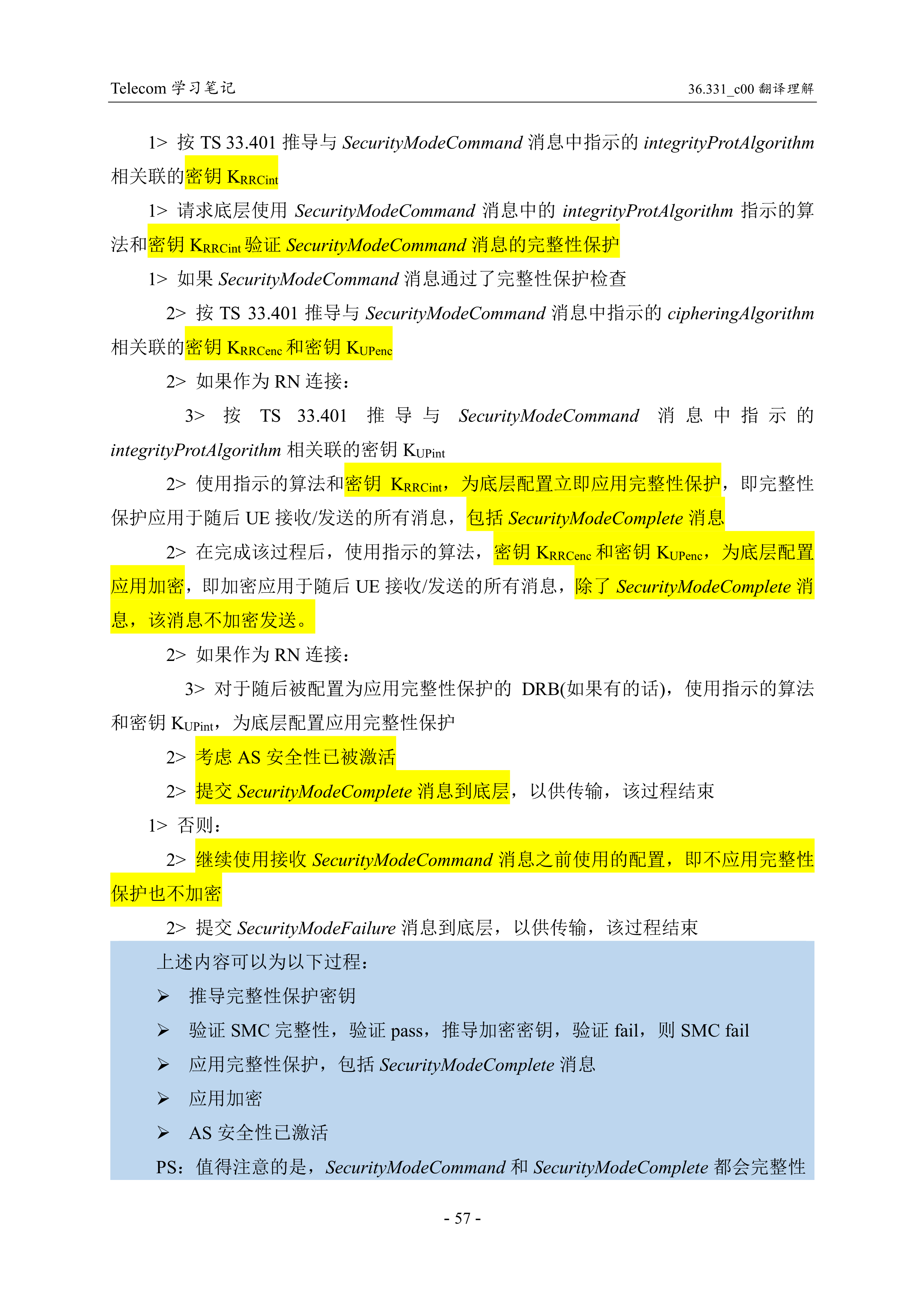
TS 36.331 V12.0.0-过程(2)-连接控制(2)-RRC连接重配

​本文的内容主要涉及TS 36.331,版本是C00,也就是V12.0.0。

LTE FDD RRC协议 36.331中文版 目 录 II LTE FDD RRC协议 4 1 范围 4 2 规范性引用文件 4 3 术语、定义和缩略语 4 4 概述 6 4.1 介绍 6 4.2 架构 6 4.3 服务 8 4.4 功能 8 5 过程 9 5.1 概述 9 5.2 系统信息 10 5.3 连接控制 19 5.4 不同RAT间的移动性 45 5.5 测量 53 5.6 其它方面 70 5.7 通用错误处理 74 5.8 MBMS 75 6 协议数据单元,格式以及参数(表格和ASN.1) 78 6.1 概述 78 6.2 RRC 信息 79 6.3 RRC 信息元素 112 6.4 RRC 多样性和类型常量值 186 7 变量和常量 187 7.1 UE 变量 187 7.2 计数器 189 7.3 定时器(资料性) 190 7.4 常量 190 8 协议数据单元抽象句法 191 8.1 概述 191 - 当解码a) RRC消息 PDUs,b)通过内容限制的BIT STING,或者c)通过内容限制的OCTET STRING,如果在一个解码后的RRC消息PDU,BIT STRING或者OCTET STRING末端有一个无关0或者非0bit,不需要PER解码器上报错误。8.2 编解码的RRC消息结构 191 8.3 基本要素(Basic production) 191 8.4 扩展 191 8.5 填充 192 9 规定的和缺省的无线配置 192 9.1 规定的配置 192 9.2 缺省的无线配置 194 10 网络节点之间相关无线信息交互 196 10.1 概述 196 10.2 节点间RRC 消息 196 10.3 节点间RRC信息元素定义 199 10.4 节点间RRC 多样性和类型约束值 201 10.5 AS-Config中的强制信息 201 11 UE 能力相关约束和性能要求 204 11.1 UE 能力相关约束 204 11.2 RRC过程的处理延迟要求 204 11.3 版本9 条件强制的特性 205 附录A (资料性): 指导性描述, 主要是ASN.1的使用 206 A.1 介绍 206 A.2 流程描述 206 A.3 PDU 描述 206 A.4 PDU规范扩展 213 A.5 RRC消息中包含传输标识符的原则 218 A.6 RRC消息的保护 (资料性描述) 219 A.7 其他 220 附录 B (规范性):版本 8 AS特征处理 221 B.1 特征组指示器 221 B.2 CSG 支持 224 附录 C (资料性): 更新记录 225 参考文献 226
评论
成就一亿技术人!
拼手气红包6.0元
还能输入1000个字符
 
红包 添加红包
表情包 插入表情
 条评论被折叠 查看
添加红包

请填写红包祝福语或标题

红包个数最小为10个

红包金额最低5元

当前余额3.43前往充值 >
需支付:10.00
成就一亿技术人!
领取后你会自动成为博主和红包主的粉丝 规则
hope_wisdom
发出的红包
实付
使用余额支付
点击重新获取
扫码支付
钱包余额 0

抵扣说明:

1.余额是钱包充值的虚拟货币,按照1:1的比例进行支付金额的抵扣。
2.余额无法直接购买下载,可以购买VIP、付费专栏及课程。

余额充值