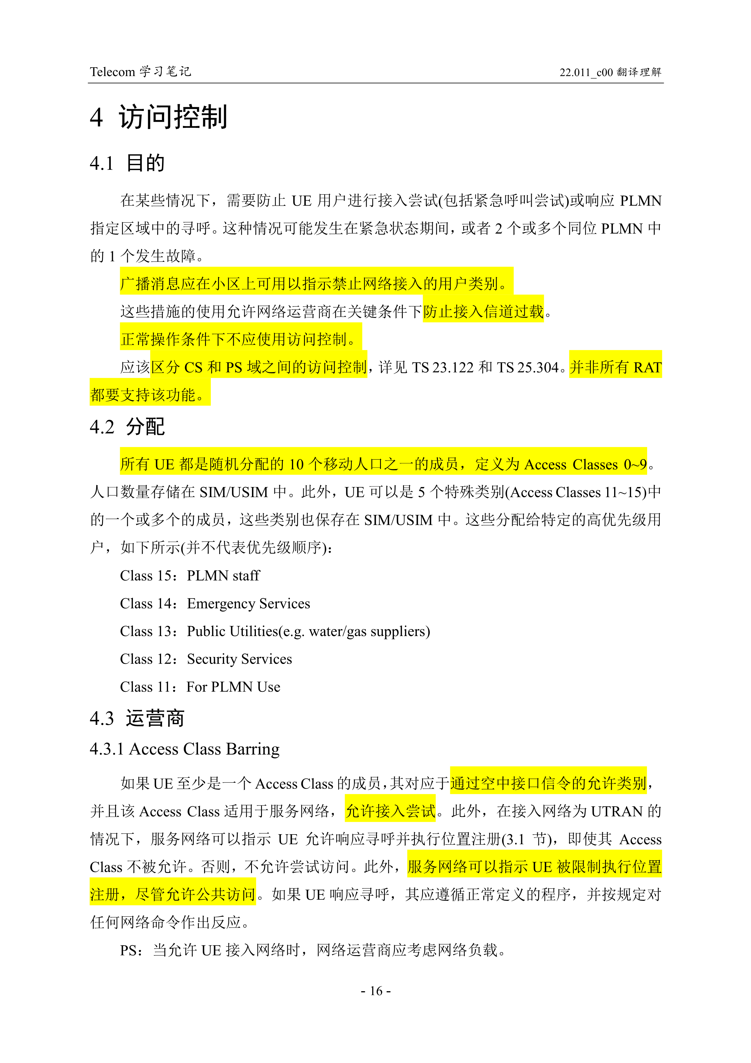
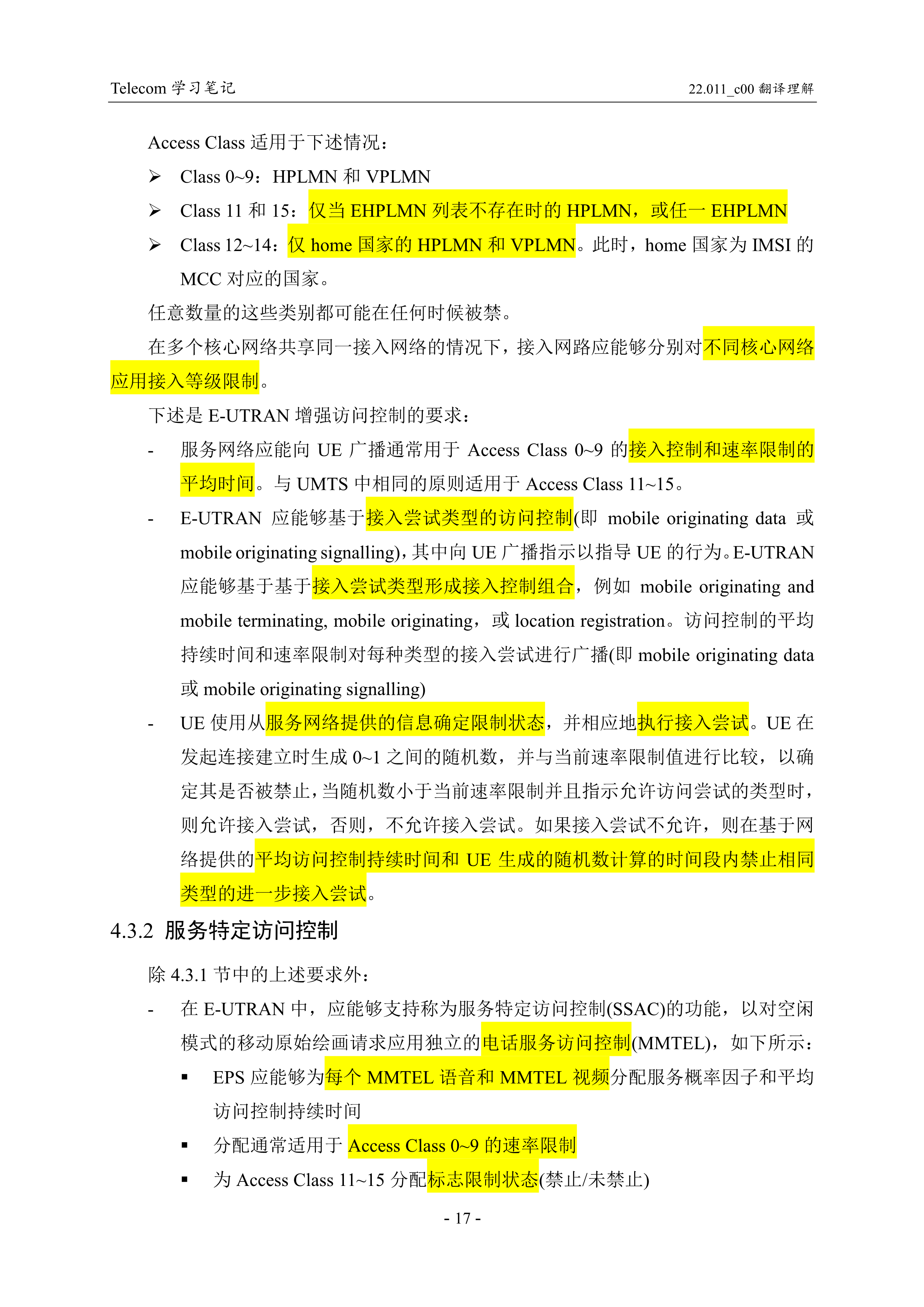
TS 22.011 V12.0.0

本文详细讨论了TS22.011版本C00,即V12.0.0的技术特性,重点在于新版本的升级内容和可能的应用影响。

​本文的内容主要涉及TS 22.011,版本是C00,也就是V12.0.0。

【完美复现】面向配电网韧性提升的移动储能预布局与动态调度策略【IEEE33节点】(Matlab代码实现)内容概要:本文介绍了基于IEEE33节点的配电网韧性提升方法,重点研究了移动储能系统的预布局与动态调度策略。通过Matlab代码实现,提出了一种结合预配置和动态调度的两阶段优化模型,旨在应对电网故障或极端事件时快速恢复供电能力。文中采用了多种智能优化算法(如PSO、MPSO、TACPSO、SOA、GA等)进行对比分析,验证所提策略的有效性和优越性。研究不仅关注移动储能单元的初始部署位置,还深入探讨其在故障发生后的动态路径规划与电力支援过程,从而全面提升配电网的韧性水平。; 适合人群:具备电力系统基础知识和Matlab编程能力的研究生、科研人员及从事智能电网、能源系统优化等相关领域的工程技术人员。; 使用场景及目标:①用于科研复现,特别是IEEE顶刊或SCI一区论文中关于配电网韧性、应急电源调度的研究;②支撑电力系统在灾害或故障条件下的恢复力优化设计,提升实际电网应对突发事件的能力;③为移动储能系统在智能配电网中的应用提供理论依据和技术支持。; 阅读建议:建议读者结合提供的Matlab代码逐模块分析,重点关注目标函数建模、约束条件设置以及智能算法的实现细节。同时推荐参考文中提及的MPS预配置与动态调度上下两部分,系统掌握完整的技术路线,并可通过替换不同算法或测试系统进一步拓展研究。
评论
添加红包

请填写红包祝福语或标题

红包个数最小为10个

红包金额最低5元

当前余额3.43前往充值 >
需支付:10.00
成就一亿技术人!
领取后你会自动成为博主和红包主的粉丝 规则
hope_wisdom
发出的红包
实付
使用余额支付
点击重新获取
扫码支付
钱包余额 0

抵扣说明:

1.余额是钱包充值的虚拟货币,按照1:1的比例进行支付金额的抵扣。
2.余额无法直接购买下载,可以购买VIP、付费专栏及课程。

余额充值