AI Agent是一个以大型语言模型 (LLM) 为“大脑”,通过精巧的系统工程整合了规划、记忆、工具使用和反馈循环的复杂系统。记忆(Memory)模块提供状态保持和历史参考,记住之前的对话上下文,避免用户重复信息,使 Agent 具有状态,能够跨越多次交互保留和回忆信息。

一、Agent核心架构介绍
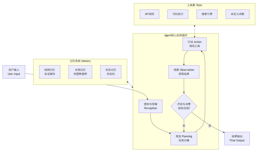
一个完整的大模型 Agent 系统通常包含以下核心组件,它们协同工作,使得 Agent 能够自主完成复杂任务:
| 组件模块 | 核心功能 | 关键技术/实现 |
|---|---|---|
| 大脑 (LLM) | 任务理解、规划、决策、生成 | 基础大模型、领域微调模型、Prompt 工程 |
| 规划 (Planning) | 目标分解、任务链构建、策略制定 | 思维链 (CoT)、任务分解、自我反思 |
| 记忆 (Memory) | 存储和召回历史信息、状态保持 | 向量数据库、SQL DB、状态机、会话缓存 |
| 工具 (Tools) | 扩展能力边界,与环境交互 | API 调用、代码执行、搜索引擎、自定义函数 |
这个架构的核心是一个高效的循环工作流,可以用下图来表示:

二、记忆 (Memory)模块详解
记忆模块使 Agent 具有状态,能够跨越多次交互保留和回忆信息。
2.1 关键实现技术与分类
1.短期记忆 (Short-Term Memory)
实现技术:通常是对话上下文窗口。直接将最近的几轮对话历史(包括用户消息、Agent 的思考、工具调用和结果)作为文本拼接在下次请求的 Prompt 中。
**2.**长期记忆 (Long-Term Memory)
实现技术:检索增强生成 (RAG - Retrieval-Augmented Generation)。
**(1)写入:**将对话历史或重要信息通过嵌入模型(Embedding Model)转化为向量(Vector),存入向量数据库(Vector DB)。
**(2)读取 (检索)😗*当需要信息时,将当前查询也转化为向量,在向量数据库中进行相似性搜索(Similarity Search),找到最相关的记忆片段,并注入到当前 Prompt 中。
核心组件:
**(1)嵌入模型 (Embedding Model)😗*如 text-embedding-ada-002, BGE, M3E。
**(2)向量数据库 (Vector Database)😗*如 Pinecone, Chroma, Milvus, Qdrant。
**3.**记忆分层与摘要
实现技术:对冗长的对话,可以定期调用 LLM 对过去的对话内容进行摘要(Summarization),将详细的短期记忆压缩成简洁的长期记忆要点存入向量数据库,从而节省上下文空间。
核心区别对比
| 特性 | 对话历史 (conversation_history) | 记忆上下文 (memory_context) |
|---|---|---|
| 本质 | 短期记忆 / 工作记忆 | 长期记忆 / 关联记忆 |
| 形式 | 原始对话记录的列表,保持严格的时间顺序 | 通过语义检索到的相关记忆片段,无视时间顺序 |
| 内容 | 最近几次交互的完整逐字记录 | 历史上所有交互中最相关的片段 |
| 技术 | 简单的列表数据结构,直接拼接进Prompt | 向量化嵌入 + 向量数据库相似性搜索 (RAG) |
| 目的 | 维持对话上下文的连贯性,让Agent知道“刚才我们说了什么” | 汲取历史经验,让Agent知道“以前在类似情况下我们做过什么” |
| 类比 | 正在进行的谈话中,能记住对方刚说的最后一句话 | 根据当前话题,突然想起来几年前看过的一本书或经历过的一件事 |
为了更直观地展示它们在Agent处理请求时的协作流程,请看下面的序列图:

2.2 具体场景示例
假设用户进行了以下一系列对话:
第1天:
用户: “请显示第一季度各产品类别的销售额。”
Agent: (执行查询,生成图表) “这是第一季度销售额图表…”
第2天:
用户: “哪个区域的电子产品销售最好?”
Agent: (执行查询) “北美区域的电子产品销售最佳…”
第3天:
用户: “为我们最好的产品类别生成一个年度报告。”
现在,Agent 需要处理第3天的请求,实现流程如下:
1.conversation_history角色:
(1)因为这是新一天的对话,conversation_history可能是空的,或者只包含当天的前几句问候语。
(2)它无法提供帮助,因为它不包含前几天关于“产品类别”和“区域销售”的关键对话。
2.memory_context的角色:
(1)Agent 会将当前查询 “为我们最好的产品类别生成一个年度报告” 进行向量化。
(2)在向量数据库中进行相似性搜索,会找到历史上高度相关的对话片段:
- 第1天的对话片段(因为都包含“产品类别”)
- 第2天的对话片段(因为包含“最好的”、“销售”)
(3)这些片段被检索出来,组成memory_context并注入Prompt。
3.LLM 收到的完整Prompt:
f"""
4.LLM 的推理**😗*
(1)LLM 看到memory_context后,会理解到:
- 用户之前查询过“产品类别销售额”,最好的类别可能是“电子产品”。
- 用户之前关心过“区域销售”,报告中也许应该包含区域数据。
(2)基于这些长期记忆和当前请求,LLM 就能规划出正确的步骤:先查询哪些产品类别销售额最高,再针对该类别做详细的年度分析。
三、记忆模块整体架构与技术方案
3.1 记忆模块整体架构

3.2 对话历史管理
关键点:conversation_history列表在内存中无限增长。
功能点
:
ConversationHistoryManager类
(1)内存管理:使用固定大小的deque在内存中维护最近的对话历史
(2)持久化存储:将对话历史保存到SQLite数据库
(3)历史检索:根据会话ID获取最近的对话历史
(4)摘要生成:将旧的对话记录总结并归档
(5)会话管理:提供会话级别的清理和统计功能
3.3 记忆上下文系统
关键点:向量数据库中的记忆片段无限增长,检索效率下降。
功能点
:
EnhancedAgentMemory类
(1)重要性评分:为每个记忆片段分配重要性评分
(2)记忆淘汰:基于重要性评分实施记忆淘汰策略
(3)相似记忆合并:合并高度相似的记忆片段,减少冗余
(4)会话感知:支持按会话ID管理记忆
(5)高级检索:支持基于重要性评分的记忆检索
部分核心代码:
(1)检索记忆

(2)更新记忆

总结
对话历史conversation_history:是为了让Agent “别失忆”,维持当前对话的流畅和连贯。它是线性的、最近的。
记忆上下文memory_context:是为了让Agent“更聪明”,能够借鉴过去的经验来处理当前问题。它是语义的、跨时间的。
它们一个管“当下”,一个管“过去”,相互协作,共同构成了Agent完整且强大的记忆能力,并且在技术方案中关注:
(1)控制内存增长:使用外部存储和固定大小队列;
(2)优化存储效率:实现记忆摘要、合并和淘汰机制;
(3)防止数据堆积:及时清理临时文件和旧数据;
(4)监控系统健康:实时监控内存使用并自动处理异常;
这些优化使得Agent系统在面对大量用户请求和高频使用场景能够长期稳定运行。
如何学习大模型 AI ?
我国在AI大模型领域面临人才短缺,数量与质量均落后于发达国家。2023年,人才缺口已超百万,凸显培养不足。随着Al技术飞速发展,预计到2025年,这一缺口将急剧扩大至400万,严重制约我国Al产业的创新步伐。加强人才培养,优化教育体系,国际合作并进,是破解困局、推动AI发展的关键。
但是具体到个人,只能说是:
“最先掌握AI的人,将会比较晚掌握AI的人有竞争优势”。
这句话,放在计算机、互联网、移动互联网的开局时期,都是一样的道理。
我在一线互联网企业工作十余年里,指导过不少同行后辈。帮助很多人得到了学习和成长。
我意识到有很多经验和知识值得分享给大家,也可以通过我们的能力和经验解答大家在人工智能学习中的很多困惑,所以在工作繁忙的情况下还是坚持各种整理和分享。但苦于知识传播途径有限,很多互联网行业朋友无法获得正确的资料得到学习提升,故此将重要的AI大模型资料包括AI大模型入门学习思维导图、精品AI大模型学习书籍手册、视频教程、实战学习等录播视频免费分享出来。

2025最新大模型学习路线
明确的学习路线至关重要。它能指引新人起点、规划学习顺序、明确核心知识点。大模型领域涉及的知识点非常广泛,没有明确的学习路线可能会导致新人感到迷茫,不知道应该专注于哪些内容。
对于从来没有接触过AI大模型的同学,我帮大家准备了从零基础到精通学习成长路线图以及学习规划。可以说是最科学最系统的学习路线。

针对以上大模型的学习路线我们也整理了对应的学习视频教程,和配套的学习资料。
大模型经典PDF书籍
新手必备的大模型学习PDF书单来了!全是硬核知识,帮你少走弯路!

配套大模型项目实战
所有视频教程所涉及的实战项目和项目源码等

博主介绍+AI项目案例集锦
MoPaaS专注于Al技术能力建设与应用场景开发,与智学优课联合孵化,培养适合未来发展需求的技术性人才和应用型领袖。


这份完整版的大模型 AI 学习资料已经上传优快云,朋友们如果需要可以微信扫描下方优快云官方认证二维码免费领取【保证100%免费】

为什么要学习大模型?
2025人工智能大模型的技术岗位与能力培养随着人工智能技术的迅速发展和应用 , 大模型作为其中的重要组成部分 , 正逐渐成为推动人工智能发展的重要引擎 。大模型以其强大的数据处理和模式识别能力, 广泛应用于自然语言处理 、计算机视觉 、 智能推荐等领域 ,为各行各业带来了革命性的改变和机遇 。

适合人群
- 在校学生:包括专科、本科、硕士和博士研究生。学生应具备扎实的编程基础和一定的数学基础,有志于深入AGI大模型行业,希望开展相关的研究和开发工作。
- IT行业从业人员:包括在职或失业者,涵盖开发、测试、运维、产品经理等职务。拥有一定的IT从业经验,至少1年以上的编程工作经验,对大模型技术感兴趣或有业务需求,希望通过课程提升自身在IT领域的竞争力。
- IT管理及技术研究领域人员:包括技术经理、技术负责人、CTO、架构师、研究员等角色。这些人员需要跟随技术发展趋势,主导技术创新,推动大模型技术在企业业务中的应用与改造。
- 传统AI从业人员:包括算法工程师、机器视觉工程师、深度学习工程师等。这些AI技术人才原先从事机器视觉、自然语言处理、推荐系统等领域工作,现需要快速补充大模型技术能力,获得大模型训练微调的实操技能,以适应新的技术发展趋势。

课程精彩瞬间
大模型核心原理与Prompt:掌握大语言模型的核心知识,了解行业应用与趋势;熟练Python编程,提升提示工程技能,为Al应用开发打下坚实基础。
RAG应用开发工程:掌握RAG应用开发全流程,理解前沿技术,提升商业化分析与优化能力,通过实战项目加深理解与应用。
Agent应用架构进阶实践:掌握大模型Agent技术的核心原理与实践应用,能够独立完成Agent系统的设计与开发,提升多智能体协同与复杂任务处理的能力,为AI产品的创新与优化提供有力支持。
模型微调与私有化大模型:掌握大模型微调与私有化部署技能,提升模型优化与部署能力,为大模型项目落地打下坚实基础。
顶尖师资,深耕AI大模型前沿技术
实战专家亲授,让你少走弯路

一对一学习规划,职业生涯指导
- 真实商业项目实训
- 大厂绿色直通车
人才库优秀学员参与真实商业项目实训
以商业交付标准作为学习标准,具备真实大模型项目实践操作经验可写入简历,支持项目背调
大厂绿色直通车,冲击行业高薪岗位
文中涉及到的完整版的大模型 AI 学习资料已经上传优快云,朋友们如果需要可以微信扫描下方优快云官方认证二维码免费领取【保证100%免费】







1430

被折叠的 条评论
为什么被折叠?



