题目
给你两个 非空 的链表,表示两个非负的整数。它们每位数字都是按照 逆序 的方式存储的,并且每个节点只能存储 一位 数字。
请你将两个数相加,并以相同形式返回一个表示和的链表。
你可以假设除了数字 0 之外,这两个数都不会以 0 开头。
示例 1:

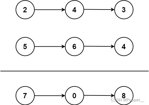
输入:l1 = [2,4,3], l2 = [5,6,4]
输出:[7,0,8]
解释:342 + 465 = 807.
示例 2:
输入:l1 = [0], l2 = [0]
输出:[0]
示例 3:
输入:l1 = [9,9,9,9,9,9,9], l2 = [9,9,9,9]
输出:[8,9,9,9,0,0,0,1]
提示:
每个链表中的节点数在范围 [1, 100] 内
0 <= Node.val <= 9
题目数据保证列表表示的数字不含前导零
代码
package tencent50;
public class leetcode2 {
// 模拟,由于两个都是倒序所以可以直接相加
public ListNode addTwoNumbers(ListNode l1, ListNode l2) {
ListNode head = null, tail = null;
// 进位值
int tmp = 0;
while (l1 != null || l2 != null){
int n1 = l1 != null ? l1.val : 0;
int n2 = l2 != null ? l2.val : 0;
int sum = n1 + n2 + tmp;
if (head == null){
head = tail = new ListNode(sum % 10);
} else {
tail.next = new ListNode(sum % 10);
tail = tail.next;
}
// 进位值
tmp = sum / 10;
if (l1 != null){
l1 = l1.next;
}
if (l2 != null){
l2 = l2.next;
}
}
if (tmp > 0){
tail.next = new ListNode(tmp);
}
return head;
}
}
class ListNode {
int val;
ListNode next;
ListNode() {}
ListNode(int val) { this.val = val; }
ListNode(int val, ListNode next) { this.val = val; this.next = next; }
}

本文介绍如何使用链表模拟实现两个逆序表示的非零整数相加,通过迭代处理每一位并考虑进位,最终返回相加后的链表表示。示例和代码详解有助于理解算法过程。
2357

被折叠的 条评论
为什么被折叠?



