教材:《人工智能及其应用》,蔡自兴等,2016m清华大学出版社(第5版)
参考书:

对应同系列博客:《人工智能》之《知识表示方法》
《人工智能》之《知识表示方法》习题解析
1 状态空间法、问题归约法、谓词逻辑法和语义网络法的要点是什么?它们有和本质上的联系及异同点?
我的回答:

它们都是对知识和事实的一种静止的表达方法,称这类知识表达方式为陈述式知识表达,它们强调的是事物所涉及的对象是什么,是对事物有关知识的静态描述,是知识的一种显式表达方式。而对于如何使用这些知识,则通过控制策略来决定。
来自百度文库的标准答案:

2 传教士和野人问题
答案:


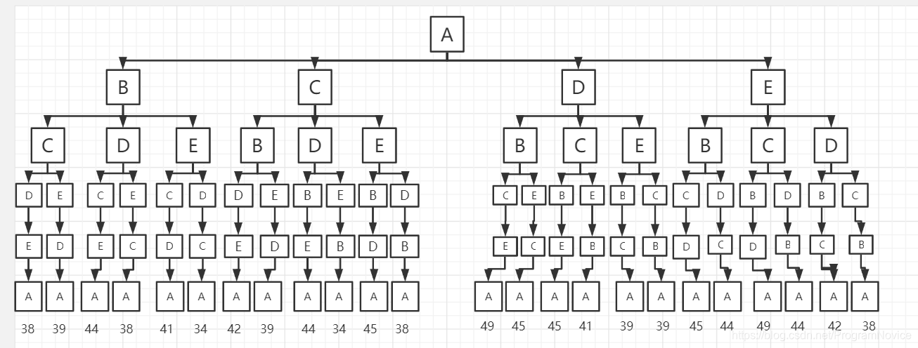
3 最短旅行路径

我的答案:

有两条最短路径,分别是A→B→E→D→C→A,A→C→D→E→B→A,最小代价为34。
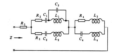
4 电网络阻抗


我的答案:
用与后继算法表示并联,用或后继算法表示串联。

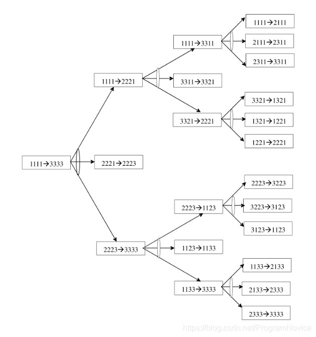
5 四圆盘梵塔问题
答案:
用四元数列(nA,nB,nC,nD)来表示状态,其中nA表示A盘在第nA号柱子上,以此类推。
初始状态为(1,1,1,1),目标状态为(3,3,3,3)。

6 用谓词演算公式表示英文句子
答案:

7 语义网络描述
答案:
(1)All men are mortal.

(2)Every cloud has a silver lining.

(3)All branch managers of DEC participate in a profit-sharing plan.

8 描述一个寝室或办公室的框架系统

9 框架和本体有什么关系和区别?
框架只是一个结构而已,本体由框架灵活构成。
更详细的解释:本体与框架
10 过程表示有什么特点和局限性?
过程表示是一种知识的过程式表示,它将某一有关问题领域知识同这些使用方法一起,隐式地表示为一个问题求解过程。过程表示用程序来描述问题,具有很高的问题求解效率。由于知识隐含在程序中难以操作,所以适用范围较窄。
11 语义网络与语义网的区别与联系

3万+

被折叠的 条评论
为什么被折叠?



