文章目录
- 前言`
- 一、下载Docker
- 二、安装Docker 前准备
- 二、生成Dockerfile文件
- 三、创建reequirements.txt文件
- 四、创建镜像
- 五、生成容器并运行Flask应用
-
- 1、利用python及Flask模块创建一个简单的网页应用,如下图,运行后可以正常开启页面即可,然后确认当前项目所在的地址,此例为C:\Users\reedi\PycharmProjects\WebService_Django(想学Django呢先学了Flask~~)
- 2、在对话框中输入"docker run -it --name container_python_flask_demo -v C:\Users\reedi\PycharmProjects\WebService_Django:/app -p 5000:5000 image_python_flask_demo" 回车确认,如下图当下方出现RUNNING on ....时表示容器已经正常运行。按住CTRL再点击http://127.0.0.1:5000时弹出网站页面时表示容器已经正常运行了。
- 六、创建镜像仓库并将镜像上传到网络仓库
- 七、从网络仓库拉取镜像
- 总结
前言`
Docker 是一个开源的应用容器引擎,基于 Go 语言 并遵从 Apache2.0 协议开源。
Docker 可以让开发者打包他们的应用以及依赖包到一个轻量级、可移植的容器中,然后发布到任何流行的 Linux 机器上,也可以实现虚拟化。
容器是完全使用沙箱机制,相互之间不会有任何接口(类似 iPhone 的 app),更重要的是容器性能开销极低。
docker uml用例图

学习Docker可以在Docker 学习中心参考相关内容 docker 学习中心

以下举例一个Docker应用,利用Docker创建带Flask模块的Python镜像,并以此镜像创建容器运行应用
一、下载Docker
docker 软件官方下载地址: docker官网

二、安装Docker 前准备
windows系统配置:需要安装.netframework,在windows功能上启用

二、生成Dockerfile文件
1、在文件夹下按住Shift并右击,选择《在此处打开PowerShell窗口》;

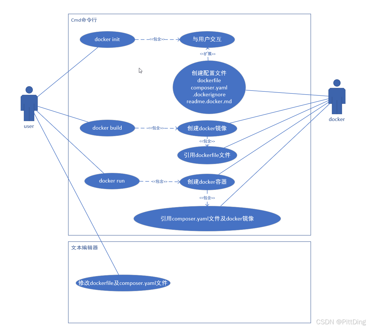
2、在弹出的PowerShell对话框中输入Docker init命令,在接下来的对话中按照下图选项设置
利用Docker init 指令可以方便创建dockerfile文件,通过选择几个对话选项即可

本文详细介绍了在Windows系统上使用Docker创建包含Flask应用的Python镜像,包括安装Docker、准备文件、生成Dockerfile、创建镜像和容器、以及上传镜像到网络仓库的过程。
最低0.47元/天 解锁文章
3万+





