近期,沈阳药科大学孙进教授团队、罗聪教授团队与新加坡国立大学陈小元教授团队共同合作在美国化学会旗下期刊《ACS nano》(IF=17.1)上发表题为“Self-Adjuvanting Polyguanidine Nanovaccines for Cancer Immunotherapy”(用于癌症免疫治疗的自佐剂聚胍纳米疫苗)的研究。在这项工作中,研究团队通过不同的胍基基序修饰支链聚乙烯亚胺(PEI)来设计聚胍(PolyGu)自佐剂纳米疫苗载体,并使用蛋白和mRNA抗原制备纳米疫苗以探索其免疫活性。使用卵清蛋白(OVA)作为模型抗原,通过简单的混合过程制备纳米疫苗,并研究了它们对肿瘤免疫治疗的体外和体内影响。结果表明,胍修饰显著增强了PEI的安全性,有效激活树突状细胞(DCs)并促进其成熟。此外,研究团队进一步探索了多胍材料作为 mRNA 疫苗载体的潜力,也取得了良好的反馈。

欣博盛生物非常荣幸能够作为供应商为该项研究提供高品质ELISA试剂盒,为生物医学领域的科研探索贡献一份力量。
引用产品
在该项研究中,使用了欣博盛生物(NeoBioscience Technology Co, Ltd)的QuantiCyto® Mouse IL-1β, Mouse IL-6 and Mouse IL-12p70 ELISA kits,用于相关细胞因子含量的测定。
| 货号 | 产品名称 | 灵敏度 | 检测范围 |
| 7.8pg/ml | 15.6-1000pg/ml | ||
| 7.8pg/ml | 15.6-1000pg/ml | ||
| 7.8pg/ml | 15.6-1000pg/ml |

研究详情
在新兴的肿瘤治疗策略中,纳米疫苗(NVs)因其诱导肿瘤特异性免疫反应的能力而受到关注。纳米疫苗通过刺激免疫细胞产生抗原特异性T细胞,增强免疫原性,抵消肿瘤诱导的免疫抑制,可控制或消除肿瘤,并最终降低癌症发病率,提高患者生存率。然而,传统的疫苗设计受到复杂性和低效率的限制。传统的纳米疫苗需要同时装载抗原和佐剂,使设计过程复杂化。此外,这些成分之间的物理和化学差异经常导致递送的失败。为了克服这些挑战,开发高效、多功能的肿瘤疫苗平台需要将佐剂功能集成到递送系统中,即构建自佐剂材料,以简化疫苗的设计和制备。
含胍基的材料和分子由于其强大的生物活性而在癌症治疗中引起了关注。一个典型的例子是二甲双胍,作为广泛认可的抗糖尿病药物,除了其血糖调节作用外,二甲双胍还具有降低癌症发病率的能力,这是由于二甲双胍治疗会导致肿瘤微环境重编程并增加其他治疗药物的敏感性。除了临床应用之外,含胍基生物材料还具有独特的功能。例如,胍离子在生理环境中表现出特殊的稳定性,与阴离子生物分子形成牢固的盐桥。含有多个胍基团的材料与生物分子的结合得到增强,使其成为多功能的载体。然而,尽管具有这些特性,但聚胍材料对免疫系统的直接影响,特别是它们作为疫苗载体的潜力,仍然是一个相对未充分开发的领域,具有巨大的潜力。

(图1:基于PolyGu的自佐剂纳米疫苗增强癌症免疫治疗)
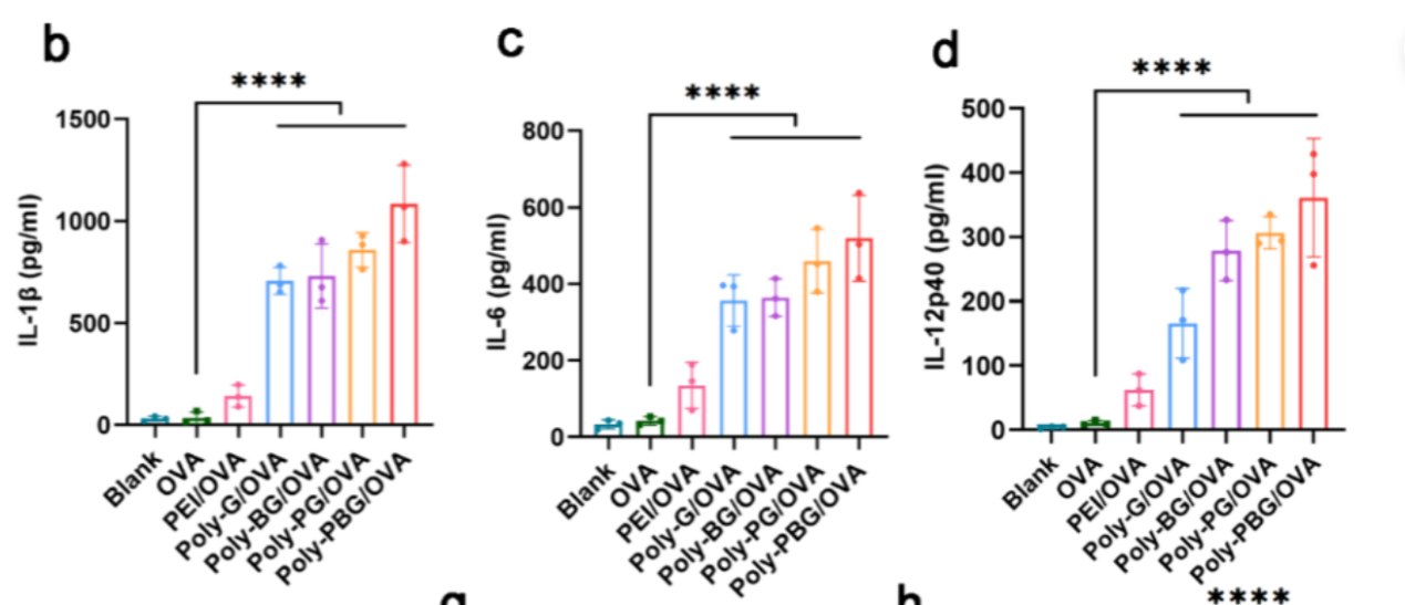
研究团队通过用不同的胍基基序修饰支链聚乙烯亚胺(PEI)来设计聚胍(PolyGu)自佐剂纳米疫苗载体,并利用蛋白和mRNA抗原制备纳米疫苗,研究其免疫活性。以卵清蛋白(OVA)作为模型抗原,通过简单的混合工艺制备纳米疫苗,并研究了其在体外和体内对肿瘤免疫治疗的影响。结果表明,胍修饰显著地提高了PEI的安全性,有效地激活了树突状细胞(DCs)并促进其成熟。研究团队还证明这种免疫激活是由TLR4和NLRP3途径介导的。此外,多价胍纳米疫苗表现出强大的体内免疫活性。皮下注射自佐剂多价胍疫苗可在淋巴组织中有效积累,从而能够在免疫小鼠中特异性清除表达OVA的细胞。在B16-OVA肿瘤模型中,多价胍自佐剂疫苗和PD-L1抗体的组合显示出对B16肿瘤生长的显著抑制并延长了小鼠的存活时间。此外,研究团队进一步探索了胍类聚合物作为mRNA疫苗载体的潜力,也取得了令人鼓舞的结果。
在本研究中,研究团队探索了PolyGu作为自佐剂疫苗载体的应用,发现不同胍基团的聚阳离子修饰可以显著提高材料的安全性,同时促进其先天免疫激活特性。换言之,胍基修饰可以将多阳离子材料的细胞毒性转化为先天免疫激活特性,这为自佐剂材料的设计提供了思路。PolyGu,特别是Poly-PBG,可以通过多种模式识别受体(包括 TLR4 和 NLRP3)激活APC,从而促进抗原呈递,诱导特异性CTL介导的肿瘤杀伤。在体内模型中,用Poly-PBG NVs免疫可显著抑制肿瘤生长,显著提高生存率。此外,基于Poly-PBG的自佐剂载体Poly-PBG- c16可以进一步修饰为mRNA疫苗递送载体,为mRNA肿瘤疫苗的设计提供了新途径。
文献引用
Zhang X, Wang K, Zhao Z, et al. Self-Adjuvanting Polyguanidine Nanovaccines for Cancer Immunotherapy[J]. ACS nano, 2024.
(原文链接:https://pubs.acs.org/doi/abs/10.1021/acsnano.3c11637)
相关产品
白细胞介素(interleukins, ILs),简称白介素,最初是指由白细胞产生并在白细胞之间起调节作用的细胞因子,均为小分子多肽或糖蛋白类物质。通过评估白介素在机体内的变化水平指标,有助于更深入地了解各类疾病的发生与发展。
欣博盛提供多种小鼠白介素ELISA试剂盒,助力您的科研生活!
| 货号 | 产品名称 | 灵敏度 | 检测范围 |
| EMC001b | QuantiCyto® Mouse IL-1β ELISA kit(小鼠白细胞介素-1β) | 7.8pg/ml | 15.6-1000pg/ml |
| EMC001b(H) | QuantiCyto® Mouse IL-1β ELISA kit (High Sensitivity )(小鼠白细胞介素-1β(高灵敏)) | 3.9pg/ml | 7.8-500pg/ml |
| EMC002 | QuantiCyto® Mouse IL-2 ELISA kit(小鼠白细胞介素-2) | 7.8pg/ml | 15.6-1000pg/ml |
| EMC002(H) | QuantiCyto® Mouse IL-2 ELISA kit(High Sensitivity)(小鼠白细胞介素-2(高灵敏)) | 1.56pg/ml | 3.125-200pg/ml |
| EMC003 | QuantiCyto® Mouse IL-4 ELISA kit(小鼠白细胞介素-4) | 3.9pg/ml | 7.8-500pg/ml |
| EMC003(H) | QuantiCyto® Mouse IL-4 ELISA kit (High Sensitivity)(小鼠白细胞介素-4(高灵敏)) | 0.78pg/ml | 1.56-100pg/ml |
| EMC004 | QuantiCyto® Mouse IL-6 ELISA kit(小鼠白细胞介素-6) | 7.8pg/ml | 15.6-1000pg/ml |
| EMC004(H) | QuantiCyto® Mouse IL-6 ELISA kit (High Sensitivity)(小鼠白细胞介素-6(高灵敏)) | 1.56pg/ml | 3.125-200pg/ml |
| EMC005 | QuantiCyto® Mouse IL-10 ELISA kit(小鼠白细胞介素-10) | 1.95pg/ml | 3.9-250pg/ml |
| EMC006 | QuantiCyto® Mouse IL-12p70 ELISA kit(小鼠白细胞介素-12p70) | 7.8pg/ml | 15.6-1000pg/ml |
| EMC007 | QuantiCyto® Mouse IL-17E ELISA kit(小鼠白细胞介素-17E) | 31.25pg/ml | 62.5-4000pg/ml |
| EMC008 | QuantiCyto® Mouse IL-17/IL-17A ELISA kit(小鼠白细胞介素-17/IL-17A) | 7.8pg/ml | 15.6-1000pg/ml |
| EMC008(H) | QuantiCyto® Mouse IL-17/IL-17A ELISA kit(小鼠白细胞介素-17/IL-17A (高灵敏)) | 0.78pg/ml | 1.56-100pg/ml |
| EMC009a | QuantiCyto® Mouse IL-1α ELISA kit(小鼠白细胞介素-1α) | 15.6pg/ml | 31.25-2000pg/ml |
| EMC011 | QuantiCyto® Mouse IL-18 ELISA kit(小鼠白细胞介素-18) | 7.8pg/ml | 15.6-1000pg/ml |
| EMC019 | QuantiCyto® Mouse IL-16 ELISA kit(小鼠白细胞介素-16) | 3.9pg/ml | 7.8-500pg/ml |
| EMC023 | QuantiCyto® Mouse IL-17A/F Heterodimer ELISA kit(小鼠白细胞介素-17A/F异二聚体) | 23.44pg/ml | 46.88-3000pg/ml |
| EMC024 | QuantiCyto® Mouse IL-17B ELISA kit(小鼠白细胞介素-17B) | 156.25pg/ml | 312.5-20000pg/ml |
| EMC026 | QuantiCyto® Mouse IL-17D ELISA kit(小鼠白细胞介素-17D) | 46.88pg/ml | 93.75-6000pg/ml |
| EMC027 | QuantiCyto® Mouse IL-17F ELISA kit(小鼠白细胞介素-17F) | 11.7pg/ml | 23.44-1500pg/ml |
| EMC030 | QuantiCyto® Mouse IL-38/IL-1F10 ELISA kit(小鼠白细胞介素-38/白介素1家族成员10) | 0.2ng/ml | 0.4-30ng/ml |
| EMC031 | QuantiCyto® Mouse IL-27 p28/IL-30 ELISA kit(小鼠白细胞介素-27 p28/白细胞介素-30) | 7.8pg/ml | 15.63-1000pg/ml |
| EMC108 | QuantiCyto® Mouse IL-5 ELISA kit(小鼠白细胞介素-5) | 7.8pg/ml | 15.6-1000pg/ml |
| EMC109 | QuantiCyto® Mouse IL-12/23p40 ELISA kit(小鼠白细胞介素-12/23p40) | 15.6pg/ml | 31.25-2000pg/ml |
| EMC110 | QuantiCyto® Mouse IL-33 ELISA kit(小鼠白细胞介素-33) | 23.44pg/ml | 46.875-3000pg/ml |
| EMC112r | QuantiCyto® Mouse IL-33R(ST2) ELISA kit(小鼠白细胞介素-33R) | 0.16ng/ml | 0.313-20ng/ml |
| EMC114 | QuantiCyto® Mouse IL-23 ELISA Kit(小鼠白细胞介素-23) | 31.25pg/ml | 62.5-4000pg/ml |
| EMC115 | QuantiCyto® Mouse IL-27 ELISA Kit(小鼠白细胞介素-27) | 31.25pg/ml | 62.5-4000pg/ml |
| EMC118 | QuantiCyto® Mouse IL-21 ELISA kit(小鼠白细胞介素-21) | 46.88pg/ml | 93.75-6000pg/ml |
| EMC119 | QuantiCyto® Mouse IL-22 ELISA kit(小鼠白细胞介素-22) | 23.44pg/ml | 46.875-3000pg/ml |
| EMC124 | QuantiCyto® Mouse IL-13 ELISA kit(小鼠白细胞介素-13) | 2.344 pg/ml | 4.688-300pg/ml |
| EMC124(H) | QuantiCyto® Mouse IL-13 ELISA kit (High Sensitivity)(小鼠白细胞介素-13(高灵敏)) | 1.95pg/ml | 3.9-250pg/ml |
| EMC126 | QuantiCyto® Mouse IL-15 ELISA kit(小鼠白细胞介素-15) | 11.7pg/ml | 23.44-1500pg/ml |
98

被折叠的 条评论
为什么被折叠?



