在科技巨头的AI军备竞赛进入深水区之时,一则重磅人事变动激起了千层浪。据传,OpenAI核心研究员、大模型Agent领域奠基性工作ReAct框架的作者姚顺雨(Shunyu Yao)已正式加入腾讯。
这一动作并非简单的人才流动,而是腾讯在AI战略棋盘上落下的一枚关键棋子。它标志着腾讯的AI战略正在从“基础模型构建”向“智能体(Agent)生态落地”发生质的跃迁。

图片来源:腾讯滨海大厦背景_腾讯滨海大厦摄影图片_腾讯滨海大厦壁纸_摄图网
一、 腾讯AI的“混元”底座与场景焦虑
要理解腾讯为什么要招姚顺雨,首先要看懂腾讯AI当下的处境。
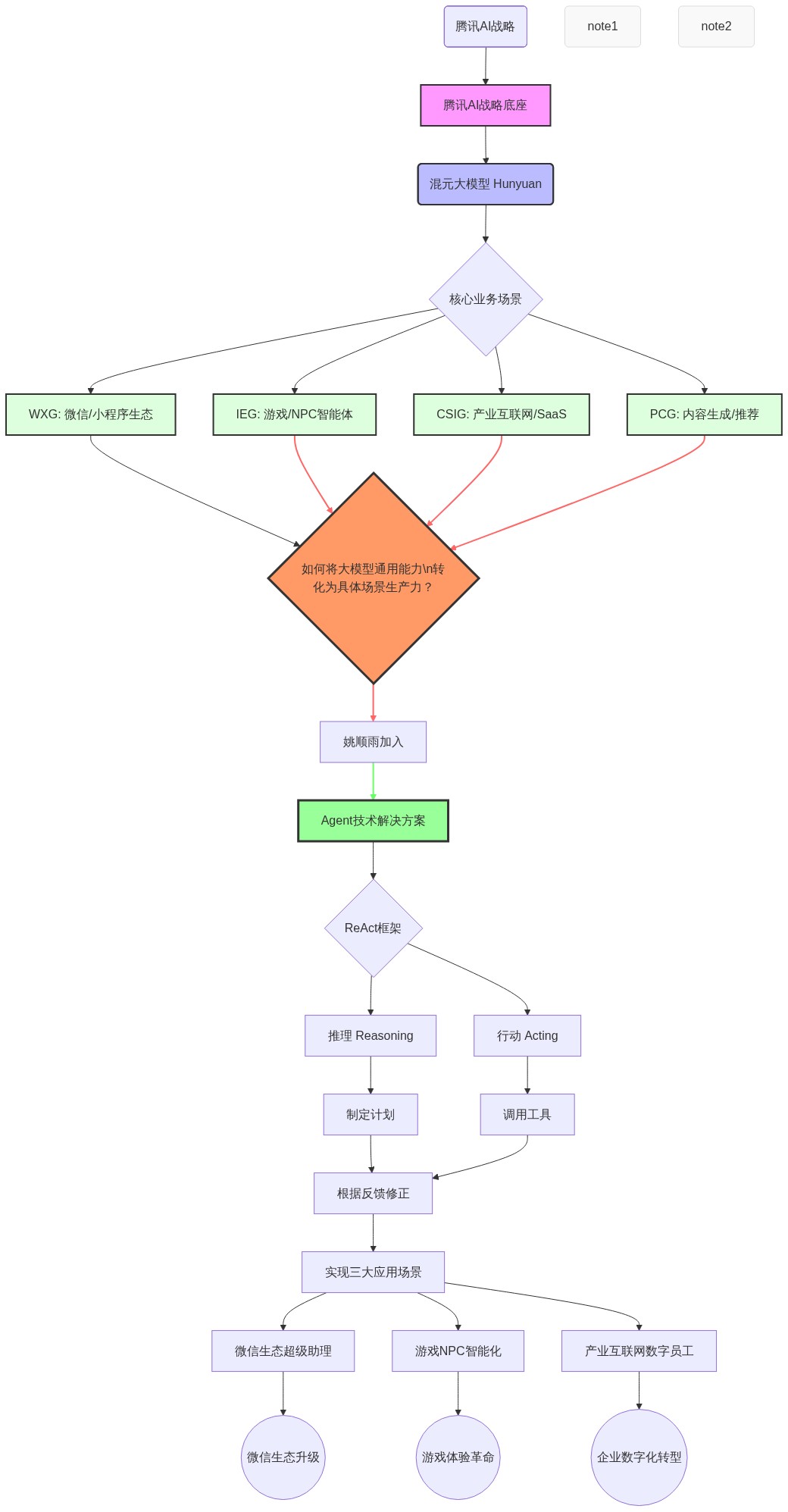
根据腾讯官方披露的里程碑,2023年9月,腾讯正式发布了自研的通用大模型——混元(Hunyuan)。这标志着腾讯拿到了AI时代的入场券。然而,对于这家拥有微信、QQ两大社交底座以及全球最大游戏业务的巨头来说,仅仅拥有一个大模型是远远不够的。
腾讯的业务架构极其庞大且复杂。从公司架构(Company Structure)来看,腾讯拥有六大事业群:
- CDG(企业发展事业群):负责金融科技等新业务孵化。
- CSIG(云与智慧产业事业群):推动云和产业互联网战略,探索AI在医疗、教育等行业的落地。
- IEG(互动娱乐事业群):负责游戏和电竞,这是腾讯的现金牛。
- PCG(平台与内容事业群):整合QQ、视频、新闻等内容生态。
- TEG(技术工程事业群):负责基础设施和底层技术支持。
- WXG(微信事业群):掌管着连接逾13亿用户的微信生态。

图片来源:01Editor流程图
三、 AI对于腾讯意味着什么?连接一切的“新胶水”
回顾腾讯的历史,其核心战略一直是“连接”。
- PC时代,QQ连接了人与人。
- 移动时代,微信连接了人与服务。
- 2018年,腾讯宣布战略升级,拥抱产业互联网,试图连接人与产业。
AI,则是腾讯在智能时代的“新胶水”。
对于腾讯而言,AI不仅仅是一项新技术,而是维持其“连接器”地位的生存基石。
如果腾讯错失AI,微信作为“超级入口”的地位可能会被新一代的AI硬件或AI OS取代;腾讯的游戏可能会被AI生成的个性化互动娱乐内容降维打击。
因此,腾讯对AI的投入是不遗余力的。从2017年构建AI医学影像平台,到2023年发布混元大模型,再到如今挖角OpenAI核心人才,腾讯的逻辑非常清晰:用AI重做一遍所有的连接。
AI让“连接”变得有智慧。以前的连接是静态的管道,未来的连接是动态的服务。姚顺雨负责的AI方向,极有可能是打造一个通用的Agent底座,让腾讯内部的每一个业务(无论是腾讯会议、腾讯文档,还是王者荣耀、微信支付)都能低成本地长出“大脑”。
四、 姚顺雨对于腾讯意味着什么?技术信仰与人才磁场
在硅谷AI人才争夺战白热化的背景下,姚顺雨选择加入腾讯,对腾讯而言具有双重意义。
1. 技术卡位与路线修正 OpenAI代表了目前全球最顶尖的AI技术路线。引入OpenAI的核心研究员,意味着腾讯能够第一时间同步全球最前沿的技术风向,避免在技术路线上走弯路。特别是在Agent、CoT(思维链)等高阶能力上,姚顺雨能带来硅谷的“内功心法”,帮助腾讯混元大模型快速补齐短板,从“追随者”变为“并跑者”。
2. “科技向善”愿景的吸引力 腾讯一直强调“用户为本,科技向善”(Value for Users, Tech for Good)的使命愿景。对于顶级科学家而言,除了薪酬,更看重技术落地的场景和影响力。腾讯拥有全球最丰富的应用场景(十亿级用户的社交、支付、游戏),这是OpenAI所不具备的天然试验田。姚顺雨的加入,证明了中国科技巨头庞大的数据和场景优势,对全球顶尖人才依然具有强大的磁吸力。

图片来源:香港“久久公益节”首推数字化赋能计划AI工具箱助社福机构升级
五、 结论:中国AI产业的新战事
姚顺雨加盟腾讯,不仅是腾讯一家公司的胜利,更是中国AI产业进入新阶段的信号。
它预示着:
- 竞争焦点转移:从单纯比拼模型参数规模,转向比拼Agent智能体的解决问题能力。
- 人才回流加速:具备国际视野和顶尖研究能力的华人科学家,正在成为中国大模型下半场的主力军。
- 生态战打响:谁能率先用Agent技术激活自家的生态(如微信之于腾讯),谁就能在AI 2.0时代立于不败之地。
对于腾讯来说,拥有了姚顺雨,就拥有了通向Agent时代的向导。但如何将技术天才的理论与庞大的工程体系、复杂的业务逻辑相融合,将是腾讯管理层接下来面临的最大考验。
这场关于智慧的战争,才刚刚开始。
最后,给大家推荐一个小白素人起号的超级黑科技,免费使用👉https://01agent.net?utm_source=csdn

被折叠的 条评论
为什么被折叠?



