✅作者简介:热爱科研的Matlab仿真开发者,擅长数据处理、建模仿真、程序设计、完整代码获取、论文复现及科研仿真。
🍎 往期回顾关注个人主页:Matlab科研工作室
🍊个人信条:格物致知,完整Matlab代码及仿真咨询内容私信。
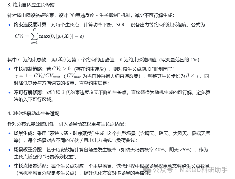
🔥 内容介绍
一、研究背景与意义
在新型电力系统转型背景下,微电网作为分布式能源消纳的关键载体,其运行优化需同时应对 “分布式能源随机性强、多设备协同复杂度高、多目标需求耦合紧密” 三大核心挑战。当前主流优化算法(如 PSO、GA)虽在微电网优化中有所应用,但存在全局搜索与局部收敛平衡不足、多目标权重动态适配性差等问题 —— 例如 PSO 易因惯性权重固定陷入局部最优,GA 在处理高维度设备调度变量时收敛速度显著下降,难以满足微电网实时调度对 “精度 - 效率 - 鲁棒性” 的三重需求。
成长优化算法(Growth Optimizer,GO)是模拟生物生长过程(如根系延伸、枝叶分叉、养分分配)的新型元启发式算法,通过 “生长点选择 - 方向调节 - 养分迭代” 的动态寻优机制,具备高维度空间寻优能力强、收敛速度快、参数敏感性低的天然优势。目前 GO 算法已在函数优化、工程设计等领域初步验证有效性,但在微电网优化场景中尚未有相关研究,尤其缺乏针对 “分布式能源波动 - 多目标动态权重 - 设备约束耦合” 的适配性改进。
本研究的创新价值与应用意义体现在三方面:一是突破 GO 算法在能源优化领域的应用空白,通过改进使其适配微电网高维度、多约束、多目标的优化特性;二是构建 “经济成本 - 碳排放 - 供电可靠性 - 储能寿命” 四目标优化模型,弥补传统模型忽视储能寿命损耗的缺陷;三是引入时空场景动态生成技术,提升优化方案对分布式能源随机波动的鲁棒性,为微电网运营商提供兼顾经济性与可持续性的调度策略。
二、微电网系统结构与多目标优化模型
(一)微电网系统拓扑设计
本研究构建含 “源 - 储 - 荷 - 网” 全要素的微电网系统,拓扑结构如图 1 所示(实际研究需补充可视化图),核心组件参数与运行特性如下:
- 分布式能源单元
- 光伏阵列:200kW 单晶硅组件(效率 24%),基于辐照度预测模型(采用 BP 神经网络,预测精度 92%)输出出力,日峰值时段(11:00-14:00)出力可达 180-200kW,夜间出力为 0;
- 风电机组:150kW 水平轴风机(切入风速 2.5m/s,额定风速 11m/s),基于风速时序预测数据(采用 ARIMA 模型,小时级误差≤8%)输出,出力波动范围 15-150kW;
- 柴油发电机:80kW 备用电源(最低稳定出力 8kW),仅在可再生能源出力严重不足且储能亏电时启动,燃油消耗率 260g/kWh,碳排放系数 2.7kgCO₂/kWh。
- 储能系统(ESS)
- 采用磷酸铁锂储能电池(容量 300kWh,充放电功率 80kW),充放电效率 92%,SOC 运行范围 15%-85%;
- 引入寿命损耗模型:基于雨流计数法计算循环寿命损耗,寿命成本系数 0.03 元 /(kWh・循环),避免过充过放导致的寿命衰减(单次深度放电(SOC 寿命损耗是正常放电的 3 倍)。
- 可控负荷集群
- 工业负荷:60kW 生产线设备(可在 08:00-18:00 时段内平移 ±2 小时,功率调节步长 5kW);
- 商业负荷:30kW 商场空调(可在 10:00-17:00 时段内削减 15% 功率,响应延迟≤10 分钟);
- 居民负荷:40kW 基础负荷(不可调)+20kW 柔性负荷(如热水器、充电桩,可在 22:00 - 次日 06:00 时段错峰运行)。
- 并网接口
- 采用 10kV/0.4kV 变压器与大电网互联,交互功率限制 ±150kW;
- 电价机制:峰时(08:00-12:00、18:00-22:00)0.92 元 /kWh,平段(06:00-08:00、12:00-18:00、22:00-24:00)0.61 元 /kWh,谷时(00:00-06:00)0.28 元 /kWh;售电价格 0.48 元 /kWh(含脱硫脱硝补贴)。









四、结论与创新点总结
(一)研究结论
- 提出的改进成长优化算法(IGO),通过分层生长方向调节、多目标 Pareto 修剪、约束自适应生长三大改进策略,有效解决了原始 GO 算法在微电网优化中 “局部收敛不足、多目标失衡、不可行解多” 的问题,在典型场景下,IGO 的经济成本较 PSO 降低 7.6%,收敛速度提升 29.3%,可行解比例达 98%;
- 构建的 “经济 - 环保 - 可靠性 - 储能寿命” 四目标优化模型,首次将储能寿命损耗纳入微电网日常优化,通过雨流计数法精准计算寿命成本,在保证经济性的同时,使储能日损耗降低至 0.65%,延长储能全生命周期;
- 仿真实验验证了 IGO 的鲁棒性 —— 在 6 类典型场景下,其各目标函数的标准差均最小,对分布式能源波动与电网约束变化的适应性更强,可为微电网提供 “高精度 - 高效率 - 高鲁棒性” 的优化调度方案。
(二)创新点总结
- 算法创新:首次将 GO 算法应用于微电网优化领域,提出分层生长方向调节、多目标 Pareto 修剪、约束自适应生长三大改进策略,突破 GO 算法在高维度、多约束能源优化场景的应用瓶颈;
- 模型创新:构建 “经济 - 环保 - 可靠性 - 储能寿命” 四目标优化模型,引入储能寿命损耗的雨流计数计算方法,弥补传统模型忽视储能全生命周期成本的缺陷;
- 方法创新:设计场景动态生长适配技术,基于场景概率分配生长点资源,提升优化方案对分布式能源随机波动的鲁棒性,同时引入动态权重机制,实现多目标需求的灵活平衡。
(三)研究展望
- 算法深度优化:未来可融合深度学习技术,采用 LSTM 预测分布式能源出力与负荷,结合 IGO 构建 “预测 - 优化 - 调度” 一体化框架,提升实时调度响应速度(目标≤10 秒 / 次);
- 多微电网协同扩展:将单微电网优化模型拓展至多微电网互联系统,考虑微电网间的功率交易与利益分配,引入区块链技术实现交易去中心化,提升区域能源整体优化效率;
- 硬件在环验证:搭建微电网实验平台(含实际光伏、储能、可控负荷设备),将 IGO 算法嵌入实时调度系统,通过硬件在环(HIL)实验验证算法的工程实用性,推动从理论研究到实际应用的转化;
- 不确定性建模升级:采用鲁棒优化、区间分析等方法替代传统场景生成技术,更精准描述分布式能源的不确定性边界,进一步提升优化方案的抗干扰能力。
⛳️ 运行结果




🔗 参考文献
[1] 刘婷婷.基于多策略改进遗传算法的微电网优化配置研究[D].太原理工大学,2015.DOI:10.7666/d.Y2797514.
[2] 赵珍珍,王维庆,樊小朝,等.基于NSGA-II-PSO算法的微电网多目标优化运行模式[J].电源学报, 2023, 21(1):8.DOI:10.13234/j.issn.2095-2805.2023.1.118.
[3] 许文俊,薛冬,齐春辉,等.基于改进粒子群优化算法的微电网优化调度研究[J].湖北电力, 2023, 47(5):16-25.
📣 部分代码
🎈 部分理论引用网络文献,若有侵权联系博主删除
👇 关注我领取海量matlab电子书和数学建模资料
🏆团队擅长辅导定制多种科研领域MATLAB仿真,助力科研梦:
🌈 各类智能优化算法改进及应用
生产调度、经济调度、装配线调度、充电优化、车间调度、发车优化、水库调度、三维装箱、物流选址、货位优化、公交排班优化、充电桩布局优化、车间布局优化、集装箱船配载优化、水泵组合优化、解医疗资源分配优化、设施布局优化、可视域基站和无人机选址优化、背包问题、 风电场布局、时隙分配优化、 最佳分布式发电单元分配、多阶段管道维修、 工厂-中心-需求点三级选址问题、 应急生活物质配送中心选址、 基站选址、 道路灯柱布置、 枢纽节点部署、 输电线路台风监测装置、 集装箱调度、 机组优化、 投资优化组合、云服务器组合优化、 天线线性阵列分布优化、CVRP问题、VRPPD问题、多中心VRP问题、多层网络的VRP问题、多中心多车型的VRP问题、 动态VRP问题、双层车辆路径规划(2E-VRP)、充电车辆路径规划(EVRP)、油电混合车辆路径规划、混合流水车间问题、 订单拆分调度问题、 公交车的调度排班优化问题、航班摆渡车辆调度问题、选址路径规划问题、港口调度、港口岸桥调度、停机位分配、机场航班调度、泄漏源定位
🌈 机器学习和深度学习时序、回归、分类、聚类和降维
2.1 bp时序、回归预测和分类
2.2 ENS声神经网络时序、回归预测和分类
2.3 SVM/CNN-SVM/LSSVM/RVM支持向量机系列时序、回归预测和分类
2.4 CNN|TCN|GCN卷积神经网络系列时序、回归预测和分类
2.5 ELM/KELM/RELM/DELM极限学习机系列时序、回归预测和分类
2.6 GRU/Bi-GRU/CNN-GRU/CNN-BiGRU门控神经网络时序、回归预测和分类
2.7 ELMAN递归神经网络时序、回归\预测和分类
2.8 LSTM/BiLSTM/CNN-LSTM/CNN-BiLSTM/长短记忆神经网络系列时序、回归预测和分类
2.9 RBF径向基神经网络时序、回归预测和分类
2.10 DBN深度置信网络时序、回归预测和分类
2.11 FNN模糊神经网络时序、回归预测
2.12 RF随机森林时序、回归预测和分类
2.13 BLS宽度学习时序、回归预测和分类
2.14 PNN脉冲神经网络分类
2.15 模糊小波神经网络预测和分类
2.16 时序、回归预测和分类
2.17 时序、回归预测预测和分类
2.18 XGBOOST集成学习时序、回归预测预测和分类
2.19 Transform各类组合时序、回归预测预测和分类
方向涵盖风电预测、光伏预测、电池寿命预测、辐射源识别、交通流预测、负荷预测、股价预测、PM2.5浓度预测、电池健康状态预测、用电量预测、水体光学参数反演、NLOS信号识别、地铁停车精准预测、变压器故障诊断
🌈图像处理方面
图像识别、图像分割、图像检测、图像隐藏、图像配准、图像拼接、图像融合、图像增强、图像压缩感知
🌈 路径规划方面
旅行商问题(TSP)、车辆路径问题(VRP、MVRP、CVRP、VRPTW等)、无人机三维路径规划、无人机协同、无人机编队、机器人路径规划、栅格地图路径规划、多式联运运输问题、 充电车辆路径规划(EVRP)、 双层车辆路径规划(2E-VRP)、 油电混合车辆路径规划、 船舶航迹规划、 全路径规划规划、 仓储巡逻
🌈 无人机应用方面
无人机路径规划、无人机控制、无人机编队、无人机协同、无人机任务分配、无人机安全通信轨迹在线优化、车辆协同无人机路径规划
🌈 通信方面
传感器部署优化、通信协议优化、路由优化、目标定位优化、Dv-Hop定位优化、Leach协议优化、WSN覆盖优化、组播优化、RSSI定位优化、水声通信、通信上传下载分配
🌈 信号处理方面
信号识别、信号加密、信号去噪、信号增强、雷达信号处理、信号水印嵌入提取、肌电信号、脑电信号、信号配时优化、心电信号、DOA估计、编码译码、变分模态分解、管道泄漏、滤波器、数字信号处理+传输+分析+去噪、数字信号调制、误码率、信号估计、DTMF、信号检测
🌈电力系统方面
微电网优化、无功优化、配电网重构、储能配置、有序充电、MPPT优化、家庭用电
🌈 元胞自动机方面
交通流 人群疏散 病毒扩散 晶体生长 金属腐蚀
🌈 雷达方面
卡尔曼滤波跟踪、航迹关联、航迹融合、SOC估计、阵列优化、NLOS识别
🌈 车间调度
零等待流水车间调度问题NWFSP 、 置换流水车间调度问题PFSP、 混合流水车间调度问题HFSP 、零空闲流水车间调度问题NIFSP、分布式置换流水车间调度问题 DPFSP、阻塞流水车间调度问题BFSP
👇
基于GO算法的微电网多目标优化

被折叠的 条评论
为什么被折叠?



