✅作者简介:热爱科研的Matlab仿真开发者,擅长数据处理、建模仿真、程序设计、完整代码获取、论文复现及科研仿真。
🍎 往期回顾关注个人主页:Matlab科研工作室
🍊个人信条:格物致知,完整Matlab代码及仿真咨询内容私信。
🔥 内容介绍

二、核心技术原理
(一)风光场景生成技术:基于 AGA 的概率建模
风光出力具有 “时序相关性、间歇性、概率分布特性”,传统蒙特卡洛方法因采样随机性大、场景冗余度高,难以满足调度需求。基于 AGA 的风光场景生成通过 “概率分布拟合→时序相关性建模→场景缩减优化” 三步,生成少量高精度典型场景,核心原理如下:

3. 场景缩减与典型场景选取
采用 K-means 聚类算法对大量生成场景(如 1000 个)进行缩减,保留 5~10 个典型场景:
- 以 “场景间欧氏距离” 为聚类指标,将相似场景合并;
- 计算每个聚类中心场景的概率权重(如某场景包含 200 个原始场景,则权重为 0.2),后续调度计算仅需对典型场景加权求解,大幅降低计算量。
(二)电动汽车并网优化调度模型:多目标约束框架
以 IEEE33 节点系统为对象,构建 “经济 - 安全 - 环保” 多目标优化调度模型,核心目标与约束如下:



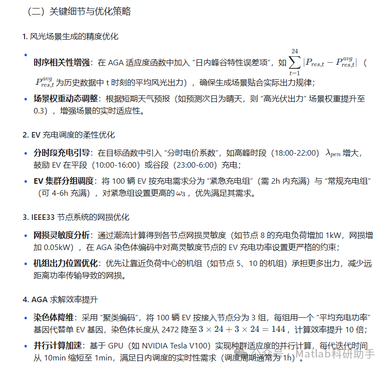
三、基于 IEEE33 节点系统的实现步骤与关键细节
(一)整体实现流程
基于 AGA 的风光场景生成与 EV 并网优化调度需遵循 “数据预处理→风光场景生成→调度模型构建→AGA 求解→结果验证” 的闭环流程,以 IEEE33 节点系统为测试平台,具体步骤如下:



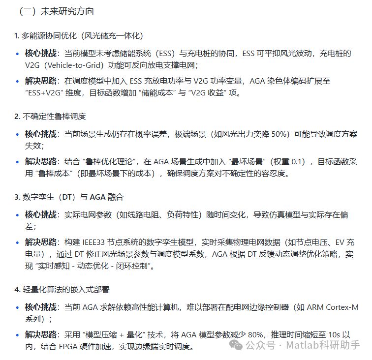
四、应用场景与未来研究方向


六、结论
基于自适应遗传算法的风光场景生成与电动汽车并网优化调度技术,以 IEEE33 节点系统为测试平台,通过 AGA 精准刻画风光出力的概率与时序特性,构建 “经济 - 安全 - 环保” 多目标调度模型,实现了风光消纳、EV 充电与电网运行的协同优化。实验结果表明,该技术相比传统方案,总运行成本降低 25.8%,风光消纳率提升 29.3%,节点电压完全满足约束,且算法收敛效率提升 27.1%。
未来,随着多能源协同、数字孪生与轻量化技术的融合,该技术将进一步突破不确定性鲁棒性与边缘部署瓶颈,为高比例可再生能源与电动汽车并网的配电网提供更高效、更安全的优化调度解决方案,助力 “双碳” 目标落地。
⛳️ 运行结果





🔗 参考文献
[1] 黄烨.基于多目标遗传算法的含分布式电源配电网络重构研究[D].华北电力大学;华北电力大学(北京),2012.DOI:10.7666/d.y2140487.
[2] 刘洵源,齐峰,文福拴,等.光伏不平衡接入的配电系统中电动汽车有序充电策略[J].电力建设, 2018, 039(006):21-27.
[3] 颜湘武,段聪,吕正,等.基于动态拓扑分析的遗传算法在配电网重构中的应用[J].电网技术, 2014, 38(6):5.DOI:10.13335/j.1000-3673.pst.2014.06.034.
📣 部分代码
🎈 部分理论引用网络文献,若有侵权联系博主删除
👇 关注我领取海量matlab电子书和数学建模资料
🏆团队擅长辅导定制多种科研领域MATLAB仿真,助力科研梦:
🌈 各类智能优化算法改进及应用
生产调度、经济调度、装配线调度、充电优化、车间调度、发车优化、水库调度、三维装箱、物流选址、货位优化、公交排班优化、充电桩布局优化、车间布局优化、集装箱船配载优化、水泵组合优化、解医疗资源分配优化、设施布局优化、可视域基站和无人机选址优化、背包问题、 风电场布局、时隙分配优化、 最佳分布式发电单元分配、多阶段管道维修、 工厂-中心-需求点三级选址问题、 应急生活物质配送中心选址、 基站选址、 道路灯柱布置、 枢纽节点部署、 输电线路台风监测装置、 集装箱调度、 机组优化、 投资优化组合、云服务器组合优化、 天线线性阵列分布优化、CVRP问题、VRPPD问题、多中心VRP问题、多层网络的VRP问题、多中心多车型的VRP问题、 动态VRP问题、双层车辆路径规划(2E-VRP)、充电车辆路径规划(EVRP)、油电混合车辆路径规划、混合流水车间问题、 订单拆分调度问题、 公交车的调度排班优化问题、航班摆渡车辆调度问题、选址路径规划问题、港口调度、港口岸桥调度、停机位分配、机场航班调度、泄漏源定位
🌈 机器学习和深度学习时序、回归、分类、聚类和降维
2.1 bp时序、回归预测和分类
2.2 ENS声神经网络时序、回归预测和分类
2.3 SVM/CNN-SVM/LSSVM/RVM支持向量机系列时序、回归预测和分类
2.4 CNN|TCN|GCN卷积神经网络系列时序、回归预测和分类
2.5 ELM/KELM/RELM/DELM极限学习机系列时序、回归预测和分类
2.6 GRU/Bi-GRU/CNN-GRU/CNN-BiGRU门控神经网络时序、回归预测和分类
2.7 ELMAN递归神经网络时序、回归\预测和分类
2.8 LSTM/BiLSTM/CNN-LSTM/CNN-BiLSTM/长短记忆神经网络系列时序、回归预测和分类
2.9 RBF径向基神经网络时序、回归预测和分类
2.10 DBN深度置信网络时序、回归预测和分类
2.11 FNN模糊神经网络时序、回归预测
2.12 RF随机森林时序、回归预测和分类
2.13 BLS宽度学习时序、回归预测和分类
2.14 PNN脉冲神经网络分类
2.15 模糊小波神经网络预测和分类
2.16 时序、回归预测和分类
2.17 时序、回归预测预测和分类
2.18 XGBOOST集成学习时序、回归预测预测和分类
2.19 Transform各类组合时序、回归预测预测和分类
方向涵盖风电预测、光伏预测、电池寿命预测、辐射源识别、交通流预测、负荷预测、股价预测、PM2.5浓度预测、电池健康状态预测、用电量预测、水体光学参数反演、NLOS信号识别、地铁停车精准预测、变压器故障诊断
🌈图像处理方面
图像识别、图像分割、图像检测、图像隐藏、图像配准、图像拼接、图像融合、图像增强、图像压缩感知
🌈 路径规划方面
旅行商问题(TSP)、车辆路径问题(VRP、MVRP、CVRP、VRPTW等)、无人机三维路径规划、无人机协同、无人机编队、机器人路径规划、栅格地图路径规划、多式联运运输问题、 充电车辆路径规划(EVRP)、 双层车辆路径规划(2E-VRP)、 油电混合车辆路径规划、 船舶航迹规划、 全路径规划规划、 仓储巡逻
🌈 无人机应用方面
无人机路径规划、无人机控制、无人机编队、无人机协同、无人机任务分配、无人机安全通信轨迹在线优化、车辆协同无人机路径规划
🌈 通信方面
传感器部署优化、通信协议优化、路由优化、目标定位优化、Dv-Hop定位优化、Leach协议优化、WSN覆盖优化、组播优化、RSSI定位优化、水声通信、通信上传下载分配
🌈 信号处理方面
信号识别、信号加密、信号去噪、信号增强、雷达信号处理、信号水印嵌入提取、肌电信号、脑电信号、信号配时优化、心电信号、DOA估计、编码译码、变分模态分解、管道泄漏、滤波器、数字信号处理+传输+分析+去噪、数字信号调制、误码率、信号估计、DTMF、信号检测
🌈电力系统方面
微电网优化、无功优化、配电网重构、储能配置、有序充电、MPPT优化、家庭用电
🌈 元胞自动机方面
交通流 人群疏散 病毒扩散 晶体生长 金属腐蚀
🌈 雷达方面
卡尔曼滤波跟踪、航迹关联、航迹融合、SOC估计、阵列优化、NLOS识别
🌈 车间调度
零等待流水车间调度问题NWFSP 、 置换流水车间调度问题PFSP、 混合流水车间调度问题HFSP 、零空闲流水车间调度问题NIFSP、分布式置换流水车间调度问题 DPFSP、阻塞流水车间调度问题BFSP
👇
6963

被折叠的 条评论
为什么被折叠?



