✅作者简介:热爱科研的Matlab仿真开发者,擅长数据处理、建模仿真、程序设计、完整代码获取、论文复现及科研仿真。
🍎 往期回顾关注个人主页:Matlab科研工作室
🍊个人信条:格物致知,完整Matlab代码及仿真咨询内容私信。
🔥 内容介绍
无人驾驶车辆(Autonomous Vehicles)的核心目标是在复杂动态环境中实现安全、高效、舒适的自主行驶,这要求控制系统具备实时决策、动态轨迹规划与精确跟踪能力。模型预测控制(Model Predictive Control, MPC)作为一种基于滚动优化的先进控制方法,凭借其处理多约束、优化多目标、适应模型不确定性的独特优势,已成为无人驾驶车辆横向(转向)与纵向(加速 / 制动)控制的主流技术,在车道保持、自适应巡航、避障等场景中展现出卓越性能。
无人驾驶车辆对控制系统的核心需求
无人驾驶车辆的行驶环境充满不确定性(如行人横穿、突发障碍物、路面摩擦系数变化),且受车辆动力学特性、执行器物理限制(如最大转向角、制动减速度)约束,对控制系统提出了严苛要求:
- 多约束处理能力:需同时满足车辆运动学约束(如最小转弯半径)、执行器饱和约束(如油门开度≤100%)、安全约束(如与前车距离≥安全阈值)等,避免车辆失控或违反交通规则。
- 动态轨迹优化与跟踪:在复杂场景(如城市道路交叉口转向、高速公路换道)中,需实时规划最优行驶轨迹(兼顾效率与舒适性),并精确跟踪该轨迹,确保车辆沿期望路径行驶。
- 鲁棒性与实时性:面对模型简化误差(如忽略车辆侧倾效应)或环境扰动(如侧风),控制系统需保持稳定;同时,城市环境的快速变化要求控制决策在毫秒级时间内完成(通常≤100ms)。
- 多目标权衡:控制目标需在安全性(最高优先级)、舒适性(如纵向加加速度≤0.5m/s³)、经济性(如能耗最小)之间动态权衡,例如紧急避障时优先保证安全,牺牲部分舒适性。
传统控制方法(如 PID 控制)难以满足上述需求:PID 仅能实现简单的偏差校正,无法处理多约束与多目标优化;LQR(线性二次调节器)虽能优化二次性能指标,但对非线性特性与强约束的适应性有限。MPC 通过滚动优化与约束显式处理,成为解决这些问题的理想方案。
模型预测控制的基本原理
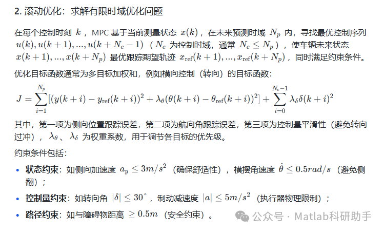
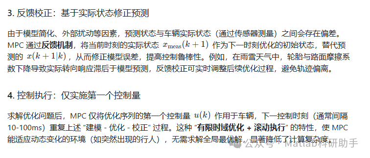
模型预测控制的核心思想是 **“基于未来预测的当前决策”**,通过在每个控制时刻求解一个有限时域的优化问题,仅执行优化序列的第一个控制量,下一时刻重复该过程,实现动态环境下的自适应控制。其基本框架包括四个关键步骤:



无人驾驶车辆中 MPC 的关键技术与应用场景
MPC 在无人驾驶车辆中的应用需结合具体场景优化模型与算法,核心技术包括横向控制、纵向控制及两者的协同优化。
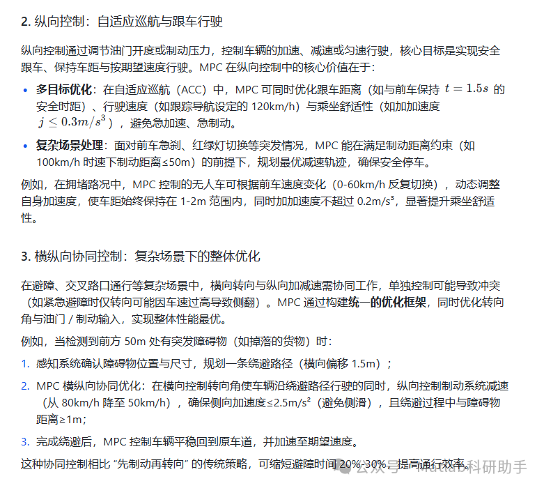
1. 横向控制:精确轨迹跟踪与车道保持
横向控制的目标是使车辆沿期望路径(如车道中心线、规划的换道路径)行驶,主要通过调整转向角实现。MPC 在横向控制中的优势体现在:
- 曲线轨迹跟踪:对于弯曲道路,MPC 可基于未来几秒的路径预测,提前调整转向角,避免传统 PID 控制的滞后现象。例如,在半径 500m 的弯道中,MPC 能根据预设轨迹的曲率变化,平滑调节转向角,使车辆始终保持在车道中央,横向偏差≤0.2m。
- 高速稳定性控制:在高速公路(100km/h)行驶时,车辆对转向输入的响应更敏感,MPC 通过引入动力学模型与状态约束(如侧向加速度上限),可抑制高速转向时的侧滑风险,确保车辆稳定。
典型应用场景包括:车道保持辅助系统(LKA)、自动换道(ALC)、弯道自动减速与转向协同控制。

MPC 在无人驾驶车辆中面临的挑战
尽管 MPC 在无人驾驶控制中应用广泛,但实际部署仍面临诸多技术挑战:
1. 计算复杂度与实时性矛盾
MPC 的核心瓶颈是有限时域优化问题的实时求解。无人驾驶车辆的控制周期通常为 50-100ms,而优化问题的复杂度随预测时域长度、状态变量维度、约束数量呈指数增长。例如,包含 10 个状态变量、5 个控制量、预测时域 10 步的非线性 MPC,每步优化可能需要数万次迭代,普通车载 CPU 难以在 100ms 内完成计算。
解决方案:
- 采用线性化近似(如 Linear MPC)或分段线性化(如 Tube MPC),将非线性优化转化为二次规划(QP)问题,利用高效 QP 求解器(如 qpOASES)加速计算;
- 基于 GPU 或 FPGA 的硬件加速,并行处理优化过程中的矩阵运算;
- 动态调整预测时域(如紧急场景缩短时域,牺牲部分精度换取速度)。
2. 模型精度与不确定性处理
车辆动力学特性受多种因素影响(如载重、轮胎磨损、路面附着系数),固定模型难以覆盖所有工况。例如,空载与满载时,车辆的转向响应延迟可能相差 30%,导致 MPC 预测失真。
解决方案:
- 自适应 MPC:在线识别模型参数(如通过扩展卡尔曼滤波估计轮胎侧偏刚度),实时更新模型;
- 鲁棒 MPC:考虑模型参数的不确定性范围(如摩擦系数∈[0.2, 0.8]),在优化中引入最坏情况约束,确保控制效果在所有可能工况下均满足安全要求;
- 数据驱动与机理模型融合:利用神经网络补偿机理模型的误差,提升预测精度。
3. 复杂环境下的约束动态更新
无人驾驶车辆的行驶环境是动态变化的,约束条件需实时更新(如突然出现的行人使安全距离约束从 1m 增至 2m)。传统 MPC 的约束通常在优化前预设,难以快速响应环境突变。
解决方案:
- 基于事件触发的 MPC:当环境变化超过预设阈值(如障碍物距离变化≥0.5m)时,立即触发重新优化,否则沿用前一控制量;
- 分布式 MPC:将整体优化问题分解为车辆自身控制与环境交互(如与其他车辆协同)两个子问题,通过信息交互快速更新约束。
未来发展方向
随着无人驾驶技术的演进,MPC 正朝着更智能、更高效、更安全的方向发展:
- 与深度学习的融合:利用深度学习预测复杂环境的未来状态(如其他车辆的行驶意图),为 MPC 提供更精准的优化目标;或通过神经网络近似 MPC 的优化过程,实现端到端的控制决策,减少对机理模型的依赖。
- 多智能体协同 MPC:在车路协同(V2X)场景中,多辆无人车通过通信共享规划信息,采用分布式 MPC 实现编队行驶、交叉路口协同通行,优化整体交通流效率(如减少路口等待时间 30% 以上)。
- 能量高效 MPC:针对电动无人驾驶车辆,将能耗优化(如电池 SOC 损耗最小)纳入目标函数,通过协调加减速与转向策略,延长续航里程(如在城市工况下提升 10%-15% 的能量利用率)。
- 高维状态估计与控制:结合激光雷达、摄像头等多传感器融合的高精度状态估计(如 6 自由度车辆姿态),开发更高维度的 MPC,实现更精细的控制(如考虑车辆侧倾的防侧翻控制)。
结论
模型预测控制凭借其对多约束、多目标的强大处理能力,已成为无人驾驶车辆控制的核心技术,支撑了从基础的车道保持到复杂的紧急避障等全场景自主行驶功能。尽管面临实时性、模型不确定性等挑战,但随着算法优化、硬件加速与感知技术的进步,MPC 正朝着更高效、更鲁棒、更智能的方向发展。未来,融合车路协同、深度学习与能量优化的 MPC 技术,将进一步推动无人驾驶车辆向安全化、实用化、绿色化迈进,为智能交通系统的变革提供关键支撑。
⛳️ 运行结果




🔗 参考文献
[1] 孙银健.基于模型预测控制的无人驾驶车辆轨迹跟踪控制算法研究[D].北京理工大学,2015.
[2] 龚建伟,刘凯,齐建永.无人驾驶车辆模型预测控制[M].北京理工大学出版社,2020.
[3] 邹凯,蔡英凤,陈龙,等.基于增量线性模型预测控制的无人车轨迹跟踪方法[J].汽车技术, 2019(10):7.DOI:10.19620/j.cnki.1000-3703.20190893.
📣 部分代码
🎈 部分理论引用网络文献,若有侵权联系博主删除
👇 关注我领取海量matlab电子书和数学建模资料
🏆团队擅长辅导定制多种科研领域MATLAB仿真,助力科研梦:
🌈 各类智能优化算法改进及应用
生产调度、经济调度、装配线调度、充电优化、车间调度、发车优化、水库调度、三维装箱、物流选址、货位优化、公交排班优化、充电桩布局优化、车间布局优化、集装箱船配载优化、水泵组合优化、解医疗资源分配优化、设施布局优化、可视域基站和无人机选址优化、背包问题、 风电场布局、时隙分配优化、 最佳分布式发电单元分配、多阶段管道维修、 工厂-中心-需求点三级选址问题、 应急生活物质配送中心选址、 基站选址、 道路灯柱布置、 枢纽节点部署、 输电线路台风监测装置、 集装箱调度、 机组优化、 投资优化组合、云服务器组合优化、 天线线性阵列分布优化、CVRP问题、VRPPD问题、多中心VRP问题、多层网络的VRP问题、多中心多车型的VRP问题、 动态VRP问题、双层车辆路径规划(2E-VRP)、充电车辆路径规划(EVRP)、油电混合车辆路径规划、混合流水车间问题、 订单拆分调度问题、 公交车的调度排班优化问题、航班摆渡车辆调度问题、选址路径规划问题、港口调度、港口岸桥调度、停机位分配、机场航班调度、泄漏源定位
🌈 机器学习和深度学习时序、回归、分类、聚类和降维
2.1 bp时序、回归预测和分类
2.2 ENS声神经网络时序、回归预测和分类
2.3 SVM/CNN-SVM/LSSVM/RVM支持向量机系列时序、回归预测和分类
2.4 CNN|TCN|GCN卷积神经网络系列时序、回归预测和分类
2.5 ELM/KELM/RELM/DELM极限学习机系列时序、回归预测和分类
2.6 GRU/Bi-GRU/CNN-GRU/CNN-BiGRU门控神经网络时序、回归预测和分类
2.7 ELMAN递归神经网络时序、回归\预测和分类
2.8 LSTM/BiLSTM/CNN-LSTM/CNN-BiLSTM/长短记忆神经网络系列时序、回归预测和分类
2.9 RBF径向基神经网络时序、回归预测和分类
2.10 DBN深度置信网络时序、回归预测和分类
2.11 FNN模糊神经网络时序、回归预测
2.12 RF随机森林时序、回归预测和分类
2.13 BLS宽度学习时序、回归预测和分类
2.14 PNN脉冲神经网络分类
2.15 模糊小波神经网络预测和分类
2.16 时序、回归预测和分类
2.17 时序、回归预测预测和分类
2.18 XGBOOST集成学习时序、回归预测预测和分类
2.19 Transform各类组合时序、回归预测预测和分类
方向涵盖风电预测、光伏预测、电池寿命预测、辐射源识别、交通流预测、负荷预测、股价预测、PM2.5浓度预测、电池健康状态预测、用电量预测、水体光学参数反演、NLOS信号识别、地铁停车精准预测、变压器故障诊断
🌈图像处理方面
图像识别、图像分割、图像检测、图像隐藏、图像配准、图像拼接、图像融合、图像增强、图像压缩感知
🌈 路径规划方面
旅行商问题(TSP)、车辆路径问题(VRP、MVRP、CVRP、VRPTW等)、无人机三维路径规划、无人机协同、无人机编队、机器人路径规划、栅格地图路径规划、多式联运运输问题、 充电车辆路径规划(EVRP)、 双层车辆路径规划(2E-VRP)、 油电混合车辆路径规划、 船舶航迹规划、 全路径规划规划、 仓储巡逻
🌈 无人机应用方面
无人机路径规划、无人机控制、无人机编队、无人机协同、无人机任务分配、无人机安全通信轨迹在线优化、车辆协同无人机路径规划
🌈 通信方面
传感器部署优化、通信协议优化、路由优化、目标定位优化、Dv-Hop定位优化、Leach协议优化、WSN覆盖优化、组播优化、RSSI定位优化、水声通信、通信上传下载分配
🌈 信号处理方面
信号识别、信号加密、信号去噪、信号增强、雷达信号处理、信号水印嵌入提取、肌电信号、脑电信号、信号配时优化、心电信号、DOA估计、编码译码、变分模态分解、管道泄漏、滤波器、数字信号处理+传输+分析+去噪、数字信号调制、误码率、信号估计、DTMF、信号检测
🌈电力系统方面
微电网优化、无功优化、配电网重构、储能配置、有序充电、MPPT优化、家庭用电
🌈 元胞自动机方面
交通流 人群疏散 病毒扩散 晶体生长 金属腐蚀
🌈 雷达方面
卡尔曼滤波跟踪、航迹关联、航迹融合、SOC估计、阵列优化、NLOS识别
🌈 车间调度
零等待流水车间调度问题NWFSP 、 置换流水车间调度问题PFSP、 混合流水车间调度问题HFSP 、零空闲流水车间调度问题NIFSP、分布式置换流水车间调度问题 DPFSP、阻塞流水车间调度问题BFSP
👇
179

被折叠的 条评论
为什么被折叠?



