✅作者简介:热爱科研的Matlab仿真开发者,擅长数据处理、建模仿真、程序设计、完整代码获取、论文复现及科研仿真。
🍎 往期回顾关注个人主页:Matlab科研工作室
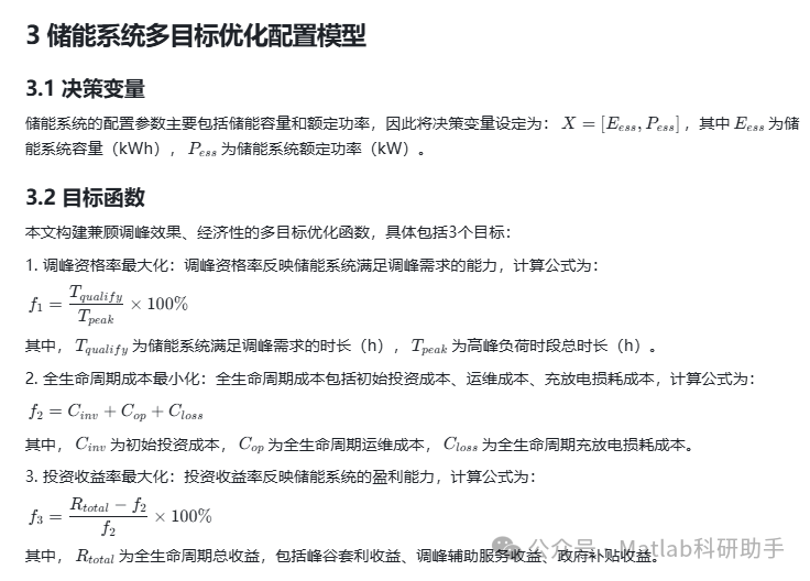
🍊个人信条:格物致知,完整Matlab代码及仿真咨询内容私信。
🔥 内容介绍
1 引言
1.1 研究背景与意义
在“双碳”目标驱动下,风电、光伏等可再生能源在电力系统中的占比持续提升。由于可再生能源出力具有波动性、间歇性和随机性特征,导致电力系统负荷峰谷差不断扩大,传统调峰电源(如煤电、燃气电站)的调节能力已难以满足系统安全稳定运行需求,调峰矛盾日益凸显。储能系统具有快速充放电、能量时空转移的特性,能够在负荷低谷时段储存电能,在负荷高峰时段释放电能,有效平抑负荷波动、缩小峰谷差,是提升电力系统调峰能力的核心柔性资源。
然而,当前储能系统参与调峰存在两大核心问题:一是配置方案不合理,多数配置仅考虑单一技术指标(如调峰量),忽视了经济性,导致投资成本过高或资源浪费;二是经济性评估体系不完善,未能全面涵盖投资、运维、收益等全生命周期成本与收益,难以准确判断储能参与调峰的可行性。因此,开展参与调峰的储能系统优化配置及经济性分析研究,提出兼顾技术要求与经济效益的配置方案,对推动储能系统规模化应用、提升电力系统调峰能力、促进可再生能源消纳具有重要的理论价值和工程实践意义。
1.2 国内外研究现状
国内外学者针对储能系统配置及调峰应用开展了大量研究。在配置方案方面,现有研究多基于负荷特性或可再生能源出力特性确定储能配置参数:部分学者以调峰缺口最小为目标,建立单目标优化模型,通过传统算法求解储能容量;也有学者引入经济性指标,构建多目标优化模型,平衡调峰效果与投资成本。但现有研究多采用遗传算法、粒子群优化算法等传统多目标优化算法,在处理多目标冲突问题时,难以保证解的均匀性和收敛性。
在经济性分析方面,现有研究主要从全生命周期成本(LCC)角度出发,考虑初始投资、运维成本、充放电损耗等成本项,以及峰谷套利、辅助服务补贴等收益项,通过投资回收期、内部收益率(IRR)等指标评估经济性。但现有研究对影响经济性的关键因素分析不够全面,尤其是对政策补贴、电价机制变化的敏感性分析不足,难以适应动态变化的市场环境。此外,针对储能参与调峰的特定应用场景,缺乏针对性的经济性评估体系,导致评估结果与实际应用存在偏差。
综上,现有研究在储能配置的多目标优化算法选择、经济性评估的全面性及场景针对性方面仍有提升空间。本文引入NSGA-Ⅲ算法求解多目标配置模型,提升解的质量;构建涵盖全生命周期成本与多元收益的经济性评估体系,并结合实际案例开展敏感性分析,为储能系统参与调峰的配置决策提供更精准的支撑。
1.3 研究内容与技术路线
本文的主要研究内容包括:(1)量化电力系统调峰需求,明确储能系统参与调峰的技术要求与经济目标;(2)构建储能系统多目标优化配置模型,确定决策变量、目标函数及约束条件;(3)采用NSGA-Ⅲ算法求解模型,获得最优配置方案集;(4)建立全生命周期经济性评估体系,开展案例分析与敏感性分析。
技术路线如下:首先,收集电力系统历史负荷、电价、储能设备参数等数据,量化调峰需求;其次,构建兼顾调峰效果与经济性的多目标优化模型;然后,采用NSGA-Ⅲ算法求解模型,得到帕累托最优配置方案;最后,基于全生命周期理论评估各方案的经济性,通过敏感性分析识别关键影响因素,提出最优配置建议。
2 储能系统参与调峰的技术基础



4 模型求解与案例分析
4.1 求解算法选择
本文构建的多目标优化模型存在目标冲突(如调峰资格率最大化与成本最小化冲突),需采用高效的多目标优化算法求解。NSGA-Ⅲ算法通过引入参考点机制,能够在高维目标空间中生成均匀、收敛的帕累托最优解,优于传统NSGA-Ⅱ算法。因此,本文采用NSGA-Ⅲ算法求解模型,算法参数设置如下:种群规模100,最大迭代次数200,交叉概率0.8,变异概率0.05,参考点数量12。
4.2 案例数据
以某区域电力系统为研究案例,该区域负荷类型涵盖工业、商业、居民负荷,日均负荷1500MW,峰谷差率38%。收集该区域2024年全年负荷数据(时间步长1h),确定高峰时段为9:00-22:00,低谷时段为0:00-6:00。储能系统参数:锂离子电池初始投资成本1.5元/Wh,充放电效率0.88,循环寿命1800次,年运维成本为初始投资的2%。电价政策:高峰电价0.85元/kWh,低谷电价0.35元/kWh,调峰辅助服务补贴0.2元/kWh,政府对储能调峰项目给予初始投资10%的补贴。
5 结论与展望
5.1 研究结论
本文针对储能系统参与调峰的配置与经济性问题,开展多目标优化配置及全生命周期经济性分析,得出以下结论:(1)提出的基于NSGA-Ⅲ算法的多目标优化配置模型,能够有效平衡调峰资格率、全生命周期成本、投资收益率三大目标,生成均匀、收敛的帕累托最优解;(2)案例分析表明,推荐的80MWh/40MW储能配置方案,可实现82.5%的调峰资格率和18.3%的投资收益率,兼顾技术要求与经济效益;(3)敏感性分析显示,储能初始投资成本和峰谷电价差是影响经济性的核心因素,降低投资成本、扩大电价差可显著提升盈利水平。
5.2 未来展望
未来可从以下方面进一步深化研究:(1)考虑可再生能源出力不确定性,引入随机优化理论,构建更贴合实际的储能配置模型;(2)拓展储能应用场景,研究储能系统联合风电、光伏参与调峰的协同配置方案;(3)结合电力市场改革趋势,引入现货电价、辅助服务市场交易机制,完善经济性评估体系;(4)探索新型储能技术(如钠离子电池、压缩空气储能)的应用潜力,为储能调峰配置提供更多技术选择。
⛳️ 运行结果







🔗 参考文献
[1] 赵文峰.控制系统设计与仿真[M].西安电子科技大学出版社,2002.
[2] 邓建,古德生,李夕兵.确定可靠性分析Weibull分布参数的概率加权矩法[J].计算力学学报, 2004, 21(5):5.DOI:10.3969/j.issn.1007-4708.2004.05.017.
[3] 袁爱民,戴航,孙大松.基于EI及MAC混合算法的斜拉桥传感器优化布置[J].振动.测试与诊断, 2009, 29(1):5.DOI:10.3969/j.issn.1004-6801.2009.01.013.
📣 部分代码
🎈 部分理论引用网络文献,若有侵权联系博主删除
👇 关注我领取海量matlab电子书和数学建模资料
🏆团队擅长辅导定制多种科研领域MATLAB仿真,助力科研梦:
🌈 各类智能优化算法改进及应用
生产调度、经济调度、装配线调度、充电优化、车间调度、发车优化、水库调度、三维装箱、物流选址、货位优化、公交排班优化、充电桩布局优化、车间布局优化、集装箱船配载优化、水泵组合优化、解医疗资源分配优化、设施布局优化、可视域基站和无人机选址优化、背包问题、 风电场布局、时隙分配优化、 最佳分布式发电单元分配、多阶段管道维修、 工厂-中心-需求点三级选址问题、 应急生活物质配送中心选址、 基站选址、 道路灯柱布置、 枢纽节点部署、 输电线路台风监测装置、 集装箱调度、 机组优化、 投资优化组合、云服务器组合优化、 天线线性阵列分布优化、CVRP问题、VRPPD问题、多中心VRP问题、多层网络的VRP问题、多中心多车型的VRP问题、 动态VRP问题、双层车辆路径规划(2E-VRP)、充电车辆路径规划(EVRP)、油电混合车辆路径规划、混合流水车间问题、 订单拆分调度问题、 公交车的调度排班优化问题、航班摆渡车辆调度问题、选址路径规划问题、港口调度、港口岸桥调度、停机位分配、机场航班调度、泄漏源定位
🌈 机器学习和深度学习时序、回归、分类、聚类和降维
2.1 bp时序、回归预测和分类
2.2 ENS声神经网络时序、回归预测和分类
2.3 SVM/CNN-SVM/LSSVM/RVM支持向量机系列时序、回归预测和分类
2.4 CNN|TCN|GCN卷积神经网络系列时序、回归预测和分类
2.5 ELM/KELM/RELM/DELM极限学习机系列时序、回归预测和分类
2.6 GRU/Bi-GRU/CNN-GRU/CNN-BiGRU门控神经网络时序、回归预测和分类
2.7 ELMAN递归神经网络时序、回归\预测和分类
2.8 LSTM/BiLSTM/CNN-LSTM/CNN-BiLSTM/长短记忆神经网络系列时序、回归预测和分类
2.9 RBF径向基神经网络时序、回归预测和分类
2.10 DBN深度置信网络时序、回归预测和分类
2.11 FNN模糊神经网络时序、回归预测
2.12 RF随机森林时序、回归预测和分类
2.13 BLS宽度学习时序、回归预测和分类
2.14 PNN脉冲神经网络分类
2.15 模糊小波神经网络预测和分类
2.16 时序、回归预测和分类
2.17 时序、回归预测预测和分类
2.18 XGBOOST集成学习时序、回归预测预测和分类
2.19 Transform各类组合时序、回归预测预测和分类
方向涵盖风电预测、光伏预测、电池寿命预测、辐射源识别、交通流预测、负荷预测、股价预测、PM2.5浓度预测、电池健康状态预测、用电量预测、水体光学参数反演、NLOS信号识别、地铁停车精准预测、变压器故障诊断
🌈图像处理方面
图像识别、图像分割、图像检测、图像隐藏、图像配准、图像拼接、图像融合、图像增强、图像压缩感知
🌈 路径规划方面
旅行商问题(TSP)、车辆路径问题(VRP、MVRP、CVRP、VRPTW等)、无人机三维路径规划、无人机协同、无人机编队、机器人路径规划、栅格地图路径规划、多式联运运输问题、 充电车辆路径规划(EVRP)、 双层车辆路径规划(2E-VRP)、 油电混合车辆路径规划、 船舶航迹规划、 全路径规划规划、 仓储巡逻
🌈 无人机应用方面
无人机路径规划、无人机控制、无人机编队、无人机协同、无人机任务分配、无人机安全通信轨迹在线优化、车辆协同无人机路径规划
🌈 通信方面
传感器部署优化、通信协议优化、路由优化、目标定位优化、Dv-Hop定位优化、Leach协议优化、WSN覆盖优化、组播优化、RSSI定位优化、水声通信、通信上传下载分配
🌈 信号处理方面
信号识别、信号加密、信号去噪、信号增强、雷达信号处理、信号水印嵌入提取、肌电信号、脑电信号、信号配时优化、心电信号、DOA估计、编码译码、变分模态分解、管道泄漏、滤波器、数字信号处理+传输+分析+去噪、数字信号调制、误码率、信号估计、DTMF、信号检测
🌈电力系统方面
微电网优化、无功优化、配电网重构、储能配置、有序充电、MPPT优化、家庭用电
🌈 元胞自动机方面
交通流 人群疏散 病毒扩散 晶体生长 金属腐蚀
🌈 雷达方面
卡尔曼滤波跟踪、航迹关联、航迹融合、SOC估计、阵列优化、NLOS识别
🌈 车间调度
零等待流水车间调度问题NWFSP 、 置换流水车间调度问题PFSP、 混合流水车间调度问题HFSP 、零空闲流水车间调度问题NIFSP、分布式置换流水车间调度问题 DPFSP、阻塞流水车间调度问题BFSP
👇

被折叠的 条评论
为什么被折叠?



