✅作者简介:热爱科研的Matlab仿真开发者,擅长数据处理、建模仿真、程序设计、完整代码获取、论文复现及科研仿真。
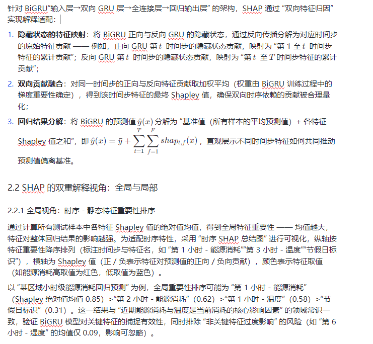
🍎 往期回顾关注个人主页:Matlab科研工作室
🍊个人信条:格物致知,完整Matlab代码及仿真咨询内容私信。
🔥 内容介绍
在时序回归任务中(如交通流量预测、能源消耗估算、设备故障趋势回归),数据往往呈现出双向时序依赖特性 —— 当前预测结果不仅受历史数据影响,还与未来数据存在隐性关联(如交通流量预测中,当前路段流量受前 1 小时车流汇入影响,也受后 1 小时周边路段分流计划影响)。BiGRU(双向门控循环单元)凭借双向门控机制,能高效捕捉这种双向时序依赖,在时序回归任务中展现出优异的预测精度。然而,与多数深度学习模型类似,BiGRU 存在 “黑箱” 缺陷:无法量化各输入特征(尤其是不同时间步的时序特征)对回归结果的贡献度,也难以追溯单个样本预测结果的决策依据,这在医疗监测、电网调度等需高可靠性决策的场景中构成应用障碍。
BiGRU 双向门控循环单元回归 + SHAP 分析的融合框架,通过 SHAP(SHapley Additive exPlanations)方法的博弈论基础与特征贡献量化能力,打破 BiGRU 的 “黑箱” 限制:一方面,从全局视角排序特征重要性,明确关键时序特征与静态特征对回归结果的影响权重;另一方面,从局部视角解析单个样本的预测过程,追溯各特征(含不同时间步的时序特征)如何推动预测值偏离基准。本文将从 BiGRU 回归模型架构、SHAP 时序适配原理、融合框架构建与实例验证展开,解析如何在保证时序回归精度的同时,实现模型的可解释性与可信度提升。
一、BiGRU 双向门控循环单元回归模型的 “时序优势” 与 “可解释性痛点”
1.1 BiGRU 回归模型的核心优势
相比单向 GRU 与传统 RNN,BiGRU 回归模型通过 “双向时序建模”,解决时序回归任务中的双向依赖捕捉难题,其核心优势体现在两方面:
- 双向门控机制的时序依赖捕捉能力:BiGRU 由正向 GRU 与反向 GRU 并行构成,正向 GRU 从时间步
1
到T
处理序列,捕捉 “历史特征对当前回归结果的正向影响”(如前 3 小时能源消耗对当前小时消耗的推动作用);反向 GRU 从时间步T
到1
处理序列,捕捉 “未来特征对当前回归结果的反向关联”(如未来 2 小时工业生产计划对当前能源消耗的提前反馈)。通过双向门控(重置门与更新门)的协同,BiGRU 能同时记忆长短期双向时序依赖,避免传统 RNN 的梯度消失问题;
- 轻量化架构的效率优势:相较于 LSTM,BiGRU 简化了门控结构(去除 LSTM 的细胞状态,仅保留隐藏状态),在保证时序建模能力的同时,减少模型参数数量与训练时间。例如,在交通流量回归预测中,BiGRU 的训练效率比 BiLSTM 提升 30% 以上,且预测精度无显著损失,适用于实时性要求高的时序回归场景。
以 “某医院重症患者生命体征趋势回归” 为例,BiGRU 模型可通过正向 GRU 捕捉 “过去 6 小时心率、血压变化” 对当前生命体征风险值的正向影响,通过反向 GRU 捕捉 “未来 2 小时治疗计划(如用药、呼吸机调整)” 对当前风险值的反向关联,最终输出精准的生命体征趋势预测值,为医护人员提供决策参考。
1.2 模型的 “黑箱” 痛点与可解释性需求
尽管 BiGRU 回归模型在时序任务中精度突出,但 “黑箱” 特性带来三大关键问题,制约其实际应用:
- 时序特征贡献模糊:无法量化不同时间步的时序特征(如前 1 小时、前 3 小时、前 6 小时的交通流量)与静态特征(如天气、节假日)对回归结果的贡献度,难以判断模型是否过度依赖 “非关键时序特征”(如与能源消耗无关的历史湿度数据);
- 局部决策不可追溯:对单个样本的回归结果,无法解释 “为何该样本的预测值偏高 / 偏低”(如某时段能源消耗预测值异常升高,无法明确是前 1 小时工业负荷增加导致,还是未来 1 小时供暖计划调整导致),在安全监测场景中缺乏决策依据;
- 双向关联难验证:无法验证 BiGRU 捕捉的双向时序关联是否符合领域常识(如交通流量预测中,反向 GRU 捕捉的 “未来路段施工计划” 与 “当前流量” 的关联是否合理),难以判断模型是否基于 “伪关联” 进行预测。
这些问题在时序回归场景中尤为突出 —— 例如,在电网负荷回归预测中,若无法解释 “前 2 小时居民用电” 与 “未来 1 小时电网调度计划” 对当前负荷预测的贡献,调度人员无法基于模型结果制定安全供电方案。因此,引入 SHAP 分析,构建 “时序精准回归 + 可解释性” 框架,成为解决痛点的关键。
二、SHAP 分析:BiGRU 回归模型的 “黑箱破解


⛳️ 运行结果






📣 部分代码
%% 导入数据(时间序列的单列数据)
result = xlsread('data.xlsx');
%% 数据分析
num_samples = length(result); % 样本个数
kim = 15; % 延时步长(kim个历史数据作为自变量)
zim = 1; % 跨zim个时间点进行预测
%% 划分数据集
for i = 1: num_samples - kim - zim + 1
res(i, :) = [reshape(result(i: i + kim - 1), 1, kim), result(i + kim + zim - 1)];
end
%% 数据集分析
outdim = 1; % 输出
num_size = 0.7; % 训练集占数据集比例
num_train_s = round(num_size * num_samples); % 训练集样本个数
f_ = size(res, 2) - outdim; % 输入特征维度
%% 划分训练集和测试集
P_train = res(1: num_train_s, 1: f_)';
T_train = res(1: num_train_s, f_ + 1: end)';
M = size(P_train, 2);
P_test = res(num_train_s + 1: end, 1: f_)';
T_test = res(num_train_s + 1: end, f_ + 1: end)';
🔗 参考文献
🎈 部分理论引用网络文献,若有侵权联系博主删除
👇 关注我领取海量matlab电子书和数学建模资料
🏆团队擅长辅导定制多种科研领域MATLAB仿真,助力科研梦:
🌟 各类智能优化算法改进及应用
生产调度、经济调度、装配线调度、充电优化、车间调度、发车优化、水库调度、三维装箱、物流选址、货位优化、公交排班优化、充电桩布局优化、车间布局优化、集装箱船配载优化、水泵组合优化、解医疗资源分配优化、设施布局优化、可视域基站和无人机选址优化、背包问题、 风电场布局、时隙分配优化、 最佳分布式发电单元分配、多阶段管道维修、 工厂-中心-需求点三级选址问题、 应急生活物质配送中心选址、 基站选址、 道路灯柱布置、 枢纽节点部署、 输电线路台风监测装置、 集装箱调度、 机组优化、 投资优化组合、云服务器组合优化、 天线线性阵列分布优化、CVRP问题、VRPPD问题、多中心VRP问题、多层网络的VRP问题、多中心多车型的VRP问题、 动态VRP问题、双层车辆路径规划(2E-VRP)、充电车辆路径规划(EVRP)、油电混合车辆路径规划、混合流水车间问题、 订单拆分调度问题、 公交车的调度排班优化问题、航班摆渡车辆调度问题、选址路径规划问题、港口调度、港口岸桥调度、停机位分配、机场航班调度、泄漏源定位、冷链、时间窗、多车场等、选址优化、港口岸桥调度优化、交通阻抗、重分配、停机位分配、机场航班调度、通信上传下载分配优化
🌟 机器学习和深度学习时序、回归、分类、聚类和降维
2.1 bp时序、回归预测和分类
2.2 ENS声神经网络时序、回归预测和分类
2.3 SVM/CNN-SVM/LSSVM/RVM支持向量机系列时序、回归预测和分类
2.4 CNN|TCN|GCN卷积神经网络系列时序、回归预测和分类
2.5 ELM/KELM/RELM/DELM极限学习机系列时序、回归预测和分类
2.6 GRU/Bi-GRU/CNN-GRU/CNN-BiGRU门控神经网络时序、回归预测和分类
2.7 ELMAN递归神经网络时序、回归\预测和分类
2.8 LSTM/BiLSTM/CNN-LSTM/CNN-BiLSTM/长短记忆神经网络系列时序、回归预测和分类
2.9 RBF径向基神经网络时序、回归预测和分类
2.10 DBN深度置信网络时序、回归预测和分类
2.11 FNN模糊神经网络时序、回归预测
2.12 RF随机森林时序、回归预测和分类
2.13 BLS宽度学习时序、回归预测和分类
2.14 PNN脉冲神经网络分类
2.15 模糊小波神经网络预测和分类
2.16 时序、回归预测和分类
2.17 时序、回归预测预测和分类
2.18 XGBOOST集成学习时序、回归预测预测和分类
2.19 Transform各类组合时序、回归预测预测和分类
方向涵盖风电预测、光伏预测、电池寿命预测、辐射源识别、交通流预测、负荷预测、股价预测、PM2.5浓度预测、电池健康状态预测、用电量预测、水体光学参数反演、NLOS信号识别、地铁停车精准预测、变压器故障诊断
🌟图像处理方面
图像识别、图像分割、图像检测、图像隐藏、图像配准、图像拼接、图像融合、图像增强、图像压缩感知
🌟 路径规划方面
旅行商问题(TSP)、车辆路径问题(VRP、MVRP、CVRP、VRPTW等)、无人机三维路径规划、无人机协同、无人机编队、机器人路径规划、栅格地图路径规划、多式联运运输问题、 充电车辆路径规划(EVRP)、 双层车辆路径规划(2E-VRP)、 油电混合车辆路径规划、 船舶航迹规划、 全路径规划规划、 仓储巡逻、公交车时间调度、水库调度优化、多式联运优化
🌟 无人机应用方面
无人机路径规划、无人机控制、无人机编队、无人机协同、无人机任务分配、无人机安全通信轨迹在线优化、车辆协同无人机路径规划、
🌟 通信方面
传感器部署优化、通信协议优化、路由优化、目标定位优化、Dv-Hop定位优化、Leach协议优化、WSN覆盖优化、组播优化、RSSI定位优化、水声通信、通信上传下载分配
🌟 信号处理方面
信号识别、信号加密、信号去噪、信号增强、雷达信号处理、信号水印嵌入提取、肌电信号、脑电信号、信号配时优化、心电信号、DOA估计、编码译码、变分模态分解、管道泄漏、滤波器、数字信号处理+传输+分析+去噪、数字信号调制、误码率、信号估计、DTMF、信号检测
🌟电力系统方面
微电网优化、无功优化、配电网重构、储能配置、有序充电、MPPT优化、家庭用电、电/冷/热负荷预测、电力设备故障诊断、电池管理系统(BMS)SOC/SOH估算(粒子滤波/卡尔曼滤波)、 多目标优化在电力系统调度中的应用、光伏MPPT控制算法改进(扰动观察法/电导增量法)、电动汽车充放电优化、微电网日前日内优化、储能优化、家庭用电优化、供应链优化
🌟 元胞自动机方面
交通流 人群疏散 病毒扩散 晶体生长 金属腐蚀
🌟 雷达方面
卡尔曼滤波跟踪、航迹关联、航迹融合、SOC估计、阵列优化、NLOS识别
🌟 车间调度
零等待流水车间调度问题NWFSP 、 置换流水车间调度问题PFSP、 混合流水车间调度问题HFSP 、零空闲流水车间调度问题NIFSP、分布式置换流水车间调度问题 DPFSP、阻塞流水车间调度问题BFSP
👇
2623

被折叠的 条评论
为什么被折叠?



