✅作者简介:热爱科研的Matlab仿真开发者,擅长数据处理、建模仿真、程序设计、完整代码获取、论文复现及科研仿真。
🍎 往期回顾关注个人主页:Matlab科研工作室
🍊个人信条:格物致知,完整Matlab代码及仿真咨询内容私信。
🔥 内容介绍
在工程优化领域,传统算法常面临复杂约束下收敛慢、易陷入局部最优的困境。而受生物进化与自然现象启发的智能优化算法,凭借其模拟自然规律的独特优势,成为解决复杂工程问题的重要工具。其中,H5N1 算法作为一种以病毒传播与变异机制为核心的新型启发式算法,通过模拟病毒的感染、复制、变异等生物行为,为单一及多目标工程问题提供了高效的优化思路。本文将从算法原理、核心机制、工程应用及未来展望四个维度,全面解析这一创新优化方法。
一、算法溯源:病毒启发的优化逻辑
要理解 H5N1 算法的设计思路,首先需回归其生物原型 —— 病毒的生存与传播机制。病毒作为非细胞结构的生命体,无法独立完成代谢活动,需依赖宿主细胞实现复制与扩散,其核心特征包括靶向感染性(精准识别宿主)、快速变异性(适应环境变化)、链式传播性(扩大感染范围),这些特性恰好与工程优化中 “精准搜索最优解”“突破局部最优”“高效遍历解空间” 的需求高度契合。
H5N1 算法的设计灵感正是源于对病毒上述特性的抽象与建模:
- 宿主对应 “可行解”:将工程问题的每个可行解视为 “宿主细胞”,算法的核心目标是在众多 “宿主” 中找到性能最优的解;
- 病毒对应 “搜索算子”:模拟病毒的结构设计算法中的 “病毒粒子”,每个粒子携带一组优化参数(如工程问题中的设计变量),通过 “感染” 宿主实现解的更新;
- 传播与变异对应 “搜索策略”:病毒的感染传播模拟算法的全局搜索过程,确保解空间的全面遍历;而病毒的基因突变则模拟局部搜索中的随机扰动,帮助算法跳出局部最优,探索更优解。
与粒子群优化(PSO)、遗传算法(GA)等传统启发式算法相比,H5N1 算法的独特性在于:以 “寄生 - 复制 - 变异” 的闭环机制替代 “群体进化” 逻辑,无需依赖个体间的竞争与协作,而是通过病毒对宿主的 “改造” 实现解的迭代升级,在高维度、多约束工程问题中展现出更强的灵活性与收敛效率。
二、核心机制:H5N1 算法的 “病毒式” 优化流程
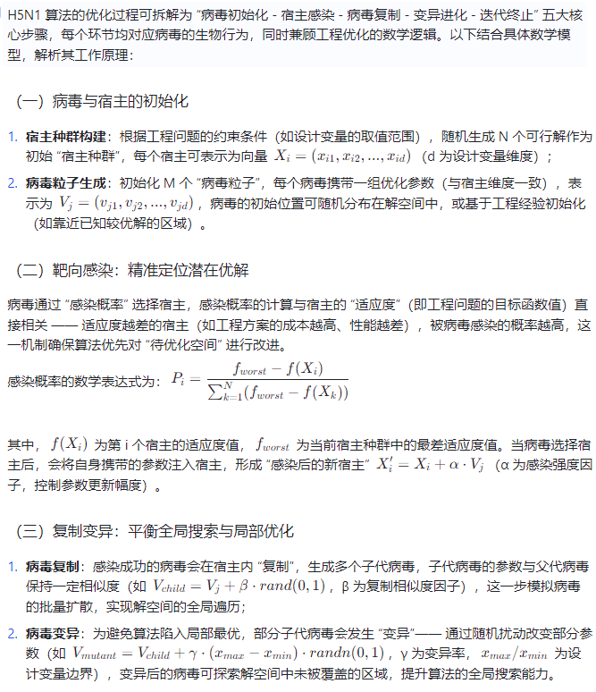
H5N1 算法的优化过程可拆解为 “病毒初始化 - 宿主感染 - 病毒复制 - 变异进化 - 迭代终止” 五大核心步骤,每个环节均对应病毒的生物行为,同时兼顾工程优化的数学逻辑。以下结合具体数学模型,解析其工作原理:

⛳️ 运行结果



📣 部分代码
%_________________________________________________________________________________
% H5N1 algorithm source codes version 1.0
%
% Developed in MATLAB R2022a
%
% Author and programmer: Le Xuan Thang
%
% e-Mail: lexuanthang.official@gmail.com
% lexuanthang.official@outlook.com
% website: https://lexuanthang.vn
%
% Main paper: Le, T.X., Bui, T.T. and Tran, H.N. (2025), "The H5N1 algorithm: a viral-inspired optimization for solving real-world engineering problems", Engineering Computations
% DOI:https://doi.org/10.1108/EC-05-2024-0472
%
% Reference:
% S. Mirjalili, A.H. Gandomi, S.Z. Mirjalili, S. Saremi, H. Faris, S.M. Mirjalili,
% Salp Swarm Algorithm: A bio-inspired optimizer for engineering design problems
% Advances in Engineering Software
% DOI: http://dx.doi.org/10.1016/j.advengsoft.2017.07.002
%____________________________________________________________________________________
function Positions = initialization(nVirus, dim, ub, lb)
% initialization - Initialize the first population of viruses for multi-objective optimization
%
% Syntax:
% Positions = initialization(nVirus, dim, ub, lb)
%
% Inputs:
% nVirus - Number of viruses in the population
% dim - Number of dimensions (decision variables)
% ub - Upper bound of variables (scalar or vector)
% lb - Lower bound of variables (scalar or vector)
%
% Outputs:
% Positions - Matrix of initialized positions (nVirus × dim)
%
% Description:
% This function creates an initial population of viruses with random positions
% within the specified bounds. If scalar bounds are provided, they are
% replicated for all dimensions. The function ensures all positions are
% within the specified bounds.
% Check if the boundaries are scalar or vector
if size(lb,2) == 1
lb = repmat(lb,1,dim);
ub = repmat(ub,1,dim);
end
% Initialize population using uniform random distribution
Positions = zeros(nVirus, dim);
for i = 1:dim
Positions(:,i) = lb(i) + (ub(i) - lb(i)) .* rand(nVirus, 1);
end
% Apply boundary constraints
Positions = max(min(Positions, ub), lb);
end
🔗 参考文献
[1] Saaka M , Oosthuizen J , Beatty S .©INTERNATIONAL CENTRE FOR DIARRHOEAL DISEASE RESEARCH, BANGLADESH Effect of Prenatal Zinc[J]. 2013.
🎈 部分理论引用网络文献,若有侵权联系博主删除
👇 关注我领取海量matlab电子书和数学建模资料
🏆团队擅长辅导定制多种科研领域MATLAB仿真,助力科研梦:
🌟 各类智能优化算法改进及应用
生产调度、经济调度、装配线调度、充电优化、车间调度、发车优化、水库调度、三维装箱、物流选址、货位优化、公交排班优化、充电桩布局优化、车间布局优化、集装箱船配载优化、水泵组合优化、解医疗资源分配优化、设施布局优化、可视域基站和无人机选址优化、背包问题、 风电场布局、时隙分配优化、 最佳分布式发电单元分配、多阶段管道维修、 工厂-中心-需求点三级选址问题、 应急生活物质配送中心选址、 基站选址、 道路灯柱布置、 枢纽节点部署、 输电线路台风监测装置、 集装箱调度、 机组优化、 投资优化组合、云服务器组合优化、 天线线性阵列分布优化、CVRP问题、VRPPD问题、多中心VRP问题、多层网络的VRP问题、多中心多车型的VRP问题、 动态VRP问题、双层车辆路径规划(2E-VRP)、充电车辆路径规划(EVRP)、油电混合车辆路径规划、混合流水车间问题、 订单拆分调度问题、 公交车的调度排班优化问题、航班摆渡车辆调度问题、选址路径规划问题、港口调度、港口岸桥调度、停机位分配、机场航班调度、泄漏源定位、冷链、时间窗、多车场等、选址优化、港口岸桥调度优化、交通阻抗、重分配、停机位分配、机场航班调度、通信上传下载分配优化
🌟 机器学习和深度学习时序、回归、分类、聚类和降维
2.1 bp时序、回归预测和分类
2.2 ENS声神经网络时序、回归预测和分类
2.3 SVM/CNN-SVM/LSSVM/RVM支持向量机系列时序、回归预测和分类
2.4 CNN|TCN|GCN卷积神经网络系列时序、回归预测和分类
2.5 ELM/KELM/RELM/DELM极限学习机系列时序、回归预测和分类
2.6 GRU/Bi-GRU/CNN-GRU/CNN-BiGRU门控神经网络时序、回归预测和分类
2.7 ELMAN递归神经网络时序、回归\预测和分类
2.8 LSTM/BiLSTM/CNN-LSTM/CNN-BiLSTM/长短记忆神经网络系列时序、回归预测和分类
2.9 RBF径向基神经网络时序、回归预测和分类
2.10 DBN深度置信网络时序、回归预测和分类
2.11 FNN模糊神经网络时序、回归预测
2.12 RF随机森林时序、回归预测和分类
2.13 BLS宽度学习时序、回归预测和分类
2.14 PNN脉冲神经网络分类
2.15 模糊小波神经网络预测和分类
2.16 时序、回归预测和分类
2.17 时序、回归预测预测和分类
2.18 XGBOOST集成学习时序、回归预测预测和分类
2.19 Transform各类组合时序、回归预测预测和分类
方向涵盖风电预测、光伏预测、电池寿命预测、辐射源识别、交通流预测、负荷预测、股价预测、PM2.5浓度预测、电池健康状态预测、用电量预测、水体光学参数反演、NLOS信号识别、地铁停车精准预测、变压器故障诊断
🌟图像处理方面
图像识别、图像分割、图像检测、图像隐藏、图像配准、图像拼接、图像融合、图像增强、图像压缩感知
🌟 路径规划方面
旅行商问题(TSP)、车辆路径问题(VRP、MVRP、CVRP、VRPTW等)、无人机三维路径规划、无人机协同、无人机编队、机器人路径规划、栅格地图路径规划、多式联运运输问题、 充电车辆路径规划(EVRP)、 双层车辆路径规划(2E-VRP)、 油电混合车辆路径规划、 船舶航迹规划、 全路径规划规划、 仓储巡逻、公交车时间调度、水库调度优化、多式联运优化
🌟 无人机应用方面
无人机路径规划、无人机控制、无人机编队、无人机协同、无人机任务分配、无人机安全通信轨迹在线优化、车辆协同无人机路径规划、
🌟 通信方面
传感器部署优化、通信协议优化、路由优化、目标定位优化、Dv-Hop定位优化、Leach协议优化、WSN覆盖优化、组播优化、RSSI定位优化、水声通信、通信上传下载分配
🌟 信号处理方面
信号识别、信号加密、信号去噪、信号增强、雷达信号处理、信号水印嵌入提取、肌电信号、脑电信号、信号配时优化、心电信号、DOA估计、编码译码、变分模态分解、管道泄漏、滤波器、数字信号处理+传输+分析+去噪、数字信号调制、误码率、信号估计、DTMF、信号检测
🌟电力系统方面
微电网优化、无功优化、配电网重构、储能配置、有序充电、MPPT优化、家庭用电、电/冷/热负荷预测、电力设备故障诊断、电池管理系统(BMS)SOC/SOH估算(粒子滤波/卡尔曼滤波)、 多目标优化在电力系统调度中的应用、光伏MPPT控制算法改进(扰动观察法/电导增量法)、电动汽车充放电优化、微电网日前日内优化、储能优化、家庭用电优化、供应链优化
🌟 元胞自动机方面
交通流 人群疏散 病毒扩散 晶体生长 金属腐蚀
🌟 雷达方面
卡尔曼滤波跟踪、航迹关联、航迹融合、SOC估计、阵列优化、NLOS识别
🌟 车间调度
零等待流水车间调度问题NWFSP 、 置换流水车间调度问题PFSP、 混合流水车间调度问题HFSP 、零空闲流水车间调度问题NIFSP、分布式置换流水车间调度问题 DPFSP、阻塞流水车间调度问题BFSP
👇

被折叠的 条评论
为什么被折叠?



