一、理论基础教与学优化算法(Teaching–Learning-Based Optimization, TLBO)是由Rao等提出的新型群智能算法,受老师指导学生和学生间互助学习的启发而产生,工作过程分为两部分:第一部分为“教阶段”,第二部分为“学阶段”。“教阶段”意味着向教师(当前最优解)学习,“学阶段”意味着通过学习者(所有个体)之间的互动进行学习。
1、“教”阶段
老师为最优适应度个体,学生通过向老师学习提高成绩,其数学表达式为:
2、“学”阶段
学阶段采用随机选择学习对象的方式实现学生间的互助学习以进一步提高成绩,可表示为:
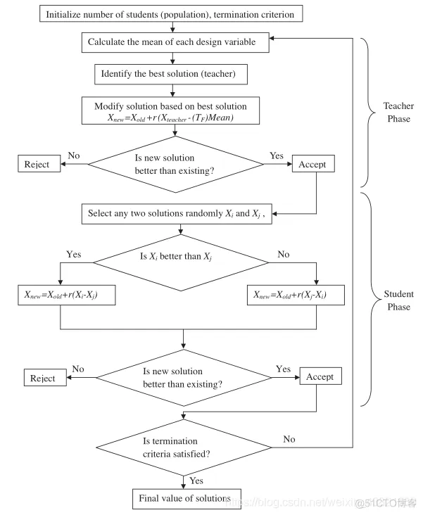
3、算法流程图
TLBO算法流程图如图1所示。
图1 TLBO算法流程图
二、实验结果及分析将TLBO与樽海鞘群算法(SSA)和灰狼优化算法(GWO)进行对比,测试函数如表1所示。设置种群规模为30,最大迭代次数为1000,每个算法独立运算30次。
表1 基准测试函数
结果显示如下:
结果表明,TLBO除了在F6表现不佳之外,其余七个测试函数均优于其他智能算法,这说明TLBO算法具有很好的寻优能力。
三、参考文献[1] Rao R V , Savsani V J , Vakharia D P . Teaching–Learning-Based Optimization: An optimization method for continuous non-linear large scale problems[J]. Information Sciences, 2012, 183( 1):1-15.
[2] 孙凤山,范孟豹,曹丙花,叶波,刘林. 基于混沌映射与差分进化自适应教与学优化算法的太赫兹图像增强模型[J].仪器仪表学报,2021,42(4):92-101.

被折叠的 条评论
为什么被折叠?



