基于粒子群优化算法的计及需求响应的风光储能微电网日前经济调度附Python代码

✅作者简介:热爱科研的Matlab仿真开发者,擅长数据处理、建模仿真、程序设计、完整代码获取、论文复现及科研仿真。

🍎 往期回顾关注个人主页:Matlab科研工作室

🍊个人信条:格物致知,完整Matlab代码及仿真咨询内容私信。

🔥 内容介绍

一、研究背景与意义

在 “双碳” 目标推动下,以风能、太阳能为代表的可再生能源在微电网中的渗透率持续提升。然而,风光出力具有随机性、波动性与间歇性,易导致微电网功率供需失衡,影响供电稳定性;同时,传统微电网经济调度多侧重电源侧优化,忽视用户侧需求响应(Demand Response, DR)的调节潜力,造成资源配置效率低下与运行成本偏高。

计及需求响应的风光储能微电网日前经济调度,通过提前 1 天制定调度计划,在考虑风光出力预测误差、储能充放电约束的基础上,引导用户根据电价或激励信号调整用电行为(如转移高电价时段负荷、削减峰时用电),实现 “电源 - 储能 - 负荷” 协同优化。该调度模式既能平抑风光出力波动、提升微电网运行稳定性,又能降低整体运行成本、提高可再生能源消纳率。

粒子群优化算法(Particle Swarm Optimization, PSO)因原理简单、收敛速度快、鲁棒性强,在处理多约束、非线性的经济调度问题中具有天然优势。将其应用于计及需求响应的风光储能微电网日前经济调度,可高效求解复杂调度模型,为微电网运营商提供科学的日前调度方案。因此,开展本研究对推动微电网智能化、经济化运行,助力新型电力系统构建具有重要的理论价值与工程意义。

二、微电网系统组成与需求响应机制

图片

图片

图片

图片

图片

图片

图片

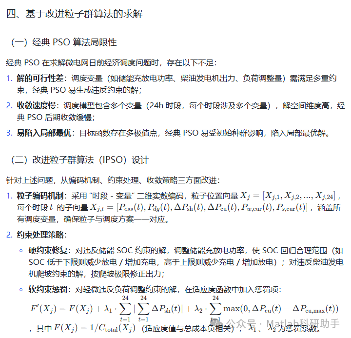
五、关键挑战与未来优化方向

(一)关键挑战

  1. 风光预测误差影响:实验基于理想预测数据,实际中风光出力预测存在 5%-20% 误差,易导致调度方案与实际工况脱节,引发功率失衡;
  1. 需求响应不确定性:用户参与需求响应的意愿受价格敏感度、用电习惯影响,存在 “响应不足” 或 “过度响应” 风险,增加调度难度;
  1. 多微电网协同调度缺失:当前模型仅针对单微电网,未考虑多微电网互联场景下的功率互济与协同优化,难以发挥集群优势;
  1. 储能寿命损耗未充分计及:现有成本模型简化了储能运行成本,未考虑充放电深度、循环次数对储能寿命的影响,长期运行可能导致成本估算偏差。

图片

六、研究总结与展望

本研究构建了计及需求响应的风光储能微电网日前经济调度模型,提出改进粒子群算法(IPSO)求解,通过编码机制优化、约束处理与收敛策略改进,IPSO 在经济性、效率性、稳定性上均优于经典算法。实验表明,IPSO 能有效降低微电网运行总成本(最低 11980 元 / 天),提升可再生能源消纳率(最高 95.2%),同时通过需求响应实现 “用户 - 微电网” 双赢。

未来,随着微电网规模化、多元化发展,需进一步突破不确定性建模、多微电网协同、储能寿命优化等关键技术,结合大数据、人工智能提升调度智能化水平。最终,通过持续优化日前经济调度方案,推动微电网从 “被动适应” 向 “主动优化” 转型,为新型电力系统中可再生能源高效利用提供有力支撑。

⛳️ 运行结果

图片

图片

图片

图片

🔗 参考文献

[1] 周浩,吴秋轩,李峰峰,等.基于Python语言的微电网监控软件设计与开发[C]//第27届中国控制与决策会议.0[2025-12-09].

[2] 李宁,董阿龙,田丽.微电网的日前调度[J].新余学院学报, 2019, 24(4):4.DOI:10.3969/j.issn.2095-3054.2019.04.009.

[3] 王若瑾.风光储直流微电网直流线路在线故障检测和定位方法研究[D].沈阳工业大学,2022.

📣 部分代码

🎈 部分理论引用网络文献,若有侵权联系博主删除

 👇 关注我领取海量matlab电子书和数学建模资料 

🏆团队擅长辅导定制多种科研领域MATLAB仿真,助力科研梦:

🌈 各类智能优化算法改进及应用
生产调度、经济调度、装配线调度、充电优化、车间调度、发车优化、水库调度、三维装箱、物流选址、货位优化、公交排班优化、充电桩布局优化、车间布局优化、集装箱船配载优化、水泵组合优化、解医疗资源分配优化、设施布局优化、可视域基站和无人机选址优化、背包问题、 风电场布局、时隙分配优化、 最佳分布式发电单元分配、多阶段管道维修、 工厂-中心-需求点三级选址问题、 应急生活物质配送中心选址、 基站选址、 道路灯柱布置、 枢纽节点部署、 输电线路台风监测装置、 集装箱调度、 机组优化、 投资优化组合、云服务器组合优化、 天线线性阵列分布优化、CVRP问题、VRPPD问题、多中心VRP问题、多层网络的VRP问题、多中心多车型的VRP问题、 动态VRP问题、双层车辆路径规划(2E-VRP)、充电车辆路径规划(EVRP)、油电混合车辆路径规划、混合流水车间问题、 订单拆分调度问题、 公交车的调度排班优化问题、航班摆渡车辆调度问题、选址路径规划问题、港口调度、港口岸桥调度、停机位分配、机场航班调度、泄漏源定位
🌈 机器学习和深度学习时序、回归、分类、聚类和降维

2.1 bp时序、回归预测和分类

2.2 ENS声神经网络时序、回归预测和分类

2.3 SVM/CNN-SVM/LSSVM/RVM支持向量机系列时序、回归预测和分类

2.4 CNN|TCN|GCN卷积神经网络系列时序、回归预测和分类

2.5 ELM/KELM/RELM/DELM极限学习机系列时序、回归预测和分类
2.6 GRU/Bi-GRU/CNN-GRU/CNN-BiGRU门控神经网络时序、回归预测和分类

2.7 ELMAN递归神经网络时序、回归\预测和分类

2.8 LSTM/BiLSTM/CNN-LSTM/CNN-BiLSTM/长短记忆神经网络系列时序、回归预测和分类

2.9 RBF径向基神经网络时序、回归预测和分类

2.10 DBN深度置信网络时序、回归预测和分类
2.11 FNN模糊神经网络时序、回归预测
2.12 RF随机森林时序、回归预测和分类
2.13 BLS宽度学习时序、回归预测和分类
2.14 PNN脉冲神经网络分类
2.15 模糊小波神经网络预测和分类
2.16 时序、回归预测和分类
2.17 时序、回归预测预测和分类
2.18 XGBOOST集成学习时序、回归预测预测和分类
2.19 Transform各类组合时序、回归预测预测和分类
方向涵盖风电预测、光伏预测、电池寿命预测、辐射源识别、交通流预测、负荷预测、股价预测、PM2.5浓度预测、电池健康状态预测、用电量预测、水体光学参数反演、NLOS信号识别、地铁停车精准预测、变压器故障诊断
🌈图像处理方面
图像识别、图像分割、图像检测、图像隐藏、图像配准、图像拼接、图像融合、图像增强、图像压缩感知
🌈 路径规划方面
旅行商问题(TSP)、车辆路径问题(VRP、MVRP、CVRP、VRPTW等)、无人机三维路径规划、无人机协同、无人机编队、机器人路径规划、栅格地图路径规划、多式联运运输问题、 充电车辆路径规划(EVRP)、 双层车辆路径规划(2E-VRP)、 油电混合车辆路径规划、 船舶航迹规划、 全路径规划规划、 仓储巡逻
🌈 无人机应用方面
无人机路径规划、无人机控制、无人机编队、无人机协同、无人机任务分配、无人机安全通信轨迹在线优化、车辆协同无人机路径规划
🌈 通信方面
传感器部署优化、通信协议优化、路由优化、目标定位优化、Dv-Hop定位优化、Leach协议优化、WSN覆盖优化、组播优化、RSSI定位优化、水声通信、通信上传下载分配
🌈 信号处理方面
信号识别、信号加密、信号去噪、信号增强、雷达信号处理、信号水印嵌入提取、肌电信号、脑电信号、信号配时优化、心电信号、DOA估计、编码译码、变分模态分解、管道泄漏、滤波器、数字信号处理+传输+分析+去噪、数字信号调制、误码率、信号估计、DTMF、信号检测
🌈电力系统方面
微电网优化、无功优化、配电网重构、储能配置、有序充电、MPPT优化、家庭用电
🌈 元胞自动机方面
交通流 人群疏散 病毒扩散 晶体生长 金属腐蚀
🌈 雷达方面
卡尔曼滤波跟踪、航迹关联、航迹融合、SOC估计、阵列优化、NLOS识别
🌈 车间调度
零等待流水车间调度问题NWFSP 、 置换流水车间调度问题PFSP、 混合流水车间调度问题HFSP 、零空闲流水车间调度问题NIFSP、分布式置换流水车间调度问题 DPFSP、阻塞流水车间调度问题BFSP

👇

基于风光储能需求响应微电网日前经济调度,可以通过Python代码实现。 首先,需要将微电网中的各种设备建模,包括风力发电机、光伏发电机、能源储存设备(如电池)以及消费设备(如家庭电器)。使用Python的建模库,可以创建出每个设备的模型,并设置其相应的参数,例如发电机的最大输出功率、电池的充放电能力等等。 然后,根据实际情况,可以设置一段时间内的需求响应策略,例如在用电高峰期间降低电器的使用,或者在用电低谷期间增加电池的充电。这些策略可以通过编写Python函数来实现。 接下来,可以通过编写优化算法,例如线性规划或遗传算法,来确定微电网中各设备的实际运行方案。优化算法的目标是最小化微电网的总成本,包括发电机的燃料成本、电池的充放电效率损失、电网的购电成本等等。通过调用Python的优化库,可以使用已有的优化算法函数,将成本最小化作为优化目标。 最后,根据得到的最优解,可以编写代码来模拟微电网的实际运行情况。通过使用Python的时间序列库,可以模拟微电网在一段时间内的发电、储能和用电情况,并将结果进行可视化展示,例如绘制发电量和用电量的曲线图。 综上所述,基于风光储能需求响应微电网日前经济调度可以通过Python代码实现,具体包括设备建模、需求响应策略、优化算法和运行模拟等步骤。使用Python的建模、优化和可视化库可以方便地实现这些步骤,并得到最优的微电网运行方案。
评论
添加红包

请填写红包祝福语或标题

红包个数最小为10个

红包金额最低5元

当前余额3.43前往充值 >
需支付:10.00
成就一亿技术人!
领取后你会自动成为博主和红包主的粉丝 规则
hope_wisdom
发出的红包
实付
使用余额支付
点击重新获取
扫码支付
钱包余额 0

抵扣说明:

1.余额是钱包充值的虚拟货币,按照1:1的比例进行支付金额的抵扣。
2.余额无法直接购买下载,可以购买VIP、付费专栏及课程。

余额充值