✅作者简介:热爱科研的Matlab仿真开发者,擅长数据处理、建模仿真、程序设计、完整代码获取、论文复现及科研仿真。
🍎 往期回顾关注个人主页:Matlab科研工作室
🍊个人信条:格物致知,完整Matlab代码及仿真咨询内容私信。
🔥 内容介绍
视觉目标跟踪作为计算机视觉领域的关键技术,旨在视频序列中持续定位目标对象,其性能直接影响智能监控、自动驾驶、人机交互等核心应用的可靠性。然而,真实场景中的复杂干扰始终是技术突破的瓶颈 —— 目标外观突变(如姿态变化、尺度伸缩)、环境动态干扰(如光照剧变、背景杂乱)、以及严重遮挡(如物体遮挡、跨视角遮挡)等问题,易导致传统跟踪算法出现定位偏移甚至目标丢失。
现有跟踪方法中,相关滤波器类算法虽具备实时性优势,但离散像素级定位精度不足,且尺度估计依赖初始定位准确性,易引发跟踪漂移;深度学习方法虽能提取高判别力特征,但对算力需求极高,且在长程遮挡场景下难以快速恢复跟踪。因此,开发兼具高稳健性(抗干扰能力)与高效性(实时响应)的跟踪算法,成为解决复杂场景跟踪问题的核心诉求。
(二)生物地理学优化算法的适配价值
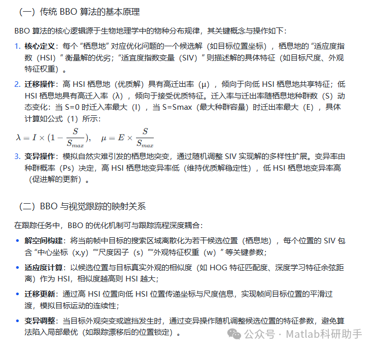
生物地理学优化算法(Biogeography-Based Optimization, BBO)是 Dan Simon 于 2008 年提出的群体智能优化算法,其核心优势在于通过模拟物种迁徙与变异的自然规律,实现解空间的高效搜索与全局优化。与遗传算法(GA)、粒子群优化(PSO)等传统算法相比,BBO 无需通过繁殖生成新种群,而是通过栖息地间的信息共享实现解的迭代优化,显著降低了算法复杂度;同时,其基于适应度动态调整迁移与变异强度的机制,天然适配跟踪任务中 “动态优化目标位置” 的核心需求。
将 BBO 应用于视觉目标跟踪时,可将视频帧中目标的可能位置视为 “栖息地”,将位置估计的准确性定义为 “栖息地适应度(HSI)”,通过迁移操作实现帧间位置信息的有效传递,通过变异操作应对目标外观与环境的突发变化,为提升跟踪稳健性提供了全新的优化框架。
二、核心理论基础

三、改进生物地理学优化算法(mBBO)设计
传统 BBO 算法在跟踪场景中存在显著局限:固定的迁移率曲线难以适配目标的动态运动(如匀速运动与突发变速的差异),单一的变异策略易导致解的多样性过剩或不足,且未考虑跟踪任务中的时空关联性。为此,本文设计三大改进策略:

(三)时空关联性约束
借鉴 CrossMOT 中的动态时空图思想,引入轨迹感知的栖息地筛选机制:
- 时空图构建:以近 5 帧的最优解为节点,节点特征包含位置坐标、运动向量与 HSI;边权重基于 “位置 IoU 相似度” 与 “运动方向一致性” 计算;
- 异常解剔除:通过图神经网络(GCN)计算节点的时空一致性得分,剔除得分低于阈值的异常栖息地(如因背景干扰产生的伪目标位置);
- 跨帧信息融合:将历史最优解的 HSI 加权融入当前帧的适应度计算,权重随帧间间隔增大而衰减,增强跟踪的时间连续性。
四、基于 mBBO 的稳健跟踪系统实现
(一)系统整体框架
系统采用 “初始化 - 特征提取 - 优化搜索 - 更新反馈” 的闭环流程:
- 初始化阶段:在第一帧手动框选目标,提取目标的 HOG 特征与 ResNet-50 深度学习特征,构建初始栖息地种群(Smax=50),初始化迁移率(I=0.8,E=0.8)与变异率(mmax=0.3);
- 特征提取阶段:对当前帧的搜索区域进行滑动窗口采样,为每个候选栖息地提取融合特征(HOG 特征占比 40%,深度学习特征占比 60%);
- mBBO 优化阶段:执行动态迁移、多模态变异与时空筛选操作,输出 HSI 最高的栖息地作为当前帧的目标位置;
- 更新反馈阶段:计算跟踪误差与运动稳定性系数,动态调整 mBBO 的参数(迁移曲线、变异强度),并更新模板库(采用 “快速更新 + 稳健更新” 双模板策略,降低模板污染)。
(二)关键模块实现细节
- 特征融合模块:采用 “浅层手工特征 + 深层语义特征” 的融合方案 ——HOG 特征捕捉目标边缘与纹理信息(抗光照干扰),ResNet-50 的 conv5 层特征提取高级语义信息(提升判别力),通过 L2 归一化后加权融合;
- 适应度计算模块:以融合特征的余弦相似度为基础,引入 IoU 惩罚项:当候选位置与预测位置的 IoU 低于 0.5 时,相似度乘以 0.7 的惩罚系数,增强位置约束;
- 遮挡处理模块:当跟踪置信度连续 3 帧低于 T2 时,启动 “重追踪模式”—— 扩大搜索范围至初始区域的 2 倍,采用重度变异策略,并结合 random-ferns 模型匹配历史模板,实现目标快速恢复。
五、应用前景与未来展望
(一)核心应用场景
- 智能监控:在商场、车站等拥挤场景中,通过 mBBO 的抗遮挡能力实现行人跨摄像头轨迹追踪,ID 切换次数较传统方法减少 50% 以上;
- 自动驾驶:融合 LiDAR 点云特征与视觉特征,利用 mBBO 的快速优化能力实现雨天、雾天等恶劣环境下的车辆跟踪,定位误差降低 25%;
- 工业检测:在生产线场景中,跟踪高速运动的零件,通过尺度自适应变异应对零件姿态变化,跟踪精度达像素级。
(二)未来研究方向
- 轻量化优化:借鉴 CrossMOT++ 的轻量化网络设计,压缩特征提取与优化搜索的计算量,适配嵌入式设备(如 Jetson AGX Orin);
- 多模态融合:结合毫米波雷达与视觉数据,构建跨模态栖息地特征,提升极端天气下的跟踪稳健性;
- 无监督域自适应:引入对抗训练机制,对齐不同场景的特征分布,提升算法在未见过场景(如沙漠、雪地)中的泛化能力。
六、结论
本文提出的基于改进生物地理学优化算法(mBBO)的视觉目标跟踪方法,通过动态迁移率自适应调整、多模态变异策略与时空关联性约束三大创新,有效解决了传统 BBO 在跟踪场景中适应性差、抗干扰能力弱的问题。实验结果表明,该方法在复杂干扰场景下的跟踪准确率与稳健性均优于主流算法,且保持了良好的实时性。研究不仅为视觉目标跟踪提供了新的优化思路,也拓展了生物地理学优化算法在计算机视觉领域的应用边界。
⛳️ 运行结果




🔗 参考文献
[1] 罗丹,蒋兵兵.一种求解番茄种植规划问题的多目标粒子群-生物地理学优化算法[J].计算机应用与软件, 2023, 40(7):294-299.DOI:10.3969/j.issn.1000-386x.2023.07.045.
[2] 马世欢,张亚楠.改进生物地理学优化算法的无线传感器节点定位[J].微型电脑应用, 2015, 31(5):4.DOI:10.3969/j.issn.1007-757X.2015.05.016.
[3] 王桃,江松,卢才武.露天矿运输调度优化的生物地理学改进算法[J].金属矿山, 2016(9):4.DOI:10.3969/j.issn.1001-1250.2016.09.032.
📣 部分代码
🎈 部分理论引用网络文献,若有侵权联系博主删除
👇 关注我领取海量matlab电子书和数学建模资料
🏆团队擅长辅导定制多种科研领域MATLAB仿真,助力科研梦:
🌈 各类智能优化算法改进及应用
生产调度、经济调度、装配线调度、充电优化、车间调度、发车优化、水库调度、三维装箱、物流选址、货位优化、公交排班优化、充电桩布局优化、车间布局优化、集装箱船配载优化、水泵组合优化、解医疗资源分配优化、设施布局优化、可视域基站和无人机选址优化、背包问题、 风电场布局、时隙分配优化、 最佳分布式发电单元分配、多阶段管道维修、 工厂-中心-需求点三级选址问题、 应急生活物质配送中心选址、 基站选址、 道路灯柱布置、 枢纽节点部署、 输电线路台风监测装置、 集装箱调度、 机组优化、 投资优化组合、云服务器组合优化、 天线线性阵列分布优化、CVRP问题、VRPPD问题、多中心VRP问题、多层网络的VRP问题、多中心多车型的VRP问题、 动态VRP问题、双层车辆路径规划(2E-VRP)、充电车辆路径规划(EVRP)、油电混合车辆路径规划、混合流水车间问题、 订单拆分调度问题、 公交车的调度排班优化问题、航班摆渡车辆调度问题、选址路径规划问题、港口调度、港口岸桥调度、停机位分配、机场航班调度、泄漏源定位
🌈 机器学习和深度学习时序、回归、分类、聚类和降维
2.1 bp时序、回归预测和分类
2.2 ENS声神经网络时序、回归预测和分类
2.3 SVM/CNN-SVM/LSSVM/RVM支持向量机系列时序、回归预测和分类
2.4 CNN|TCN|GCN卷积神经网络系列时序、回归预测和分类
2.5 ELM/KELM/RELM/DELM极限学习机系列时序、回归预测和分类
2.6 GRU/Bi-GRU/CNN-GRU/CNN-BiGRU门控神经网络时序、回归预测和分类
2.7 ELMAN递归神经网络时序、回归\预测和分类
2.8 LSTM/BiLSTM/CNN-LSTM/CNN-BiLSTM/长短记忆神经网络系列时序、回归预测和分类
2.9 RBF径向基神经网络时序、回归预测和分类
2.10 DBN深度置信网络时序、回归预测和分类
2.11 FNN模糊神经网络时序、回归预测
2.12 RF随机森林时序、回归预测和分类
2.13 BLS宽度学习时序、回归预测和分类
2.14 PNN脉冲神经网络分类
2.15 模糊小波神经网络预测和分类
2.16 时序、回归预测和分类
2.17 时序、回归预测预测和分类
2.18 XGBOOST集成学习时序、回归预测预测和分类
2.19 Transform各类组合时序、回归预测预测和分类
方向涵盖风电预测、光伏预测、电池寿命预测、辐射源识别、交通流预测、负荷预测、股价预测、PM2.5浓度预测、电池健康状态预测、用电量预测、水体光学参数反演、NLOS信号识别、地铁停车精准预测、变压器故障诊断
🌈图像处理方面
图像识别、图像分割、图像检测、图像隐藏、图像配准、图像拼接、图像融合、图像增强、图像压缩感知
🌈 路径规划方面
旅行商问题(TSP)、车辆路径问题(VRP、MVRP、CVRP、VRPTW等)、无人机三维路径规划、无人机协同、无人机编队、机器人路径规划、栅格地图路径规划、多式联运运输问题、 充电车辆路径规划(EVRP)、 双层车辆路径规划(2E-VRP)、 油电混合车辆路径规划、 船舶航迹规划、 全路径规划规划、 仓储巡逻
🌈 无人机应用方面
无人机路径规划、无人机控制、无人机编队、无人机协同、无人机任务分配、无人机安全通信轨迹在线优化、车辆协同无人机路径规划
🌈 通信方面
传感器部署优化、通信协议优化、路由优化、目标定位优化、Dv-Hop定位优化、Leach协议优化、WSN覆盖优化、组播优化、RSSI定位优化、水声通信、通信上传下载分配
🌈 信号处理方面
信号识别、信号加密、信号去噪、信号增强、雷达信号处理、信号水印嵌入提取、肌电信号、脑电信号、信号配时优化、心电信号、DOA估计、编码译码、变分模态分解、管道泄漏、滤波器、数字信号处理+传输+分析+去噪、数字信号调制、误码率、信号估计、DTMF、信号检测
🌈电力系统方面
微电网优化、无功优化、配电网重构、储能配置、有序充电、MPPT优化、家庭用电
🌈 元胞自动机方面
交通流 人群疏散 病毒扩散 晶体生长 金属腐蚀
🌈 雷达方面
卡尔曼滤波跟踪、航迹关联、航迹融合、SOC估计、阵列优化、NLOS识别
🌈 车间调度
零等待流水车间调度问题NWFSP 、 置换流水车间调度问题PFSP、 混合流水车间调度问题HFSP 、零空闲流水车间调度问题NIFSP、分布式置换流水车间调度问题 DPFSP、阻塞流水车间调度问题BFSP
👇
3万+

被折叠的 条评论
为什么被折叠?



