✅作者简介:热爱科研的Matlab仿真开发者,擅长数据处理、建模仿真、程序设计、完整代码获取、论文复现及科研仿真。
🍎 往期回顾关注个人主页:Matlab科研工作室
🍊个人信条:格物致知,完整Matlab代码及仿真咨询内容私信。
🔥 内容介绍
在太阳能光伏系统的设计、性能分析和优化过程中,准确估计光伏模型的参数至关重要。这些参数直接影响着光伏系统的输出特性模拟精度,进而关系到系统的效率评估、故障诊断以及能量预测等方面。而传统的参数估计方法往往存在收敛速度慢、易陷入局部最优等问题,难以满足高精度和高效性的要求。近年来,智能优化算法在参数估计领域得到了广泛应用,其中 WSO(Whale Swarm Optimization,鲸鱼群优化)算法凭借其良好的寻优性能,为太阳能光伏模型参数估计提供了一种有效的解决方案。
WSO 算法是受鲸鱼群体捕食行为启发而提出的一种智能优化算法。在自然界中,鲸鱼通过发出声波进行通信和定位,并且能够协同合作来捕获猎物。WSO 算法模拟了鲸鱼的这种社会行为和捕食机制,通过个体之间的信息交流和协作,在解空间中进行全局寻优。该算法具有结构简单、参数少、收敛速度快以及全局寻优能力强等特点,能够较好地处理复杂的非线性优化问题,这也使得它在光伏模型参数估计中具有很大的应用潜力。
基于 WSO 算法的太阳能光伏模型参数估计,其核心思路是将光伏模型的参数估计问题转化为一个优化问题。首先,需要明确所采用的光伏模型,常见的有单二极管模型和双二极管模型。以单二极管模型为例,其数学表达式涉及光生电流、反向饱和电流、串联电阻、并联电阻以及二极管理想因子等参数,这些参数就是需要估计的目标参数。
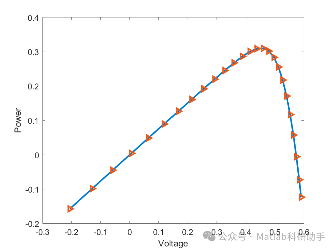
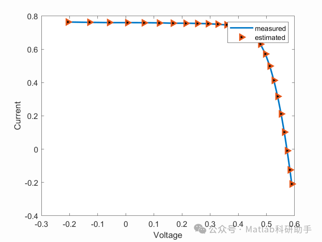
接下来,构建适应度函数。适应度函数的作用是衡量参数估计值与实际观测值之间的误差,通常采用均方根误差(RMSE)作为适应度函数。即通过计算由估计参数得到的光伏模型输出电流与实际测量电流之间的均方根误差,将其作为评价参数优劣的指标,误差越小,说明参数估计值越优。
然后,运用 WSO 算法进行寻优。在算法初始化阶段,随机生成一定数量的鲸鱼个体,每个个体代表一组光伏模型参数。之后,通过模拟鲸鱼的捕食行为,包括包围猎物、气泡网攻击和随机搜索等步骤,对鲸鱼个体进行更新。在包围猎物阶段,鲸鱼个体向当前最优解靠近;气泡网攻击阶段,通过调整搜索步长,在局部区域进行精细搜索;随机搜索阶段,则是为了避免算法陷入局部最优,在全局范围内进行探索。通过不断迭代更新,直到满足预设的收敛条件,此时得到的最优鲸鱼个体所对应的参数即为光伏模型的估计参数。
与其他智能优化算法相比,基于 WSO 算法的太阳能光伏模型参数估计具有诸多优势。一方面,WSO 算法具有较强的全局寻优能力和较快的收敛速度,能够在较短的时间内找到更优的参数估计值;另一方面,该算法对初始参数的设置不敏感,具有较好的稳定性和鲁棒性,能够适应不同的光伏模型和工作条件。
然而,在实际应用中,基于 WSO 算法的太阳能光伏模型参数估计也面临一些挑战。例如,在处理高维参数估计问题时,算法的性能可能会有所下降;此外,算法的参数设置(如种群规模、最大迭代次数等)对估计结果也会产生一定的影响,需要根据具体问题进行优化调整。
基于 WSO 算法的太阳能光伏模型参数估计是一种有效的方法,能够为太阳能光伏系统的设计和优化提供准确的参数支持。随着研究的不断深入,通过对算法的改进和优化,其性能将得到进一步提升,在太阳能光伏领域发挥更加重要的作用。
⛳️ 运行结果



🔗 参考文献
[1] 李飞.基于机器学习的天线结构优化与性能预测[D].山东建筑大学,2023.
[2] 陈义军.基于智能优化算法的SOFC参数辨识技术研究[D].昆明理工大学,2023.
[3] 杨金孝,朱琳.基于Matlab/Simulink光伏电池模型的研究[J].现代电子技术, 2011, 34(24):4.DOI:10.3969/j.issn.1004-373X.2011.24.058.
📣 部分代码
🎈 部分理论引用网络文献,若有侵权联系博主删除
👇 关注我领取海量matlab电子书和数学建模资料
🏆团队擅长辅导定制多种科研领域MATLAB仿真,助力科研梦:
🌈 各类智能优化算法改进及应用
生产调度、经济调度、装配线调度、充电优化、车间调度、发车优化、水库调度、三维装箱、物流选址、货位优化、公交排班优化、充电桩布局优化、车间布局优化、集装箱船配载优化、水泵组合优化、解医疗资源分配优化、设施布局优化、可视域基站和无人机选址优化、背包问题、 风电场布局、时隙分配优化、 最佳分布式发电单元分配、多阶段管道维修、 工厂-中心-需求点三级选址问题、 应急生活物质配送中心选址、 基站选址、 道路灯柱布置、 枢纽节点部署、 输电线路台风监测装置、 集装箱调度、 机组优化、 投资优化组合、云服务器组合优化、 天线线性阵列分布优化、CVRP问题、VRPPD问题、多中心VRP问题、多层网络的VRP问题、多中心多车型的VRP问题、 动态VRP问题、双层车辆路径规划(2E-VRP)、充电车辆路径规划(EVRP)、油电混合车辆路径规划、混合流水车间问题、 订单拆分调度问题、 公交车的调度排班优化问题、航班摆渡车辆调度问题、选址路径规划问题、港口调度、港口岸桥调度、停机位分配、机场航班调度、泄漏源定位
🌈 机器学习和深度学习时序、回归、分类、聚类和降维
2.1 bp时序、回归预测和分类
2.2 ENS声神经网络时序、回归预测和分类
2.3 SVM/CNN-SVM/LSSVM/RVM支持向量机系列时序、回归预测和分类
2.4 CNN|TCN|GCN卷积神经网络系列时序、回归预测和分类
2.5 ELM/KELM/RELM/DELM极限学习机系列时序、回归预测和分类
2.6 GRU/Bi-GRU/CNN-GRU/CNN-BiGRU门控神经网络时序、回归预测和分类
2.7 ELMAN递归神经网络时序、回归\预测和分类
2.8 LSTM/BiLSTM/CNN-LSTM/CNN-BiLSTM/长短记忆神经网络系列时序、回归预测和分类
2.9 RBF径向基神经网络时序、回归预测和分类
2.10 DBN深度置信网络时序、回归预测和分类
2.11 FNN模糊神经网络时序、回归预测
2.12 RF随机森林时序、回归预测和分类
2.13 BLS宽度学习时序、回归预测和分类
2.14 PNN脉冲神经网络分类
2.15 模糊小波神经网络预测和分类
2.16 时序、回归预测和分类
2.17 时序、回归预测预测和分类
2.18 XGBOOST集成学习时序、回归预测预测和分类
2.19 Transform各类组合时序、回归预测预测和分类
方向涵盖风电预测、光伏预测、电池寿命预测、辐射源识别、交通流预测、负荷预测、股价预测、PM2.5浓度预测、电池健康状态预测、用电量预测、水体光学参数反演、NLOS信号识别、地铁停车精准预测、变压器故障诊断
🌈图像处理方面
图像识别、图像分割、图像检测、图像隐藏、图像配准、图像拼接、图像融合、图像增强、图像压缩感知
🌈 路径规划方面
旅行商问题(TSP)、车辆路径问题(VRP、MVRP、CVRP、VRPTW等)、无人机三维路径规划、无人机协同、无人机编队、机器人路径规划、栅格地图路径规划、多式联运运输问题、 充电车辆路径规划(EVRP)、 双层车辆路径规划(2E-VRP)、 油电混合车辆路径规划、 船舶航迹规划、 全路径规划规划、 仓储巡逻
🌈 无人机应用方面
无人机路径规划、无人机控制、无人机编队、无人机协同、无人机任务分配、无人机安全通信轨迹在线优化、车辆协同无人机路径规划
🌈 通信方面
传感器部署优化、通信协议优化、路由优化、目标定位优化、Dv-Hop定位优化、Leach协议优化、WSN覆盖优化、组播优化、RSSI定位优化、水声通信、通信上传下载分配
🌈 信号处理方面
信号识别、信号加密、信号去噪、信号增强、雷达信号处理、信号水印嵌入提取、肌电信号、脑电信号、信号配时优化、心电信号、DOA估计、编码译码、变分模态分解、管道泄漏、滤波器、数字信号处理+传输+分析+去噪、数字信号调制、误码率、信号估计、DTMF、信号检测
🌈电力系统方面
微电网优化、无功优化、配电网重构、储能配置、有序充电、MPPT优化、家庭用电
🌈 元胞自动机方面
交通流 人群疏散 病毒扩散 晶体生长 金属腐蚀
🌈 雷达方面
卡尔曼滤波跟踪、航迹关联、航迹融合、SOC估计、阵列优化、NLOS识别
🌈 车间调度
零等待流水车间调度问题NWFSP 、 置换流水车间调度问题PFSP、 混合流水车间调度问题HFSP 、零空闲流水车间调度问题NIFSP、分布式置换流水车间调度问题 DPFSP、阻塞流水车间调度问题BFSP
👇
2057

被折叠的 条评论
为什么被折叠?



