前言
系统化学习硬件基础
一、电阻
电阻的重要参数:阻值,额定功率,误差精度(公差,温度误差)
1.阻值选取
分计算取值,手册取值,经验取值
(1)计算取值:分压电路,反馈电路,取样电路,按经验值选取
(2)手册取值:设计电路时,按芯片数据手册建议取值
(3)经验取值:比如上拉,一般1K,4.7K,100K等,电阻越小,上拉越强,下拉也是。
2.封装与功耗

3.精度选取
综合考虑性能,成本,采购方便性,合理选择精度,常规精度5%,1%
电路方面:电压反馈电路,采样电路等,要求1%精度,其他默认5%精度
成本方面:1%比5%贵,满足需求条件下尽量选择低成本。
采购方面:如果有几个1%精度又有几个5%精度相同阻值电阻,而产品对成本没有过高要求,可统一使用1%精度,减少物料采购种类,也方便贴片。
4.成本选取
满足条件情况下,选择成本低的。
5.PCB板尺寸
pcb尺寸很小时,可以选择0402,甚至0201的;尺寸适中的,可以选择0603或0805,对工艺要求低些。
6.工艺
满足需求时尽量不选择过小封装,降低工艺要求
二、仪表测量
1.测量仪器
万用表
2.测量方法
万用表欧姆档
3.注意事项
不要带电测量电阻,如果电阻安装与电路板上,确定电阻两端没有其他电路影响。选择自动量程,手动量程,量程不要与实际值相差过大,影响测量精度。
三、零欧姆电阻
零欧姆电阻又称跨接电阻器,是一种特殊用途的电阻,0欧姆电阻阻值并非为零
零欧姆电阻作用
1.减小布线难度
例如:单层板无法打孔时,可用零欧姆电阻
2.代替跳线
在震动要求高时,可使用零欧姆电阻代替
3.便于机口焊接
4.代替熔丝(不推荐,不确定多久可以熔断)
5.便于调试
6.隔离模拟地与数字地
四、热敏电阻
热敏电阻是敏感元件的一类,按照温度系数不同分为正温度系数热敏电阻(PTC)和负温度系数热敏电阻(NTC)。
热敏电阻的典型特点是对温度敏感,不同温度下表现出不同的电阻值。
应用举例:
1.NTC热敏电阻用于开关电源启动限流

RT1的作用,开关启动输入电容C5电压为0,充电瞬间电流很大。有了RT1充电时限制充电电流,一旦RT1发热,阻值降低,就相当于短接。
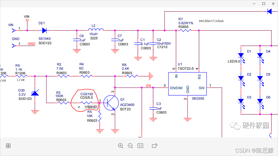
五、光敏电阻
电阻随光照强度变化,光照越强电阻越小

白天,光线强,CDS阻值小,Q1导通,U1的EN管脚为0V,停止工作,灯灭。夜晚,光线弱,CDS阻值大,Q1关闭,U1的管脚为高,正常工作,灯亮
本文详细介绍了电阻在硬件工程中的重要性,包括阻值选取、封装与功耗、精度选择、成本考量以及在PCB板上的应用。同时讲解了如何使用仪表进行测量,零欧姆电阻的独特作用,以及热敏电阻和光敏电阻的工作原理和应用场景。
1525

被折叠的 条评论
为什么被折叠?



