排序
概念:所谓排序,就是一连串记录,按照其中某个关键字的大小,递增或递减的排列起来的操作
稳定性:假设在待定的排序中,存在多个相同的关键字的记录,若经过排序之后,记录的相对次序不变,即在原来序列中r[i]=r[j],且r[i]在r[j]之前,经过排序后的序列中,r[i]仍然在r[j]之前,则称这种排序算法是稳定的,否则则称为不稳定
- 内部排序:数据元素全部放在内存中的排序
- 外部排序:数据元素太多不能同时放在内存中,根据排序过程的要求不能在内外存之间移动数据的排序
直接插入排序
基本思想:把待排序的记录按其关键码值大小逐个插入到已排好序的序列当中,直到所有记录插入当中为止,得到一个新的有序序列
比如在打扑克牌时将摸到的牌插入到我们排好的牌当中,一张一张摸牌,然后再排好序
void InsertSort(int* a,int n)
{
for (int i = 1; i < n; i++)
{
//(2)插入值再依次比较
int end = i-1 ;
int temp = a[i];
while (end >= 0)
{
//(1)两两比较
if (a[end] > temp)
{
a[end+1] = a[end];
end--;
}
else
{
break;
}
}
a[end + 1] = temp;
}
}

直接插入排序的特性
- 元素越接近有序,直接插入排序算法的时间效率越高
- 时间复杂度O(N^2)
- 空间复杂度O(1)
- 稳定性:稳定
希尔排序
基本思想:把一个数组分为几个组来进行排序,先进行组内的排序,然后缩短步长,当步长等于1的时候,就排好了序

- gap>1 预排序
- gap==1 直接插入排序
void ShellSort(int* a,int n)
{
int gap = n;
while (gap > 1)
{
gap = gap / 3 + 1;//保证gap最后能等于1
for (int i = 0; i < n - gap; i++)
{
int end = i;
int temp = a[end + gap];
while (end >= 0)
{
if (a[end] > temp)
{
a[end + gap] = a[end];
end -= gap;
}
else
{
break;
}
}
a[end + gap] = temp;
}
}
}
希尔排序特性
- 希尔排序是对直接插入排序的优化
- gap>1时是预排序,目的是让数组更加有序,当gap==1时,数组就接近有序了
- 稳定性:不稳定(相同的数据可能分在不同的组)
选择排序
基本思想:每一次从待排序的序列当中选出最小(最大)的一个元素,存放在序列的初始位置,缩减区间,继续挑选最大(最小)的元素,直到全部待排序的数据元素排完

当遇到上面情况时maxi=mini,更改下标否则影响交换
void SelectSort(int* a, int n)
{
int begin = 0;
int end = n-1;
while (begin < end)
{
int maxi = begin;
int mini = begin;
for (int i = begin; i <=end; i++)
{
if (a[i] > a[maxi])
{
maxi = i;
}
if (a[i] < a[mini])
{
mini = i;
}
}
Swap(&a[begin], &a[mini]);
if (begin == maxi)
{
maxi = mini;
}
Swap(&a[end], &a[maxi]);
begin++;
end--;
}
}
选择排序特性
- 时间复杂度O(N^2)
- 空间复杂度O(1)
- 稳定性:不稳定(数据交换)
堆排序
需要注意的是当最后元素进行交换后,交换后的最后元素不算做堆里面,范围依次递减

void AdjustDown(int* a, int n, int parent)
{
int child = parent * 2 + 1;
while (child < n)
{
if (child + 1 < n && a[child] < a[child + 1])
{
child++;
}
if (a[child] > a[parent])
{
Swap(&a[child], &a[parent]);
parent = child;
child = parent * 2 + 1;
}
else
{
break;
}
}
}
void HeapSort(int* a, int n)
{
//建堆
for (int i = (n - 1 - 1) / 2; i >= 0; i--)
{
AdjustDown(a, n, i);
}
//向下调整
int end = n - 1;
while (end > 0)
{
Swap(&a[0], &a[end]);
AdjustDown(a, end, 0);
end--;
}
}
堆排序特性
- 堆排序使用堆来选数,效率更高
- 时间复杂度:O(N*logN)
- 空间复杂度:O(1)
- 稳定性:不稳定
冒泡排序
基本思想:两两比较,将较大的值往后移动,较小的往前移动
void BubbleSort(int* a, int n)
{
//循环趟数
for (int i = 0; i < n-1 ; i++)
{
//两两比较
for (int j = 0; j < n-i-1; j++)
{
if (a[j] > a[j + 1])
{
int temp = a[j];
a[j] = a[j + 1];
a[j + 1] = temp;
}
}
}
}
冒泡排序特性
- 冒泡排序容易理解
- 时间复杂度O(N^2)
- 空间复杂度O(1)
- 稳定性:稳定
快速排序
基本思想:在数组当中选择某个元素为规定值,将数组划分为两部分,左边部分均小于规定值,右边部分均大于规定值,然后在左右部分当中再次划分,直到所有元素排列好位置


int PartSort(int* a, int left, int right)
{
int keyi = left;
while (left < right)
{
while (left<right && a[right]>=a[keyi])//左边找大
{
right--;
}
while (left < right && a[left] <= a[keyi])//右边找小
{
left++;
}
Swap(&a[left], &a[right]);
}
Swap(&a[left], &a[keyi]);
return left;
}
void QuickSort(int* a, int begin, int end)
{
if (begin >= end)
return;
int keyi = PartSort(a, begin, end);
QuickSort(a, begin, keyi - 1);
QuickSort(a, keyi + 1, end);
}
快速排序特性
- 快速排序整体的综合性能和使用场景都较好
- 时间复杂度:O(N*logN)
- 空间复杂度:O(logN)
- 稳定性:不稳定
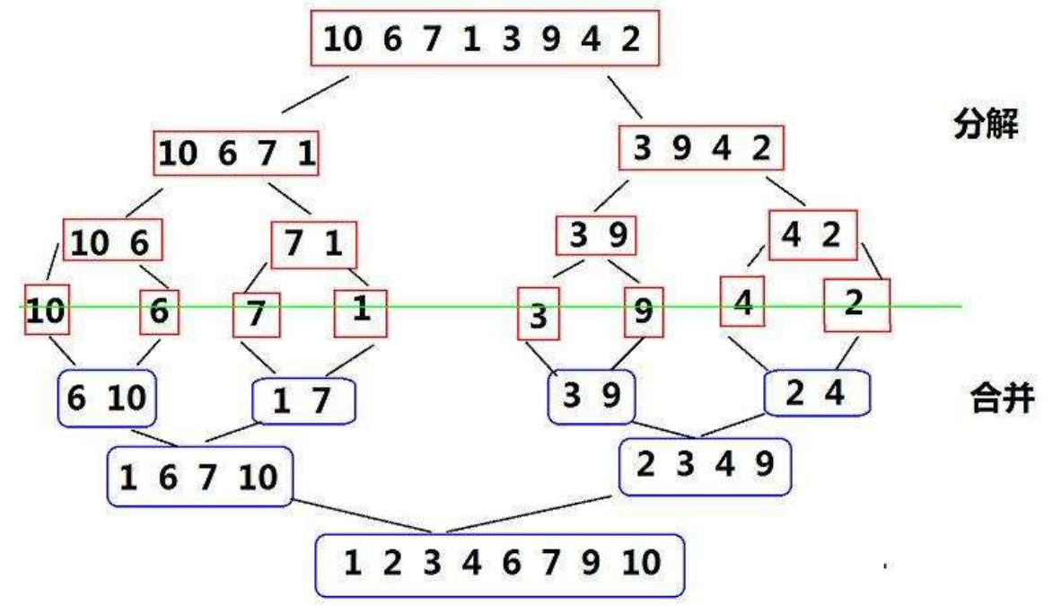
归并排序
基本思想:将一个序列元素分成部分序列元素,再将部分序列元素变成有序,最后将有序的元素合并成一个有序数组

开辟空间时需要注意不是每次都从头开始a + begin temp+begin
开辟空间范围:range=end-begin+1(n=9,end=8,begin=0,range=8-0+1)
void _MergeSort(int* a, int begin, int end,int* temp)
{
if (begin == end)
return;
int midi = (begin + end) / 2;
_MergeSort(a, begin, midi,temp);
_MergeSort(a, midi + 1, end,temp);
int begin1 = begin, end1 = midi;
int begin2 = midi + 1, end2 = end;
int i = begin;
while (begin1 <= end1 && begin2 <= end2)
{
if (a[begin1] < a[begin2])
{
temp[i++] = a[begin1++];
}
else
{
temp[i++] = a[begin2++];
}
}
while (begin1 <= end1)
{
temp[i++] = a[begin1++];
}
while (begin2 <= end2)
{
temp[i++] = a[begin2++];
}
memcpy(a + begin, temp+begin, sizeof(int) * (end - begin + 1));
}
void MergeSort(int* a, int n)
{
int* temp = (int*)malloc(sizeof(int)*n);
_MergeSort(a, 0, n - 1, temp);
free(temp);
}
归并排序特性
- 缺点:需要O(N)的空间复杂度
- 时间复杂度:O(N*logN)
- 稳定性:稳定
计数排序
基本思想:统计数组当中每个元素出现的个数,再按照统计次数依次排序

void CountSort(int* a, int n)
{
int min = a[0], max = a[0];
for (int i = 0; i < n; i++)
{
if (a[i] < min)
{
min = a[i];
}
if (a[i] > max)
{
max = a[i];
}
}
int range = max - min + 1;
int* countA = (int*)malloc(sizeof(int) * range);
memset(countA, 0, sizeof(int) * range);
// 统计次数
for (int i = 0; i < n; i++)
{
countA[a[i] - min]++;
}
// 排序
int k = 0;
for (int j = 0; j < range; j++)
{
while (countA[j]--)
{
a[k++] = j + min;
}
}
}
计数排序特性
- 依据数据范围,适用于范围集中的数组
- 只能用于整形
- 时间复杂度:O(MAX(N,范围))
- 空间复杂度:O(范围)
- 稳定性:稳定
673

被折叠的 条评论
为什么被折叠?



