系统分析与设计Lesson8
1)使用 UML State Model
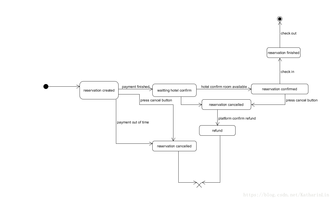
建模对象: 参考 Asg_RH 文档, 对 Reservation/Order 对象建模。
建模要求: 参考练习不能提供足够信息帮助你对订单对象建模,请参考现在 定旅馆 的旅游网站,尽可能分析围绕订单发生的各种情况,直到订单通过销售事件(柜台销售)结束订单。
2)研究淘宝退货流程活动图,对退货业务对象状态建模

本文探讨了如何使用UML状态图对Reservation/Order对象进行建模,并详细分析了一个具体的案例——淘宝退货流程活动图的状态建模过程。文章旨在帮助读者理解如何针对不同业务场景中的对象,准确地捕捉其状态变迁并进行有效的描述。
1)使用 UML State Model
建模对象: 参考 Asg_RH 文档, 对 Reservation/Order 对象建模。
建模要求: 参考练习不能提供足够信息帮助你对订单对象建模,请参考现在 定旅馆 的旅游网站,尽可能分析围绕订单发生的各种情况,直到订单通过销售事件(柜台销售)结束订单。
2)研究淘宝退货流程活动图,对退货业务对象状态建模

520
763
647

被折叠的 条评论
为什么被折叠?