Leetcode(77)——组合
题目
给定两个整数 n 和 k,返回范围 [ 1 , n ] [1, n] [1,n] 中所有可能的 k 个数的组合。
你可以按 任何顺序 返回答案。
示例 1:
输入:n = 4, k = 2
输出:
[
[2,4],
[3,4],
[2,3],
[1,2],
[1,3],
[1,4],
]
示例 2:
输入:n = 1, k = 1
输出:[[1]]
提示:
- 1 1 1 <= n <= 20 20 20
- 1 1 1 <= k <= n n n
题解
方法一:回溯法
思路
类似于排列问题,比如 Leetcode.46.全排列,我们也可以进行回溯。但是 排列回溯的是交换的位置,而组合回溯的是是否把当前的数字加入结果中。

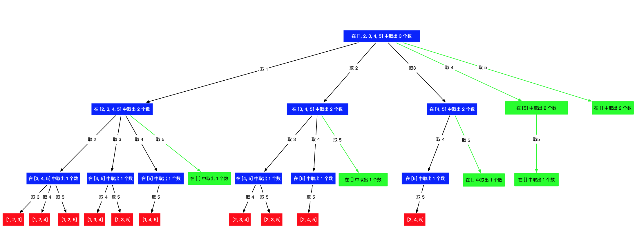
在这里我们还是用了剪枝以优化算法,从而减小时间复杂度——通过剪去无意义的遍历和递归。
如果当前 nums \textit{nums} nums 的大小为 s s s,未确定状态的区间 [ cur , n ] [\textit{cur}, n] [cur,n] 的长度为 t t t,如果 s + t < k s + t < k s+t<k,那么即使 t t t 个都被选中,也不可能构造出一个长度为 k k k 的序列,故这种情况就没有必要继续向下递归——即我们可以在每次递归开始的时候做一次这样的判断。
下面的图片绿色部分是剪掉的枝叶,当
n
n
n 很大的时候,能少遍历很多结点,节约了时间。

代码实现
Leetcode 官方题解:
class Solution {
public:
vector<int> temp;
vector<vector<int>> ans;
void dfs(int cur, int n, int k) {
// 剪枝:temp 长度加上区间 [cur, n] 的长度小于 k,不可能构造出长度为 k 的 temp
if (temp.size() + (n - cur + 1) < k) {
return;
}
// 记录合法的答案
if (temp.size() == k) {
ans.push_back(temp);
return;
}
// 考虑选择当前位置
temp.push_back(cur);
dfs(cur + 1, n, k);
temp.pop_back();
// 考虑不选择当前位置
dfs(cur + 1, n, k);
}
vector<vector<int>> combine(int n, int k) {
dfs(1, n, k);
return ans;
}
};
我自己的:
// 初始版本
class Solution {
vector<int> nums;
vector<vector<int>> ans;
void DFS(int k, int n, int first){
if(k == nums.size()){
ans.emplace_back(nums);
}else{
for(int i = first; i <= n; i++){
nums.push_back(i);
DFS(k, n, i+1);
nums.pop_back();
}
}
}
public:
vector<vector<int>> combine(int n, int k){
// [1, n] 中的 C{k_n}
int last = n+1-k;
DFS(k, n, 1);
return ans;
}
};
// 改进后(剪枝法)
class Solution {
vector<int> nums;
vector<vector<int>> ans;
void DFS(int k, int n, int first){
if(k-nums.size() > n-first+1) return; // 剪枝
if(k == nums.size()){
ans.emplace_back(nums);
}else{
for(int i = first; i <= n; i++){
nums.push_back(i);
DFS(k, n, i+1);
nums.pop_back();
}
}
}
public:
vector<vector<int>> combine(int n, int k){
// [1, n] 中的 C{k_n}
int last = n+1-k;
DFS(k, n, 1);
return ans;
}
};
复杂度分析
- 时间复杂度: O ( ( n k ) × k ) O({n \choose k} \times k) O((kn)×k)
- 空间复杂度: O ( n + k ) = O ( n ) O(n+k)=O(n) O(n+k)=O(n),因为 n > = k n >= k n>=k,即递归使用栈空间的空间代价和临时数组 nums \textit{nums} nums 的空间代价。
方法二:非递归(字典序法)实现组合型枚举
思路
这里的非递归版不是 简单的用栈模拟递归转化为非递归:我们希望通过合适的手段,消除递归栈带来的额外空间代价。
假设我们把原序列中被选中的位置记为
1
1
1,不被选中的位置记为
0
0
0,对于每个方案都可以构造出一个二进制数。我们让原序列从大到小排列(即
{
n
,
n
−
1
,
⋯
1
,
0
}
\{ n, n - 1, \cdots 1, 0 \}
{n,n−1,⋯1,0})。我们先看一看
n
=
4
n = 4
n=4,
k
=
2
k = 2
k=2 的例子:

我们可以看出 「对应的二进制数」一列包含了由
k
k
k 个
1
1
1 和
n
−
k
n - k
n−k 个
0
0
0 组成的所有二进制数,并且它们按照字典序排列。这给了我们一些启发,我们可以通过某种方法枚举,使得生成的序列是根据字典序递增的。我们可以考虑有一个二进制数数字
x
x
x,它由
k
k
k 个
1
1
1 和
n
−
k
n - k
n−k 个
0
0
0 组成,如何找到它的字典序中的下一个数字
n
e
x
t
(
x
)
{next}(x)
next(x) 呢?这里分两种情况:
- 规则一: x x x 的最低位为 1 1 1,这种情况下,如果末尾由 t t t 个连续的 1 1 1,我们直接将倒数第 t t t 位的 1 1 1 和倒数第 t + 1 t + 1 t+1 位的 0 0 0 替换,就可以得到 n e x t ( x ) {next}(x) next(x)。如 0011 → 0101 0011 \rightarrow 0101 0011→0101, 0101 → 0110 0101 \rightarrow 0110 0101→0110, 1001 → 1010 1001 \rightarrow 1010 1001→1010, 1001111 → 1010111 1001111 \rightarrow 1010111 1001111→1010111。
- 规则二: x x x 的最低位为 0 0 0,这种情况下,末尾有 t t t 个连续的 0 0 0,而这 t t t 个连续的 0 0 0 之前有 m m m 个连续的 1 1 1,我们可以将倒数第 t + m t + m t+m 位置的 1 1 1 和倒数第 t + m + 1 t + m + 1 t+m+1 位的 0 0 0 对换,然后把倒数第 t + 1 t + 1 t+1 位到倒数第 t + m − 1 t + m - 1 t+m−1 位的 1 1 1 移动到最低位。如 0110 → 1001 0110 \rightarrow 1001 0110→1001, 1010 → 1100 1010 \rightarrow 1100 1010→1100, 1011100 → 1100011 1011100 \rightarrow 1100011 1011100→1100011。
至此,我们可以写出一个简单的算法,用一个长度为
n
n
n 的
0
/
1
0/1
0/1 数组来表示选择方案对应的二进制数,初始状态下最低的
k
k
k 位全部为
1
1
1,其余位置全部为
0
0
0,然后不断通过上述方案求
n
e
x
t
next
next,就可以构造出所有的方案。
—
—
—
—
接
下
来
将
进
一
步
优
化
算
法
—
—
—
—
————接下来将进一步优化算法————
————接下来将进一步优化算法————
我们可以进一步优化实现,我们来看
n
=
5
n = 5
n=5,
k
=
3
k = 3
k=3 的例子,根据上面的策略我们可以得到这张表:

在上面的方法中我们通过二进制数来构造方案,而二进制数是需要通过迭代的方法来获取
n
e
x
t
next
next 的。
现在考虑不通过二进制数,直接在方案上变换来得到下一个方案。假设一个方案从低到高的
k
k
k 个数分别是
{
a
0
,
a
1
,
⋯
,
a
k
−
1
}
\{ a_0, a_1, \cdots, a_{k - 1} \}
{a0,a1,⋯,ak−1},我们可以从低位向高位找到第一个
j
j
j 使得
a
j
+
1
≠
a
j
+
1
a_{j} + 1 \neq a_{j + 1}
aj+1=aj+1,我们知道出现在
a
a
a 序列中的数字在二进制数中对应的位置一定是
1
1
1,即表示被选中,那么
a
j
+
1
≠
a
j
+
1
a_{j} + 1 \neq a_{j + 1}
aj+1=aj+1 意味着
a
j
a_j
aj 和
a
j
+
1
a_{j + 1}
aj+1 对应的二进制位中间有
0
0
0,即这两个
1
1
1 不连续。此时我们把
a
j
a_j
aj 对应的
1
1
1 向高位推送,也就对应着
a
j
←
a
j
+
1
a_j \leftarrow a_j + 1
aj←aj+1,而对于
i
∈
[
0
,
j
−
1
]
i \in [0, j - 1]
i∈[0,j−1] 内所有的
a
i
a_i
ai 把值恢复成
i
+
1
i + 1
i+1,即对应这
j
j
j 个
1
1
1 被移动到了二进制数的最低
j
j
j 位。
这似乎只考虑了上面的「规则二」。但是实际上 「规则一」是「规则二」在
t
=
0
t = 0
t=0 时的特殊情况,因此这么做和按照两条规则模拟是等价的。
在实现的时候,我们可以用一个数组 temp \textit{temp} temp 来存放 a a a 序列,一开始我们先把 1 1 1 到 k k k 按顺序存入这个数组,他们对应的下标是 0 0 0 到 k − 1 k - 1 k−1。为了计算的方便,我们需要在下标 k k k 的位置放置一个哨兵 n + 1 n + 1 n+1(思考题:为什么是 n + 1 n + 1 n+1 呢?)。然后对这个 temp \textit{temp} temp 序列按照这个规则进行变换,每次把前 k k k 位(即除了最后一位哨兵)的元素形成的子数组加入答案。每次变换的时候,我们把第一个 a j + 1 ≠ a j + 1 a_{j} + 1 \neq a_{j + 1} aj+1=aj+1 的 j j j 找出,使 a j a_j aj 自增 1 1 1,同时对 i ∈ [ 0 , j − 1 ] i \in [0, j - 1] i∈[0,j−1] 的 a i a_i ai 重新置数。如此循环,直到 temp \textit{temp} temp 中的所有元素为 n n n 内最大的 k k k 个元素。
思考题:为什么是
n
+
1
n + 1
n+1 呢?
回过头看这个思考题,它是为了我们判断退出条件服务的。我们如何判断枚举到了终止条件呢?其实不是直接通过
temp
\textit{temp}
temp 来判断的,我们会看每次找到的
j
j
j 的位置,如果
j
=
k
j = k
j=k 了,就说明
[
0
,
k
−
1
]
[0, k - 1]
[0,k−1] 内的所有的数字是比第
k
k
k 位小的最后
k
k
k 个数字,这个时候我们找不到任何方案的
k
k
k 位序列的字典序比当前方案的序列大了,此时结束枚举。
代码实现
Leetcode 官方题解:
class Solution {
public:
vector<int> temp;
vector<vector<int>> ans;
vector<vector<int>> combine(int n, int k) {
// 初始化
// 将 temp 中 [0, k - 1] 每个位置 i 设置为 i + 1,即 [0, k - 1] 存 [1, k]
// 末尾加一位 n + 1 作为哨兵
for (int i = 1; i <= k; ++i) {
temp.push_back(i);
}
temp.push_back(n + 1);
int j = 0;
while (j < k) {
ans.emplace_back(temp.begin(), temp.begin() + k);
j = 0;
// 寻找第一个 temp[j] + 1 != temp[j + 1] 的位置 t
// 我们需要把 [0, t - 1] 区间内的每个位置重置成 [1, t]
while (j < k && temp[j] + 1 == temp[j + 1]) {
temp[j] = j + 1;
++j;
}
// j 是第一个 temp[j] + 1 != temp[j + 1] 的位置
++temp[j];
}
return ans;
}
};
我自己的:
class Solution {
public:
vector<int> nums;
vector<vector<int>> ans;
vector<vector<int>> combine(int n, int k){
// 初始化
for(int i = 1; i <= k; ++i)
nums.push_back(i);
nums.push_back(n + 1); // 哨兵
int j = 0;
while(j < k){
// 插入新序列
ans.emplace_back(nums.begin(), nums.end()-1);
// 更新新序列
// 找到第一个 nums_j + 1 != nums_{j+1} 的数,并在二进制数中将对应的位数至 nums_{j+1} 对应的位数交换
// 即在序列 nums 中令 nums_j = nums_j + 1
// 并令序列中 nums_i 属于 [0, j-1] 的 nums_i = i+1
for(j = 0; j < k; j++){
if(nums[j]+1 != nums[j+1]) break;
else nums[j] = j+1;
}
nums[j] = nums[j]+1;
}
return ans;
}
};
复杂度分析
- 时间复杂度: O ( ( n k ) × k ) O({n \choose k} \times k) O((kn)×k)。外层循环的执行次数是 ( n k ) n \choose k (kn) 次,每次需要做一个 O ( k ) O(k) O(k) 的添加答案和 O ( k ) O(k) O(k) 的内层循环,故时间复杂度 O ( ( n k ) × k ) O({n \choose k} \times k) O((kn)×k)。
- 空间复杂度: O ( k ) O(k) O(k)。即辅助数组 temp \textit{temp} temp 的空间代价。
这篇博客详细介绍了LeetCode第77题“组合”的解决方案,包括使用回溯法和非递归的字典序方法。回溯法通过剪枝优化了时间复杂度,而非递归方法通过二进制数的字典序变化实现了组合的枚举。博主分析了两种方法的时间和空间复杂度,并提供了官方题解和自我实现的代码示例。
544

被折叠的 条评论
为什么被折叠?



