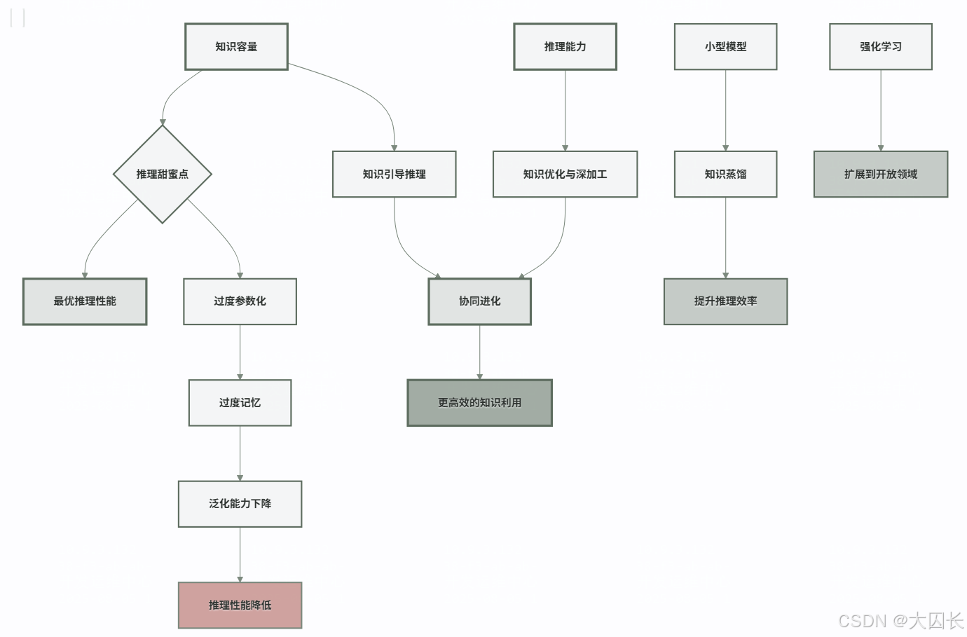
大型语言模型(LLM)的知识容量与推理能力之间并非简单的线性正比关系。知识是推理的必要基础,为逻辑推断提供事实素材,但拥有更多知识并不自动等同于更强的推理能力。推理能力则扮演着“催化剂”的角色,它决定了模型能否高效、精准地利用其庞大的知识库,将静态的记忆转化为动态的问题解决方案。两者之间存在着一个复杂的、相互塑造的协同进化机制,并可能存在一个“最优平衡点”,即“推理甜蜜点”。在这个点上,模型规模、知识容量与推理性能达到最佳平衡,既能容纳必要的知识,又能避免因过度记忆而损害泛化能力。

1. 核心发现:知识容量与推理能力的非线性关系
在大型语言模型(LLM)的研究领域,一个核心的认知正在被重塑:模型的知识容量(通常与参数规模和训练数据量正相关)与其推理能力之间并非简单的线性正比关系。传统观念认为,更大的模型、更多的知识必然带来更强的性能。然而,最新的研究揭示了一种更为复杂和微妙的动态平衡。这种关系不仅不是线性的,甚至在特定条件下呈现出负相关性,即过度的知识容量可能会损害模型的推理能力。这一发现挑战了“越大越好”的 scaling law 范式,并引导研究者去寻找一个“最优平衡点”,在这个点上,模型既能充分利用其知识储备,又能保持强大的泛化和推理能力。这种非线性关系主要体现在模型规模与推理性能之间存在的“甜蜜点”(sweet spot),以及不同任务类型对知识和推理能力的差异化需求上。理解这种非线性关系对于设计更高效、更强大的AI系统至关重要,它促使我们从单纯追求模型规模转向更精细地优化模型的知识结构和推理机制。
1.1 “推理甜蜜点”:模型规模与推理性能的最优平衡
“推理甜蜜点”(Reasoning Sweet Spot)是近期研究中提出的一个关键概念,用以描述大型语言模型在知识容量与推理能力之间达到最优平衡的状态 。这一概念的核心观点是,模型的推理性能并非随着参数规模的增加而无限提升,而是在某个特定的模型尺寸上达到峰值。超过这个尺寸,推理性能反而可能下降。这种现象的出现,挑战了传统扩展定律(Scaling Laws)中“模型越大,性能越好”的普遍认知。研究指出,模型需要具备足够的参数量(即知识容量)来捕捉和表示复杂的概念与关系,这是进行有效推理的基础。然而,当模型变得“过度参数化”(overparameterized)时,它倾向于记忆训练数据中的具体事实和模式,而不是学习可泛化的推理规则。这种过度记忆(excessive memorization)会损害模型在面对新问题时进行逻辑推断的能力,从而导致推理性能的退化 。因此,“推理甜蜜点”代表了一个精妙的平衡点:模型既要有足够的容量来容纳必要的知识,又要避免过度记忆,以保持其泛化和推理的能力。寻找这个甜蜜点,成为了优化LLM推理性能的关键,它要求研究者在模型设计、训练数据选择和训练策略上进行更精细的考量,而非简单地追求规模的扩大。
1.1.1 过度参数化导致的性能下降
过度参数化(Overparameterization)是指在模型训练过程中,模型的参数量远大于训练数据所蕴含的复杂性所需,这通常被认为是深度学习模型能够拟合复杂函数并达到高性能的原因之一。然而,在大型语言模型的推理能力方面,过度参数化却可能成为一个瓶颈。一项于2025年发表的研究通过在一个简化的预训练环境中进行实验,系统地探讨了模型规模对推理能力的影响。研究发现,当模型规模超过某个阈值后,其在推理任务上的性能不仅没有提升,反而出现了下降。这种现象的背后机制是,过大的模型容量使得模型倾向于“记忆”训练数据中的具体事实和模式,而不是学习其中蕴含的、可泛化的推理规则。这种过度记忆导致模型在面对需要多步逻辑推理的新问题时,无法有效地从已记忆的知识中抽象出解决问题的通用方法,从而表现出推理能力的退化。例如,在一个基于知识图谱的推理任务中,过度参数化的模型可能会记住大量的三元组(实体-关系-实体),但当需要推断出新的、未见过的关系时,其表现却不如规模更小、泛化能力更强的模型。这一发现对当前LLM的发展具有重要的警示意义,即单纯追求模型规模的扩大,并不能保证推理能力的同步提升,甚至可能适得其反。
1.1.2 U型损失曲线:模型规模与推理能力的非单调关系

在传统的机器学习理论中,模型的测试损失(testing loss)通常随着模型规模的增大而单调递减,这符合经典的扩展定律(scaling laws)。然而,针对大型语言模型推理能力的研究揭示了一种截然不同的现象:测试损失与模型规模之间呈现出一种非单调的U型关系。一项研究在利用真实世界知识图谱(FB15K-237)和合成数据对语言模型进行预训练时发现,当模型规模较小时,随着参数的增加,模型在推理任务上的测试损失会下降,性能得到提升。然而,当模型规模超过某个“甜蜜点”后,测试损失开始回升,性能随之下降。这种U型曲线的出现,有力地证明了过度参数化对推理能力的损害。研究指出,尽管训练损失(training loss)会随着模型规模的增大而持续单调递减,但这仅仅表明模型能够更好地拟合训练数据,并不能保证其泛化能力。U型测试损失曲线的形成,正是因为过大的模型在训练数据上过度拟合,学习到了过多的特定样本细节,而忽略了更具普适性的推理模式。这种现象在多个不同的训练步数下都得到了验证,进一步证实了其普遍性。这一发现挑战了“模型越大,性能越好”的传统认知,强调了在设计和训练LLM时,必须寻找一个最优的模型规模,以平衡模型的拟合能力和泛化能力,从而实现最佳的推理性能。
1.1.3 避免过度记忆:保持泛化能力的重要性
过度记忆(Over-memorization)是导致大型语言模型在推理任务上出现性能瓶颈的核心问题之一。当模型拥有过大的知识容量(即参数量)时,它倾向于将训练数据中的具体事实、例子甚至噪声完整地存储在参数中,而不是学习其中蕴含的抽象规则和逻辑关系。这种“死记硬背”的学习方式虽然在一些需要精确回忆的任务上可能表现良好,但在需要泛化和推理的新任务上却会失效。一项研究明确指出,过度参数化可能会因为过度记忆而损害推理性能。为了避免这种情况,保持模型的泛化能力至关重要。泛化能力指的是模型将从一个任务或数据集上学到的知识,应用到新的、未见过的任务或数据集上的能力。在推理任务中,这意味着模型需要能够识别出问题背后的通用逻辑结构,并应用相应的推理规则,而不是简单地匹配记忆中的相似案例。为了实现这一点,研究者们探索了多种方法,例如使用正则化技术来限制模型的复杂度,或者设计更具结构化的训练任务,引导模型学习可泛化的推理模式。例如,通过强化学习(RL)训练模型,可以使其在探索过程中学习到更优的推理策略,而不是仅仅依赖于记忆。此外,一些研究还尝试通过分析知识图谱的“搜索熵”来预测最优的模型规模,从而在源头上避免过度参数化的问题。这些努力都指向同一个目标:在利用大规模知识的同时,确保模型具备强大的泛化能力,从而真正提升其推理水平。
1.2 技能依赖的扩展定律:不同任务对知识和推理的需求差异
大型语言模型的扩展行为,即其性能如何随着计算资源(如模型参数、训练数据量)的增加而变化,并非在所有任务上都遵循统一的规律。最新的研究发现,扩展定律具有“技能依赖性”(skill-dependent),即不同的认知技能(如知识问答和代码生成)在扩展时表现出根本不同的行为模式。这一发现揭示了知识容量和推理能力在不同任务中的权重差异,为理解LLM的内在工作机制提供了新的视角。例如,知识密集型任务(如基于事实的问答)可能更依赖于模型的容量(即参数量),因为需要存储和检索大量的具体信息。而推理密集型任务(如代码生成)则可能更偏好数据量,因为需要通过大量的样本来学习复杂的逻辑和语法规则。这种技能依赖的扩展行为意味着,不存在一个“放之四海而皆准”的最优扩展策略。相反,针对不同的应用场景和任务类型,需要采用不同的模型设计和资源分配方案。例如,为了构建一个强大的知识问答系统,可能需要优先考虑增加模型规模;而为了开发一个高效的代码生成工具,则可能需要投入更多精力在构建大规模、高质量的代码数据集上。这一发现对于指导LLM的实际应用和未来发展具有重要的指导意义,它强调了根据具体任务需求来定制模型扩展策略的重要性。
1.2.1 知识密集型任务:对模型容量的高需求
知识密集型任务,如基于事实的问答(Knowledge-based QA),其核心挑战在于准确地存储、检索和呈现海量的事实性知识。这类任务对模型的知识容量提出了极高的要求,因此表现出对模型规模(即参数量)的高度依赖。一项于2025年发表的研究通过对比知识问答和代码生成两种技能的扩展行为,得出了明确的结论:知识问答是“容量饥渴型”(capacity-hungry)的。这意味着,在给定相同的计算预算下,为了提升知识问答的性能,增加模型的参数量比增加训练数据量更为有效。这背后的逻辑是,更大的模型容量能够更有效地编码和存储大量的实体、概念及其之间的关系,从而在回答问题时能够更准确地回忆起相关的事实。研究还发现,即使在控制了预训练数据混合比例的影响后,知识密集型任务对模型容量的偏好依然存在,这表明这种差异是技能本身固有的特性。此外,随着预训练数据中知识相关数据比例的增加,知识密集型任务对模型容量的“饥渴”程度增长得更快,这进一步印证了其容量依赖性。这一发现对于构建高性能的知识库问答系统、搜索引擎和智能助手等应用具有重要的指导意义,即在资源有限的情况下,应优先考虑投资于更大规模的模型,以确保其具备足够的知识容量来应对复杂的知识检索需求。
1.2.2 推理密集型任务:对训练数据量的高需求
与知识密集型任务不同,推理密集型任务,如代码生成,其核心挑战在于学习和应用复杂的逻辑规则、语法结构和抽象模式。这类任务对模型的推理能力提出了更高的要求,因此表现出对训练数据量的高度偏好。一项研究明确指出,与知识问答的“容量饥渴”特性相反,代码生成任务“偏好数据”(prefers data) 。这意味着,在给定相同的计算预算下,为了提升代码生成的性能,增加训练数据的数量和质量比单纯增加模型的参数量更为有效。这背后的原因在于,代码的生成过程涉及到对编程语言的精确语法、算法逻辑和编程范式的深刻理解,这些复杂的模式需要通过海量的代码样本进行学习。仅仅依靠一个大规模的模型,而没有足够的数据来支撑其学习过程,是无法掌握这些复杂的推理规则的。研究还发现,模型能够比压缩知识更好地压缩代码,这表明代码中蕴含的逻辑结构具有更强的可压缩性和泛化性。这一发现对于开发高效的代码生成工具、自动化编程助手和软件测试系统具有重要的启示,即在资源有限的情况下,应优先考虑构建大规模、多样化且高质量的代码数据集,以充分训练模型的推理能力,从而实现更优的性能。
1.2.3 验证集选择对计算最优扩展的影响
在大型语言模型的开发过程中,验证集(validation set)的选择对于指导模型的训练和评估至关重要。然而,一项关于技能依赖扩展定律的研究揭示了一个容易被忽视但影响深远的问题:验证集的构成会显著影响对计算最优扩展(compute-optimal scaling)的判断。计算最优扩展旨在找到一个在给定计算预算下,能够最大化模型性能的参数数量和数据量的最佳组合。研究发现,如果验证集的技能构成与实际应用场景不匹配,可能会导致对最优模型规模的错误估计,其偏差甚至可以达到近50%。例如,如果一个验证集过度偏向于知识密集型任务,那么根据该验证集选择出的“最优”模型可能会是一个参数量巨大但推理能力相对较弱的模型。反之,如果验证集偏向于推理密集型任务,则可能会选择一个参数量较小但数据量巨大的模型。这种偏差的存在,意味着在模型开发过程中,必须精心设计与目标应用场景技能分布相匹配的验证集。否则,即使模型在验证集上取得了优异的性能,也可能在实际部署时表现不佳。这一发现强调了在LLM开发中,从数据选择、模型设计到评估验证,都需要进行系统性的、与具体任务紧密结合的考量,以确保最终模型能够真正满足实际应用的需求。
2. 知识容量对推理能力上限的影响:基础与瓶颈
知识容量是大型语言模型(LLM)推理能力的基石,为其提供了进行逻辑推断和问题解决所必需的原始素材。一个模型若缺乏广泛而深入的知识储备,其推理过程就如同无源之水、无本之木,难以在复杂的现实世界中产生有意义的结果。然而,知识容量仅仅是推理能力的必要条件,而非充分条件。这意味着,虽然更多的知识为更强的推理潜力提供了可能性,但并不能保证推理能力的必然提升。模型能否将庞大的知识库有效地转化为高质量的推理,还受到其架构、训练方法和推理机制的深刻制约。当知识容量不足时,模型在面对需要特定领域知识的问题时会显得力不从心,这是其推理能力的明显瓶颈。然而,当知识容量过度膨胀,而模型的推理机制未能同步进化时,也可能出现“知识过载”的现象,即模型被海量信息淹没,无法有效筛选和利用相关知识,甚至可能因过度记忆而损害其泛化推理能力 。因此,知识容量对推理能力上限的影响呈现出一种双重性:它既是解锁高级推理潜能的钥匙,也可能在特定条件下成为限制推理能力发展的瓶颈。
2.1 知识容量:推理能力的必要非充分条件
知识容量在大型语言模型的推理能力中扮演着“必要非充分条件”的角色。所谓“必要”,指的是任何有意义的推理都必须建立在一定的知识基础之上。推理并非凭空创造,而是对已有知识的运用、组合和延伸。无论是进行逻辑演绎、归纳总结还是类比推理,模型都需要从其内部的知识库中调取相关的事实、概念、规则和关系。例如,要回答“为什么天空是蓝色的?”这个问题,模型必须拥有关于光的散射、大气成分以及人眼感知等相关的物理知识。如果缺乏这些基础知识,模型即使拥有再先进的推理算法,也无法生成科学合理的解释。因此,知识容量为推理提供了最基本的素材和上下文,是其得以发生的先决条件。然而,知识容量又是“非充分”的。这意味着,仅仅拥有海量的知识,并不能自动保证模型具备强大的推理能力。一个模型可以记忆了百科全书中的所有条目,但可能仍然无法解决一个简单的逻辑谜题。这是因为推理能力不仅关乎“知道什么”,更关乎“如何思考”。它涉及到对知识的理解、组织、关联和应用,这需要模型具备特定的架构设计和有效的训练方法。如果模型只是机械地记忆知识,而没有学习到知识背后的逻辑结构和推理模式,那么它的“推理”能力将非常有限,甚至可能产生看似合理但实际上是错误的结论(即“幻觉”)。因此,知识容量是推理能力的起点和基础,但通往高级推理的道路,还需要模型在“如何思考”上进行更深层次的突破。
2.1.1 提供事实基础:知识作为推理的素材
知识容量为大型语言模型的推理过程提供了不可或缺的事实基础,是其进行一切逻辑推断的原始素材。推理的本质是从已知信息推导出未知信息的过程,而已知信息的核心组成部分就是事实性知识。这些知识以实体、概念、属性、关系等形式,构成了模型对世界的基本认知。例如,在进行多跳推理(multi-hop reasoning)时,模型需要串联多个事实才能得出最终答案。一个典型的例子是:“奥巴马的妻子的母校是哪所?”要回答这个问题,模型首先需要知道“奥巴马的妻子是米歇尔·奥巴马”这一事实,然后还需要知道“米歇尔·奥巴马毕业于普林斯顿大学和哈佛法学院”这一事实。这两个事实的结合,才能构成完整的推理链条。如果模型的知识容量中缺少其中任何一个环节,推理过程就会中断,无法得出正确答案。因此,知识容量的大小和准确性,直接决定了模型能够处理的问题的复杂度和广度。一个知识渊博的模型,能够在其庞大的知识网络中找到更多潜在的连接路径,从而解决更复杂、更隐晦的推理问题。可以说,知识容量是推理能力的“燃料”,没有充足的燃料,再精密的推理引擎也无法运转。
2.1.2 缺乏知识导致的推理失败
缺乏必要的知识是导致大型语言模型推理失败的一个主要原因。当模型面对一个其知识库中不存在或覆盖不全的问题时,其推理能力将受到严重限制,甚至完全失效。这种失败模式在需要特定领域知识或最新信息的情境中尤为常见。例如,如果一个模型在2023年之前的数据上进行训练,那么它就无法回答关于2024年发生的事件的问题,因为它缺乏相关的事实基础。在这种情况下,无论模型的推理算法多么先进,它都无法凭空“创造”出正确的答案。它可能会尝试进行猜测,或者基于不完整的信息给出一个看似合理但实际上是错误的回答,即产生“幻觉”。另一个例子是在专业领域,如医学或法律。如果一个通用模型没有被充分训练于相关的专业文献和案例,它在处理这些领域的复杂问题时,就会因为缺乏必要的专业知识而失败。例如,在诊断一个罕见疾病时,模型需要知道该疾病的症状、病因、诊断标准和治疗方案等一系列专业知识。任何一个环节的缺失,都可能导致错误的诊断建议。因此,知识容量的局限性构成了模型推理能力的一个硬性瓶颈。要提升模型在特定领域的推理能力,就必须首先扩充其在该领域的知识容量,例如通过领域特定的预训练或检索增强生成(RAG)等技术。
2.2 知识容量的局限性:为何更多知识不等于更强推理
尽管知识容量是推理能力的基础,但简单地增加知识容量并不必然导致更强的推理能力。这其中存在着深刻的局限性,主要源于模型架构、训练方法以及从“知道”到“理解”的根本性鸿沟。首先,模型的架构决定了其处理和整合信息的方式。一个设计不佳的架构,即使拥有庞大的知识容量,也可能无法有效地利用这些知识进行复杂的逻辑运算。其次,训练方法至关重要。如果训练目标仅仅是预测下一个词,模型可能会倾向于学习数据中的表面统计规律,而不是深层次的因果和逻辑关系。这种训练方式可能导致模型“知其然,而不知其所以然”,即能够复述事实,但无法理解事实背后的原理。最后,也是最关键的,是“知识”与“理解”的区别。知识可以被看作是一系列孤立的事实,而理解则意味着能够把握这些事实之间的联系、规律和本质。一个模型可以拥有关于“力”、“质量”和“加速度”的知识,但只有当它真正理解了牛顿第二定律(F=ma)的内涵,才能运用这些知识去解决相关的物理问题。因此,知识容量的增加只是为推理提供了更多的“砖瓦”,但如何将这些“砖瓦”构建成一座逻辑严密的“大厦”,则取决于模型的推理能力。如果推理能力没有同步提升,那么再多的知识也可能只是杂乱无章的堆砌,无法转化为有效的智能。
2.2.1 模型架构与训练方法的制约
模型架构与训练方法是制约大型语言模型将知识容量有效转化为推理能力的关键瓶颈。首先,模型架构决定了信息在模型内部的流动和处理方式。标准的Transformer架构虽然在处理序列数据方面表现出色,但其自注意力机制主要捕捉的是词与词之间的共现关系,这使其更擅长模式匹配和统计学习,而非显式的逻辑推理。虽然模型在规模足够大时能够涌现出一定的推理能力,但这并非其架构的内在优势。因此,即使知识容量不断增加,如果架构本身不具备强大的逻辑处理能力,模型的推理性能提升也会遇到天花板。一些研究开始探索在Transformer基础上增加专门的推理模块,如混合推理模块,以期从架构层面提升模型的推理能力 。其次,训练方法对模型的学习行为有着决定性的影响。目前主流的预训练目标是“下一个词预测”(next-token prediction),这种自监督学习方式虽然能够有效地从海量无标签文本中学习知识,但它并不直接鼓励模型进行深层次的逻辑推理。模型可能会为了最大化预测准确率而倾向于记忆训练数据中的高频模式,而不是学习可泛化的推理规则。这就导致了模型在处理需要多步、复杂逻辑推断的问题时表现不佳。为了克服这一局限,研究者们正在探索新的训练范式,如基于强化学习的方法,通过设计特定的奖励函数来引导模型学习正确的推理路径,从而将知识容量更有效地转化为实际的推理能力。
2.2.2 从“知道”到“理解”的鸿沟
从“知道”(knowing)到“理解”(understanding)的鸿沟是限制大型语言模型推理能力的一个根本性挑战。知识容量可以被看作是模型“知道”的信息总量,即其参数中编码的关于世界的事实、概念和关系。然而,“理解”则是一个更深层次的概念,它意味着模型不仅能够存储这些信息,还能够把握它们之间的内在联系、因果逻辑和抽象原理。一个模型可以“知道”水是H₂O,冰是固态的水,以及0摄氏度是水的冰点,但这并不意味着它“理解”了物态变化的物理过程。只有当它能够将这些孤立的知识点联系起来,形成一个关于温度、分子动能和物态之间关系的连贯认知框架时,才能说它真正“理解”了这些现象。目前的大型语言模型在很大程度上仍然停留在“知道”的阶段。它们通过在海量文本上进行训练,学习到了大量的语言模式和事实关联,但这种学习往往是基于统计相关性,而非因果或逻辑必然性。因此,当面对需要真正“理解”才能解决的复杂推理问题时,模型往往会遇到困难。例如,它可能能够解决训练数据中反复出现的典型问题,但一旦出现需要灵活应用原理的新情境,其表现就会大打折扣。跨越从“知道”到“理解”的鸿沟,需要模型不仅能够处理信息,还能够构建关于世界的心智模型(world model),并能够在这个模型上进行模拟和推演。这被认为是通往更高级别人工智能的关键一步,也是当前研究的一个重要前沿方向。
2.2.3 过度记忆对推理泛化能力的损害
过度记忆(Excessive memorization)是大型语言模型在知识容量扩展到一定程度后,对其推理泛化能力造成损害的主要机制。泛化能力是指模型将从一个任务或数据集中学到的知识,应用到新的、未见过的任务或数据上的能力。这是衡量模型智能水平的核心指标之一。然而,当一个模型拥有巨大的参数规模,并在海量数据上进行训练时,它很容易倾向于“死记硬背”训练集中的具体样本,而不是学习其中蕴含的、可泛化的抽象规律。这种过度记忆的行为,虽然在一些基准测试(尤其是与训练数据高度重叠的测试集)上可能带来性能提升,但却严重削弱了模型的泛化能力。在推理任务中,这种损害尤为明显。一个过度记忆的模型,在面对一个与训练数据略有不同、需要灵活推理的新问题时,往往会失败。因为它没有学习到解决问题的通用方法,而只是记住了特定问题的特定答案。例如,在数学问题求解中,模型可能记住了大量题目的解题步骤,但如果没有理解背后的数学原理,当遇到一个形式新颖但原理相同的问题时,它就无法举一反三。研究表明,这种由过度参数化导致的过度记忆,是使得模型推理性能在规模超过某个点后呈现U型曲线下降的重要原因 。因此,如何在提升模型知识容量的同时,抑制其过度记忆的倾向,保护和增强其泛化推理能力,是当前LLM研究面临的一个核心挑战。
3. 推理能力对知识容量有效利用的影响:效率与深度
推理能力在大型语言模型中扮演着知识容量“催化剂”的角色,它决定了模型能否高效、深入地将庞大的知识储备转化为解决实际问题的智能。一个拥有海量知识但推理能力薄弱的模型,就像一个藏书丰富但缺乏检索系统和阅读能力的图书馆,其知识的价值无法被充分发掘。相反,强大的推理能力能够显著提升知识利用的效率和深度。首先,在效率层面,有效的推理机制能够帮助模型在面对问题时,迅速从庞大的知识库中定位并调用最相关的信息,避免在海量无关信息中进行低效搜索。其次,在深度层面,推理能力使得模型能够不仅仅停留在对知识的简单复述,而是能够对知识进行整合、关联、比较和推断,从而构建出更深层次的理解。例如,通过多步推理,模型可以将多个孤立的知识点串联成一个逻辑严密的论证链条,从而解决复杂的、需要深度思考的问题。此外,强大的推理能力还能帮助模型识别和过滤知识库中的噪声、矛盾或过时的信息,从而提升其输出结果的准确性和可靠性。因此,推理能力的提升,不仅是对知识容量的优化利用,更是对模型整体智能水平的根本性增强,它使得模型从一个被动的知识存储器,转变为一个能够主动思考、分析和解决问题的智能体。
3.1 推理能力:知识利用的催化剂

推理能力在大型语言模型中发挥着知识利用“催化剂”的关键作用,它能够将静态、孤立的知识激活,并转化为动态、连贯的智能行为。催化剂的作用在于加速化学反应,而推理能力则加速了从“问题”到“答案”的转化过程,并提升了这一过程的“产率”(即答案的质量和准确性)。一个缺乏推理能力的模型,其知识利用方式是低效的,往往表现为简单的模式匹配或关键词检索。而强大的推理能力则赋予了模型更高阶的知识处理能力。它能够对输入问题进行深度解析,识别其核心概念和逻辑结构,然后以此为线索,在庞大的知识库中进行精准的搜索和匹配。
3.1.1 精准搜索与调用:从海量知识中定位关键信息
强大的推理能力首先体现在模型能够像一位高效的图书管理员,从其庞大的知识库中进行精准的搜索和调用。面对一个复杂的问题,模型需要能够分解问题,识别出其中的关键实体、关系和约束条件,然后以此为索引,在内部知识网络中定位到最相关的信息。例如,在回答“苹果公司创始人之一,后来创立了一家电脑动画公司的人是谁?”这个问题时,模型需要先识别出“苹果公司创始人”和“电脑动画公司”这两个关键信息点,然后分别在其知识库中进行检索,找到两者的交集——史蒂夫·乔布斯。这个过程不仅仅是简单的关键词匹配,更需要理解“创始人之一”和“后来创立”等语义信息。这种精准的信息调用能力,是后续进行有效逻辑推理的前提,它确保了模型在推理的起点上就拥有了正确且充分的“弹药”。
3.1.2 有效整合与关联:构建逻辑推理链条
在精准调用知识的基础上,推理能力的核心在于将这些孤立的知识点有效地整合与关联,构建起严密的逻辑推理链条。这要求模型不仅要“知道”每个知识点,还要“理解”它们之间的逻辑关系,如因果、条件、递进、转折等。例如,在解决一个数学应用题时,模型需要将题目中描述的文字信息转化为数学表达式,然后按照数学运算的优先级和规则,一步步地进行计算,最终得出答案。在这个过程中,每一步的推理都依赖于前一步的结果,形成一个环环相扣的逻辑链条。这种能力使得模型能够处理那些无法通过简单事实检索来回答的复杂问题,展现出真正的“思考”过程。研究表明,通过强化学习等方法优化模型的推理路径,可以显著提升其在需要多步逻辑推导的任务上的表现 。
3.1.3 减少冗余与噪声:提升信息增益
推理能力还体现在模型能够有效地过滤冗余信息和噪声,从而提升信息增益(Information Gain)。在模型的知识库中,与某个问题相关的信息可能非常庞杂,其中既包含了解决问题所必需的核心知识,也包含了大量无关的、甚至是误导性的细节。一个具备强大推理能力的模型,能够像一位经验丰富的分析师,从纷繁复杂的信息中识别出真正有价值的部分,并忽略那些无关紧要的噪声。例如,在一篇长篇新闻报道中,模型需要能够提炼出核心事件、关键人物和主要观点,而不是被一些细枝末节的描述所干扰。这种去噪能力不仅提高了模型回答问题的效率和准确性,也使得其推理过程更加清晰和可靠。一项研究发现,通过强化学习训练的模型,其推理路径中的知识错误更少,信息增益更高,这表明优化推理过程有助于模型更有效地利用其知识 。
3.2 训练方法对推理与知识利用的塑造
不同的训练方法对大型语言模型的推理能力和知识利用方式有着显著的塑造作用。目前主流的训练范式,如监督微调(SFT)和强化学习(RL),在提升模型性能的同时,也带来了不同的影响。SFT通过模仿高质量的示例数据,能够快速提升模型在特定任务上的表现,但也可能导致模型产生冗长、刻板甚至错误的推理路径。相比之下,RL通过奖励机制来引导模型探索更优的解决方案,能够有效地纠正知识错误,提升推理的质量和效率。此外,一些新兴的研究方向,如自我验证和元认知,旨在让模型学会“思考自己的思考过程”,从而更深入地理解自身的知识边界和推理能力,实现更高级别的智能。
3.2.1 监督微调(SFT)的局限性:可能引入次优推理
监督微调(Supervised Fine-Tuning, SFT)是一种常用的模型优化方法,它通过在特定任务的高质量标注数据上进行训练,使模型快速适应该任务。然而,SFT也存在其固有的局限性。由于SFT的目标是模仿训练数据中的“标准答案”,模型可能会学习到一些刻板、冗长甚至并非最优的推理路径。例如,在解决一个数学问题时,训练数据中可能提供了一种复杂的解法,而SFT可能会迫使模型模仿这种解法,即使存在更简洁、更优雅的解决方案。一项研究在医学领域的实验中发现,经过SFT的模型虽然提升了最终答案的准确率,但其推理过程的信息增益(Info. Gain)却平均下降了38.9%,这表明其推理过程变得不那么高效和清晰 。这种对“标准答案”的过度依赖,限制了模型的灵活性和创新性,使其在面对新颖或复杂的问题时,难以跳出训练数据的框架,进行更有效的推理。
3.2.2 强化学习(RL)的优势:强化正确知识轨迹
与SFT不同,强化学习(Reinforcement Learning, RL)通过引入奖励机制,为模型优化推理过程提供了更大的灵活性和方向性。在RL框架下,模型的目标不再是简单地模仿“标准答案”,而是学习一种策略,以最大化累积奖励。这个奖励可以根据答案的正确性、推理过程的简洁性、逻辑性等多个维度来设计。通过这种方式,RL能够引导模型自主探索更优的推理路径,并强化那些包含正确知识、逻辑清晰的推理轨迹。前述研究在SFT的基础上引入RL后,发现模型在医学知识指标(KI)上平均提升了12.4%,并且通过引导模型选择知识错误更少的推理路径,显著提升了推理质量 。这表明RL能够有效地弥补SFT的不足,通过优化推理过程,使模型更高效、更准确地利用其知识容量,从而提升整体的智能表现。
3.2.3 自我验证与元认知:提升模型对自身知识的理解
自我验证(Self-verification)和元认知(Metacognition)是提升模型知识利用效率的前沿研究方向。自我验证指的是模型在生成答案后,能够对自己的输出进行检查和验证,判断其是否合理、是否符合逻辑。例如,在解决一个数学问题后,模型可以将答案代回原题进行验算。元认知则更进一层,指的是模型对自己认知过程的认识和调控,即“思考自己的思考过程”。一个具备元认知能力的模型,能够评估自己对某个问题的了解程度,判断何时应该依赖内部知识,何时应该寻求外部工具或信息。例如,SMART框架通过训练模型在调用外部工具前进行明确的自我判断和理由阐述,显著减少了不必要的工具调用,提升了效率和性能 。这种自我反思的能力,使得模型能够更好地理解自身的知识边界,避免在不确定的领域产生“幻觉”,从而实现对知识更审慎、更有效的利用。
4. 复杂相互作用机制与未来展望
大型语言模型中知识容量与推理能力的关系,远非简单的单向影响,而是一种复杂的、动态的相互作用机制。这种机制呈现出一种协同进化的态势:一方面,丰富的知识为复杂的推理提供了基础和方向,而推理则反过来优化和深化了知识的表示与运用。前沿模型的实践探索,如Claude的混合推理模块和DeepSeek的“思考”过程,正在不断揭示这种相互作用的新机制。展望未来,寻找普适的“最优平衡点”理论、提升小型模型的推理能力,以及将强化学习扩展到更广泛领域,将成为推动LLM向更高层次智能迈进的关键方向。
4.1 知识与推理的协同进化
知识与推理并非孤立存在,而是在一个闭环系统中相互增强、协同进化。知识为推理提供了坚实的基础,而推理则反过来优化和深化了知识的表示与运用。
4.1.1 知识引导推理:为复杂问题提供解决路径
在面对一个复杂的多步骤问题时,丰富的知识储备能够为推理过程提供清晰的“路线图”。模型可以利用其内部知识,将一个大问题分解为一系列更小、更易于管理的子问题,并为每个子问题确定可能的解决路径。例如,在解决一个复杂的科学问题时,模型需要首先识别出问题所涉及的科学领域(如物理学、化学),然后调用该领域的基础理论和公式,并一步步地推导出最终答案。这个过程就像一个经验丰富的专家,凭借其深厚的知识积累,能够迅速找到解决问题的切入点和方法。知识在这里扮演了“导航员”的角色,引导推理过程沿着正确的方向前进,避免了在庞大的解空间中进行盲目的搜索。
4.1.2 推理优化知识:从数据中提取更深层次的模式
推理能力不仅是知识的消费者,也是知识的创造者和优化者。通过强大的推理能力,模型可以从原始数据中提取出更深层次、更抽象的知识模式。例如,通过学习大量的数学题目,模型不仅可以记住具体的解题步骤,还可以通过推理归纳出通用的解题策略和数学原理。这种从具体到抽象的提炼过程,使得模型的知识表示更加紧凑、高效和泛化。此外,推理能力还可以帮助模型识别和纠正知识库中的错误和不一致之处。当模型在推理过程中发现某个知识点与其他知识相矛盾时,它可以利用逻辑推理来判断哪个更可能是正确的,从而优化其内部的知识结构。这种“推理驱动的知识精炼”是LLM实现自我改进和持续学习的重要途径。
4.2 前沿模型的实践探索
当前,各大AI实验室正在通过不同的技术路径,探索知识与推理协同作用的最优解。
4.2.1 Claude的混合推理模块:架构层面的创新
Anthropic公司的Claude系列模型,特别是Claude 3.7 Sonnet,被报道采用了混合推理模块的设计。这种设计旨在将快速的、基于模式匹配的“系统1”思维与缓慢的、深思熟虑的“系统2”思维结合起来。在处理简单问题时,模型可以快速给出答案;而在面对复杂问题时,则会激活更深层次的推理模块,进行多步、逻辑严密的思考。这种架构层面的创新,使得模型能够根据任务的难度动态地调整其推理深度,从而在效率和准确性之间取得更好的平衡。这可以被视为在模型内部实现知识与推理动态平衡的一种尝试。
4.2.2 DeepSeek的“思考”过程:模拟人类系统2思维
DeepSeek系列模型,尤其是DeepSeek-R1,则通过强化学习(RL)来模拟人类的“系统2”思维过程。通过在训练过程中引入“思考”标签(如<think>和<answer>),模型被鼓励在给出最终答案之前,先生成一个详细的、逐步的推理过程。这个过程不是简单的模式匹配,而是模型通过自我探索和试错,自主发展出的一种推理策略。研究发现,这种训练方法能够显著提升模型在数学、编程等复杂推理任务上的性能,并且模型在推理过程中会展现出自我验证和反思等高级行为。这表明,通过巧妙的训练方法,可以在不显著增加模型规模的情况下,极大地提升其推理的深度和质量。
4.2.3 测试时扩展:在推理阶段动态分配计算资源
测试时扩展(Test-Time Scaling)是另一个重要的研究方向,它主张在推理阶段,而非训练阶段,动态地分配计算资源来提升模型的性能。这种方法的核心思想是,对于不同难度的问题,应该给予不同的“思考时间”。一个简单的、事实性的问题可能只需要一次前向传播即可回答,而一个复杂的、多步骤的推理问题则可能需要模型进行多次尝试、自我验证和修正。通过采用如蒙特卡洛树搜索(MCTS)等搜索算法,模型可以在推理阶段探索多条可能的解决路径,并选择最优的答案。研究发现,通过最优地扩展测试时计算,一个较小的模型甚至可以在性能上超越一个比它大14倍的模型。这为在资源受限的场景下提升模型推理能力提供了一条极具吸引力的路径。
4.3 未来研究方向
尽管当前的研究已经取得了显著进展,但关于知识与推理关系的许多深层次问题仍有待探索。
4.3.1 寻找普适的“最优平衡点”理论
目前,关于知识与推理之间是否存在一个普适的“最优平衡点”,仍然是一个开放性的研究问题。未来的一个重要研究方向,就是致力于构建能够描述和预测这一平衡点的理论框架。这可能需要借鉴信息论、认知科学和复杂性理论等多个学科的知识。例如,可以尝试用信息增益(Information Gain)来量化推理的效率,用知识指数(Knowledge Index)来衡量知识的准确性,然后探索这两个指标在不同模型规模和任务类型下的动态关系 。最终目标是建立一个能够指导模型设计和训练的理论体系,帮助我们根据具体的应用需求,有意识地、高效地平衡知识容量和推理能力,而不是仅仅依赖于“暴力”的扩大模型规模。
4.3.2 提升小型模型的推理能力
在大型语言模型(LLM)的研究中,一个日益重要的方向是如何提升小型模型的推理能力。当前,最先进的推理性能往往由拥有数千亿甚至万亿参数的巨大模型所垄断,但这些模型的训练和部署成本极其高昂,限制了其在许多实际场景中的应用。因此,研究如何让小型的、资源高效的模型(例如7B或13B参数)也具备强大的推理能力,具有重大的现实意义。未来的研究可以从多个角度入手。首先,可以探索更高效的训练方法,例如通过知识蒸馏(Knowledge Distillation),将大型模型的推理能力(而不仅仅是知识)迁移到小型模型中 。其次,可以设计更精巧的模型架构,例如引入专门的推理模块或采用混合专家(MoE)架构,以在有限的参数预算内实现更强的推理性能。此外,还可以研究如何通过外部工具或知识库来增强小型模型的推理能力,例如通过检索增强生成(RAG)或让模型与知识图谱进行交互 。一篇关于LLM推理的综述文章就强调了提升小型模型推理能力的重要性,并认为这是推动AI技术普及和应用的关键 。
4.3.3 将强化学习从数学推理扩展到更广泛领域

强化学习(RL)在提升大型语言模型(LLM)的推理能力方面已经显示出巨大的潜力,尤其是在数学和编程等具有明确、可验证奖励信号的“封闭”领域。然而,如何将这些成功经验扩展到更广泛、更“开放”的现实世界领域,是当前面临的一大挑战。在开放领域,定义一个好的奖励函数变得异常困难,因为“正确答案”往往是主观的、模糊的,甚至是不存在的。未来的研究需要探索新的RL范式,以应对这一挑战。例如,可以研究基于人类反馈的强化学习(RLHF)的改进版本,使其能够更好地捕捉复杂的人类偏好和价值观。此外,还可以探索无奖励或自监督的强化学习方法,让模型通过与环境的交互和自我对弈来自主学习和优化其推理策略。解决这一挑战,将极大地拓展LLM的应用边界,使其在更多复杂、高价值的现实场景中发挥关键作用。

1433

被折叠的 条评论
为什么被折叠?



