
01
面积与速度的平衡与互换原则
面积通常指一个设计消耗FPGA/CPLD的逻辑资源的数量,通常用可消耗的FF(触发器)和LUT(查找表)来衡量。速度指设计在芯片上稳定运行所能达到的最高频率,这个频率由设计的时序状况来决定,以及设计满足的时钟要求:PAD to PAD time 、Clock Setup Time、Clock Hold Time、Clock-to-Output Delay等众多时序特征量密切相关,具体示意图如下图所示:
要求同时具备设计面积最小、运行频率最高是不现实的。更科学的设计目标应该是在满足设计时序要求(包括对设计频率要求)的前提下,占用最小的芯片面积。或者在所规定的面积下,使设计的时序余量更大、频率跑得更高。这两种目标充分体现了面积和速度的平衡思想。
作为矛盾的两个组成部分,面积和速度的地位是不一样的。相比之下,满足时序、工作频率的要求更重要一些,当两者冲突时,采用速度优先的准则。
02
硬件和系统原则
硬件原则主要针对HDL代码编写而言:Verilog是采用了C语言形式的硬件的抽象,它的本质作用在于描述硬件;它的最终实现结果是芯片内部的实际电路。所以评判一段HDL代码优劣的最终标准是:其描述并实现的硬件电路性能,包括面积和速度两个方面。
评价一个设计的代码水平较高,仅仅是说这个设计是由硬件向HDL代码这种表现形式的转换更加流畅、合理。而一个设计最终性能,在更大程度上取决于设计工程师所构想的硬件实现方案的效率以及合理性。(HDL代码仅仅是硬件设计的表达形式之一)。
初学者片面追求代码的整洁、简短是错误的,是与HDL的标准背道而驰的。正确的编码方法首先要做到对所需实现的硬件电路胸有成竹,对该部分的硬件的结构和连接十分清晰,然后再用适当的HDL语句表达出来即可。
系统原则包含两个层次的含义:更高层面上看,是一个硬件系统,一块单板如何进行模块划分和任务分配、什么样的算法和功能适合放在FPGA里面实现、什么样的算法和功能适合放在DSP/CPU里面实现、以及FPGA的规模估算数据接口设计等。具体到FPGA设计就要对设计的全局有个宏观上的合理安排,比如时钟域、模块复用、约束、面积、速度等问题,在系统上模块的优化最为重要。
一般来说实时性要求高,频率快的功能模块适合FPGA实现。而FPGA和CPLD相比,更适合实现规模较大、频率较高、寄存器较多的设计。使用FPGA/CPLD设计时,应该对芯片内部的各种底层硬件资源和可用的设计资源有一个较深刻的认识。
03
同步设计原则
异步电路的逻辑核心是用组合逻辑电路实现,比如异步的FIFO/RAM读写信号,地址译码等电路。电路的主要信号、输出信号等并不依赖于任何一个时钟性信号,不是由时钟信号驱动FF产生的。异步时序电路的最大缺点是容易产生毛刺,毛刺产生的机理主要有争和冒险导致毛刺、组合延时和布线延时不平衡导致译码输出毛刺以及线间的信号耦合导致毛刺。具体如下图所示:

同步时序电路的核心逻辑是用各种各样的触发器实现,电路的主要信号、输出信号都是由某个时钟沿驱动触发器产生出来的。同步时序电路可以很好的避免毛刺。
同步时序电路的延时一般是通过时序控制完成的,换句话说,同步时序电路的延时被当做一个电路逻辑来设计。对于比较大的和特殊定时要求的延时,一般用高速时钟产生一个计数器,通过计数器的计数控制延迟;对于比较小的延时,可以用D触发器打一下,这种做法不仅仅使信号延时了一个时钟周期,而且完成了信号与时钟的初次同步,在输入信号采样和增加时序约束余量中使用。
同步时序电路的时钟如何产生?时钟的质量和稳定性直接决定着同步时序电路的性能。输入信号的同步时序电路要求对输入信号进行同步化,如果输入数据的节拍和本级芯片的处理时钟同频,并且建立保持时间匹配,可以直接用本级芯片的主时钟对输入数据寄存器采样,完成输入数据的同步化。如果输入数据和本级芯片的处理时钟是异步的,特别是频率不匹配的时候,则要用处理时钟对输入数据做两次寄存器采样,才能完成输入数据的同步化。
是不是定义为Reg型,就一定综合成寄存器,并且是同步时序电路呢?答案是否定的。Verilog中最常用的两种数据类型Wire和Reg,一般来说,Wire型指定输数据和网线通过组合逻辑实现,而reg型指定的数据不一定就是用寄存器实现。
04
乒乓操作及串并转换设计
“ 乒乓操作 ”是一个常常应用于数据流控制的处理技巧。乒乓操作的处理流程为:输入数据流通过“ 输入数据选择单元 ”将数据流等时分配到两个数据缓冲区,数据缓冲模块可以为任何存储模块,比较常用的存储单元为双口 RAM(DPRAM) 、单口 RAM(SPRAM) 、 FIFO 等。
在第一个缓冲周期,将输入的数据流缓存到“ 数据缓冲模块 1”;在第 2 个缓冲周期,通过“ 输入数据选择单元 ”的切换,将输入的数据流缓存到“ 数据缓冲模块 2”,同时将“ 数据缓冲模块 1”缓存的第 1 个周期数据通过“ 输入数据选择单元 ”的选择,送到“ 数据流运算处理模块 ”进行运算处理;在第 3 个缓冲周期通过“ 输入数据选择单元 ”的再次切换,将输入的数据流缓存到“ 数据缓冲模块 1”,同时将“ 数据缓冲模块 2”缓存的第 2 个周期的数据通过“ 输入数据选择单元 ”切换,送到“ 数据流运算处理模块 ”进行运算处理。如此循环。

典型的乒乓操作方法
乒乓操作的最大特点是,通过输入数据选择单元和输出数据选择单元进行运算和处理。把乒乓操作模块当成一个整体,站在两端看数据,输入数据和输出数据流都是连续不断的,没有任何停顿,因此非常适合对数据流进行流水线式处理。所以乒乓操作常常应用于流水线式算法,完成数据的无缝缓冲和处理。另外,巧妙运用乒乓操作还可以达到用低速模块处理高速数据流的效果。如下图所示:
从理论上讲,如果一个设计时序余量较大,所能跑的速度远远高于设计要求,那么就通过功能模块的复用来减少整个设计消耗的芯片面积,这就是用速度的优势换取面积的节约。反之,如果一个设计的时序要求很高,普通方法达不到设计频率,那么一般可以通过将数据流串并转换,并行复制多个操作模块,对整个设计采取乒乓操作和串并转换的思想运行。
串并转换是 FPGA 设计的一个重要技巧,它是数据流处理的常用手段,也是面积与速度互换思想的直接体现。串并转换的实现方法多种多样,根据数据的排序和数量的要求,可以选用寄存器、 RAM 等实现。
前面在乒乓操作的图例中,就是通过 FIFO 实现了数据流的串并转换,而且由于使用了 FIFO ,数据的缓冲区可以开得很大,对于数量比较小的设计可以采用寄存器完成串并转换。如无特殊需求,应该用同步时序设计完成串并之间的转换。比如数据从串行到并行,数据排列顺序是高位在前,可以用下面的编码实现:prl_temp<={prl_temp,srl_in}。其中, prl_temp 是并行输出缓存寄存器, srl_in 是串行数据输入。对于排列顺序有规定的串并转换,可以用 case 语句判断实现。对于复杂的串并转换,还可以用状态机实现。串并转换的方法比较简单,在此不必赘述。
05
流水线操作设计思想
流水线处理是高速设计中的一个常用设计手段。如果某个设计的处理流程分为若干步骤,而且整个数据处理是“ 单流向 ”的,即没有反馈或者迭代运算,前一个步骤的输出是下一个步骤的输入,则可以考虑采用流水线设计方法来提高系统的工作频率。
流水线设计的结构示意图如图所示。其基本结构为:将适当划分的 n 个操作步骤单流向串联起来。流水线操作的最大特点和要求是,数据流在各个步骤的处理从时间上看是连续的,如果将每个操作步骤简化假设为通过一个 D 触发器 ( 就是用寄存器打一个节拍 ) ,那么流水线操作就类似一个移位寄存器组,数据流依次流经 D 触发器,完成每个步骤的操作。
流水线设计的一个关键在于整个设计时序的合理安排,要求每个操作步骤的划分合理。如果前级操作时间恰好等于后级的操作时间,设计最为简单,前级的输出直接汇入后级的输入即可;如果前级操作时间大于后级的操作时间,则需要对前级的输出数据适当缓存才能汇入到后级输入端;如果前级操作时间恰好小于后级的操作时间,则必须通过复制逻辑,将数据流分流,或者在前级对数据采用存储、后处理方式,否则会造成后级数据溢出。
流水线处理方式之所以频率较高,是因为复制了处理模块,它是面积换取速度思想的又一种具体体现。
06
异步时钟处理原则
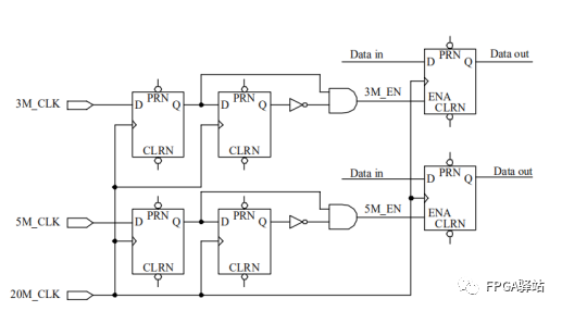
许多系统要求在同一设计内采用多时钟,最常见的例子是“两个异步微处理器之间的接口”或“微处理器和异步通信通道的接口”。由于两个时钟信号之间要求一定的建立和保持时间, 所以上述应用引进了附加的定时约束条件, 它们会要求将某些异步信号同步化。

如果一个系统中存在多个独立(异步)时钟,并且存在多时钟域(clock domain)之间的信号传输,那么电路会出现亚稳态。具体如下图所示:


在许多应用中只将异步信号同步化还是不够的,当系统中有两个或两个以上非同源时钟的时候,数据的建立和保持时间很难得到保证,设计人员将面临复杂的时间分析问题。最好的方法是将所有非同源时钟同步化。这时就需要使用带使能端的D触发器, 并引入一个高频时钟来实现信号的同步化。具体如下图所示:

07
数据接口的同步原则
数据接口的同步是 FPGA/CPLD 设计的一个常见问题,也是一个重点和难点,很多设计不稳定都是源于数据接口的同步有问题。输入、输出的延时 ( 芯片间、 PCB 布线、一些驱动接口元件的延时等 ) 不可测,或者有可能变动的条件下,如何完成数据同步?对于数据的延迟不可测或变动,就需要建立同步机制,可以用一个同步使能或同步指示信号。另外,使数据通过 RAM 或者 FIFO 的存取,也可以达到数据同步目的。
设计数据接口同步是否需要添加约束?建议最好添加适当的约束,特别是对于高速设计,一定要对周期、建立、保持时间等添加相应的约束。这里附加约束的作用有两点:提高设计的工作频率,满足接口数据同步要求;获得正确的时序分析报告。

总 结
数字系统设计应该明确如下观点:
无论是ASIC、FPGA还是DSP,都只是一种实现手段;
无论采用哪种HDL或哪种开发工具,都不能单纯从语言或工具本身作出评价;
关键是看应用环境,只有选择最适合于应用的实现方式和工具才是最好的设计方案;
设计应该注重硬件设计本身,只有先有了良好的设计,才可能有高效的描述和实现。
数字模拟电路、HDL语言等知识和实际经验比了解软件更重要。比如FPGA一般触发器资源丰富,CPLD的组合逻辑资源更加丰富。FPGA/CPLD一般是由底层可编程硬件单元、BRAM、布线资源、可配置IO单元、时钟资源等构成。


您的点赞、戳在看,让我们元气满满!
1022

被折叠的 条评论
为什么被折叠?



