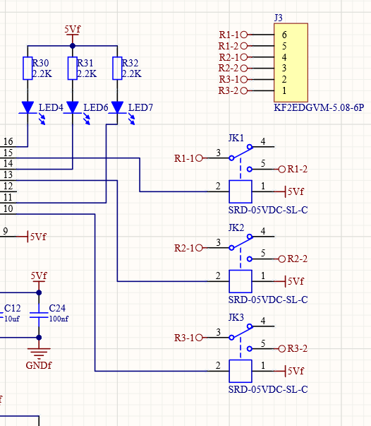
继电器部分
PC9 --->LED4-- R1-1 和R1-2
PC8 --->LED6-- R2-1 和R2-2
PC7 --->LED7-- R3-1 和R3-2
CPUD--->HC32F460KETA
安装方法
安装测试代码:链接:https://pan.baidu.com/s/13yYcA9-8il7qncrh_hcjFg?pwd=czvm 提取码:czvm
打开文件:
安装pack:链接:https://pan.baidu.com/s/1KYLJQVXKOhw7sfTsIEGfBw?pwd=ldk6 提取码:ldk6
文章详细描述了PC9,PC8,PC7分别连接到LED4,LED6,LED7的继电器电路,通过HC32F460KETA芯片进行控制。提供了安装测试代码的链接以及安装Pack的链接,读者可以使用提取码czvm和ldk6下载相关资源进行实践操作。
4万+

被折叠的 条评论
为什么被折叠?



