💥💥💞💞欢迎来到本博客❤️❤️💥💥
🏆博主优势:🌞🌞🌞博客内容尽量做到思维缜密,逻辑清晰,为了方便读者。
⛳️座右铭:行百里者,半于九十。
📋📋📋本文内容如下:🎁🎁🎁
⛳️赠与读者
👨💻做科研,涉及到一个深在的思想系统,需要科研者逻辑缜密,踏实认真,但是不能只是努力,很多时候借力比努力更重要,然后还要有仰望星空的创新点和启发点。建议读者按目录次序逐一浏览,免得骤然跌入幽暗的迷宫找不到来时的路,它不足为你揭示全部问题的答案,但若能解答你胸中升起的一朵朵疑云,也未尝不会酿成晚霞斑斓的别一番景致,万一它给你带来了一场精神世界的苦雨,那就借机洗刷一下原来存放在那儿的“躺平”上的尘埃吧。
或许,雨过云收,神驰的天地更清朗.......🔎🔎🔎
💥第一部分——内容介绍
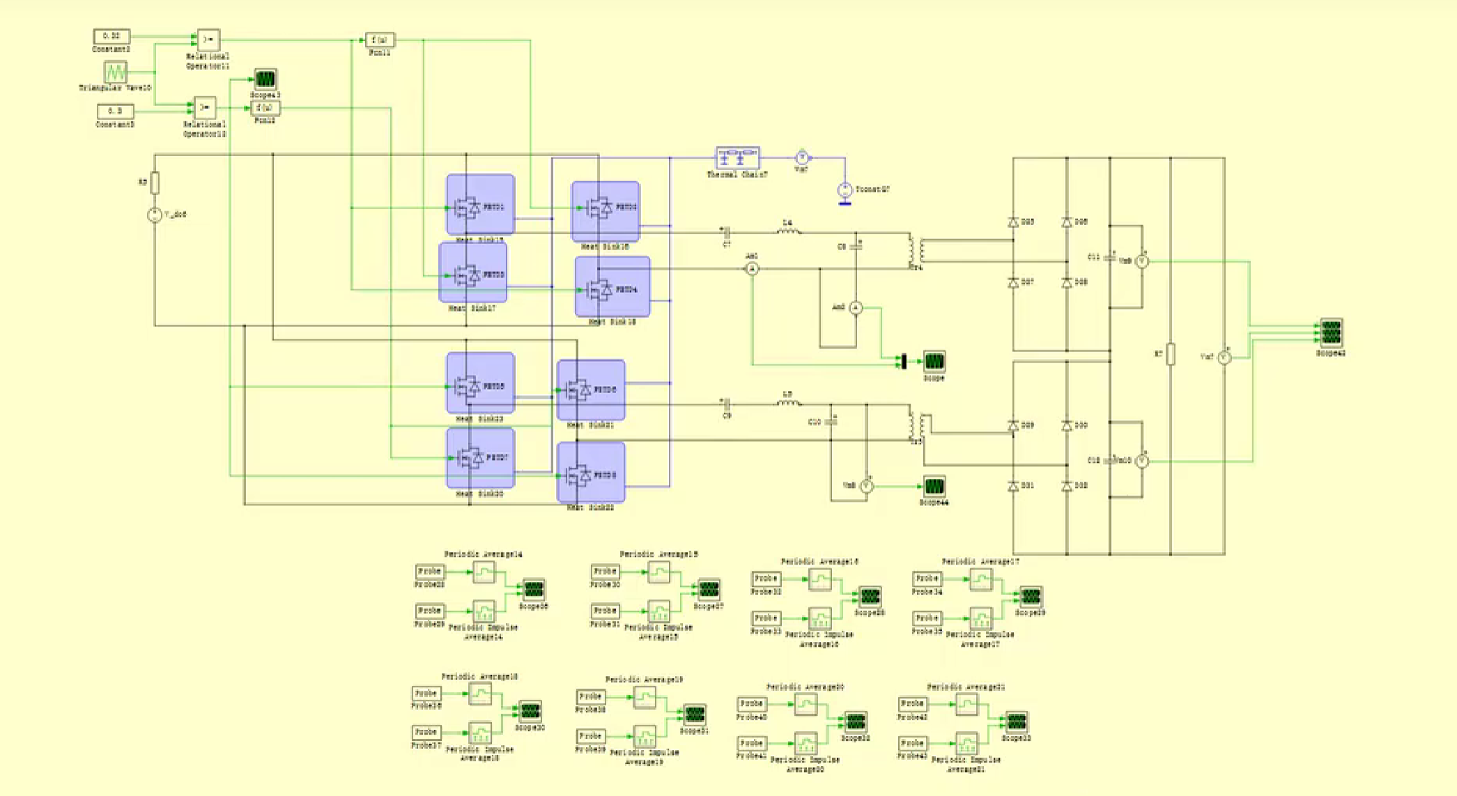
基于LCC谐振变换器的DCDC双机并联电源开环热仿真研究
摘要:本文聚焦于DCDC电源系统,针对常见谐振拓扑存在的不足,引入LCC谐振拓扑,并开展基于LCC谐振变换器的DCDC双机并联电源开环热仿真研究。通过分析常见拓扑的缺点,阐述LCC谐振拓扑的优势,详细介绍对并联型LCC谐振变换器进行开环热仿真的过程及结果,观测原边两台LCC谐振变换器并联电源开关管的损耗分布情况,验证其实现软开关ZVS的特性,为高电压、高功率能量转换场景下的电源设计提供理论依据和参考。
关键词:LCC谐振变换器;DCDC双机并联;开环热仿真;损耗分布;软开关ZVS
一、引言
随着电力电子技术的不断发展,DCDC变换器在众多领域,如新能源发电、电动汽车、数据中心等,得到了广泛应用。在高电压、高功率的能量转换场景中,对DCDC变换器的性能和效率提出了更高要求。谐振变换器凭借其独特的优势,如开关损耗低、效率高等,成为研究热点。常见的谐振拓扑包括串联谐振变换器和LLC谐振拓扑,但它们在实际应用中均存在一定局限性。LCC谐振拓扑作为一种改进型拓扑,在兼容变压器寄生参数的同时,引入串接电容结构,展现出良好的性能。本文通过开展基于LCC谐振变换器的DCDC双机并联电源开环热仿真研究,深入分析其损耗特性,为实际应用提供指导。
二、常见谐振拓扑的缺点分析
2.1 串联谐振变换器
串联谐振变换器的谐振元件采用串联配置,这种结构使其具有无功环流低、轻载电流小的显著特性。然而,其电压增益上限恒小于1,这一特性严重限制了其在需要较高输出电压场景中的应用。在轻载工况下,其电压调节能力明显弱化,无法根据负载变化灵活调整输出电压。更为关键的是,空载输出与频率解耦特性使得该拓扑在空载运行时难以实现对输出电压的有效控制,极大地限制了其应用范围,尤其在对电压稳定性要求较高的场合。
2.2 LLC谐振拓扑
LLC谐振拓扑通过并联励磁电感设计,巧妙地利用变压器寄生参数实现多工作模态。在这种拓扑下,原边能够实现零电压开关(ZVS),副边在欠谐振区可同步实现零电流开关(ZCS),有效降低了开关损耗,提高了变换器效率。同时,该拓扑具有增益大于1的调节能力,能够满足一定范围内的高输出电压需求。但是,在过谐振区,二极管反向恢复问题较为突出,会产生显著的二极管反向恢复损耗。这不仅增加了变换器的整体损耗,降低了效率,还可能引发电磁干扰等问题,影响系统的稳定性和可靠性。
三、LCC谐振拓扑的优点
LCC谐振拓扑在继承了部分谐振拓扑优势的基础上,进行了创新性改进。它在兼容变压器寄生参数的同时,在串联谐振变换器(PRC)的基础上引入串接电容结构。这种独特的结构使得LCC谐振拓扑既保持了对轻载环流的良好抑制能力,有效降低了轻载时的无功功率损耗,提高了系统效率;又具备极佳的调压特性,能够在较宽的负载范围内实现稳定的电压输出,尤其适用于高电压、高功率的能量转换场景。与串联谐振变换器和LLC谐振拓扑相比,LCC谐振拓扑在性能上实现了更好的平衡,为高要求的应用场景提供了更优的解决方案。
四、并联型LCC谐振变换器开环热仿真研究
4.1 仿真目的
本次开环热仿真的主要目的是观测原边两台LCC谐振变换器并联电源开关管的损耗分布情况。通过详细分析开关管在不同工作条件下的损耗特性,深入了解LCC谐振变换器在并联运行时的能量损耗机制。同时,验证该拓扑是否能够实现软开关ZVS,软开关技术的实现对于降低开关损耗、提高变换器效率具有重要意义,是衡量LCC谐振变换器性能的关键指标之一。
4.2 仿真模型建立
在建立仿真模型时,充分考虑LCC谐振变换器的实际电路结构和工作原理。模型中精确设置各个元件的参数,包括谐振电感、谐振电容、励磁电感、变压器变比等,确保模型能够准确反映实际电路的特性。对于原边两台并联的LCC谐振变换器,详细模拟其连接方式和相互作用,保证并联运行的准确性和可靠性。同时,为了更真实地反映实际工作情况,在模型中合理设置负载条件,考虑负载的变化范围和特性对变换器性能的影响。
4.3 仿真参数设置
根据实际应用需求和LCC谐振变换器的设计要求,合理设置仿真参数。输入电压、输出电压、输出功率等参数根据目标应用场景确定,确保仿真结果具有实际指导意义。开关频率的选择综合考虑变换器的效率、体积和电磁干扰等因素,在满足性能要求的前提下,尽量选择合适的频率以优化系统设计。此外,还对仿真步长、仿真时间等参数进行合理设置,以保证仿真结果的准确性和稳定性。
4.4 仿真结果分析
4.4.1 开关管损耗分布
通过对仿真结果的分析,可以清晰地观测到原边两台LCC谐振变换器并联电源开关管的损耗分布情况。在不同负载条件下,开关管的导通损耗和开关损耗呈现出不同的变化趋势。在轻载时,由于轻载环流得到有效抑制,开关管的导通损耗相对较小;随着负载的增加,导通损耗逐渐增大。而开关损耗在开关频率和开关动作的影响下,也表现出一定的规律性。通过详细分析这些损耗分布情况,可以找出损耗较大的关键环节,为优化设计和降低损耗提供方向。
4.4.2 软开关ZVS实现情况
仿真结果表明,在设定的参数范围内,并联型LCC谐振变换器能够实现软开关ZVS。在开关管开通瞬间,开关管两端的电压已经降至零或接近零,有效避免了开关管在高压下开通所产生的开关损耗和电磁干扰。这一特性使得LCC谐振变换器在高频率工作时能够保持较高的效率,同时降低了对开关器件的要求,提高了系统的可靠性和稳定性。通过对软开关ZVS实现情况的分析,进一步验证了LCC谐振拓扑在高电压、高功率能量转换场景中的优势。
五、结论
本文通过对常见谐振拓扑的缺点分析,引入了LCC谐振拓扑,并详细阐述了其在高电压、高功率能量转换场景中的优势。开展基于LCC谐振变换器的DCDC双机并联电源开环热仿真研究,成功观测到原边两台LCC谐振变换器并联电源开关管的损耗分布情况,验证了该拓扑能够实现软开关ZVS的特性。研究结果表明,LCC谐振拓扑在兼容变压器寄生参数的同时,有效抑制了轻载环流,具有出色的调压特性,能够满足高要求的应用场景需求。未来的研究可以进一步优化LCC谐振变换器的参数设计,探索更高效的控制策略,以提高系统的整体性能和效率,推动其在更多领域的广泛应用。
以上论文围绕基于LCC谐振变换器的DCDC双机并联电源开环热仿真展开研究,从拓扑分析到仿真研究及结果分析,形成了一个较为完整的研究体系,为相关领域的研究和应用提供了有价值的参考。
📚第二部分——运行结果








🎉第三部分——参考文献
文章中一些内容引自网络,会注明出处或引用为参考文献,难免有未尽之处,如有不妥,请随时联系删除。(文章内容仅供参考,具体效果以运行结果为准)


🌈第四部分——本文完整资源下载
资料获取,更多粉丝福利,MATLAB|Simulink|Python|数据|文档等完整资源获取

1344

被折叠的 条评论
为什么被折叠?



