智能一卡通系统前端识别设备选型与部署指南
一、 产品定位与核心差异
在构建门禁、梯控、消费等一卡通系统时,前端识别设备是“入口”。您提供的两类产品定位截然不同,构成了完整的产品矩阵:
|
特性维度 |
独立式门禁/梯控读卡器 |
嵌入式NFC刷卡模块 |
|---|---|---|
|
产品形态 |
完整终端产品,带外壳、面板、指示灯、蜂鸣器,可直接安装于墙面、闸机、电梯轿厢。 |
核心功能模组,仅包含PCB板、射频芯片与天线,需集成到其他设备内部(如自助终端、打印机、广告机)。 |
|
核心价值 |
开箱即用,快速部署。为传统门禁/梯控点位提供标准化、高防护的识别前端。 |
赋能万物,深度集成。为设备制造商(OEM)或集成商提供快速为其产品添加刷卡/扫码能力的核心部件。 |
|
输出接口 |
丰富多样:韦根(WG26/34)、RS-485、RS-232、TTL、MQTT等,订货前需确认。 |
精简通用:主要提供韦根、UART(TTL)、USB HID(仿键盘)等最通用的接口,便于嵌入式开发。 |
|
应用场景 |
单元门禁、办公室门禁、电梯轿厢内读头、人行通道闸机立柱等固定、可见的安防点位。 |
访客机、消费机、考勤机、智能储物柜、工位终端、广告机、打印机等需要内嵌识别功能的智能硬件设备。 |
|
选型关键 |
1. 控制器接口协议 |
1. 宿主设备的供电电压(3.3V/5V/12V) |
二、 关键技术参数深度解读与共性
两类产品在核心射频性能和安全功能上高度一致,这是构建统一“一卡通”系统的基础:
|
技术要点 |
规格/说明 |
选型与应用指导 |
|---|---|---|
|
供电与功耗 |
DC 9-15V (读卡器), 可选3.3V/5V/12V (模块) |
独立读卡器通常从集中电源取电;嵌入式模块需从宿主设备主板取电,电压匹配至关重要。 |
|
射频与协议 |
双频:125KHz (ID/EM) + 13.56MHz (IC/CPU) |
13.56MHz是安全与主流选择。若需兼容旧ID卡,选双频;高安全场景务必定制CPU/国密卡支持。 |
|
防复制技术 |
硬件+动态数据双重校验,可防UID复制卡、手机NFC模拟。 |
这是老旧系统安全升级的核心。更换此类读头,可“即插即用”地大幅提升安全性,无需更换卡片和后台。 |
|
环境适应性 |
工作温度:-20℃ ~ 65℃ |
室外、车库、潮湿区域安装必须选择IP65灌胶版本。嵌入式模块需宿主设备整体考虑防护。 |
|
二维码功能 |
支持动态二维码,用于访客通行。需明确是“透传”还是“加密解析”模式。 |
启用此功能需确保网络连通。透传模式更灵活,但需自有后台编解码;加密模式需厂商提供SDK。 |
2.1 基本规格
| 参数项 | 规格值 | 备注 |
|---|---|---|
| 产品标准 | ISO/IEC14443A/B、ISO/IEC15693、ISO18000-2(125KHz) | 支持多协议识别 |
| 支持卡片 | EM 卡 (125KHz)、Mifare 卡 (S50/S70)、CPU 卡、二代身份证、居住证、FEILICA、HID ICLASS | 全面兼容市场主流卡型 |
| 工作频率 | 双频识别:125KHz(EM)+13.56MHz(IC/CPU) | 同时支持低频和高频卡片 |
| 外型尺寸 | 86mm×86mm×15mm (标准 86 盒尺寸) | 便于嵌入式安装 |
| 重量 | 约 150g | 轻便设计 |
| 颜色 | 硬化镜面、纯黑 (可选白色) | 现代外观设计 |
2.2 电气参数
| 参数项 | 规格值 | 备注 |
|---|---|---|
| 工作电压 | DC9-15V (推荐 DC12V) | 宽电压适应范围 |
| 工作电流 | <50mA (静态) | 低功耗设计,≤60mA (满载) |
| 输出接口 | 多种可选:- RS485/RS232 (标准配置)- 韦根 (Wiegand) 26/34 位- TTL 电平- MQTT (可选) | 灵活适配不同控制器 |
| 通信距离 | 韦根≤100m;RS485≤1200m (建议 800m 内) | 长距离稳定传输 |
| 指示灯 | 红绿双色 LED (支持呼吸灯效果) | 状态直观显示 |
| 蜂鸣器 | 支持 (可设置不同频率提示) | 操作反馈 |
2.3 性能参数
| 参数项 | 规格值 | 备注 |
|---|---|---|
| 读卡距离 | 3-10cm (与卡片类型有关) | 远距识别,便捷操作 |
| 响应时间 | ≤0.3 秒 (典型值 0.2 秒) | 快速识别,提升通行效率 |
| 工作温度 | -20℃~+65℃ | 适应极端环境 |
| 存储温度 | -40℃~+70℃ | 宽温存储 |
| 相对湿度 | 0~95% (无结露) | 防潮设计 |
| 防护等级 | IP65 (环氧树脂灌封,可选) | 防尘防水,适合户外 |
三、 典型场景选型与部署方案
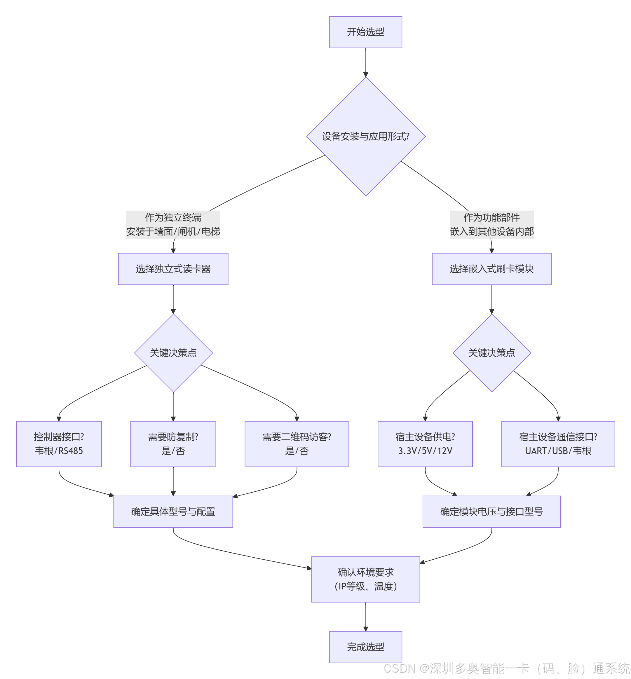
以下决策流程图可以帮助您根据项目具体需求,快速锁定应选用的设备类型及关键配置:
flowchart TD A[开始选型] --> B{设备安装与应用形式?} B -- 作为独立终端<br>安装于墙面/闸机/电梯 --> C[选择独立式读卡器] B -- 作为功能部件<br>嵌入到其他设备内部 --> D[选择嵌入式刷卡模块] C --> C1{关键决策点} C1 --> C2[控制器接口?<br>韦根/RS485] C1 --> C3[需要防复制?<br>是/否] C1 --> C4[需要二维码访客?<br>是/否] C2 & C3 & C4 --> C5[确定具体型号与配置] D --> D1{关键决策点} D1 --> D2[宿主设备供电?<br>3.3V/5V/12V] D1 --> D3[宿主设备通信接口?<br>UART/USB/韦根] D2 & D3 --> D4[确定模块电压与接口型号] C5 --> E[确认环境要求<br>(IP等级、温度)] D4 --> E E --> F[完成选型]
| 产品型号 | 核心功能 | 典型应用场景 |
|---|---|---|
| DAIC-TK-RW | 双频识别(125KHz/13.56MHz),支持EM卡/Mifare卡/CPU卡/二维码 | 门禁、梯控、通道闸 |
| DAIC-MJ-RW | 多协议兼容,防复制技术,WG协议输出 | 老旧系统改造、政府机构 |
| DAIC-MJ-QMB系列 | 迷你嵌入式模块,支持IC/CPU/身份证,多接口输出 | 闸机、人脸识别设备、考勤机等智能硬件集成 |

场景1:老旧小区门禁系统安全升级
-
痛点:原有ID卡易复制,安全性低。
-
方案:将单元门原有读头更换为 DAIC-TK-RW (独立式),选择 125KHz + 韦根输出 型号。业主原有ID卡可继续使用,但复制卡将被拒绝。成本极低,效果立竿见影。
📊 DAIC系列门禁读卡器核心参数对比表
| 参数类别 | 梯控读头DAIC-TK-RW | 嵌入式模块DAIC-MJ-QMB | 通用型读卡器 |
|---|---|---|---|
| 工作频率 | 双频(125KHz EM卡 / 13.56MHz Mifare/CPU卡) | 单频13.56MHz(IC卡/CPU卡/身份证) | 13.56MHz高频IC卡协议 |
| 电源规格 | DC9-15V,功耗<50mA | DC9-12V±5%,电流<60mA | DC9V-12VDC (±5%) |
| 输出协议 | RS485/RS232、韦根、TTL、MQTT | Wiegand/Uart/USB仿键盘口 | WG26/WG34/WG透传 |
| 环境适应性 | -20℃~65℃,IP65防护(可选灌胶) | -20℃~65℃(工作)/-40℃~70℃(保存) | -20℃~65℃,IP65(默认不封胶) |
| 扩展功能 | 触摸密码键盘、二维码识别(防复制动态校验) | 扇区读写、CPU卡3DES加密定制 | 二维码访客管理(限时/限次动态码) |
| 典型应用 | 电梯控制、金属表面安装场景 | 闸机/人脸识别机/考勤机等嵌入式场景 | 老旧小区改造、政府机构门禁 |
场景2:新建高端写字楼一卡通
-
需求:高安全性、支持手机二维码访客、电梯分层控制。
-
方案:
-
门禁/闸机点位:选用 DAIC-MJ-RW (独立式),选择 13.56MHz + CPU卡支持 + 二维码 + 韦根输出,连接多奥门禁控制器。
-
电梯轿厢:选用同款读卡器,连接多奥梯控主板。
-
内部消费机/访客机:厂商选用 DAIC-MJ-QMB模块 (嵌入式),通过UART或USB集成,实现员工刷卡消费、访客扫码登记。
-
🚪 典型应用场景匹配建议
| 场景需求 | 推荐型号 | 核心优势 |
|---|---|---|
| 老旧小区门禁改造 | 防复制二维码读卡器 | 兼容原有WG协议控制器,动态二维码降低改造成本 |
| 电梯分层控制 | DAIC-TK-RW双频读头 | 支持EM卡/IC卡混合管理,抗金属安装设计 |
| 智能办公设备集成 | DAIC-MJ-QMB模块 | 迷你尺寸嵌入考勤机/工位读卡器,支持USB直连 |
| 高安全区域(政府/金融) | CPU卡加密读卡器 | 3DES加密+国密算法,防止卡片克隆与数据篡改 |
场景3:为智能储物柜添加刷卡开箱功能
-
需求:储物柜生产商需集成刷卡功能。
-
方案:选用 DAIC-MJ-QMB模块 (嵌入式),选择 5V供电 + UART(TTL)输出。模块天线贴在柜体塑料面板后,通过串口与柜体主控板通信,实现刷卡绑定箱格、刷卡开箱。
| 参数类别 | DAIC-TK-RW/MJ-RW | DAIC-MJ-QMB系列 |
|---|---|---|
| 工作电压 | DC9-15V | DC9V-12VDC (±5%) |
| 工作电流 | <50mA | <60mA |
| 识别频率 | 125KHz+13.56MHz | 13.56MHz |
| 输出接口 | WG26/34、RS485/232、TTL、MQTT | Wiegand/Uart/USB仿键盘 |
| 防护等级 | IP65(可选灌胶) | IP65(默认不封胶) |
| 环境适应性 | -20℃~65℃(工作),-40℃~70℃(存储) | -20℃~65℃(工作) |

四、 实施核心注意事项
-
明确输出协议:这是最容易出错的环节。在采购独立读卡器前,必须书面确认现有或规划中的门禁/梯控控制器支持的输入协议(是韦根26,还是34,还是RS-485)。
电源:红线(+12V),黑线(GND) 信号输出:根据协议选择对应接口
-
确认定制需求:如需支持国密CPU卡、3DES加密、特定二维码编码规则,务必在订单中明确注明,这些通常为非标定制功能。
-
安装细节:
-
抗金属:安装在金属表面(如闸机不锈钢外壳)时,必须在安装位置开孔,使读头非金属面板露出。严禁直接将读头贴在金属表面,会导致读距骤降甚至失效。
-
电源质量:使用稳定干净的电源,在线路较长时,电源线径需加粗,避免压降。
-
-
测试验证:设备到场后,务必先通过调试工具(如串口助手、韦根信号分析仪)测试,验证读卡、输出信号是否正常,再接入正式系统。
总结:构成了从标准安防工程到智能硬件深度集成的全场景覆盖。独立式读卡器 (DAIC-TK-RW/MJ-RW) 是项目集成商的“标准炮弹”,而嵌入式模块 (DAIC-MJ-QMB) 则是设备制造商的“核心芯片”。理解两者的差异与共性,根据上述指南进行精准选型,是确保整个一卡通系统稳定、安全、高效运行的第一步。



2619

被折叠的 条评论
为什么被折叠?



