智能脱机门禁考勤系统配置清单及详细参数说明。
📌 设备型号概览
| 设备类型 | 型号 | 主要功能 |
|---|---|---|
| 脱机考勤机 | DAIC-KQ-ZW | 指纹/密码识别,U盘导出报表 |
| 考勤管理系统 | DAIC-KQ3.0 | 考勤软件管理 |
| 门禁考勤服务器 | DAIC-MJ-SF | 门禁考勤服务支持 |
| 指纹采集仪 | DAZW-iRead | 指纹信息采集 |
| 人脸指纹识别终端 | DAIC-V7-KQ | 人脸+指纹双重识别 |
这套方案以DAIC-KQ-ZW为核心,结合了脱机使用的便捷性与多模态识别的安全性。

🛠️ 核心设备参数详解
1. 智能脱机考勤机 (型号: DAIC-KQ-ZW)
这是系统的前端采集核心,主打“免软件、免布线”的便捷部署,非常适合中小型企业或临时办公点。
| 项目 | 规格详情 |
|---|---|
| 显示屏幕 | 2.4寸LCD彩屏 |
| 识别方式 | 标配:指纹、密码 选配:人脸/掌静脉/IC卡/组合验证 |
| 用户容量 | 1000枚指纹、1000组密码 |
| 考勤记录容量 | 55000条 |
| 通讯与数据管理 | U盘下载(支持FAT32格式)、免软件操作(直接导出Excel报表) |
| 辅助功能 | T9拼音输入法、人声发音提醒、按键操作 |
参数分类 详细规格
显示与交互 2.4寸 LCD彩屏,支持T9拼音输入法,操作直观
核心识别 指纹 (标配)、密码 (标配)
扩展识别 可选配:人脸识别、掌静脉、IC卡、组合验证
容量性能 指纹容量 1000枚,密码 1000组,考勤记录 55,000条
数据传输 U盘下载 (免驱),支持直接导出 Excel 报表
环境适应 IP54级防尘防水,可承受1.2米跌落,适应工厂等复杂环境
💡 特性亮点:
免软件模式: 无需安装复杂的管理软件,通过U盘即可完成人员信息的导入和考勤报表的导出,即插即用。
极速识别: 指纹识别速度仅需 200ms,误判率低至 0.0001%,保证了上下班高峰期的通行效率。
多语言支持: 内置中、英、繁体、西班牙语、葡萄牙语,适合跨国企业或外籍员工较多的场景。
| 项目 | 数值 |
|---|---|
| 识别速度 | 指纹:200ms/次 密码:50ms/次 |
| 误判率 | 0.0001% |
| 环境适应性 | 防摔性:1.2米自由落体跌落3次 防水防尘:IP54标准 工作温度:0-45℃ |

🖥️ 配套系统与周边设备
为了构建一套完整的门禁考勤体系,您清单中还包含了以下配套软硬件,它们各自承担着不同的角色:
2. 考勤管理系统 (DAIC-KQ 3.0)
作用: 虽然终端机支持“免软件”脱机运行,但安装这套专用软件可以实现更高级的管理功能。
功能: 用于集中管理多台设备、进行复杂的排班设置、实时监控考勤状态以及生成更详尽的统计分析报表。
graph LR
A[终端设备] --> B[实时数据同步]
B --> C{中央服务器}
C --> D[考勤报表生成]
C --> E[门禁事件告警]
D --> F[[薪资系统对接]]
E --> G[[安防平台集成]]
2. 产品型号及核心配置
| 产品型号 | 产品名称 | 核心配置说明 |
|---|---|---|
| DAIC-KQ-ZW | 脱机考勤机 | 2.4 寸 LCD 彩屏;标配指纹 + 密码识别;支持组合验证;内置 T9 拼音输入法;免软件操作 |
| DAIC-KQ3.0 | 考勤管理系统 | 配套考勤管理软件,用于数据统计、报表生成、人员信息管理(适配全系列终端) |
| DAIC-MJ-SF | 门禁考勤服务器 | 配套门禁考勤系统服务器,支持多终端数据汇总与集中管理 |
| DAZW-iRead | 指纹采集仪 | 高精度指纹采集设备,适配全系列指纹识别终端 |
| DAIC-V7-KQ | 人脸指纹识别终端 | 集成人脸 + 指纹双识别模块,支持脱机考勤与门禁控制 |
3. 详细技术参数
3.1 性能参数
| 参数类别 | 具体参数 | 规格说明 |
|---|---|---|
| 识别方式 | 标配方式 | 指纹、密码 |
| 选配方式 | 人脸、掌静脉、IC 卡(支持单一选配或组合验证) | |
| 用户容量 | 指纹容量 | 1000 枚 |
| 密码容量 | 1000 组 | |
| 考勤记录 | 存储容量 | 55000 条(循环覆盖,优先保留最新记录) |
| 识别速度 | 指纹识别 | 200ms / 次 |
| 密码识别 | 50ms / 次 | |
| 识别精度 | 误判率 | 0.0001% |
| 操作模式 | 核心模式 | 免软件操作(U 盘直接导出 Excel 报表) |
| 支持语言 | 中文、繁体中文、英文、西班牙语、葡萄牙语 | |
| 二次开发 | 不支持 | |
| 辅助功能 | 语音提示 | 人声发音提醒(识别成功 / 失败、权限不足等) |
| 按键操作 | 支持物理按键输入(密码、菜单操作) | |
| 采集器 | 指纹采集器 | 高精度全反射光学采集器(耐磨、抗污) |
3.2 环境参数
| 参数名称 | 规格说明 |
|---|---|
| 防摔性能 | 可承受 1.2 米自由落体跌落 3 次(非暴力冲击场景) |
| 防水防尘等级 | 符合 IP54 标准(防止飞溅水侵入,防止粉尘积聚影响设备运行) |
| 工作温度范围 | 0℃ ~ 45℃ |
| 保存温度范围 | 0℃ ~ 50℃ |
| 环境光强度 | 支持 1000LUX 以下正常识别(适应室内常规照明场景) |
3.3 物理及接口参数
| 参数名称 | 规格说明 |
|---|---|
| 通讯接口 | USB(免驱设计,即插即用) |
| 数据下载方式 | U 盘导出(支持热插拔) |
| U 盘支持格式 | FAT32 文件系统(建议 U 盘容量≤32GB,确保兼容性) |
| 显示屏幕 | 2.4 寸 LCD 彩屏(清晰显示操作菜单、识别结果、考勤时间) |
4. 门禁考勤服务器 (DAIC-MJ-SF)
作用: 这是系统的“大脑”,负责数据的存储与处理。
功能: 在联网模式下,它接收来自前端设备(如DAIC-KQ-ZW或DAIC-V7-KQ)的实时数据,实现远程监控、实时报警(如非法闯入)以及集中下发权限。

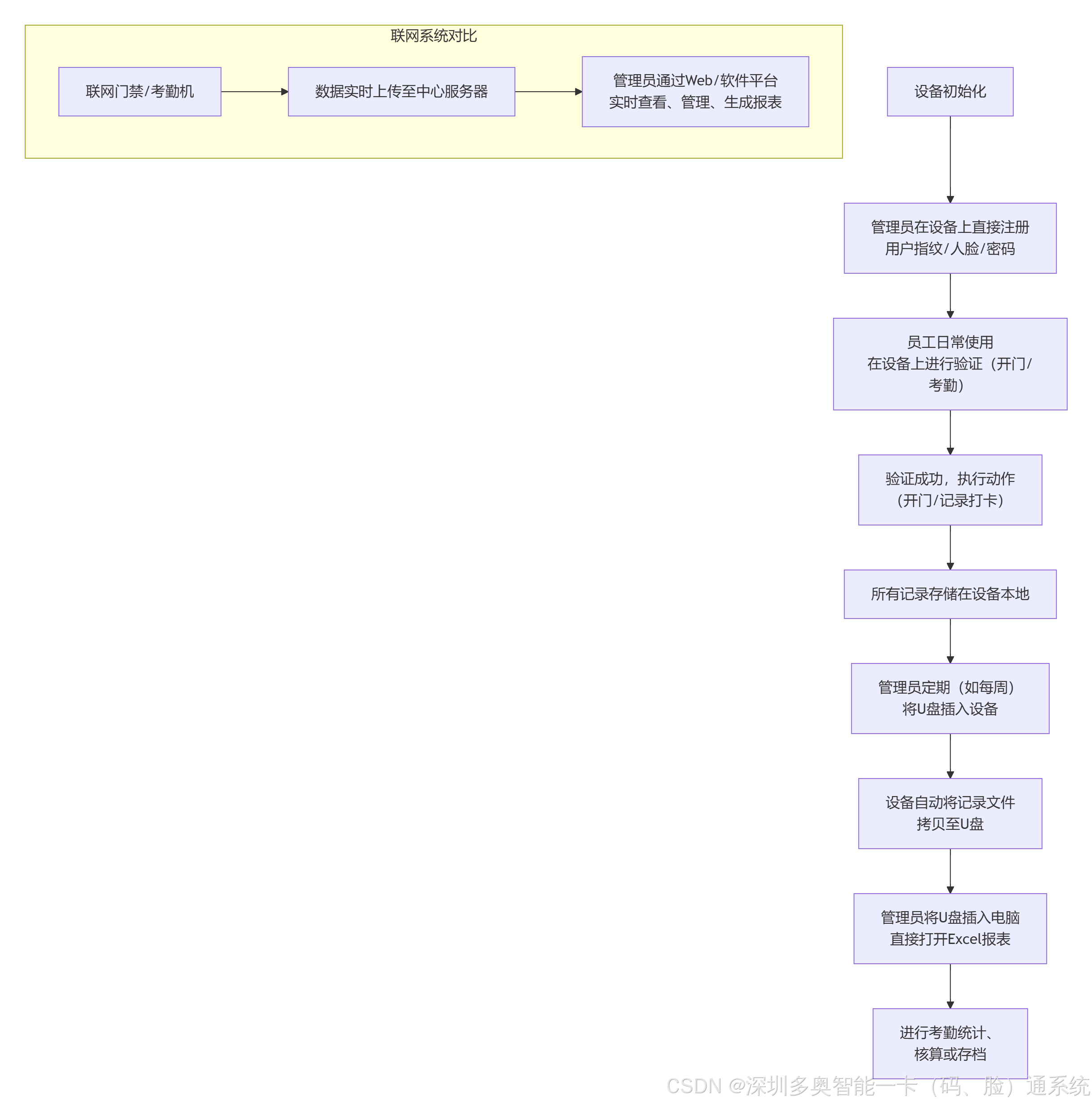
flowchart TD
A[设备初始化] --> B[管理员在设备上直接注册<br>用户指纹/人脸/密码]
B --> C[员工日常使用<br>在设备上进行验证(开门/考勤)]
C --> D[验证成功,执行动作<br>(开门/记录打卡)]
D --> E[所有记录存储在设备本地]
E --> F[管理员定期(如每周)<br>将U盘插入设备]
F --> G[设备自动将记录文件<br>拷贝至U盘]
G --> H[管理员将U盘插入电脑<br>直接打开Excel报表]
H --> I[进行考勤统计、<br>核算或存档]
subgraph J[联网系统对比]
K[联网门禁/考勤机] --> L[数据实时上传至中心服务器]
L --> M[管理员通过Web/软件平台<br>实时查看、管理、生成报表]
end
5. 人脸指纹识别终端 (DAIC-V7-KQ)
作用: 这通常是一款功能更强大的前端设备,可能具备联网功能或更高级的生物识别算法。
定位: 可作为主门口机或与DAIC-KQ-ZW配合使用,覆盖不同区域的识别需求(例如:大厅用人脸,车间用指纹)。
5. 指纹采集仪 (DAZW-iRead)
作用: 专门用于高效率、高精度地批量录入员工指纹信息。
优势: 相比直接在考勤机上按压,专用采集仪能获得质量更高的指纹模板,提高后续识别的成功率。
📋 整体方案优势总结
部署灵活: 核心设备支持脱机运行和U盘传输,无需专业的IT人员维护,也不需要复杂的网络布线。
安全多模态: 支持从基础的指纹/密码到高安全性的掌静脉、人脸识别的灵活选配,甚至支持组合验证(如“刷卡+密码”),满足不同安全等级区域的需求。
数据直出: 告别繁琐的数据库导出,直接生成 Excel 报表,财务或人事部门可以直接使用。
工业级耐用: 符合IP54标准及防摔设计,不仅适用于办公室,也能在车间、工地等恶劣环境下稳定工作。
核心参数解读与选型指南
|
参数类别 |
规格说明 |
解读与选型建议 |
|---|---|---|
|
核心功能 |
识别方式:指纹(标配)、密码(标配);可选人脸、IC卡、掌静脉。组合验证:支持。 |
选型关键:根据安全性和便利性选择。指纹成本低、可靠性高;人脸体验好但价格高;掌静脉安全性最高。组合验证(如指纹+密码)适合高安全区域。 |
|
管理方式:免软件,U盘直接导出Excel报表。 |
核心优势:极大降低管理复杂度。管理员只需定期插U盘即可获取所有打卡记录的Excel文件,直接用于统计或导入HR系统。 | |
|
性能容量 |
用户容量:1000枚指纹/密码。 |
容量评估:足以满足500人以下的中小型团队使用。按每人每天打卡4次计算,可存储近3个月的全员记录,需定期导出清理。 |
|
硬件特性 |
通讯/下载:USB、U盘(FAT32格式)。 |
环境适应性:IP54适合室内环境,可应对前台、车间等场合的意外水溅和灰尘。不适用于户外雨淋或极端工业环境。 |
|
工作温度:0-45℃。 |
部署注意:避免安装在阳光直射的窗边、暖气片上方或极寒的仓库。 | |
|
其他特性 |
二次开发:不支持。 |
定位明确:此设备是封闭的终端产品,功能固定。如需与定制系统深度集成,应选择支持SDK的联网型门禁机。 |
这套配置兼顾了成本控制与功能的完整性,如果您需要进一步了解具体的安装流程或软件操作,建议参考设备附带的说明书或联系供应商获取技术支持。


764

被折叠的 条评论
为什么被折叠?



