IC卡门禁读卡器/梯控读头规格书(2026版)。这份文档整合了技术参数,并参考了行业标准进行了结构化排版,方便您用于采购、技术对接或存档。

📄 IC卡门禁读卡器/梯控读头规格书
产品型号: 梯控读头 DAIC-TK-RW / 门禁读头 DAIC-MJ-RW
产品类型: 多协议兼容型读卡器(支持EM卡、Mifare卡、CPU卡等)
| 类别 | 参数详情 |
|---|---|
| 电源规格 | DC9V-15VDC (±5%),标准配置为5V或12V;3.3V需定制 |
| 功耗 | 工作电流 <50mA |
| 卡片支持 | 125K低频协议、13.56MHz高频IC卡协议(标准);CPU卡、国密卡需定制 |
| 状态指示 | 双色LED灯 + 蜂鸣器 |
| 输出接口 | 1路RS485/RS232串口;支持韦根信号、TTL、MQTT等协议(订货前需确认具体接口) |
| 环境适应性 | 工作温度 -20°C~+65°C,保存温度 -40°C~+70°C,湿度 0~95%(无结凝) |
| 外观与材质 | 硬化镜面处理,颜色可选纯黑/白色 |
📋 1. 产品概述
本读卡器是一款高性能、多协议兼容的智能识别终端,专为门禁、梯控、闸机等场景设计。它同时支持125KHz低频协议和13.56MHz高频协议,具备极强的环境适应性,可在金属表面(建议开孔安装)及各种材质表面正常工作。产品采用低功耗、高环保器件设计,符合工业级应用标准。
⚙️ 2. 核心技术参数
2.1 电气特性
| 参数项 | 规格说明 |
|---|---|
| 工作电压 | DC 9V - 15V (标准5V或12V) |
| 注:如需3.3V供电,请在定制时提前告知 | |
| 工作电流 | 50 mA |
| 待机电流 | 极低功耗设计,节能环保 |
| 电源保护 | 具备反接保护、过压过流保护 |
2.2 读卡性能
| 参数项 | 规格说明 |
|---|---|
| 工作频率 | 125KHz (低频) / 13.56MHz (高频) |
| 支持卡种 | 标准支持: EM卡 (ID卡)、Mifare卡 (IC卡/S50/S70) |
| 定制支持: CPU卡、国密卡 | |
| 读卡距离 | 3 ~ 10 cm (视具体卡片类型及环境而定) |
| 识别时间 | 0.3 秒 (典型操作时间) |
2.3 输出与通信
| 参数项 | 规格说明 |
|---|---|
| 标准输出 | 1路 RS-485 或 RS-232 串口输出 |
| 第三方接口 | 支持韦根(Wiegand)信号、RS232/RS485、TTL、MQTT等协议 |
| 注:订货前需确认具体对接的主板或控制器协议 | |
| 韦根格式 | 支持 WG26 / WG34 (可定制其他格式) |
2.4 环境与物理特性
| 参数项 | 规格说明 |
|---|---|
| 工作温度 | -20°C 至 +65°C |
| 存储温度 | -40°C 至 +70°C |
| 工作湿度 | 0 ~ 95% (无凝结) |
| 防护等级 | IP65 (产品灌环氧树脂,防尘防水) |
| 外壳材质 | 阻燃ABS/PC材质,硬化镜面 |
| 外观颜色 | 纯黑 / 纯白 (可选) |
💡 3. 状态指示与交互
- 指示灯: 双色 LED 灯
- 绿色: 读卡成功/正常通行
- 红色/蓝色: 读卡错误/权限无效/系统故障 (具体颜色定义可按需配置)
- 声音提示: 内置蜂鸣器,提供不同频率的提示音(如:滴一声为成功,长鸣或滴滴为错误)。
🔐 4. 可选功能扩展 (需确认)
4.1 触摸密码 / 键盘功能
- 密码长度: 4 ~ 6 位数字。
- 输入规则: 输入完所有密码后按
#键上传。 - 数据格式: 以16进制形式上传。例如:输入
123456#,上传数据为0X01 0X02 0X03 0X04 0X05 0X06。 - 补位规则: 不足6位时自动补0。
4.2 二维码识别功能
- 识别模式: 支持透传模式或加密模式。
- 配置要求: 需在对接前确认二维码的生成规则、加密方式及上传协议。
具体参数说明:
|
参数类别 |
规格明细 |
解读与选型建议 |
|---|---|---|
|
电气参数 |
电源:DC 9-15V (±5%), 标准5V/12V, 3.3V可定制 |
选型关键:根据现场电源情况选择。5V常见于USB取电或模块化设备;12V是安防系统最通用的电压。若集成到3.3V逻辑的单片机系统,必须提前定制。 |
|
射频参数 |
频率:125KHz & 13.56MHz 双频支持 |
选型核心: |
|
输出接口 |
标准:1路 RS-485 或 RS-232 |
集成关键:这是与控制器通信的“语言”,务必在采购前与控制器厂商确认。 |
|
环境特性 |
工作温度:-20°C ~ +65°C |
部署保障:IP65能有效防尘防水,适合户外及潮湿环境。“灌环氧树脂”是达到IP65的关键工艺,若环境恶劣务必指定。 |
|
附加功能 |
触摸密码键盘、二维码扫描 |
功能扩展: |

📝 5. 安装与接线建议
- 安装方式: 嵌入式安装 (建议开孔尺寸请参考具体面板图纸,通常为90×58mm或86×86mm标准)。
- 抗金属能力: 支持在金属表面安装(建议采用开孔嵌入式安装以优化读卡性能)。
- 通信距离:
- RS-485通信距离建议不超过1200米(建议控制在800米内以保证稳定性)。
- 韦根通信距离建议控制在40-100米以内。
环境适应性
| 参数 | 规格 |
|---|---|
| 工作温度 | -30℃ ~ +70℃ (宽温域设计) |
| 防护等级 | IP66(防尘防水,适用于半室外场景) |
| 外壳材质 | 钢化玻璃面板 + 金属机身 |
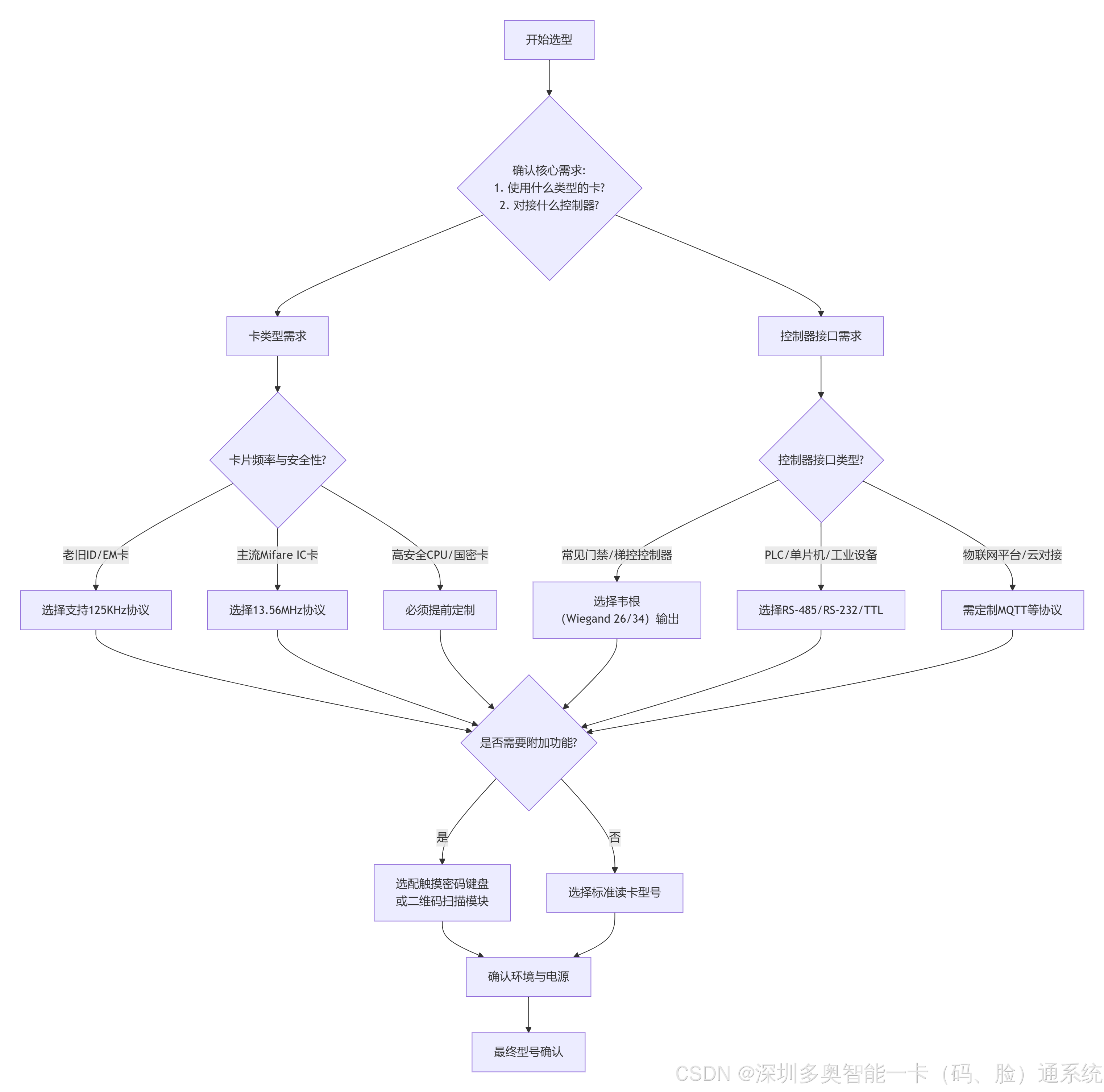
💡 选型与定制提示
- 协议确认: 虽然该读卡器支持多种协议(TTL\韦根、485、232等),但在购买前请务必确认你的梯控主板或门禁控制器支持哪种输入信号。
- 特殊卡片: 如果你需要使用CPU卡或国密卡,请在下单时明确说明,因为这通常需要定制固件。
- 电压需求: 标准版本通常为5V或12V,如果现场只有3.3V电源,请务必提前定制。
电气参数
| 参数类型 | 规格说明 |
|---|---|
| 电源输入 | DC 12V ±10% (由梯控控制器箱体DAIC-DT-JX统一供电) |
| 工作电流 | ≤300mA(典型值,具体需以型号手册为准) |
| 输出接口 | - 继电器干接点信号(开门/乘梯指令) - RS485通信(数据传输至控制器) - 韦根协议(Wiegand 26/34标准) |
希望这份规格书能帮到你!如果有具体的安装图纸需求或特定的协议对接问题,随时可以问多奥。



784

被折叠的 条评论
为什么被折叠?



