几个概念
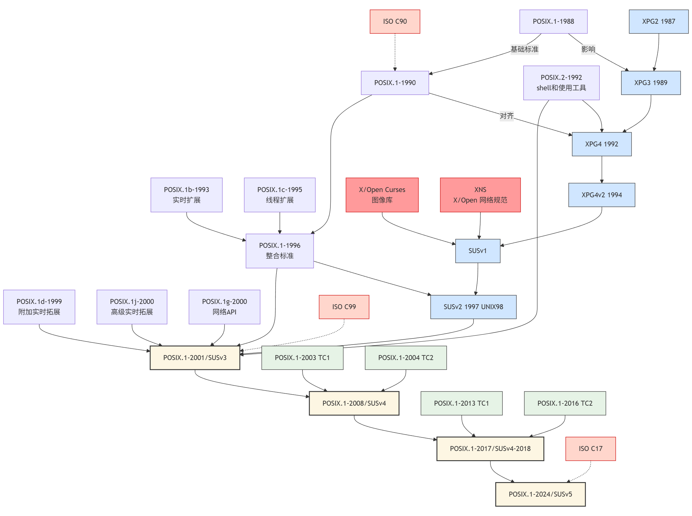
SUS:Single UNIX Specification,单一UNIX规范
POSIX:Portable Operating System Interface,《可移植操作系统接口》
The Open Group Standard Base Specifications 《基础规范》
说明:
当前 SUS 是 POSIX 的超集,SUS中的核心卷 :《基础规范》,内容上和POSIX 是一致的。
图例:
最近正在整理相关的演进,奉上草稿,图中以及更新到最新的POSIX.1-2024/SUSv5,最终版我会将graph的mermaid 语法发布在gitee/github上

8

被折叠的 条评论
为什么被折叠?



