基于RKMpp硬编码的rtmp推流程序
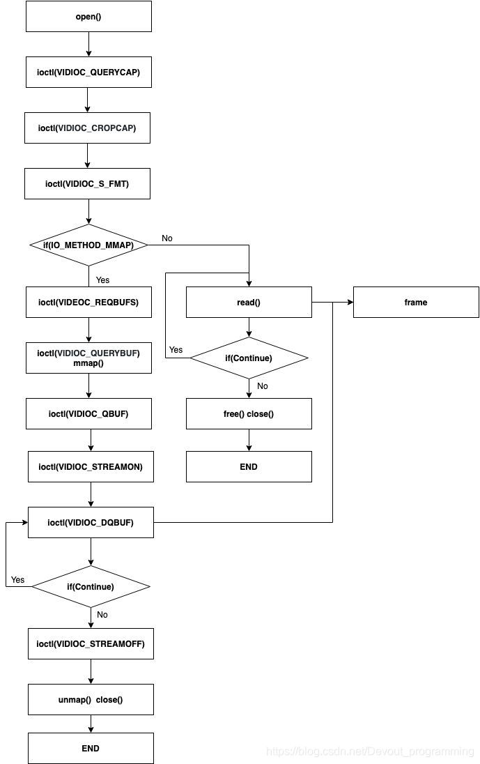
v4l2获取摄像头数据

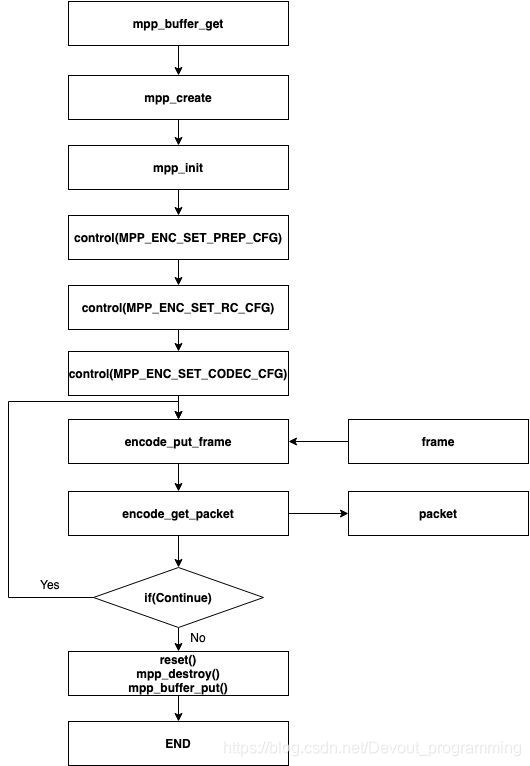
RKMpp硬件编码
rkmpp硬件编码程序参考自瑞芯微官方的 MPP_开发参考_v0.3.pdf

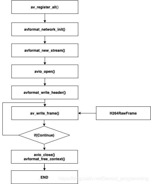
FFMPEG rtmp推流
推流程序参考自雷神的最简单的基于FFmpeg的推流器(以推送RTMP为例)

获取源码
项目采用纯C编写,在博主的github上,https://github.com/DevoutPrayer/streamer
目前项目还有很多需要优化的地方,希望大佬能够指教一二。
该博客介绍了利用v4l2获取摄像头数据,通过RKMpp进行硬件编码,参考瑞芯微官方文档编写编码程序,再使用FFmpeg进行RTMP推流,推流程序参考雷神示例。项目采用纯C编写,源码在博主github上,且表示项目有待优化。

rkmpp硬件编码程序参考自瑞芯微官方的 MPP_开发参考_v0.3.pdf

推流程序参考自雷神的最简单的基于FFmpeg的推流器(以推送RTMP为例)

项目采用纯C编写,在博主的github上,https://github.com/DevoutPrayer/streamer
目前项目还有很多需要优化的地方,希望大佬能够指教一二。
1232
2095

被折叠的 条评论
为什么被折叠?