目录
具体实现功能
(1)采用红外温度传感器测温并用LCD1602显示;
(2)按键为启动按键、保存按键、显示数据按键,可以实现对温度数值的控制;
(3)温度可以通过蓝牙模块发送到手机上实时显示;
(4)温度测量范围0到99.9摄氏度,精度为0.1摄氏度,测温系统稳定,精度高。

设计介绍
51单片机简介
51单片是一种低功耗、高性能CMOS-8位微控制器,具有8K可编程Flash存储器,使得其为众多嵌入式控制应用系统提供高灵活、超有效的解决方案。
51系列单片机具有以下标准功能:
8k字节Flash,512字节RAM,
32位I/O口线,看门狗定时器,
内置4KB EEPROM,
MAX810复位电路,
三个16位定时器/计数器,
一个6向量2级中断结构,
全双工串行口。
另外, 51系列在空闲模式下,CPU停止工作,允许RAM、定时器/计数器、串口、中断继续工作。掉电保护方式下,RAM内容被保存,振荡器被冻结,单片机停止工作,直到下一个中断或硬件复位为止。本设计所使用的芯片可兼容以下所有的51系列单片机(包括AT系列和STC系列)。
设计思路
文献研究法:搜集整理相关研究资料,阅读文献,为研究做准备;
调查研究法:通过调查、分析、具体实验等方法,发现相关存在问题和解决办法;
比较分析法:比较不同设计的具体原理,以及同一类传感器性能的区别,分析系统的研究现状与发展前景;
软硬件设计法:通过软硬件设计实现硬件,最后测试各项功能是否满足要求。
设计内容
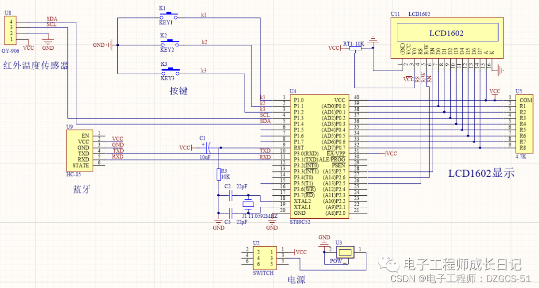
原理图(AD19)
本系统原理图设计采用Altium Designer19,具体如图。

程序(Keil5)
本设计利用KEIL5软件实现程序设计,主函数如下:
void main()
{
uint count,count1;
//函数部分
SCL=1;
SDA=1;
_nop_();
_nop_();
_nop_();
_nop_();
SCL=0;
delay(1000);
SCL=1;
M_S = byte_read(0x2C01);//读取保存的序号
if(M_S > 6)
{
M_S = 0;
SectorErase(0x2C00);//清除
byte_write(0x2C01,M_S);
}
LCD_init(); //lcd初始化
start_flag = 0;
LCD_write_str(0,0,"Temp: . C ");
LCD_write_str(0,1," ");
uart_init(9600);
while(1)
{
if(Key_1 == 0)//开始键按下
{
delay_ms(10);//消抖
if(Key_1 == 0)
{
while(Key_1==0);
startFlag = !startFlag;
}
}
if(Key_2 == 0)// 存储
{
delay_ms(50);
if(Key_2 == 0)
{
while(Key_2==0);
if(startFlag==1 && M_R == 0)//在正常界面下,是存储数据
{
write_eeprom();
}
}
}
if(Key_3 == 0)// 查看
{
delay_ms(50);//消抖
if(Key_3 == 0)
{
while(Key_3==0);
if(startFlag==1)//在正常界面下,数查看数据
{
LCD_write_str(0,1,"seeT: . C ");
read_eeprom();
}
}
}
if(count++>200)
{
if(startFlag==1)
{
Tem=memread();//获取初级温度
if(status == 0 && save_flag == 0)
{
display(Tem);//显示温度
LCD_write_char(12,0,0xdf);// “。“
}
if(count1++ > 5)
{
count1 = 0;
uart_send(send_buf,14);
}
}
else
{
M_R=0;save_flag = 0;
LCD_write_str(0,0,"Temp: ---.-- C ");
LCD_write_str(0,1," ");
LCD_write_char(12,0,0xdf);// “。“
}
count=0;
}
delay_ms(1);
}
}
代码运行截图:

全部资料
全部资料包括程序(KEIL5)、AD原理图(AD19)、参考论文(仅供参考)、开题报告、任务书、实物图、软硬件设计框图等,具体如图,全网最全!!

资料获取:
https://docs.qq.com/doc/DSXhxSU95T3R3dUhp
本文详细描述了一种使用51单片机设计的测温系统,包括红外温度传感器测温、LCD1602显示、按键控制、蓝牙数据传输等功能。通过Keil5编程实现,配合AD19原理图设计和仿真。提供了完整的资料包,包括源代码、原理图和设计文档。
3161

被折叠的 条评论
为什么被折叠?



