摘 要
基于微信小程序的自习室预约管理系统旨在为学生提供便捷的自习空间预订服务,通过智能化管理提高学习效率和资源利用率。用户可以轻松注册登录系统,浏览首页上的通知公告、新闻资讯以及自习室和座位的具体信息。系统支持用户根据自习室名称、风格及座位位置搜索并查看详细情况,同时允许对心仪的学习环境进行点赞、收藏和评论。此外,用户能够直接在小程序中完成座位的预约操作,包括选择预约日期、时段及时长,并能在个人中心管理自己的预约记录和账户信息。
对于管理员而言,该系统提供了强大的后台管理功能,涵盖从用户信息审核到自习室风格、预约时段等各项内容的增删改查操作。管理员可通过直观的数据统计图了解预约情况,有效管理自习室资源。系统还包含了通知公告管理和资源管理模块,方便发布重要消息和丰富学习资讯,确保用户能够及时获取最新信息。整体上,该微信小程序不仅优化了自习室的使用体验,也为管理人员提供了高效的管理工具。
关键词:自习室预约管理系统;SpringBoot框架;小程序;Mysql数据库
Abstract
The self-study room reservation management system based on wechat mini program aims to provide students with convenient self-study space reservation service, and improve learning efficiency and resource utilization through intelligent management. Users can easily register and log in to the system, and browse the announcements, news and information on the home page, as well as the specific information of study rooms and seats. The system allows users to search and view details based on study room name, style and seating position, while allowing users to like, favorite and comment on their preferred learning environment. In addition, users can directly complete the seat reservation operation in the small program, including selecting the appointment date, time period and length, and can manage their own appointment records and account information in the personal center.
For administrators, the system provides a powerful background management function, covering from user information review to study room style, booking time and other content of the addition, deletion and change operation. Administrators can learn about the reservation status through the intuitive statistics chart and effectively manage study room resources. The system also includes notification and announcement management and resource management modules to facilitate the release of important news and enrich learning information to ensure that users can get the latest information in time. On the whole, the wechat mini program not only optimizes the experience of using study rooms, but also provides managers with efficient management tools.
Key words:Study room reservation management system; SpringBoot framework; Small program; Mysql database
目录
第1章 绪 论
1.1研究背景
随着信息技术的快速发展和移动互联网的普及,人们的生活方式和学习习惯发生了显著变化。特别是在高等教育领域,学生对自习空间的需求日益增长,但传统的自习室管理方式往往无法满足这种需求。例如,王菲等再《手机端自习室预约系统的设计与实现》[1]指出,传统自习室管理模式存在预约不便、信息不透明等问题,导致资源利用效率低下。因此,开发一种基于微信小程序的自习室预约管理系统显得尤为必要。
与此同时,共享经济模式的兴起为解决这一问题提供了新的思路。共享自习室作为一种新兴的学习模式,不仅提高了资源利用率,还为用户提供了更加灵活便捷的服务。柏锦诗琪等在《共享经济模式下的共享自习室系统设计与实现》[2]提到,通过共享自习室平台,用户可以根据自身需求选择合适的自习环境,并进行在线预约和支付,极大地方便了用户的使用体验。这为基于微信小程序的自习室预约管理系统提供了理论支持和技术参考。
此外,现有的研究已经证明,基于SpringBoot和Uni-App框架的自习室平台能够有效提升系统的稳定性和用户体验。李金忠等在《基于SpringBoot和Uni-App框架的自习室平台的设计与实现》[3]详细介绍了如何利用这些技术构建一个高效、稳定的自习室预约系统。该研究为本项目提供了重要的技术指导,帮助我们在实际开发中选择合适的技术栈。
1.2研究意义
基于微信小程序的自习室预约管理系统可以显著提高自习室资源的利用效率。通过智能化的预约机制,避免了传统管理方式中的重复预订和空置现象,使得每个座位都能得到充分利用。赵亚洲等在《图书馆自习室管理系统的设计与实现》[4]的研究表明,合理的预约系统不仅能提高资源利用率,还能改善用户的学习体验,减少因找不到座位而浪费的时间。
其次,该系统有助于提升用户的学习效率和满意度。王钰等在《高校自习室选座app的设计与实现》[5]的研究发现,通过提供详细的自习室和座位信息,用户可以更方便地找到适合自己的学习环境,从而提高学习效率。此外,系统提供的点赞、收藏和评论功能,也为用户之间的交流提供了平台,增强了社区感和归属感。
最后,从管理者的角度来看,该系统能够简化管理工作流程,提高管理效率。管理员可以通过后台管理系统查看预约情况、统计数据以及处理用户反馈,极大地减轻了工作负担。熊辉等在《一种基于Python的图书馆自习室管理系统》[6]的研究进一步强调了这一点,指出高效的管理系统不仅提升了管理效率,还为管理者提供了更多的决策支持。
1.3研究现状
目前,国内外已有许多关于自习室预约系统的研究和实践。例如王菲等在《手机端自习室预约系统的设计与实现》详细描述了一个基于手机端的自习室预约系统的开发过程,展示了如何通过移动端应用提升用户体验。这类系统已经在一些高校得到了初步应用,取得了良好的效果。
然而,现有系统在安全性和稳定性方面仍存在一定不足。黄铄等在《微信小程序安全问题浅析》[7]指出,微信小程序的安全性问题是一个不容忽视的挑战,尤其是在涉及用户隐私和数据保护时。因此,在开发过程中必须采取有效的安全措施,确保系统的稳定运行和用户信息安全。
此外,共享自习室模式的发展也带来了新的研究方向。刘芳在《基于消费者购买意愿的共享自习室营销策略研究》[8]探讨了如何通过优化营销策略提升共享自习室的市场竞争力。研究表明,通过合理的定价策略和增值服务,可以吸引更多用户使用共享自习室,从而推动整个行业的发展。这些研究为基于微信小程序的自习室预约管理系统提供了宝贵的经验和启示。
第二章系统开发技术
2.1微信开发者工具
微信开发者工具是一款专为小程序开发而设计的应用,它不断改进,提供了便捷的操作方式,并且在开发过程中可以通过微信扫描二维码来访问,从而实现快速、准确的小程序开发和调试。根据用户的需求,我们将采用不同的屏幕大小来制作小程序。在完成了视图布置之后,可以通过执行编辑功能,快速更改当前的视图界面。控制台:方便调试打印输出信息。将代码上传至腾讯服务器,并在审核过程中填写版本号和备注信息,以确保代码的安全性和准确性。通过查看资源文件,我们可以快速地调整相关项目的文件目录,从而实现断点调试。使用远程调试技术,无论是在手机端还是PC端,都能够轻松地进行开发工作。本地数据存储:显示的是本地存储的数据。通过使用子父层级结构,我们可以更容易地进行视图调试。微信的代码体积应该保持在2M 以内,而且在开发过程中,应该严格检查合法域名信息,并且为小程序的后台配置服务器域名。微信开发者工具已经成为了开发过程中不可或缺的一部分,并且正在不断地改进和完善。
2.2小程序框架
微信小程序的设计旨在帮助用户快速、便捷地创建出一款拥有完全独特特色的应用。它由一套完善的框架结构,将用户界面、操作界面、功能界面等多种功能完美结合,使用户只需要一点点的操作,就能轻松实现微信小程序的创建。框架的核心功能是一个快速的数据绑定机制,它能够轻松地将用户的信息和界面进行一致性的管理。它不仅支持对用户信息的实时监控,还能够根据用户的需求,实现对界面的快速调整和优化,从而使用户能够轻松地构建强大的微信小程序。
2.3 SpringBoot框架
SpringBoot是一个用于创建独立的、基于Spring的应用程序的框架。它简化了基于Java的应用程序的开发过程,提供了一种快速构建可部署的生产级应用程序的方式。它的主要特点是自动配置和约定优于配置。它通过使用默认值和自动配置来减少开发人员的配置工作量,使开发过程更加简单和高效。它还提供了一个起步依赖(Starter POM)的概念,可以一站式引入相关的依赖库和配置,以快速搭建项目。
它还具有内嵌的Web服务器,如Tomcat或Jetty,这使得应用程序可以作为一个独立的可执行JAR文件运行。此外,它还提供了健康检查、度量指标、安全性等方面的功能,帮助开发人员更好地管理和监控应用程序。它采用了Spring框架的核心功能,如依赖注入、面向切面编程等,并结合了其他开源项目,如Spring Data、Spring Security等,提供了丰富的功能和扩展性。
综上所述,SpringBoot是一个简化了Spring应用程序开发的框架,它提供了自动配置、约定优于配置、起步依赖等特性,使得开发人员可以更加便捷地构建可部署的应用程序。它的出现极大地简化了Java开发过程,提高了开发效率和项目的可维护性。
2.4 Mysql数据库
Mysql 经过多次的更新,功能层面已经非常的丰富和完善了,从Mysql4版本到5版本进行了比较大的更新,在商业的实际使用中取得了很好的实际应用效果。最新版本的Mysql支持对信息的压缩,同时还能进行加密能更好的满足对信息安全性的需求。同时经过系统的多次更新,数据库自身的镜像功能也得到了很大的增强,运行的流畅度和易用性方面有了不小的进步,驱动的使用和创建也更加的高效快捷。最大的变动还是进行了空间信息的显示优化,能更加方便的在应用地图上进行坐标的标注和运算。强大的备份功能也保证了用户使用的过程会更加安心,同时支持的Office特性还支持用户的自行安装和使用。在信息的显示形式上也进行了不小的更新,增加了两个非常使用的显示区,一个是信息区,对表格和文字进行了分类处理,界面的显示更加清爽和具体。第二是仪表的信息控件,能在仪表信息区进行信息的显示,同时还能进行多个信息的比对,为用户的实际使用带来了很大的便捷。
第三章 系统分析
3.1可行性分析
3.1.1技术可行性
通过采用SpringBoot框架开发出一款功能强大、操作简便的自习室预约管理系统,同时还建立了一个完善、安全、可靠的后台数据库,以确保其运行的稳定性和可靠性。
通过采用SpringBoot框架和Mysql数据库,可以轻松实现自习室预约管理系统的设计,并且将用户角色有机地融入其中,这种创新的方式值得一试。此外,数据的完整性和多样性也为数据的有效分配和管理提供了坚实的基础。数据库安全平台是一个至关重要的组成部分,它不仅可以提升数据安全性,还可以通过提供更加灵活、智能、有效的基础控制方法,来实现对安全计算环境的支撑,从而确保数据的安全性。由于自习室预约管理系统拥有完善的功能、免费的特性以及出色的用户体验,因此它在技术上是一个可行的选择。
3.1.2经济可行性
这款自习室预约管理系统管理完全免费,无论何时只要想使用,只需要花一点点时间就可以完成。此外,还可以参与市场调研,并获得免费资源。除了这些,还可以与小伙伴一起完成更复杂、更具挑战性的项目。因此,自习室预约管理系统的研究和开发具备巨大的经济效益,几乎不需要投入任何资金。SpringBoot框架已经相当成熟,因此,开发小程序完全不会带来任何经济负担。
3.1.3操作可行性
小程序设计完成后,其可操作性得到了显著提升,管理员可以轻松访问系统,快速管理各种数据信息,而用户也可以轻松访问系统界面,通过界面导航菜单,快速查看各个功能模块,满足用户的信息需求,同时也为用户提供了便利。此外,系统的操作也不再需要专业人员,只需要普通用户就可以轻松完成各个功能模块的操作管理。因此,我们的系统具有很高的可操作性。通过使用界面窗口,我们能够轻松地让用户进行登录。因此,只需要掌握基础的电脑操作技能,我们就能够满足您的需求。
3.1.4社会可行性
基于微信小程序的自习室预约管理系统具有显著的社会可行性。该系统通过提供便捷的在线预约功能,使用户能够轻松找到并预订理想的自习空间,有效解决了传统管理模式中信息不透明和资源浪费的问题。此外,系统的用户友好设计和广泛的适用性,使得不同年龄段和技术背景的用户都能方便地使用,提升了整体用户体验和社会接受度。这种高效的资源管理和分配方式不仅优化了学习环境的利用效率,还促进了社会学习氛围的形成,特别适合在高校、图书馆及各类学习中心推广应用。这样一来,系统不仅能帮助个人提升学习效率,还能为社会创造更大的公共价值。
3.2功能需求分析
在开发研究之前,必须仔细分析系统的需求,并且进行全面的市场调研,以便确定使用者的功能需求,以便更好地定位整个系统的开发方向。在此,我们还需要对系统的性能、业务流程以及数据等方面进行深入的分析,以便小程序的界面简洁易懂,功能完善。
通过对发达系统的可行性进行分析和讨论,我们可以确定它们能够满足哪些要求。为了确保系统的开发顺利进行,我们必须对其进行全面的评估,以确保它们符合预期的标准。如果我们没有足够的信心,就无法开发出一个功能优秀的系统,这将导致开发失败。通过对自习室预约管理系统进行深入分析,我们可以评估该系统的有效性,并确保它能够满足我们之前提出的需求。
系统设计应该着眼于满足用户和管理者的需求,以确定其所需的功能、管理任务以及其他相关的服务。具体功能如下:
1. 普通用户:
(1)注册登录:用户可以通过注册成为系统用户,注册后可以用账号密码登录系统。
(2)首页:用户进入自习室预约管理系统的时候,首先映入眼帘的是系统的首页、通知公告、新闻资讯、自习室信息、座位信息等信息。
(3)通知公告:用户点击可查看网站公告、关于我们、联系方式和网站介绍等信息,方便用户浏览了解系统公告信息。
(4)新闻资讯:用户点击可查看新闻咨讯,同时可对咨讯文章进行点赞、收藏和评论。
(5)自习室信息:用户点击可通过搜索自习室名称和自习室风格进行查看自习室信息列表,点击进入心仪的自习室可查看详情信息,可对自习室信息进行点赞、收藏和评论。
(6)座位信息:用户点击可通过搜索自习室名称和座位位置进行查看座位信息列表,点击进入心仪的座位可查看详情信息,可对座位信息进行点赞、收藏和评论。同时可点击”预约“按钮可填写预约信息,包括预约日期、预约时段和预约时长。
(7)我的账户:用户可以在个人账户中查看并管理自己的个人信息。包括个人资料、修改密码等。
(8)个人中心:个人中心包含多个功能模块,如个人首页、预约信息、取消预约、收藏和评论管理。用户点击可查看预约信息,可取消预约信息,可查看历史评论和收藏信息,同时可进行信息删除。
2. 管理员:
1)登录:管理员账号密码由系统生成,可使用账号密码可进行登录系统后台,使用系统功能进行管理,并可对自己的个人信息和密码进行管控。
(2)后台首页:管理员点击可查看预约信息统计数据图。
(3)系统用户:管理员可以查看系统用户(管理员、普通用户)列表中某个用户的详情,可以对用户信息进行查询、审核、添加和删除操作。
(4)自习室风格管理:管理员点击可查看自习室风格列表,同时可对自习室风格进行增删改查。
(5)预约时段管理:管理员点击可查看预约时段列表,同时可对预约时段进行增删改查。
(6)自习室信息管理:管理员点击可查看自习室信息列表和自习室信息添加;点击”自习室信息添加“可填写相关信息,包括自习室名称、自习室位置、自习室风格、自习室设备、座位数量、自习室图片和自习室简介。
(7)座位信息管理:管理员点击可查看座位信息列表。
(8)预约信息管理:管理员点击可查看预约信息列表。
(9)取消预约管理:管理员点击可查看取消预约列表,同时可对用户的取消预约进行审核回复。
(10)系统管理:管理员点击可查看轮播图管理;如需添加新的轮播图,点击右侧“添加”按钮,上传图片,输入标题和链接,点击“确认”按钮进行添加,可对轮播图进行增删改查。
(11)通知公告管理:当管理点击“通知公告管理”时,可查看通知公告;如需添加新的公告信息,点击右侧“添加”按钮,输入标题和正文,点击“确认”按钮进行添加。
(12)资源管理:管理员点击可查看新闻乐资讯和资讯分类;如需添加新的资讯,点击“添加”按钮,上传封面图,输入标题,选择分类,输入标签、描述和正文,点击“确认”按钮进行添加。同时可对资讯和分类行增删改查。
3.3系统性能分析
在当今的科技背景下,性能分析的管理已经从以往的依赖手动操作转变为采取更加先进的自动化技术,以及利用大量的智能化系统,实现自动化的系统集成,从而提高了系统的运维速度,减轻了工作人员的劳作力度,提高了系统的可靠性,从而更好地满足当下的社会发展的需求,同时也大大缩短了系统的运维周期,提高了系统的整体运维能力。通过利用先进的计算机科学与互联网,我们研制出一套具有弹性的微信小程序,以有效地降低运营成本,极大地改善用户的体验。
通过小程序的开发,我们建立了一个独立的系统,采用最新的数据库技术,以满足用户的需求,实现用户角色和功能模块的完美结合,使得管理更加高效、精准,与传统的管理信息完全不同,这样一来,既可以节省资源,又能够大大提升业务处理的速度。这款产品拥有快速、高效、强大的功能。
3.4系统流程分析
3.4.1程序操作流程
用户访问平台网站,可以选择进行注册或登录操作。注册成功后,用户可以使用注册的账号登录平台。登录后的用户可以进入系统功能界面,使用自己权限内的功能操作。程序操作流程图如下图所示。

图3-1 程序操作流程图
3.4.2用户登录
第一步,为了保证系统的安全性,用户需要在登录窗口中输入自己的个人信息,并确保信息准确无误。如果输入的信息不正确,将会弹出提示框,导致用户登录失败,需要重新输入,如图3-2所示。

图3-2登录操作流程图
3.4.3注册流程
用户在填写数据的时候必须与注册页面上的验证相匹配否则会注册失败,注册页面的表单验证是通过JavaScript进行验证的,用户名的长度必须在6到18之间,邮箱必须带有@符号,密码和密码确认必须相同,你输入的密码,系统会根据你输入密码的强度给出指定的值,电话号码和身份证号码必须要求输入格式与生活相符合,当你前台验证通过的时候你点击注册,表单会将你输入的值通过name值传递给后台并保存到数据库中。

第四章 系统设计与实现
4.1系统架构设计
在本次研究中将重点关注自习室预约管理系统的项目概述和设计分析,并对数据库进行设计。我将使用Mysql数据库来支持系统,同时将采用更加人性化的操作设计,以便在系统中及时处理和反馈错误信息。
通过微信小程序开发的自习室预约管理系统,为用户提供一个方便、高效、统一的自习室预约体验。
根据系统功能需求建立的模块关系图如下图:

图4-1管理员功能模块图

图4-2普通用户功能模块图
4.2开发流程设计
开发自习室预约管理系统需要经过多个步骤,包括分析管理模块、编写代码、规划和操作,这些步骤是构建小程序的关键,它们将决定系统能否达到预期的功能,并且能够在完成设计之后得到实施。在开发过程中,为了确保系统的有效性,每个阶段的开发必须严格遵循线性顺序,并且每个步骤的完成情况都要经过技术检验,以确保每个步骤的准确性,避免出现拖拽现象,从而保证系统的设计功能能够得到有效实施。
通过对小程序的成功开发,我们可以看出,采用这种方法可以显著降低系统的复杂性,并且可以通过图4-3进一步证明。

图4-3开发系统流程图
4.3数据库设计
数据库系统作为一个重要的组件,其优化针对整体网络的运行非常重要。为了构建一个高效的数据库系统需要明确每个元素的特征,并将它们组合在一起。
4.3.1实体ER图
数据库在软件开发过程中起着至关重要的作用,它不仅可以帮助我们确定数据库的大小,还可以帮助我们构建出有效的数据模型。为了确保数据的安全性和稳定性,我们采用了Mysql作为数据库的管理工具。
E-R图是一种有效的技术,用于将复杂的虚拟环境转换成更加精确的形式,从而更好地表达出真实的环境。这种技术不仅能够帮助我们更好地理解和掌握虚拟环境,而且还能够帮助我们更好地构建和管理复杂的网络。Mysql数据库具有出色的安全性,它可以有效地防止数据丢失和损坏,如E-R图所示,它可以有效地防止数据丢失和损坏:
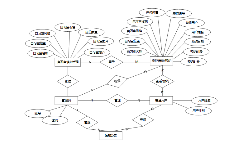
(1) 自习室预约管理系统整体E-R图,如图4-4所示:
图4-4自习室预约管理系统ER图
通过使用自习室预约管理系统,我们可以实现多种功能,从而满足用户的各种需求。该系统的功能结构如图4-5所示,具有良好的完整性和可靠性。

图4-5系统功能结构图
4.3.2数据表
通过对数据结构的深入分析,我们可以确定哪些表格和结构之间的关系,并且可以通过验证、调整和完善,来满足用户对数据和功能的需求,从而实现数据库的有效管理。根据自习室预约管理系统的特性,我们重新设计了数据库的概念模型,以满足其功能的需求,并且结构更加清晰明确。
表 4-1-access_token(登陆访问时长)
| 编号 | 字段名 | 类型 | 长度 | 是否非空 | 是否主键 | 注释 |
| 1 | token_id | int | 是 | 是 | 临时访问牌ID | |
| 2 | token | varchar | 64 | 否 | 否 | 临时访问牌 |
| 3 | info | text | 65535 | 否 | 否 | 信息 |
| 4 | maxage | int | 是 | 否 | 最大寿命:默认2小时 | |
| 5 | create_time | timestamp | 是 | 否 | 创建时间 | |
| 6 | update_time | timestamp | 是 | 否 | 更新时间 | |
| 7 | user_id | int | 是 | 否 | 用户编号 |
表 4-2-appointment_period(预约时段)
| 编号 | 字段名 | 类型 | 长度 | 是否非空 | 是否主键 | 注释 |
| 1 | appointment_period_id | int | 是 | 是 | 预约时段ID | |
| 2 | appointment_period | varchar | 64 | 否 | 否 | 预约时段 |
| 3 | appointment_duration | double | 否 | 否 | 预约时长 | |
| 4 | create_time | datetime | 是 | 否 | 创建时间 | |
| 5 | update_time | timestamp | 是 | 否 | 更新时间 |
表 4-3-article(文章)
| 编号 | 字段名 | 类型 | 长度 | 是否非空 | 是否主键 | 注释 |
| 1 | article_id | mediumint | 是 | 是 | 文章id | |
| 2 | title | varchar | 125 | 是 | 是 | 标题 |
| 3 | type | varchar | 64 | 是 | 否 | 文章分类 |
| 4 | hits | int | 是 | 否 | 点击数 | |
| 5 | praise_len | int | 是 | 否 | 点赞数 | |
| 6 | create_time | timestamp | 是 | 否 | 创建时间 | |
| 7 | update_time | timestamp | 是 | 否 | 更新时间 | |
| 8 | source | varchar | 255 | 否 | 否 | 来源 |
| 9 | url | varchar | 255 | 否 | 否 | 来源地址 |
| 10 | tag | varchar | 255 | 否 | 否 | 标签 |
| 11 | content | longtext | 4294967295 | 否 | 否 | 正文 |
| 12 | img | varchar | 255 | 否 | 否 | 封面图 |
| 13 | description | text | 65535 | 否 | 否 | 文章描述 |
表 4-4-article_type(文章分类)
| 编号 | 字段名 | 类型 | 长度 | 是否非空 | 是否主键 | 注释 |
| 1 | type_id | smallint | 是 | 是 | 分类ID | |
| 2 | display | smallint | 是 | 否 | 显示顺序 | |
| 3 | name | varchar | 16 | 是 | 否 | 分类名称 |
| 4 | father_id | smallint | 是 | 否 | 上级分类ID | |
| 5 | description | varchar | 255 | 否 | 否 | 描述 |
| 6 | icon | text | 65535 | 否 | 否 | 分类图标 |
| 7 | url | varchar | 255 | 否 | 否 | 外链地址 |
| 8 | create_time | timestamp | 是 | 否 | 创建时间 | |
| 9 | update_time | timestamp | 是 | 否 | 更新时间 |
表 4-5-auth(用户权限管理)
| 编号 | 字段名 | 类型 | 长度 | 是否非空 | 是否主键 | 注释 |
| 1 | auth_id | int | 是 | 是 | 授权ID | |
| 2 | user_group | varchar | 64 | 否 | 否 | 用户组 |
| 3 | mod_name | varchar | 64 | 否 | 否 | 模块名 |
| 4 | table_name | varchar | 64 | 否 | 否 | 表名 |
| 5 | page_title | varchar | 255 | 否 | 否 | 页面标题 |
| 6 | path | varchar | 255 | 否 | 否 | 路由路径 |
| 7 | parent | varchar | 64 | 否 | 否 | 父级菜单 |
| 8 | parent_sort | int | 是 | 否 | 父级菜单排序 | |
| 9 | position | varchar | 32 | 否 | 否 | 位置 |
| 10 | mode | varchar | 32 | 是 | 否 | 跳转方式 |
| 11 | add | tinyint | 是 | 否 | 是否可增加 | |
| 12 | del | tinyint | 是 | 否 | 是否可删除 | |
| 13 | set | tinyint | 是 | 否 | 是否可修改 | |
| 14 | get | tinyint | 是 | 否 | 是否可查看 | |
| 15 | field_add | text | 65535 | 否 | 否 | 添加字段 |
| 16 | field_set | text | 65535 | 否 | 否 | 修改字段 |
| 17 | field_get | text | 65535 | 否 | 否 | 查询字段 |
| 18 | table_nav_name | varchar | 500 | 否 | 否 | 跨表导航名称 |
| 19 | table_nav | varchar | 500 | 否 | 否 | 跨表导航 |
| 20 | option | text | 65535 | 否 | 否 | 配置 |
| 21 | create_time | timestamp | 是 | 否 | 创建时间 | |
| 22 | update_time | timestamp | 是 | 否 | 更新时间 |
表 4-6-cancel_reservation(取消预约)
| 编号 | 字段名 | 类型 | 长度 | 是否非空 | 是否主键 | 注释 |
| 1 | cancel_reservation_id | int | 是 | 是 | 取消预约ID | |
| 2 | name_of_self_study_room | varchar | 64 | 否 | 否 | 自习室名称 |
| 3 | location_of_self_study_room | varchar | 64 | 否 | 否 | 自习室位置 |
| 4 | study_room_style | varchar | 64 | 否 | 否 | 自习室风格 |
| 5 | self_study_room_facilities | varchar | 64 | 否 | 否 | 自习室设施 |
| 6 | seat_position | varchar | 64 | 否 | 否 | 座位位置 |
| 7 | seat_number | varchar | 64 | 否 | 否 | 座位编号 |
| 8 | ordinary_users | int | 否 | 否 | 普通用户 | |
| 9 | user_name | varchar | 64 | 否 | 否 | 用户姓名 |
| 10 | appointment_date | date | 否 | 否 | 预约日期 | |
| 11 | appointment_period | varchar | 64 | 否 | 否 | 预约时段 |
| 12 | reason_for_cancellation | text | 65535 | 否 | 否 | 取消原由 |
| 13 | examine_state | varchar | 16 | 是 | 否 | 审核状态 |
| 14 | examine_reply | varchar | 16 | 否 | 否 | 审核回复 |
| 15 | create_time | datetime | 是 | 否 | 创建时间 | |
| 16 | update_time | timestamp | 是 | 否 | 更新时间 | |
| 17 | source_table | varchar | 255 | 否 | 否 | 来源表 |
| 18 | source_id | int | 否 | 否 | 来源ID | |
| 19 | source_user_id | int | 否 | 否 | 来源用户 |
表 4-7-code_token(验证码)
| 编号 | 字段名 | 类型 | 长度 | 是否非空 | 是否主键 | 注释 |
| 1 | code_token_id | int | 是 | 是 | 验证码ID | |
| 2 | token | varchar | 255 | 否 | 否 | 令牌 |
| 3 | code | varchar | 255 | 否 | 否 | 验证码 |
| 4 | expire_time | timestamp | 是 | 否 | 失效时间 | |
| 5 | create_time | timestamp | 是 | 否 | 创建时间 | |
| 6 | update_time | timestamp | 是 | 否 | 更新时间 |
表 4-8-collect(收藏)
| 编号 | 字段名 | 类型 | 长度 | 是否非空 | 是否主键 | 注释 |
| 1 | collect_id | int | 是 | 是 | 收藏ID | |
| 2 | user_id | int | 是 | 是 | 收藏人ID | |
| 3 | source_table | varchar | 255 | 否 | 否 | 来源表 |
| 4 | source_field | varchar | 255 | 否 | 否 | 来源字段 |
| 5 | source_id | int | 是 | 否 | 来源ID | |
| 6 | title | varchar | 255 | 否 | 否 | 标题 |
| 7 | img | varchar | 255 | 否 | 否 | 封面 |
| 8 | create_time | timestamp | 是 | 否 | 创建时间 | |
| 9 | update_time | timestamp | 是 | 否 | 更新时间 |
表 4-9-comment(评论)
| 编号 | 字段名 | 类型 | 长度 | 是否非空 | 是否主键 | 注释 |
| 1 | comment_id | int | 是 | 是 | 评论ID | |
| 2 | user_id | int | 是 | 是 | 评论人ID | |
| 3 | reply_to_id | int | 是 | 否 | 回复评论ID | |
| 4 | content | longtext | 4294967295 | 否 | 否 | 内容 |
| 5 | nickname | varchar | 255 | 否 | 否 | 昵称 |
| 6 | avatar | varchar | 255 | 否 | 否 | 头像地址 |
| 7 | create_time | timestamp | 是 | 否 | 创建时间 | |
| 8 | update_time | timestamp | 是 | 否 | 更新时间 | |
| 9 | source_table | varchar | 255 | 否 | 否 | 来源表 |
| 10 | source_field | varchar | 255 | 否 | 否 | 来源字段 |
| 11 | source_id | int | 是 | 否 | 来源ID |
表 4-10-hits(用户点击)
| 编号 | 字段名 | 类型 | 长度 | 是否非空 | 是否主键 | 注释 |
| 1 | hits_id | int | 是 | 是 | 点赞ID | |
| 2 | user_id | int | 是 | 否 | 点赞人 | |
| 3 | create_time | timestamp | 是 | 否 | 创建时间 | |
| 4 | update_time | timestamp | 是 | 否 | 更新时间 | |
| 5 | source_table | varchar | 255 | 否 | 否 | 来源表 |
| 6 | source_field | varchar | 255 | 否 | 否 | 来源字段 |
| 7 | source_id | int | 是 | 否 | 来源ID |
表 4-11-notice(公告)
| 编号 | 字段名 | 类型 | 长度 | 是否非空 | 是否主键 | 注释 |
| 1 | notice_id | mediumint | 是 | 是 | 公告ID | |
| 2 | title | varchar | 125 | 是 | 否 | 标题 |
| 3 | content | longtext | 4294967295 | 否 | 否 | 正文 |
| 4 | create_time | timestamp | 是 | 否 | 创建时间 | |
| 5 | update_time | timestamp | 是 | 否 | 更新时间 |
表 4-12-ordinary_users(普通用户)
| 编号 | 字段名 | 类型 | 长度 | 是否非空 | 是否主键 | 注释 |
| 1 | ordinary_users_id | int | 是 | 是 | 普通用户ID | |
| 2 | user_name | varchar | 64 | 否 | 否 | 用户姓名 |
| 3 | user_gender | varchar | 64 | 否 | 否 | 用户性别 |
| 4 | examine_state | varchar | 16 | 是 | 否 | 审核状态 |
| 5 | user_id | int | 是 | 否 | 用户ID | |
| 6 | create_time | datetime | 是 | 否 | 创建时间 | |
| 7 | update_time | timestamp | 是 | 否 | 更新时间 |
表 4-13-praise(点赞)
| 编号 | 字段名 | 类型 | 长度 | 是否非空 | 是否主键 | 注释 |
| 1 | praise_id | int | 是 | 是 | 点赞ID | |
| 2 | user_id | int | 是 | 是 | 点赞人 | |
| 3 | create_time | timestamp | 是 | 否 | 创建时间 | |
| 4 | update_time | timestamp | 是 | 否 | 更新时间 | |
| 5 | source_table | varchar | 255 | 否 | 否 | 来源表 |
| 6 | source_field | varchar | 255 | 否 | 否 | 来源字段 |
| 7 | source_id | int | 是 | 否 | 来源ID | |
| 8 | status | tinyint | 是 | 否 | 点赞状态:1为点赞,0已取消 |
表 4-14-reservation_information(预约信息)
| 编号 | 字段名 | 类型 | 长度 | 是否非空 | 是否主键 | 注释 |
| 1 | reservation_information_id | int | 是 | 是 | 预约信息ID | |
| 2 | name_of_self_study_room | varchar | 64 | 否 | 否 | 自习室名称 |
| 3 | location_of_self_study_room | varchar | 64 | 否 | 否 | 自习室位置 |
| 4 | study_room_style | varchar | 64 | 否 | 否 | 自习室风格 |
| 5 | self_study_room_facilities | varchar | 64 | 否 | 否 | 自习室设施 |
| 6 | seat_position | varchar | 64 | 否 | 否 | 座位位置 |
| 7 | seat_number | varchar | 64 | 否 | 否 | 座位编号 |
| 8 | ordinary_users | int | 否 | 否 | 普通用户 | |
| 9 | user_name | varchar | 64 | 否 | 否 | 用户姓名 |
| 10 | appointment_date | date | 否 | 否 | 预约日期 | |
| 11 | appointment_period | varchar | 64 | 否 | 否 | 预约时段 |
| 12 | appointment_duration | varchar | 64 | 否 | 否 | 预约时长 |
| 13 | cancel_reservation_limit_times | int | 是 | 否 | 取消限制次数 | |
| 14 | create_time | datetime | 是 | 否 | 创建时间 | |
| 15 | update_time | timestamp | 是 | 否 | 更新时间 | |
| 16 | source_table | varchar | 255 | 否 | 否 | 来源表 |
| 17 | source_id | int | 否 | 否 | 来源ID | |
| 18 | source_user_id | int | 否 | 否 | 来源用户 |
表 4-15-schedule(日程管理)
| 编号 | 字段名 | 类型 | 长度 | 是否非空 | 是否主键 | 注释 |
| 1 | schedule_id | smallint | 是 | 是 | 日程ID | |
| 2 | content | varchar | 255 | 否 | 否 | 日程内容 |
| 3 | scheduled_time | datetime | 否 | 否 | 计划时间 | |
| 4 | user_id | int | 是 | 否 | 用户ID | |
| 5 | create_time | datetime | 否 | 否 | 创建时间 | |
| 6 | update_time | datetime | 否 | 否 | 更新时间 |
表 4-16-score(评分)
| 编号 | 字段名 | 类型 | 长度 | 是否非空 | 是否主键 | 注释 |
| 1 | score_id | int | 是 | 是 | 评分ID | |
| 2 | user_id | int | 是 | 否 | 评分人 | |
| 3 | nickname | varchar | 64 | 否 | 否 | 昵称 |
| 4 | score_num | double | 是 | 否 | 评分 | |
| 5 | create_time | timestamp | 是 | 否 | 创建时间 | |
| 6 | update_time | timestamp | 是 | 否 | 更新时间 | |
| 7 | source_table | varchar | 255 | 否 | 否 | 来源表 |
| 8 | source_field | varchar | 255 | 否 | 否 | 来源字段 |
| 9 | source_id | int | 是 | 否 | 来源ID |
表 4-17-seat_information(座位信息)
| 编号 | 字段名 | 类型 | 长度 | 是否非空 | 是否主键 | 注释 |
| 1 | seat_information_id | int | 是 | 是 | 座位信息ID | |
| 2 | name_of_self_study_room | varchar | 64 | 否 | 否 | 自习室名称 |
| 3 | location_of_self_study_room | varchar | 64 | 否 | 否 | 自习室位置 |
| 4 | study_room_style | varchar | 64 | 否 | 否 | 自习室风格 |
| 5 | self_study_room_facilities | varchar | 64 | 否 | 否 | 自习室设施 |
| 6 | seat_position | varchar | 64 | 否 | 否 | 座位位置 |
| 7 | seat_number | varchar | 64 | 否 | 否 | 座位编号 |
| 8 | seat_pictures | varchar | 255 | 否 | 否 | 座位图片 |
| 9 | seat_introduction | text | 65535 | 否 | 否 | 座位简介 |
| 10 | praise_len | int | 是 | 否 | 点赞数 | |
| 11 | collect_len | int | 是 | 否 | 收藏数 | |
| 12 | comment_len | int | 是 | 否 | 评论数 | |
| 13 | reservation_information_limit_times | int | 是 | 否 | 预约限制次数 | |
| 14 | create_time | datetime | 是 | 否 | 创建时间 | |
| 15 | update_time | timestamp | 是 | 否 | 更新时间 | |
| 16 | source_table | varchar | 255 | 否 | 否 | 来源表 |
| 17 | source_id | int | 否 | 否 | 来源ID | |
| 18 | source_user_id | int | 否 | 否 | 来源用户 |
表 4-18-self_study_room_information(自习室信息)
| 编号 | 字段名 | 类型 | 长度 | 是否非空 | 是否主键 | 注释 |
| 1 | self_study_room_information_id | int | 是 | 是 | 自习室信息ID | |
| 2 | name_of_self_study_room | varchar | 64 | 否 | 否 | 自习室名称 |
| 3 | location_of_self_study_room | varchar | 64 | 否 | 否 | 自习室位置 |
| 4 | study_room_style | varchar | 64 | 否 | 否 | 自习室风格 |
| 5 | self_study_room_facilities | varchar | 64 | 否 | 否 | 自习室设施 |
| 6 | number_of_seats | double | 否 | 否 | 座位数量 | |
| 7 | picture_of_self_study_room | varchar | 255 | 否 | 否 | 自习室图片 |
| 8 | introduction_to_study_room | longtext | 4294967295 | 否 | 否 | 自习室简介 |
| 9 | hits | int | 是 | 否 | 点击数 | |
| 10 | praise_len | int | 是 | 否 | 点赞数 | |
| 11 | collect_len | int | 是 | 否 | 收藏数 | |
| 12 | comment_len | int | 是 | 否 | 评论数 | |
| 13 | seat_information_limit_times | int | 是 | 否 | 添加座位限制次数 | |
| 14 | create_time | datetime | 是 | 否 | 创建时间 | |
| 15 | update_time | timestamp | 是 | 否 | 更新时间 |
表 4-19-slides(轮播图)
| 编号 | 字段名 | 类型 | 长度 | 是否非空 | 是否主键 | 注释 |
| 1 | slides_id | int | 是 | 是 | 轮播图ID | |
| 2 | title | varchar | 64 | 否 | 否 | 标题 |
| 3 | content | varchar | 255 | 否 | 否 | 内容 |
| 4 | url | varchar | 255 | 否 | 否 | 链接 |
| 5 | img | varchar | 255 | 否 | 否 | 轮播图 |
| 6 | hits | int | 是 | 否 | 点击量 | |
| 7 | create_time | timestamp | 是 | 否 | 创建时间 | |
| 8 | update_time | timestamp | 是 | 否 | 更新时间 |
表 4-20-study_room_style(自习室风格)
| 编号 | 字段名 | 类型 | 长度 | 是否非空 | 是否主键 | 注释 |
| 1 | study_room_style_id | int | 是 | 是 | 自习室风格ID | |
| 2 | study_room_style | varchar | 64 | 否 | 否 | 自习室风格 |
| 3 | create_time | datetime | 是 | 否 | 创建时间 | |
| 4 | update_time | timestamp | 是 | 否 | 更新时间 |
表 4-21-upload(文件上传)
| 编号 | 字段名 | 类型 | 长度 | 是否非空 | 是否主键 | 注释 |
| 1 | upload_id | int | 是 | 是 | 上传ID | |
| 2 | name | varchar | 64 | 否 | 否 | 文件名 |
| 3 | path | varchar | 255 | 否 | 否 | 访问路径 |
| 4 | file | varchar | 255 | 否 | 否 | 文件路径 |
| 5 | display | varchar | 255 | 否 | 否 | 显示顺序 |
| 6 | father_id | int | 否 | 否 | 父级ID | |
| 7 | dir | varchar | 255 | 否 | 否 | 文件夹 |
| 8 | type | varchar | 32 | 否 | 否 | 文件类型 |
表 4-22-user(用户账户)
| 编号 | 字段名 | 类型 | 长度 | 是否非空 | 是否主键 | 注释 |
| 1 | user_id | int | 是 | 是 | 用户ID | |
| 2 | state | smallint | 是 | 否 | 账户状态:(1可用|2异常|3已冻结|4已注销) | |
| 3 | user_group | varchar | 32 | 否 | 否 | 所在用户组 |
| 4 | login_time | timestamp | 是 | 否 | 上次登录时间 | |
| 5 | phone | varchar | 11 | 否 | 否 | 手机号码 |
| 6 | phone_state | smallint | 是 | 否 | 手机认证:(0未认证|1审核中|2已认证) | |
| 7 | username | varchar | 16 | 是 | 否 | 用户名 |
| 8 | nickname | varchar | 16 | 否 | 否 | 昵称 |
| 9 | password | varchar | 64 | 是 | 否 | 密码 |
| 10 | | varchar | 64 | 否 | 否 | 邮箱 |
| 11 | email_state | smallint | 是 | 否 | 邮箱认证:(0未认证|1审核中|2已认证) | |
| 12 | avatar | varchar | 255 | 否 | 否 | 头像地址 |
| 13 | open_id | varchar | 255 | 否 | 否 | 针对获取用户信息字段 |
| 14 | create_time | timestamp | 是 | 否 | 创建时间 |
表 4-23-user_group(用户组)
| 编号 | 字段名 | 类型 | 长度 | 是否非空 | 是否主键 | 注释 |
| 1 | group_id | mediumint | 是 | 是 | 用户组ID | |
| 2 | display | smallint | 是 | 否 | 显示顺序 | |
| 3 | name | varchar | 16 | 是 | 否 | 名称 |
| 4 | description | varchar | 255 | 否 | 否 | 描述 |
| 5 | source_table | varchar | 255 | 否 | 否 | 来源表 |
| 6 | source_field | varchar | 255 | 否 | 否 | 来源字段 |
| 7 | source_id | int | 是 | 否 | 来源ID | |
| 8 | register | smallint | 否 | 否 | 注册位置 | |
| 9 | create_time | timestamp | 是 | 否 | 创建时间 | |
| 10 | update_time | timestamp | 是 | 否 | 更新时间 |
第五章 系统实现
5.1普通用户模块
登录:自习室预约管理系统前台注册后的用户是可以通过自己的账户名和密码进行登录的,当用户输入完整的自己的账户名和密码后,点击“登录”按钮后,将会首先验证输入的有没有空数据,再次验证输入的账户名+密码和数据库中当前保存的用户信息是否一致,只有在一致后将会登录成功并自动跳转到自习室预约管理系统的首页中;否则将会提示相应错误信息,用户登录界面如下图所示。
图5-1登录界面图
首页:用户进入自习室预约管理系统的时候,首先映入眼帘的是系统的首页、通知公告、新闻资讯、自习室信息、座位信息等信息。界面展示如下图所示。
图5-2 首页界面图
新闻资讯:用户点击可查看新闻咨讯,同时可对咨讯文章进行点赞、收藏和评论。界面如下图所示。
图5-3 新闻资讯界面图
自习室信息:用户点击可通过搜索自习室名称和自习室风格进行查看自习室信息列表,点击进入心仪的自习室可查看详情信息,可对自习室信息进行点赞、收藏和评论。界面图如下。
图5-4 自习室信息界面图
座位信息:用户点击可通过搜索自习室名称和座位位置进行查看座位信息列表,点击进入心仪的座位可查看详情信息,可对座位信息进行点赞、收藏和评论。同时可点击”预约“按钮可填写预约信息,包括预约日期、预约时段和预约时长。面如下图所示。
图5-5 座位信息界面图
图5-6 预约信息界面图
个人中心:个人中心包含多个功能模块,如个人首页、预约信息、取消预约、收藏和评论管理。用户点击可查看预约信息,可取消预约信息,可查看历史评论和收藏信息,同时可进行信息删除。界面如下图所示。
图5-7 个人中心界面图
5.2后台管理员模块
预约时段管理:管理员点击可查看预约时段列表,同时可对预约时段进行增删改查。界面如下图所示。
图5-8 预约时段管理界面图
自习室信息管理:管理员点击可查看自习室信息列表和自习室信息添加;点击”自习室信息添加“可填写相关信息,包括自习室名称、自习室位置、自习室风格、自习室设备、座位数量、自习室图片和自习室简介。界面如下图所示。
图5-9自习室信息添加界面图
取消预约管理:管理员点击可查看取消预约列表,同时可对用户的取消预约进行审核回复。界面如下图所示。
图5-10 取消预约管理界面图
系统管理:管理员点击可查看轮播图管理;如需添加新的轮播图,点击右侧“添加”按钮,上传图片,输入标题和链接,点击“确认”按钮进行添加,可对轮播图进行增删改查。界面如下图所示。
图5-11系统管理界面图
资源管理:管理员点击可查看新闻乐资讯和资讯分类;如需添加新的资讯,点击“添加”按钮,上传封面图,输入标题,选择分类,输入标签、描述和和正文,点击“确认”按钮进行添加。同时可对资讯和分类行增删改查。界面如下图所示。
图5-12资源管理界面图
第六章 系统的测试
6.1 测试目的
虽然程序设计本身就具备一定的风险,因此,即便出现一点点的失败,也很少影响到整个的运行。然而,即便出现一点点的失败,也很少影响到整个的运行,因此,我们必须对程序进行严格的检查,及早发现和解决失败,从而确保整个系统的运行良好,从而确保其运行的持久性和稳定性。通过本章的讨论,我们可以更好地识别出存在的问题,从而有效地解决它们,尽管需要花费大量的精力,但却至关重要且不可或缺。
软件测试和开发过程有着密切的联系,它们都需要遵循严格的管理学原则,以确保软件的可靠性和可用性。然而,随着技术的发展,国内的软件测试已经取得了长足的进步,其流程更加完善,效率也更加提升。
为了验证小程序的有效性,我们需要对其各个功能模块的运行情况和性能进行严格的检查和验证。一旦检查结果出现问题,我们将立即采取措施,并尽快纠正,从而为用户提供更加优质的服务。
6.2 测试方案设计
6.2.1 测试策略
1、功能测试
对于初学者而言,由于缺乏对新开发软件的全面理解,他们只能通过对照黑盒测试的方式,盲目地输入数据,而无法获得正确的反馈。然而,由于存在着漏洞,一旦输入错误的数据,就有可能导致测试失败。
2、性能测试
性能测试是一种自动化测试工具,它旨在评估软件程序的整体性能,并且可以将其与负载测试和压力测试相结合,以更好地评估系统的性能。负载测试旨在评估系统对外部负载的反应,而压力测试则可以检测出系统能够提供的最高水平服务。
6.2.2 测试分析
测试评估系统质量的方式不仅仅局限于编码和过程,而是要结合软件设计、历史需求分析等多种因素,以达到最佳效果。
软件测试应遵循以下原则:
(1)为了确保软件的可靠性,我们建议及早完成软件的测试,这样可以有效地缩短软件的开发周期,同时也可以有效地保证软件的可靠性。
(2)在进行软件测试时,应当认真处理并妥善保存所有相关计划、报告等,这样不仅可以有效地提高测试效率,而且也有助于日后系统的维护。
(3)在软件测试的全部过程中,应该特别关注聚类现象。
(4)在软件测试中,为了获得更加可靠的评估,最好避免将其与本身的系统相比较,而是采用双向的、可靠的、可比较的标准,来检验其可靠性、准确度及可操作性。
(5)我们的测试计划将严格遵循软件测试的规范和准则。
(6)对整个测试结果进行综合检查,尽量避免重复错误。
通过使用我们的小程序,我们可以更好地满足用户的需求。这样一来,我们就可以大幅提升用户的使用率。
6.3 测试用例
6.3.1登录测试
表6-1登录测试用例
| 测试项 | 首页登录功能测试 |
| 输入数据 | 1、输入正确的用户名和密码,单击“登录”按钮 2、输入错误的用户名和密码,单击“登录”按钮 3、不输入用户名和密码,单击“登录”按钮 |
| 预计输出数据 | 1、数据库中存在的用户能正确登录。结果弹出主界面。 2、错误的或者无效用户登录,登录系统失败。 3、输入用户名或密码信息为空,登录系统失败。 |
使用上述测试用例对前台首页登录界面进行测试,当在用户名输入框中输入正确的用户名和密码时候,系统将弹出登录成功信息提示对话框。 使用上述测试用例对前台首页登录界面进行测试,当在用户名输入框中输入错误的或无效的用户名时,系统将弹出错误信息提示对话框。通过测试可以观察到实现的运行结果与测试用例中预计输出的结果是相符的,所以测试通过。
6.3.2 自习室信息管理测试
| 标题名称 | 信息分类 | 发布日期 | 详情 |
| A | A | 1 | 测试 |
| B | B | 2 | 测试 |
| C | C | 3 | 测试 |
| D | D | 4 | 测试 |
添加时应注意事项:
管理员添加自习室信息时必须添加已存在的自习室风格,若该安全不属于现有的所有风格,则应该先添加风格。下表描述了添加自习室信息添加进行测试的用例,主要是为了防止添加安全时出现异常和存在的漏洞。
| 输入 | 输出 | ||
| 标题名称 | 类型 | 图片 | |
| 空 | 参数错误 | ||
| 空 | 参数错误 | ||
| 空 | 请选择上传图片 | ||
| A | 1 | B | 添加成功 |
6.4 测试结果
经过严格的测试,我们发现该系统的性能非常出色,它的精度、可靠性、稳健性都达到了极高的水平,而且它还支持快速、精细的点击操作,使用者的使用感受更加良好。此外,它还支持各种主流浏览器,满足不同的使用要求。
结 论
经过长时间的努力,我终于完成了这项系统设计。在此期间,我深入研究了系统开发中所涉及的相关知识,并且发现了自身的不足,从而更好地掌握了必要的应用技能,进一步的学习使我的知识储备更加丰富,最终完成了这项艰巨的任务。当面临挑战时,我会立即向老师寻求帮助,并利用专业的网络资源和论坛平台,以期望能够一步步地克服困境。系统设计过程不容易,你需要不断充实自己,有勇气克服困难。尽管系统开发的一些功能尚未完善,但我仍然会尽最大努力去改进,以便让用户体验更加出色。这次成功的尝试,让我感到无比欣慰,因为它是我第一次尝试,而且我会继续努力,打造出更加出色的系统。
当初,因为对一些编程语言的系统实施方法并不十分精通,使得开发变得极其艰巨。然而,最终,我成功利用一款特定的字典软件,克服了这一重重挑战。从而,我也深刻认识到,只要努力,才能够改善自身的英语水平,从而为未来的职业及生涯打下坚实的基础。经历了毕业设计的挑战,让我收获颇丰。最初,由于缺乏相关的开发知识,只能逐步尝试,但随着时间的推移,越来越了解了相关的文献与资料,并且能够成功地将其应用到实践当中。此外,该系统也为网络学习提供了强大的支持,让我能够更好地完成论文的撰写,并且拥抱挑战,以及探索生活中的各种未知。通过毕业设计,我深刻地体验到了如何把所掌握的理论转化为可行的行动。这使得我明白,要想取得成功,就需要不断努力,坚定地走下去。
参考文献
- 王菲,张凤涛,热依丽罕·图尔荪,等.手机端自习室预约系统的设计与实现[J].现代计算机,2024,30(20):101-105.
- 柏锦诗琪,邹俊,刘敏娜.共享经济模式下的共享自习室系统设计与实现[J].办公自动化,2024,29(09):1-3.
- 李金忠,胡志明,陈建钢,等.基于SpringBoot和Uni-App框架的自习室平台的设计与实现[J].河北水利电力学院学报,2024,34(02):77-82.DOI:10.16046/j.cnki.issn2096-5680.2024.02.014.
- 赵亚洲,银隽彬.图书馆自习室管理系统的设计与实现[J].现代信息科技,2022,6(17):24-28.DOI:10.19850/j.cnki.2096-4706.2022.17.006.
- 王钰,范国婷,钱檀盛,等.高校自习室选座app的设计与实现[J].福建电脑,2023,39(08):71-75.DOI:10.16707/j.cnki.fjpc.2023.08.016.
- 熊辉,陈家豪,刘永乐,等.一种基于Python的图书馆自习室管理系统[J].科技创新与应用,2022,12(11):193-196.DOI:10.19981/j.CN23-1581/G3.2022.11.044.
- 黄铄,林锴,戚耀中,等.微信小程序安全问题浅析[J].数字通信世界,2023,(05):81-83.
- 刘芳.基于消费者购买意愿的共享自习室营销策略研究[D].北京化工大学,2023.DOI:10.26939/d.cnki.gbhgu.2023.001467.
- 刘康祺,王晓鑫,陈立群,等.从可持续发展角度浅析付费自习室数字化转型路径——以去k书为例[J].产业与科技论坛,2023,22(13):269-270.
- 孟石.小程序安全分析工具的研究与实现[D].北京邮电大学,2023.DOI:10.26969/d.cnki.gbydu.2023.003101.
- 李泳.Spring Boot开发与测试实战[M].人民邮电出版社:202211.435.
- 李斯文.付费自习室顾客忠诚度影响因素探究[J].现代营销(下旬刊),2022,(04):45-49.DOI:10.19932/j.cnki.22-1256/F.2022.04.045.
- 冯瑞,杨幸,石星.付费自习室经营模式及其组织形式研究[J].企业改革与管理,2022,(03):111-112.DOI:10.13768/j.cnki.cn11-3793/f.2022.0161.
- 鄢传杨,李晓黎,刘亚辉.共享经济背景下付费自习室发展现状调研——以阜阳市为例[J].科技与创新,2021,(23):134-136.DOI:10.15913/j.cnki.kjycx.2021.23.055.
- 赵源源,王聪,周海涛.付费自习室管理系统数据库的设计[J].中国新通信,2021,23(14):7-9.
- 邢利平.高校图书馆自习室现状分析与管理对策[J].忻州师范学院学报,2021,37(02):131-134.
- 储继华,梁民.基于nRF52832单片机的图书馆自习室座位状态监测系统设计[J].微型电脑应用,2021,37(03):63-66.
- 黄娇阳.高校图书馆自习室管理服务研究[J].大众标准化,2020,(22):220-221.
致 谢
自习室预约管理系统的完成,如何实现的更好,其中付出的努力是很大的,这段时光将会终身难忘。自习室预约管理系统可以顺利完成,首先,我要感谢我的指导老师,他在我遇到设计问题时及时帮助了我,并在我对设计感到困惑时给了我充分的指导。在他的帮助下,我可以完成高质量的毕业设计。在自习室预约管理系统和开发中,指导老师提出了许多实用的意见和建议,并为我提供了大量相关的研究资料,使我对设计有了更深入的了解。只有在老师的指导下,才能在毕业设计中取得成功。在此,我要向指导老师表示深深的谢意。
在此,我还要感谢我的同学们,他们为我的设计提供了许多参考意见,并与我讨论了设计中的问题,从而使我的设计一步一步走向成熟。
请关注点赞+私信博主,免费领取项目源码
1535

被折叠的 条评论
为什么被折叠?



