摘要
随着人们生活水平的不断提高,宠物逐渐成为家庭中的重要成员,宠物服务行业也迎来了快速发展。宠物管理系统的设计与实现能够有效地提高宠物管理的效率和质量,方便宠物主人和服务商之间的互动与沟通。因此,基于WEB的宠物管理系统的开发显得尤为重要,它不仅能满足宠物主人对服务的多样化需求,还能帮助服务商高效管理各项业务流程,提升服务质量和用户体验。
本文设计并实现了一款基于WEB的宠物管理系统。系统分为管理员和注册用户两个角色,其中管理员具有后台管理功能,能够对系统用户、服务项目、服务类型、预约信息等进行管理,确保系统的稳定运行和服务的有效提供。此外,管理员还可以管理网站公告、资源、交流及商城等模块,满足多元化服务需求。注册用户可以通过系统查看宠物资讯、参与交流论坛、浏览宠物商城、预约服务项目等,进一步提升宠物主人对宠物护理、训练、健康等方面的关注和参与度。
本系统采用了前后端分离的架构,前端使用HTML5、CSS3、JavaScript等Web技术,后端使用了PHP与MySQL数据库进行数据存储和处理,确保了系统的高效性与可扩展性。通过系统的设计与实现,本文展示了如何通过Web技术提升求职与招聘效率,同时也为今后类似系统的开发提供了技术支持和设计参考。
关键词:Web技术;宠物管理系统;MySQL
Abstract
With the continuous development of educational informatization, traditional manual scheduling methods are no longer able to meet the growing curriculum scheduling needs of modern educational institutions, especially in the context of large-scale colleges and diversified courses. The problems of low efficiency, high error rate, and poor flexibility of manual scheduling are becoming increasingly prominent. Therefore, web-based automatic course scheduling systems have emerged, aiming to improve the accuracy and efficiency of course scheduling through technological means, reduce the burden on management personnel, and optimize the allocation of teaching resources. This system is developed based on the Spring Boot framework, utilizing its lightweight and efficient nature, combined with modern web technology, to achieve multiple functional modules such as public management (such as carousel and notification announcements), user management (administrators, student users, teacher users), information management (course information and information classification), and permission management. In addition, the system also includes core modules such as classroom information, teacher information, course information, subject categories, course selection records, course grades, scheduling information, and feedback suggestions. Through intelligent scheduling algorithms, the system automatically generates the optimal scheduling plan to ensure efficient utilization and rational allocation of teaching resources. The rapid development capability and flexible configuration provided by Spring Boot enable the system to not only have powerful data processing capabilities, but also good scalability and maintainability, providing strong support for the automation and intelligence of education management.
Keywords: automatic course scheduling system; SpringBoot; Vue; MySQL
目录
1绪论
随着城市化进程的加快和人们生活水平的提高,宠物逐渐成为家庭成员的重要组成部分。宠物不仅为人们提供陪伴,还成为情感交流的纽带。随着宠物数量的增加,宠物护理、健康管理、训练等需求日益增多,推动了宠物服务行业的发展。然而,传统的宠物管理方式往往存在信息流转不畅、管理效率低、服务不及时等问题,亟需一种更加高效、便捷的解决方案。近年来,随着互联网技术的快速发展,基于WEB的系统已经成为一种重要的应用方式。利用WEB技术,能够实现信息的实时更新、数据的远程存储与管理,为用户和管理者提供更加高效的服务。基于此,开发一款集宠物服务管理、预约信息、商城互动等功能于一体的WEB宠物管理系统,能够有效解决传统管理方式中的各种问题,提升宠物管理和服务的整体效率,满足宠物主人和服务商的多样化需求。
因此,基于WEB的宠物管理系统的设计与实现,能够帮助宠物主人和服务提供者建立更加紧密的联系,优化服务流程,提升用户体验,具有重要的现实意义和应用价值。
基于WEB的宠物管理系统的研究具有重要的意义。在理论上,系统通过结合互联网技术与宠物管理,为宠物服务行业提供了一种创新的解决方案,推动了相关领域的技术应用和发展。在实践中,该系统解决了传统管理方式的低效问题,提高了信息管理和服务效率。宠物主人能够更方便地获取服务和资讯,宠物服务商则能通过后台管理提升运营效率。该系统为宠物行业的数字化转型提供了有效的支持,推动了行业的智能化发展。
目前,国内宠物管理系统的研究和应用逐渐得到重视。随着宠物行业的快速发展,许多学者和企业开始探索基于互联网的宠物管理平台,以提升服务效率和用户体验。国内已有一些宠物管理系统通过WEB平台实现宠物健康管理、在线预约、宠物商城等功能,但大多数系统的功能较为单一,缺乏完善的资源整合和信息共享机制。此外,虽然一些系统具备基本的管理功能,但在用户体验和系统稳定性方面仍有待提升。总体来看,国内在宠物管理系统的研究和应用方面虽然取得了一定进展,但仍存在功能扩展、技术创新和用户需求适配等方面的不足,需要更具综合性的解决方案。
在国外,宠物管理系统的研究与应用较为成熟,许多先进的系统已经集成了宠物健康监控、在线预约、宠物社交互动等多种功能。例如,一些系统通过物联网技术实时监测宠物的健康数据,并将其与用户的手机应用连接,提供个性化的服务和建议。此外,国外的一些平台还注重社交功能,宠物主人可以通过平台与其他主人交流经验,分享宠物护理技巧。总体来看,国外宠物管理系统的研究在功能多样性、技术创新和用户体验方面都取得了显著进展,尤其是在智能化和数据分析方面的应用,推动了宠物行业的数字化转型。尽管如此,仍有一些系统在与本地化需求的契合度和市场适应性方面存在一定挑战。
论文将分层次经行编排,除去论文摘要致谢文献参考部分,正文部分还会对系统需求做出分析,以及阐述大体的设计和实现的功能,最后罗列部分调测记录,论文主要架构如下:
第一章:引言。第一章主要介绍了课题研究的背景和意义,系统开发的国内外研究现状和本文的研究内容与主要工作。
第二章:系统需求分析。主要从系统的用户、功能等方面进行需求分析。
第三章:系统设计。主要对系统框架、系统功能模块、数据库进行功能设计。
第四章:系统实现。主要介绍了系统框架搭建、系统界面的实现。
第五章:系统测试。主要对系统的部分界面进行测试并对主要功能进行测试
第六章:总结。
2相关技术介绍
B/S(Browser/Server)架构是一种基于浏览器和服务器的应用架构模式。它以Web浏览器作为客户端,服务器端通过Web技术提供应用服务。客户端通过浏览器与服务器进行交互,用户无需安装专门的客户端应用程序,只需要通过互联网连接即可访问应用程序[1]。在B/S架构中,客户端主要承担用户界面的呈现和基本的输入输出功能,而核心的业务处理、数据存储等操作则由服务器端完成。这种架构的核心优势在于无需在每个客户端机器上安装或更新软件,只要用户的浏览器符合要求,就可以使用系统。
B/S(Browser/Server)架构是一种网络架构模型,其主要特点是客户端通过浏览器与服务器进行通信,所有的业务逻辑和数据处理都在服务器端完成,客户端仅负责展示数据[2]。B/S架构本质上是一种客户端-服务器模式的变体,它通过将传统的C/S(Client/Server)架构中的客户端功能移到浏览器中,简化了客户端的开发和维护工作。在B/S架构中,用户通过浏览器发送请求,浏览器负责展示从服务器获取的数据,服务器则处理请求并返回响应。该架构避免了安装和配置客户端软件的麻烦,也减少了对客户端硬件的依赖,适合于需要大规模部署和跨平台支持的应用系统。
B/S模式三层结构图如图2-1所示。

图2-1 B/S模式三层结构图
2.2 SpringBoot框架
SpringBoot是一个用于简化Spring应用开发的开源框架,通过减少开发人员配置和依赖的复杂性,使得开发者能够快速构建基于Spring的生产级应用。SpringBoot基于Spring框架之上,提供了一种自配置的方式,使得开发者可以以最少的配置来启动和开发Spring应用[3]。它通过约定优于配置的原则,将常见的配置预设,使得开发人员能够聚焦于业务逻辑的实现,而不必过多关注繁琐的配置和环境搭建。
SpringBoot框架的核心特点之一是其自动配置功能。它能够根据项目中已存在的类和库,自动推断出开发环境的配置需求,减少了手动配置的工作量。SpringBoot还提供了嵌入式Web服务器支持(如Tomcat、Jetty等),使得应用可以以独立的Java应用形式运行,不再依赖外部的Web容器。这种特性使得SpringBoot特别适合于微服务架构的构建。SpringBoot还通过其提供的启动器(Starters)简化了常见功能的集成,例如数据库连接、消息队列、缓存、认证与授权等,从而提升了开发效率[4]。
2.3 Vue技术
Vue.js是一款用于构建用户界面的渐进式JavaScript框架,提供一种灵活而高效的方式来开发单页面应用(SPA)。Vue的设计理念是通过尽量简化开发过程,提供一种声明式的方式来构建用户界面[5]。Vue.js通过数据驱动的视图模型,允许开发者以声明式语法绑定数据与视图,使得应用的状态和界面表现更加简洁和可维护。它的核心思想是通过组件化开发将复杂的UI拆分为可重用的独立模块,从而提升了代码的模块化、可维护性和可扩展性。
Vue.js具备响应式数据绑定和虚拟DOM的特性。响应式数据绑定意味着当数据变化时,Vue会自动更新与之绑定的DOM元素,从而实现视图的实时更新。虚拟DOM则是Vue.js的一种优化手段,通过将对DOM的操作抽象为一个虚拟的DOM树来提高性能,减少实际DOM操作的开销[6]。Vue还提供了丰富的插件和工具,如Vue Router用于路由管理,Vuex用于状态管理,方便开发者构建复杂的前端应用。Vue的灵活性和简洁性使其成为现代Web开发中常用的前端框架之一。
2.4 MySQL数据库
MySQL是一种开源的关系型数据库管理系统(RDBMS),基于SQL(结构化查询语言)进行数据操作。作为一个被广泛使用的数据库系统,MySQL具有高度的性能、可扩展性和可靠性。MySQL使用表格结构来存储数据,每个表由多个列和行组成,数据通过SQL查询语言进行操作[7]。MySQL支持多种数据类型,如整数、浮动小数、字符串、日期等,以满足不同应用场景对数据存储的需求。在实际应用中,MySQL通常用于存储和管理结构化数据,通过索引、视图、触发器等功能提升数据查询的效率和数据的完整性。
MySQL支持ACID事务特性(原子性、一致性、隔离性、持久性),确保数据库操作的可靠性和数据的一致性。它还支持多种存储引擎,其中InnoDB是最常用的存储引擎,具备事务支持、行级锁定和外键约束等特性,适用于高并发、高可靠性的数据存储需求。MySQL可以通过主从复制、分区和分库分表等技术实现横向扩展,以应对大规模数据存储和高负载的应用需求。MySQL还具有灵活的权限管理机制,支持用户系统用户、细粒度的权限控制等,保障数据的安全性。
3需求分析
基于Spring Boot框架和Mybatis技术栈开发的宠物管理系统具有很高的技术可行性。Spring Boot提供了简洁高效的开发模式和丰富的功能支持,能够在短时间内完成系统的开发与部署。Mybatis作为持久化框架,能够与各种关系型数据库无缝集成,提供灵活的SQL映射,使得系统的数据操作更加高效且易于维护。系统设计中可以利用现有的Web技术,使得用户可以通过浏览器进行操作,进一步提高了系统的普及性和可访问性。系统能够在保证高效运行的同时,处理大量数据和复杂的宠物管理逻辑,因此从技术角度来看,项目实施完全可行。
基于WEB的宠物管理系统在操作上具有较高可行性。系统的用户界面可设计得简洁直观,适合不同年龄层的用户操作。宠物主人可以通过简单的注册和登录流程,方便地进行宠物管理、预约服务和获取资讯。同时,系统支持移动端和PC端访问,满足用户不同设备上的使用需求。对于宠物服务商,系统提供后台管理界面,便于进行客户信息管理、预约处理和服务记录维护。操作流程清晰,培训成本低,易于工作人员快速上手。此外,系统可以集成常用的支付接口,提升用户体验,简化支付操作。
基于Web技术的宠物管理系统经济上具有可行性。系统开发可利用现有Web框架和开源工具,降低开发成本。通过云平台部署,减少硬件投资,并按需扩展,控制成本。同时,自动化流程提高了效率,减少了人工成本。随着用户增加,运营成本降低,系统的经济效益和可持续发展潜力较大。
1.可用性需求
系统必须具备高可用性,以确保其在各种使用场景下能够稳定运行。为满足可用性要求,系统应当具备自恢复能力和冗余机制,避免因单点故障而导致的服务中断。具体而言,系统的部署架构应支持负载均衡和集群配置,通过多个实例的协作提高整体系统的可用性。系统应提供详尽的监控与告警机制,能够实时追踪系统运行状态,及时发现潜在问题并触发自动恢复操作或通知管理员。在用户体验方面,系统需要提供清晰的错误提示信息,并能够在发生异常时通过回滚操作或其他容错机制,保证用户的操作不受到严重影响。
2.可靠性需求
可靠性要求系统在长时间运行中保持稳定,能够有效应对各种可能的故障和压力。系统设计应支持高可用的数据库架构,采用数据库主从复制、分片等技术以实现数据的可靠存储与访问。应用层应具备容错能力,在面对硬件故障、网络中断等意外情况时,能够保持系统的正常服务或在故障恢复后迅速恢复数据和业务流程。系统应具备日志记录功能,能够全面记录操作过程和异常信息,从而为问题追踪与系统优化提供数据支持。系统的可靠性还需要通过压力测试和稳定性测试来验证,确保在大规模用户访问及高并发场景下能够正常运行,不发生崩溃或数据丢失现象。
3.安全性需求
系统的安全性需求必须得到高度重视,确保系统和用户数据的保密性、完整性和可用性。为实现数据安全,系统应采用加密技术,特别是在用户认证、敏感数据传输和存储过程中,采用SSL/TLS协议进行加密通信,确保数据在传输过程中不被窃取或篡改。系统应支持用户身份验证与授权管理,采用如OAuth、JWT等安全机制防止未授权访问。访问控制应细化到资源级别,确保不同角色的用户只能访问其权限范围内的功能。为了防止恶意攻击,系统还应加强对常见攻击方式(如SQL注入、XSS攻击、CSRF攻击等)的防护,通过输入验证、输出转义、会话管理等技术措施提高系统的安全性。系统应定期进行安全审计与漏洞扫描,及时发现并修补可能的安全漏洞,保障系统的长期安全运营。
功能需求分析是对系统所需功能进行详细描述的过程,明确系统的目标、功能模块及其相互关系。在此阶段,结合用户需求、业务流程和技术架构,识别系统必须实现的各项功能,并对其优先级、实现方式和约束条件进行梳理。通过功能需求分析,确保系统设计能够满足实际需求,且具有良好的可用性、可维护性和扩展性,为后续的系统开发和测试提供明确的指导和依据。
求职用户用例图如图3-1所示。

图3-1 注册用户用例图
管理员用例图如图3-2所示。

图3-2 管理员用例图
3.4.1数据开发流程
系统开发流程的主要步骤,从需求分析到系统完成的全过程。流程包括需求分析、总体设计(结构、功能、数据)、详细设计(模块、编码)、模块整合与调用,以及测试、扩展和完善,最终完成系统的开发。本系统的开发流程如图3-4所示

图3-4系统开发流程图
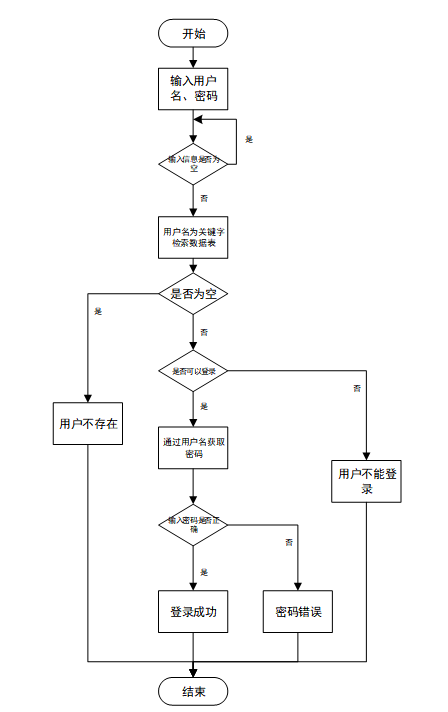
3.4.2用户登录流程
用户输入用户名和密码后,系统先检查输入是否为空,再验证用户名是否存在,若存在则通过用户名获取密码并校验。若密码正确则登录成功,否则提示密码错误。若用户名不存在或无法登录,提示用户操作无效。如图3-5所示。

图3-5登录流程图
3.4.3系统操作流程
用户首先进入系统登录界面,输入用户名和密码后,系统验证信息是否正确。若验证失败,返回登录界面重新输入;若验证成功,则进入功能界面,执行相应功能处理后结束操作流程。操作流程如图3-6所示。

图3-6 系统操作流程图
3.4.4添加信息流程
管理员可以添加信息,用户添加可以自己权限内的信息,输入信息后,要想利用这个软件来进行系统的安全管理,首先需要登录到该软件中。添加信息流程如图3-7所示。

图3-7 添加信息流程图
3.4.5修改信息流程
用户首先选择需要修改的记录,输入修改后的数据,系统判断输入数据是否合法。若数据不合法,提示重新输入;若数据合法,则将修改后的数据写入数据库,完成操作后流程结束。修改信息流程图如图3-8所示。

图3-8 修改信息流程图
3.4.6删除信息流程
用户选择需要删除的记录后,系统判断是否确认删除。若未确认,返回选择环节;若确认删除,则更新数据库,删除对应记录,完成操作后流程结束。删除信息流程图如图3-9所示。

图3-9删除信息流程图
4系统设计
系统由表现层、业务逻辑层、数据访问层和数据库服务器组成。表现层通过浏览器(如IE、Chrome、Firefox)与用户交互,采用FreeMarker、Bootstrap、jQuery等技术实现界面呈现。业务逻辑层负责处理系统的核心业务逻辑,通过分模块设计实现功能分离。数据访问层使用MyBatis框架连接数据库,执行数据的增删改查操作。数据库服务器采用MySQL进行数据存储和管理,为系统提供稳定的数据库支持。整个架构通过Tomcat服务器完成用户请求的接收和处理,确保系统的高效运行[8]。整个系统架构如图4-1所示。

图4-1 系统架构图
系统功能结构图如图4-2所示。

图4-2 系统功能结构图
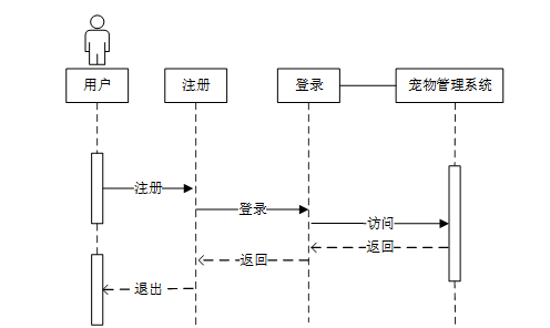
用户通过注册模块发送注册请求,系统完成注册后返回确认信息。随后,用户通过登录模块发送登录请求,系统验证用户信息后允许访问目标系统。用户完成操作后可选择退出,系统终止会话。注册时序图,如图4-3所示。

图4-3 注册时序图
4.2.2登录时序图
管理员输入登录信息后,登录界面将信息传递至前台管理界面,随后通过SpringBoot框架读取数据库中的用户信息并返回。系统验证信息,若验证成功则登录成功,若验证失败则返回错误提示。登录时序图如图4-4所示。

图4-4登录时序图
4.2.3管理员修改用户信息时序图
管理员输入登录信息后,进入用户信息管理模块,选择增删改查操作并提交命令至数据库。数据库执行操作后返回成功状态,系统显示用户管理界面并提示操作成功。管理员修改用户信息时序图如图4-5所示。

图4-5管理员修改用户信息时序图
4.2.4管理员管理系统信息时序图
管理员通过访问系统发起请求,系统接收访问后转向系统信息模块进行管理操作。管理完成后,系统返回管理结果至系统,最终反馈给管理员,管理员可选择退出。管理员管理系统信息时序图如图4-6所示。

图4-6管理员管理系统信息时序图
数据库设计是系统开发中至关重要的环节,为系统提供高效、规范的数据存储和管理方案。设计过程包括需求分析、实体设计、表设计和逻辑结构设计。首先,通过分析业务需求,确定系统的核心实体及其属性,同时明确实体间的关系。接着,将实体抽象为具体的数据库表,为每张表定义字段名、数据类型、主键和外键,通过主外键关系和关联表设计,保证数据的完整性和一致性。最后,数据库逻辑设计进一步优化表之间的关系,通过索引、视图和存储过程提升查询效率和操作性能。整个设计需严格遵循规范,避免数据冗余和冲突,确保系统在高并发访问和复杂数据处理场景下的稳定性和高效性。
数据库实体设计是数据库设计的关键步骤,对实际业务逻辑中涉及的实体及其属性进行抽象建模,明确系统中的主要信息对象及其关系[9]。在实体设计中,根据需求分析确定系统的核心实体,如用户、角色、权限、宠物信息等,提取实体的主要属性,如用户的ID、姓名、联系方式,宠物ID、名称、类型等,同时定义各实体之间的关系,包括一对一、一对多、多对多等。在设计过程中,注重实体的完整性、规范性和唯一性,确保设计能够满足系统功能需求,并为后续的表设计提供清晰的结构框架。实体设计需遵循数据库设计的标准化要求,避免数据冗余和不必要的复杂度。
以下将展示系统的全局E-R图。
系统全局E-R图如图4-7所示。

图4-7系统E-R图
数据库表设计基于实体设计,将抽象的实体映射为具体的表结构。设计过程中,为每个实体定义表名、字段名及数据类型 [10]。根据业务需求,合理定义主键、外键及约束条件,确保表之间的关联性,例如通过外键建立用户表和角色表之间的关系。表设计时注重数据存储的完整性、一致性,并通过索引优化查询效率,最终确保数据库结构能够支持系统的功能需求。以下是系统的数据库表设计展示。
表 4-1-access_token(登陆访问时长)
| 编号 | 字段名 | 类型 | 长度 | 是否非空 | 是否主键 | 注释 |
| 1 | token_id | int | 是 | 是 | 临时访问牌ID | |
| 2 | token | varchar | 64 | 否 | 否 | 临时访问牌 |
| 3 | info | text | 65535 | 否 | 否 | 信息 |
| 4 | maxage | int | 是 | 否 | 最大寿命:默认2小时 | |
| 5 | create_time | timestamp | 是 | 否 | 创建时间 | |
| 6 | update_time | timestamp | 是 | 否 | 更新时间 | |
| 7 | user_id | int | 是 | 否 | 用户编号 |
表 4-2-article(文章)
| 编号 | 字段名 | 类型 | 长度 | 是否非空 | 是否主键 | 注释 |
| 1 | article_id | mediumint | 是 | 是 | 文章id | |
| 2 | title | varchar | 125 | 是 | 是 | 标题 |
| 3 | type | varchar | 64 | 是 | 否 | 文章分类 |
| 4 | hits | int | 是 | 否 | 点击数 | |
| 5 | praise_len | int | 是 | 否 | 点赞数 | |
| 6 | create_time | timestamp | 是 | 否 | 创建时间 | |
| 7 | update_time | timestamp | 是 | 否 | 更新时间 | |
| 8 | source | varchar | 255 | 否 | 否 | 来源 |
| 9 | url | varchar | 255 | 否 | 否 | 来源地址 |
| 10 | tag | varchar | 255 | 否 | 否 | 标签 |
| 11 | content | longtext | 4294967295 | 否 | 否 | 正文 |
| 12 | img | varchar | 255 | 否 | 否 | 封面图 |
| 13 | description | text | 65535 | 否 | 否 | 文章描述 |
表 4-3-article_type(文章分类)
| 编号 | 字段名 | 类型 | 长度 | 是否非空 | 是否主键 | 注释 |
| 1 | type_id | smallint | 是 | 是 | 分类ID | |
| 2 | display | smallint | 是 | 否 | 显示顺序 | |
| 3 | name | varchar | 16 | 是 | 否 | 分类名称 |
| 4 | father_id | smallint | 是 | 否 | 上级分类ID | |
| 5 | description | varchar | 255 | 否 | 否 | 描述 |
| 6 | icon | text | 65535 | 否 | 否 | 分类图标 |
| 7 | url | varchar | 255 | 否 | 否 | 外链地址 |
| 8 | create_time | timestamp | 是 | 否 | 创建时间 | |
| 9 | update_time | timestamp | 是 | 否 | 更新时间 |
表 4-4-auth(用户权限管理)
| 编号 | 字段名 | 类型 | 长度 | 是否非空 | 是否主键 | 注释 |
| 1 | auth_id | int | 是 | 是 | 授权ID | |
| 2 | user_group | varchar | 64 | 否 | 否 | 用户组 |
| 3 | mod_name | varchar | 64 | 否 | 否 | 模块名 |
| 4 | table_name | varchar | 64 | 否 | 否 | 表名 |
| 5 | page_title | varchar | 255 | 否 | 否 | 页面标题 |
| 6 | path | varchar | 255 | 否 | 否 | 路由路径 |
| 7 | parent | varchar | 64 | 否 | 否 | 父级菜单 |
| 8 | parent_sort | int | 是 | 否 | 父级菜单排序 | |
| 9 | position | varchar | 32 | 否 | 否 | 位置 |
| 10 | mode | varchar | 32 | 是 | 否 | 跳转方式 |
| 11 | add | tinyint | 是 | 否 | 是否可增加 | |
| 12 | del | tinyint | 是 | 否 | 是否可删除 | |
| 13 | set | tinyint | 是 | 否 | 是否可修改 | |
| 14 | get | tinyint | 是 | 否 | 是否可查看 | |
| 15 | field_add | text | 65535 | 否 | 否 | 添加字段 |
| 16 | field_set | text | 65535 | 否 | 否 | 修改字段 |
| 17 | field_get | text | 65535 | 否 | 否 | 查询字段 |
| 18 | table_nav_name | varchar | 500 | 否 | 否 | 跨表导航名称 |
| 19 | table_nav | varchar | 500 | 否 | 否 | 跨表导航 |
| 20 | option | text | 65535 | 否 | 否 | 配置 |
| 21 | create_time | timestamp | 是 | 否 | 创建时间 | |
| 22 | update_time | timestamp | 是 | 否 | 更新时间 |
表 4-5-cart(购物车)
| 编号 | 字段名 | 类型 | 长度 | 是否非空 | 是否主键 | 注释 |
| 1 | cart_id | int | 是 | 是 | 购物车ID | |
| 2 | title | varchar | 64 | 否 | 否 | 标题 |
| 3 | img | varchar | 255 | 是 | 否 | 图片 |
| 4 | user_id | int | 是 | 否 | 用户ID | |
| 5 | create_time | timestamp | 是 | 否 | 创建时间 | |
| 6 | update_time | timestamp | 是 | 否 | 更新时间 | |
| 7 | state | int | 是 | 否 | 状态:使用中,已失效 | |
| 8 | price | double | 是 | 否 | 单价 | |
| 9 | price_ago | double | 是 | 否 | 原价 | |
| 10 | price_count | double | 是 | 否 | 总价 | |
| 11 | num | int | 是 | 否 | 数量 | |
| 12 | goods_id | mediumint | 是 | 是 | 商品id | |
| 13 | type | varchar | 64 | 是 | 否 | 商品分类 |
| 14 | description | varchar | 255 | 否 | 否 | 描述 |
表 4-6-code_token(验证码)
| 编号 | 字段名 | 类型 | 长度 | 是否非空 | 是否主键 | 注释 |
| 1 | code_token_id | int | 是 | 是 | 验证码ID | |
| 2 | token | varchar | 255 | 否 | 否 | 令牌 |
| 3 | code | varchar | 255 | 否 | 否 | 验证码 |
| 4 | expire_time | timestamp | 是 | 否 | 失效时间 | |
| 5 | create_time | timestamp | 是 | 否 | 创建时间 | |
| 6 | update_time | timestamp | 是 | 否 | 更新时间 |
表 4-7-collect(收藏)
| 编号 | 字段名 | 类型 | 长度 | 是否非空 | 是否主键 | 注释 |
| 1 | collect_id | int | 是 | 是 | 收藏ID | |
| 2 | user_id | int | 是 | 是 | 收藏人ID | |
| 3 | source_table | varchar | 255 | 否 | 否 | 来源表 |
| 4 | source_field | varchar | 255 | 否 | 否 | 来源字段 |
| 5 | source_id | int | 是 | 否 | 来源ID | |
| 6 | title | varchar | 255 | 否 | 否 | 标题 |
| 7 | img | varchar | 255 | 否 | 否 | 封面 |
| 8 | create_time | timestamp | 是 | 否 | 创建时间 | |
| 9 | update_time | timestamp | 是 | 否 | 更新时间 |
表 4-8-comment(评论)
| 编号 | 字段名 | 类型 | 长度 | 是否非空 | 是否主键 | 注释 |
| 1 | comment_id | int | 是 | 是 | 评论ID | |
| 2 | user_id | int | 是 | 是 | 评论人ID | |
| 3 | reply_to_id | int | 是 | 否 | 回复评论ID | |
| 4 | content | longtext | 4294967295 | 否 | 否 | 内容 |
| 5 | nickname | varchar | 255 | 否 | 否 | 昵称 |
| 6 | avatar | varchar | 255 | 否 | 否 | 头像地址 |
| 7 | create_time | timestamp | 是 | 否 | 创建时间 | |
| 8 | update_time | timestamp | 是 | 否 | 更新时间 | |
| 9 | source_table | varchar | 255 | 否 | 否 | 来源表 |
| 10 | source_field | varchar | 255 | 否 | 否 | 来源字段 |
| 11 | source_id | int | 是 | 否 | 来源ID |
表 4-9-forum(论坛)
| 编号 | 字段名 | 类型 | 长度 | 是否非空 | 是否主键 | 注释 |
| 1 | forum_id | mediumint | 是 | 是 | 论坛ID | |
| 2 | display | smallint | 是 | 否 | 排序 | |
| 3 | user_id | mediumint | 是 | 否 | 用户ID | |
| 4 | nickname | varchar | 16 | 否 | 否 | 昵称 |
| 5 | praise_len | int | 否 | 否 | 点赞数 | |
| 6 | hits | int | 是 | 否 | 访问数 | |
| 7 | title | varchar | 125 | 是 | 否 | 标题 |
| 8 | keywords | varchar | 125 | 否 | 否 | 关键词 |
| 9 | description | varchar | 255 | 否 | 否 | 描述 |
| 10 | url | varchar | 255 | 否 | 否 | 来源地址 |
| 11 | tag | varchar | 255 | 否 | 否 | 标签 |
| 12 | img | text | 65535 | 否 | 否 | 封面图 |
| 13 | content | longtext | 4294967295 | 否 | 否 | 正文 |
| 14 | create_time | timestamp | 是 | 否 | 创建时间 | |
| 15 | update_time | timestamp | 是 | 否 | 更新时间 | |
| 16 | avatar | varchar | 255 | 否 | 否 | 发帖人头像 |
| 17 | type | varchar | 64 | 是 | 否 | 论坛分类 |
| 18 | istop | int | 是 | 否 | 是否置顶 |
表 4-10-forum_type(论坛分类)
| 编号 | 字段名 | 类型 | 长度 | 是否非空 | 是否主键 | 注释 |
| 1 | type_id | smallint | 是 | 是 | 分类ID | |
| 2 | name | varchar | 16 | 是 | 否 | 分类名称 |
| 3 | description | varchar | 255 | 否 | 否 | 描述 |
| 4 | url | varchar | 255 | 否 | 否 | 外链地址 |
| 5 | father_id | smallint | 是 | 否 | 上级分类ID | |
| 6 | icon | varchar | 255 | 否 | 否 | 分类图标 |
| 7 | create_time | timestamp | 是 | 否 | 创建时间 | |
| 8 | update_time | timestamp | 是 | 否 | 更新时间 |
表 4-11-goods(商品信息)
| 编号 | 字段名 | 类型 | 长度 | 是否非空 | 是否主键 | 注释 |
| 1 | goods_id | mediumint | 是 | 是 | 产品ID | |
| 2 | title | varchar | 125 | 否 | 否 | 标题 |
| 3 | img | text | 65535 | 否 | 否 | 封面图:用于显示于产品列表页 |
| 4 | description | varchar | 255 | 否 | 否 | 描述 |
| 5 | price_ago | double | 是 | 否 | 原价 | |
| 6 | price | double | 是 | 否 | 卖价 | |
| 7 | sales | int | 是 | 否 | 销量 | |
| 8 | inventory | int | 是 | 否 | 商品库存 | |
| 9 | type | varchar | 64 | 是 | 否 | 商品分类 |
| 10 | hits | int | 是 | 否 | 点击量 | |
| 11 | content | longtext | 4294967295 | 否 | 否 | 正文 |
| 12 | img_1 | text | 65535 | 否 | 否 | 主图1 |
| 13 | img_2 | text | 65535 | 否 | 否 | 主图2 |
| 14 | img_3 | text | 65535 | 否 | 否 | 主图3 |
| 15 | img_4 | text | 65535 | 否 | 否 | 主图4 |
| 16 | img_5 | text | 65535 | 否 | 否 | 主图5 |
| 17 | create_time | timestamp | 是 | 否 | 创建时间 | |
| 18 | update_time | timestamp | 是 | 否 | 更新时间 | |
| 19 | customize_field | text | 65535 | 否 | 否 | 自定义字段 |
| 20 | source_table | varchar | 255 | 否 | 否 | 来源表 |
| 21 | source_field | varchar | 255 | 否 | 否 | 来源字段 |
| 22 | source_id | int | 是 | 否 | 来源ID | |
| 23 | user_id | int | 否 | 否 | 添加人 |
表 4-12-goods_type(商品类型)
| 编号 | 字段名 | 类型 | 长度 | 是否非空 | 是否主键 | 注释 |
| 1 | type_id | int | 是 | 是 | 商品分类ID | |
| 2 | father_id | smallint | 是 | 否 | 上级分类ID | |
| 3 | name | varchar | 255 | 否 | 否 | 商品名称 |
| 4 | desc | varchar | 255 | 否 | 否 | 描述 |
| 5 | icon | varchar | 255 | 否 | 否 | 图标 |
| 6 | source_table | varchar | 255 | 否 | 否 | 来源表 |
| 7 | source_field | varchar | 255 | 否 | 否 | 来源字段 |
| 8 | create_time | timestamp | 是 | 否 | 创建时间 | |
| 9 | update_time | timestamp | 是 | 否 | 更新时间 |
表 4-13-health_data(健康数据)
| 编号 | 字段名 | 类型 | 长度 | 是否非空 | 是否主键 | 注释 |
| 1 | health_data_id | int | 是 | 是 | 健康数据ID | |
| 2 | pet_name | varchar | 64 | 否 | 否 | 宠物名称 |
| 3 | recording_time | date | 否 | 否 | 记录时间 | |
| 4 | weight_today_kg | double | 否 | 否 | 今日体重(kg) | |
| 5 | health_status | text | 65535 | 否 | 否 | 健康状态 |
| 6 | record_remarks | text | 65535 | 否 | 否 | 记录备注 |
| 7 | create_time | datetime | 是 | 否 | 创建时间 | |
| 8 | update_time | timestamp | 是 | 否 | 更新时间 |
表 4-14-hits(用户点击)
| 编号 | 字段名 | 类型 | 长度 | 是否非空 | 是否主键 | 注释 |
| 1 | hits_id | int | 是 | 是 | 点赞ID | |
| 2 | user_id | int | 是 | 否 | 点赞人 | |
| 3 | create_time | timestamp | 是 | 否 | 创建时间 | |
| 4 | update_time | timestamp | 是 | 否 | 更新时间 | |
| 5 | source_table | varchar | 255 | 否 | 否 | 来源表 |
| 6 | source_field | varchar | 255 | 否 | 否 | 来源字段 |
| 7 | source_id | int | 是 | 否 | 来源ID |
表 4-15-my_pet(我的宠物)
| 编号 | 字段名 | 类型 | 长度 | 是否非空 | 是否主键 | 注释 |
| 1 | my_pet_id | int | 是 | 是 | 我的宠物ID | |
| 2 | user_account | int | 否 | 否 | 用户账号 | |
| 3 | pet_name | varchar | 64 | 否 | 否 | 宠物名称 |
| 4 | recording_time | datetime | 否 | 否 | 记录时间 | |
| 5 | date_of_birth | date | 否 | 否 | 出生日期 | |
| 6 | pet_gender | varchar | 64 | 否 | 否 | 宠物性别 |
| 7 | pet_breed | varchar | 64 | 否 | 否 | 宠物品种 |
| 8 | pet_atlas | text | 65535 | 否 | 否 | 宠物图集 |
| 9 | vaccine_records | text | 65535 | 否 | 否 | 疫苗记录 |
| 10 | health_status | text | 65535 | 否 | 否 | 健康状态 |
| 11 | daily_record | longtext | 4294967295 | 否 | 否 | 日常记录 |
| 12 | create_time | datetime | 是 | 否 | 创建时间 | |
| 13 | update_time | timestamp | 是 | 否 | 更新时间 |
表 4-16-notice(公告)
| 编号 | 字段名 | 类型 | 长度 | 是否非空 | 是否主键 | 注释 |
| 1 | notice_id | mediumint | 是 | 是 | 公告ID | |
| 2 | title | varchar | 125 | 是 | 否 | 标题 |
| 3 | content | longtext | 4294967295 | 否 | 否 | 正文 |
| 4 | create_time | timestamp | 是 | 否 | 创建时间 | |
| 5 | update_time | timestamp | 是 | 否 | 更新时间 |
表 4-17-online_feedback(在线反馈)
| 编号 | 字段名 | 类型 | 长度 | 是否非空 | 是否主键 | 注释 |
| 1 | online_feedback_id | int | 是 | 是 | 在线反馈ID | |
| 2 | user_account | int | 否 | 否 | 用户账号 | |
| 3 | user_name | varchar | 64 | 否 | 否 | 用户姓名 |
| 4 | user_phone | varchar | 64 | 否 | 否 | 用户电话 |
| 5 | feedback_time | datetime | 否 | 否 | 反馈时间 | |
| 6 | type_of_feedback | varchar | 64 | 否 | 否 | 反馈类型 |
| 7 | feedback_content | text | 65535 | 否 | 否 | 反馈内容 |
| 8 | examine_state | varchar | 16 | 是 | 否 | 审核状态 |
| 9 | examine_reply | varchar | 16 | 否 | 否 | 审核回复 |
| 10 | create_time | datetime | 是 | 否 | 创建时间 | |
| 11 | update_time | timestamp | 是 | 否 | 更新时间 |
表 4-18-order(订单)
| 编号 | 字段名 | 类型 | 长度 | 是否非空 | 是否主键 | 注释 |
| 1 | order_id | int | 是 | 是 | 订单ID | |
| 2 | order_number | varchar | 64 | 否 | 否 | 订单号 |
| 3 | goods_id | mediumint | 是 | 是 | 商品ID | |
| 4 | title | varchar | 255 | 否 | 否 | 商品标题 |
| 5 | img | varchar | 255 | 否 | 否 | 商品图片 |
| 6 | price | double | 是 | 否 | 价格 | |
| 7 | price_ago | double | 是 | 否 | 原价 | |
| 8 | num | int | 是 | 否 | 数量 | |
| 9 | price_count | double | 是 | 否 | 总价 | |
| 10 | norms | varchar | 255 | 否 | 否 | 规格 |
| 11 | type | varchar | 64 | 是 | 否 | 商品分类 |
| 12 | contact_name | varchar | 32 | 否 | 否 | 联系人姓名 |
| 13 | contact_email | varchar | 125 | 否 | 否 | 联系人邮箱 |
| 14 | contact_phone | varchar | 11 | 否 | 否 | 联系人手机 |
| 15 | contact_address | varchar | 255 | 否 | 否 | 收件地址 |
| 16 | postal_code | varchar | 9 | 否 | 否 | 邮政编码 |
| 17 | user_id | int | 是 | 否 | 买家ID | |
| 18 | merchant_id | mediumint | 是 | 否 | 商家ID | |
| 19 | create_time | timestamp | 是 | 否 | 创建时间 | |
| 20 | update_time | timestamp | 是 | 否 | 更新时间 | |
| 21 | description | varchar | 255 | 否 | 否 | 描述 |
| 22 | state | varchar | 16 | 是 | 否 | 订单状态:待付款,待发货,待签收,已签收,待退款,已退款,已拒绝,已完成 |
| 23 | remark | text | 65535 | 否 | 否 | 订单备注 |
| 24 | delivery_state | varchar | 16 | 否 | 否 | 发货状态:未配送,已配送 |
| 25 | vip_discount | double | 否 | 否 | 折扣 |
表 4-19-pet_mall(宠物商城)
| 编号 | 字段名 | 类型 | 长度 | 是否非空 | 是否主键 | 注释 |
| 1 | pet_mall_id | int | 是 | 是 | 宠物商城ID | |
| 2 | pet_gender | varchar | 64 | 否 | 否 | 宠物性别 |
| 3 | collect_len | int | 是 | 否 | 收藏数 | |
| 4 | comment_len | int | 是 | 否 | 评论数 | |
| 5 | cart_title | varchar | 125 | 否 | 否 | 标题 |
| 6 | cart_img | text | 65535 | 否 | 否 | 封面图 |
| 7 | cart_description | varchar | 255 | 否 | 否 | 描述 |
| 8 | cart_price_ago | double | 是 | 否 | 原价 | |
| 9 | cart_price | double | 是 | 否 | 卖价 | |
| 10 | cart_inventory | int | 是 | 否 | 商品库存 | |
| 11 | cart_type | varchar | 64 | 是 | 否 | 商品分类 |
| 12 | cart_content | longtext | 4294967295 | 否 | 否 | 正文 |
| 13 | cart_img_1 | text | 65535 | 否 | 否 | 主图1 |
| 14 | cart_img_2 | text | 65535 | 否 | 否 | 主图2 |
| 15 | cart_img_3 | text | 65535 | 否 | 否 | 主图3 |
| 16 | cart_img_4 | text | 65535 | 否 | 否 | 主图4 |
| 17 | cart_img_5 | text | 65535 | 否 | 否 | 主图5 |
| 18 | create_time | datetime | 是 | 否 | 创建时间 | |
| 19 | update_time | timestamp | 是 | 否 | 更新时间 |
表 4-20-praise(点赞)
| 编号 | 字段名 | 类型 | 长度 | 是否非空 | 是否主键 | 注释 |
| 1 | praise_id | int | 是 | 是 | 点赞ID | |
| 2 | user_id | int | 是 | 是 | 点赞人 | |
| 3 | create_time | timestamp | 是 | 否 | 创建时间 | |
| 4 | update_time | timestamp | 是 | 否 | 更新时间 | |
| 5 | source_table | varchar | 255 | 否 | 否 | 来源表 |
| 6 | source_field | varchar | 255 | 否 | 否 | 来源字段 |
| 7 | source_id | int | 是 | 否 | 来源ID | |
| 8 | status | tinyint | 是 | 否 | 点赞状态:1为点赞,0已取消 |
表 4-21-registered_user(注册用户)
| 编号 | 字段名 | 类型 | 长度 | 是否非空 | 是否主键 | 注释 |
| 1 | registered_user_id | int | 是 | 是 | 注册用户ID | |
| 2 | user_name | varchar | 64 | 否 | 否 | 用户姓名 |
| 3 | user_phone | varchar | 16 | 否 | 否 | 用户电话 |
| 4 | user_gender | varchar | 64 | 否 | 否 | 用户性别 |
| 5 | examine_state | varchar | 16 | 是 | 否 | 审核状态 |
| 6 | user_id | int | 是 | 否 | 用户ID | |
| 7 | create_time | datetime | 是 | 否 | 创建时间 | |
| 8 | update_time | timestamp | 是 | 否 | 更新时间 |
表 4-22-reservation_information(预约信息)
| 编号 | 字段名 | 类型 | 长度 | 是否非空 | 是否主键 | 注释 |
| 1 | reservation_information_id | int | 是 | 是 | 预约信息ID | |
| 2 | user_account | int | 否 | 否 | 用户账号 | |
| 3 | user_name | varchar | 64 | 否 | 否 | 用户姓名 |
| 4 | user_phone | varchar | 16 | 否 | 否 | 用户电话 |
| 5 | project_name | varchar | 64 | 否 | 否 | 项目名称 |
| 6 | service_type | varchar | 64 | 否 | 否 | 服务类型 |
| 7 | service_price | double | 否 | 否 | 服务价格 | |
| 8 | appointment_number | varchar | 64 | 否 | 否 | 预约编号 |
| 9 | appointment_time | datetime | 否 | 否 | 预约时间 | |
| 10 | appointment_remarks | text | 65535 | 否 | 否 | 预约备注 |
| 11 | examine_state | varchar | 16 | 是 | 否 | 审核状态 |
| 12 | examine_reply | varchar | 16 | 否 | 否 | 审核回复 |
| 13 | pay_state | varchar | 16 | 是 | 否 | 支付状态 |
| 14 | pay_type | varchar | 16 | 否 | 否 | 支付类型: 微信、支付宝、网银 |
| 15 | service_records_limit_times | int | 是 | 否 | 服务记录限制次数 | |
| 16 | create_time | datetime | 是 | 否 | 创建时间 | |
| 17 | update_time | timestamp | 是 | 否 | 更新时间 | |
| 18 | source_table | varchar | 255 | 否 | 否 | 来源表 |
| 19 | source_id | int | 否 | 否 | 来源ID | |
| 20 | source_user_id | int | 否 | 否 | 来源用户 |
表 4-23-score(评分)
| 编号 | 字段名 | 类型 | 长度 | 是否非空 | 是否主键 | 注释 |
| 1 | score_id | int | 是 | 是 | 评分ID | |
| 2 | user_id | int | 是 | 否 | 评分人 | |
| 3 | nickname | varchar | 64 | 否 | 否 | 昵称 |
| 4 | score_num | double | 是 | 否 | 评分 | |
| 5 | create_time | timestamp | 是 | 否 | 创建时间 | |
| 6 | update_time | timestamp | 是 | 否 | 更新时间 | |
| 7 | source_table | varchar | 255 | 否 | 否 | 来源表 |
| 8 | source_field | varchar | 255 | 否 | 否 | 来源字段 |
| 9 | source_id | int | 是 | 否 | 来源ID |
表 4-24-service_item(服务项目)
| 编号 | 字段名 | 类型 | 长度 | 是否非空 | 是否主键 | 注释 |
| 1 | service_item_id | int | 是 | 是 | 服务项目ID | |
| 2 | project_name | varchar | 64 | 否 | 否 | 项目名称 |
| 3 | cover_image | varchar | 255 | 否 | 否 | 封面图片 |
| 4 | service_type | varchar | 64 | 否 | 否 | 服务类型 |
| 5 | service_price | double | 否 | 否 | 服务价格 | |
| 6 | service_details | longtext | 4294967295 | 否 | 否 | 服务详情 |
| 7 | hits | int | 是 | 否 | 点击数 | |
| 8 | praise_len | int | 是 | 否 | 点赞数 | |
| 9 | collect_len | int | 是 | 否 | 收藏数 | |
| 10 | comment_len | int | 是 | 否 | 评论数 | |
| 11 | reservation_information_limit_times | int | 是 | 否 | 预约服务限制次数 | |
| 12 | create_time | datetime | 是 | 否 | 创建时间 | |
| 13 | update_time | timestamp | 是 | 否 | 更新时间 |
表 4-25-service_records(服务记录)
| 编号 | 字段名 | 类型 | 长度 | 是否非空 | 是否主键 | 注释 |
| 1 | service_records_id | int | 是 | 是 | 服务记录ID | |
| 2 | user_account | int | 否 | 否 | 用户账号 | |
| 3 | user_name | varchar | 64 | 否 | 否 | 用户姓名 |
| 4 | user_phone | varchar | 16 | 否 | 否 | 用户电话 |
| 5 | project_name | varchar | 64 | 否 | 否 | 项目名称 |
| 6 | appointment_number | varchar | 64 | 否 | 否 | 预约编号 |
| 7 | service_time | datetime | 否 | 否 | 服务时间 | |
| 8 | service_records | text | 65535 | 否 | 否 | 服务记录 |
| 9 | feeding_recommendations | text | 65535 | 否 | 否 | 喂养建议 |
| 10 | create_time | datetime | 是 | 否 | 创建时间 | |
| 11 | update_time | timestamp | 是 | 否 | 更新时间 | |
| 12 | source_table | varchar | 255 | 否 | 否 | 来源表 |
| 13 | source_id | int | 否 | 否 | 来源ID | |
| 14 | source_user_id | int | 否 | 否 | 来源用户 |
表 4-26-service_type(服务类型)
| 编号 | 字段名 | 类型 | 长度 | 是否非空 | 是否主键 | 注释 |
| 1 | service_type_id | int | 是 | 是 | 服务类型ID | |
| 2 | service_type | varchar | 64 | 否 | 否 | 服务类型 |
| 3 | create_time | datetime | 是 | 否 | 创建时间 | |
| 4 | update_time | timestamp | 是 | 否 | 更新时间 |
表 4-27-slides(轮播图)
| 编号 | 字段名 | 类型 | 长度 | 是否非空 | 是否主键 | 注释 |
| 1 | slides_id | int | 是 | 是 | 轮播图ID | |
| 2 | title | varchar | 64 | 否 | 否 | 标题 |
| 3 | content | varchar | 255 | 否 | 否 | 内容 |
| 4 | url | varchar | 255 | 否 | 否 | 链接 |
| 5 | img | varchar | 255 | 否 | 否 | 轮播图 |
| 6 | hits | int | 是 | 否 | 点击量 | |
| 7 | create_time | timestamp | 是 | 否 | 创建时间 | |
| 8 | update_time | timestamp | 是 | 否 | 更新时间 |
表 4-28-upload(文件上传)
| 编号 | 字段名 | 类型 | 长度 | 是否非空 | 是否主键 | 注释 |
| 1 | upload_id | int | 是 | 是 | 上传ID | |
| 2 | name | varchar | 64 | 否 | 否 | 文件名 |
| 3 | path | varchar | 255 | 否 | 否 | 访问路径 |
| 4 | file | varchar | 255 | 否 | 否 | 文件路径 |
| 5 | display | varchar | 255 | 否 | 否 | 显示顺序 |
| 6 | father_id | int | 否 | 否 | 父级ID | |
| 7 | dir | varchar | 255 | 否 | 否 | 文件夹 |
| 8 | type | varchar | 32 | 否 | 否 | 文件类型 |
表 4-29-user(用户账户)
| 编号 | 字段名 | 类型 | 长度 | 是否非空 | 是否主键 | 注释 |
| 1 | user_id | int | 是 | 是 | 用户ID | |
| 2 | state | smallint | 是 | 否 | 账户状态:(1可用|2异常|3已冻结|4已注销) | |
| 3 | user_group | varchar | 32 | 否 | 否 | 所在用户组 |
| 4 | login_time | timestamp | 是 | 否 | 上次登录时间 | |
| 5 | phone | varchar | 11 | 否 | 否 | 手机号码 |
| 6 | phone_state | smallint | 是 | 否 | 手机认证:(0未认证|1审核中|2已认证) | |
| 7 | username | varchar | 16 | 是 | 否 | 用户名 |
| 8 | nickname | varchar | 16 | 否 | 否 | 昵称 |
| 9 | password | varchar | 64 | 是 | 否 | 密码 |
| 10 | | varchar | 64 | 否 | 否 | 邮箱 |
| 11 | email_state | smallint | 是 | 否 | 邮箱认证:(0未认证|1审核中|2已认证) | |
| 12 | avatar | varchar | 255 | 否 | 否 | 头像地址 |
| 13 | open_id | varchar | 255 | 否 | 否 | 针对获取用户信息字段 |
| 14 | create_time | timestamp | 是 | 否 | 创建时间 |
表 4-30-user_group(用户组)
| 编号 | 字段名 | 类型 | 长度 | 是否非空 | 是否主键 | 注释 |
| 1 | group_id | mediumint | 是 | 是 | 用户组ID | |
| 2 | display | smallint | 是 | 否 | 显示顺序 | |
| 3 | name | varchar | 16 | 是 | 否 | 名称 |
| 4 | description | varchar | 255 | 否 | 否 | 描述 |
| 5 | source_table | varchar | 255 | 否 | 否 | 来源表 |
| 6 | source_field | varchar | 255 | 否 | 否 | 来源字段 |
| 7 | source_id | int | 是 | 否 | 来源ID | |
| 8 | register | smallint | 否 | 否 | 注册位置 | |
| 9 | create_time | timestamp | 是 | 否 | 创建时间 | |
| 10 | update_time | timestamp | 是 | 否 | 更新时间 |
5系统实现
注册用户登陆后,点击交流论坛,可查看交流论坛列表,并可对感兴趣的内容进行搜索、查看、点赞、收藏、评论,还可以发布新的帖子。交流论坛界面如图5-1所示。

图5-1交流论坛界面
注册用户登陆后,点击通知公告,可查看网站公告、关于我们、联系方式、网站介绍。网站公告界面如图5-2所示。

图5-2网站公告管理界面
宠物资讯:注册用户点击可查看宠物相关资讯,同时可对咨讯文章进行搜索、点赞、收藏和评论。宠物资讯界面如图5-3所示。

图5-3宠物咨询界面
注册用户进入我的账户,可对个人中心的个人首页、预约信息、服务记录、交流论坛、收藏、评论管理等内容进行管理和操作,个人中心界面如图5-4所示。

图5-4个人中心界面
管理员主页展示平台的概况和最新动态,提供一站式管理入口,帮助管理员快速访问和管理各类功能模块,提高工作效率。后台首页界面如图5-5所示。

图5-5后台首页管理界面
管理员可以通过用户管理功能查看和管理所有用户的信息,包括管理员、注册用户,进行权限设置、账户管理和身份验证,确保系统的安全和稳定运行。系统用户界面如图5-6所示。

图5-6系统用户界面
管理员可以查看和管理服务项目,查看服务项目名称、服务类型、服务价格等,并可对服务项目进行查询、删除。服务项目管理界面如图5-7所示。

图5-7服务项目管理界面
资源管理:管理员点击可查看宠物资讯和资讯分类;如需添加新的宠物资讯,点击“添加”按钮,上传封面图,输入标题,选择分类,输入标签、描述和正文,点击“确认”按钮进行添加。同时可对新闻和分类进行增删改查。资讯管理界面如图5-8所示。

图5-8资讯管理界面
系统管理包含轮播图管理。点击进入“轮播图”管理可添加新的轮播图信息,包括轮播图、标题和链接。公共管理界面如图5-9所示。

图5-9系统管理界面
6系统测试
系统的测试环境如表6-1所示。
表6-1 测试环境
| 类别 | 配置项 | 详细信息 |
| 硬件环境 | 服务器CPU | Intel Xeon E5-2680 v4 |
| 内存 | 32GB DDR4 | |
| 硬盘 | 1TB SSD | |
| 网络带宽 | 100Mbps | |
| 软件环境 | 操作系统 | Windows Server 2019 |
| 数据库 | MySQL 8.0 | |
| Web服务器 | Tomcat 9.0 | |
| 开发框架 | SpringBoot 2.5 | |
| 前端框架 | Vue.js 2.6 | |
| Java版本 | JDK 11 | |
| 浏览器 | Chrome 88, Firefox 85 |
系统测试的主要目的是确保系统的功能、性能和稳定性满足需求规格说明书中的要求,并验证系统在实际使用环境中的可用性和可靠性。通过测试,可以发现软件中的缺陷、漏洞和潜在问题,确保系统运行的准确性、完整性和安全性。在功能测试中,目的是验证系统各功能模块是否按设计实现预期功能,例如用户登录、信息管理、数据查询等核心功能是否准确执行。性能测试的目的是验证系统在高并发、数据量大等压力场景下的响应时间和处理能力,确保系统具备良好的性能。兼容性测试的目的是确保系统在不同的硬件、软件和浏览器环境中能正常运行。测试还包括对异常处理和边界条件的验证,确保系统在异常场景下能够正确处理和恢复。最终,通过测试确保系统可以安全稳定地部署上线,为用户提供可靠的服务。
系统测试采用多种测试方法,以全面验证系统的功能和性能。功能测试采用黑盒测试方法,通过设计测试用例直接验证系统功能是否符合需求,无需了解内部代码逻辑。例如,设计用例验证用户登录模块,通过输入合法和非法的用户名与密码,检查系统响应是否符合预期。性能测试采用压力测试和负载测试方法,通过模拟高并发用户访问、数据处理的场景,评估系统的响应时间、吞吐量和稳定性。兼容性测试通过在不同操作系统、浏览器和硬件设备上运行系统,验证其在不同环境中的适应性[11]。异常测试通过设计边界条件和异常输入,检查系统对非法数据和操作的处理能力。测试用例的设计需覆盖系统的所有功能模块和接口,确保测试过程的全面性。通过系统测试方法的综合应用,可以有效发现问题,并为系统的优化和改进提供依据。
系统的测试用例表格如下图所示。
表6-2 系统测试用例表
| 测试项 | 测试用例 | 问题 | 结论 |
| 登录功能测试 | 打开登录页面 输入正确的用户名和密码 点击“登录”按钮 | 无 | 符合预期 |
| 登录功能测试 | 打开登录页面 输入错误的用户名 输入正确的密码 点击“登录”按钮 | 无 | 符合预期 |
| 登录功能测试 | 打开登录页面 输入正确的用户名 输入错误的密码 点击“登录”按钮 | 无 | 符合预期 |
| 登录功能测试 | 打开登录页面 输入不存在的用户名和密码 点击“登录”按钮 | 无 | 符合预期 |
| 注册功能测试 | 打开注册页面 输入合法的用户名、密码、邮箱等信息 点击“注册”按钮 | 无 | 符合预期 |
| 注册功能测试 | 打开注册页面 输入已存在的用户名 输入其他合法信息 点击“注册”按钮 | 无 | 符合预期 |
| 注册功能测试 | 打开注册页面 输入合法用户名但密码不符合要求(如长度不足) 点击“注册”按钮 | 无 | 符合预期 |
| 注册功能测试 | 打开注册页面 输入合法用户名和密码但邮箱格式错误 点击“注册”按钮 | 无 | 符合预期 |
| 宠物信息测试 | 登录系统 进入宠物信息管理页面 浏览图片、名称、时间等信息 | 无 | 符合预期 |
| 宠物信息测试 | 登录系统 进入宠物信息管理页面 使用搜索栏输入关键词搜索宠物信息管理 | 无 | 符合预期 |
| 宠物信息测试 | 登录系统 进入宠物信息管理页面 点击宠物详情查看完整信息 | 无 | 符合预期 |
| 宠物信息测试 | 登录系统 进入宠物信息管理页面 不输入任何搜索条件直接点击搜索 | 无 | 符合预期 |
经过全面而细致的测试,我们确认基于WEB的宠物管理系统在登录、注册、商城管理、服务项目等核心功能方面稳定可靠。用户可以通过正确凭证顺利登录,且在输入错误时系统能够提供清晰的错误提示。注册流程顺畅,系统有效防止了恶意注册行为,保障了用户数据的安全。系统的各项功能模块,尤其是宠物资讯、服务项目和个人中心,均已通过功能性测试,操作便捷,界面友好。用户能够轻松管理宠物信息、预约服务和查看服务记录,所有功能模块都能流畅运行,且数据存储和展示稳定,安全性表现良好。
此外,经过性能和可靠性测试,系统在高并发访问情况下依然保持了良好的响应速度和稳定性。所有关键测试用例均已通过,覆盖率达到预期目标,确保了系统在不同设备和浏览器上的兼容性。
7总结
基于Web的宠物管理系统通过现代化技术,实现了高效、智能的宠物信息管理和服务预约。该系统结合了宠物主人的需求、宠物健康数据和服务商资源,优化了宠物管理流程,有效避免了传统人工管理的低效与错误问题。系统不仅支持宠物主人对宠物信息、健康记录和服务预约的管理,还允许服务商实时调整服务内容和预约安排,确保了灵活性和可操作性。通过Web平台,用户可以方便地查看宠物健康状况、预约服务、购买商品及获取宠物相关资讯,大大提升了宠物管理的效率和透明度。系统设计充分考虑了用户的多样化需求,不仅为宠物主人提供了便捷的操作界面,也为服务商提供了高效的管理工具,从而优化了宠物行业的资源利用和服务质量。
参考文献
[1]HoldsworthP ,FisherM .‘The ecosystem impacts of pet parasite management must be addressed’[J].Veterinary Record,2025,196(6):238-238.
[2]Hazardous Waste Management System; Identification and Listing of Hazardous Waste[J].The Federal Register / FIND,2025,90(040):11025-11025.
[3]陈宇佳.基于Web服务器的宠物托管服务管理系统设计[J].电脑编程技巧与维护,2024,(02):80-82+120.DOI:10.16184/j.cnki.comprg.2024.02.043.
[4]肖新凤.基于FISCO BCOS宠物管理系统设计与实现[J].信息与电脑(理论版),2023,35(16):133-135.
[5]王慧.一个宠物医院管理系统的设计与实现[J].电脑知识与技术,2023,19(10):67-70.DOI:10.14004/j.cnki.ckt.2023.0505.
[6]颜惠.基于Web的宠物店信息管理系统设计[J].软件,2023,44(02):147-149.
[7]平欣,宋育斌,孔维宾,等.基于GPS与微信小程序的智能宠物管理系统设计[J].软件导刊,2023,22(02):121-126.
[8]陈治宇.物联网智能宠物管理系统[C]//四川省电子学会,重庆市电子学会,四川省职业技能竞赛研究中心.2022年川渝大学生“数智”作品设计应用技能大赛暨第八届四川省大学生智能硬件设计应用大赛会议论文集.四川师范大学;,2022:89-96.DOI:10.26914/c.cnkihy.2022.077397.
[9]庄帅.宠物管理系统的设计及实现[J].福建电脑,2022,38(05):68-72.DOI:10.16707/j.cnki.fjpc.2022.05.017.
[10]游秋龙.NJ智能宠物管理系统商业计划书[D].厦门大学,2022.DOI:10.27424/d.cnki.gxmdu.2022.001007.
[11]陈锋,基于物联网平台的宠物半散养式管理系统及方法.安徽省,安徽一网网络科技有限公司,2021-05-04.
[12]王亚文,赵翠.基于SSM框架的社区宠物信息管理系统设计与分析[J].电脑编程技巧与维护,2021,(01):103-105.DOI:10.16184/j.cnki.comprg.2021.01.036.
[13]吴文洋,刘世宇.基于B/S架构宠物领养管理系统设计[J].软件,2020,41(11):85-87.
[14]叶军,华旭奋,孙晓艳.基于用户体验的互联网+宠物管理系统设计与实现[J].科技创新与应用,2020,(31):87-89.DOI:10.19981/j.cn23-1581/g3.2020.31.039.
[15]马海珠.小型宠物店管理系统的设计[J].电脑知识与技术,2019,15(36):93-94+108.DOI:10.14004/j.cnki.ckt.2019.4297.
[16]陈金谊,李泳清,邱广萍.机智云技术在宠物管理系统中的应用[J].物联网技术,2019,9(09):87-89+93.DOI:10.16667/j.issn.2095-1302.2019.09.026.
[17]谢文涛,林瑞冬,王妮,等.基于Django的宠物信息交流管理系统设计[J].电脑知识与技术,2019,15(25):57-58+69.DOI:10.14004/j.cnki.ckt.2019.3056.
[18]黄琳,林国钦.基于Java web的宠物店管理系统的设计[J].电子技术与软件工程,2019,(04):36-37.DOI:10.20109/j.cnki.etse.2019.04.028.
[19]吕金龙.基于ASP.NET的宠物医院管理信息系统设计[J].电子世界,2016,(01):39-40.DOI:10.19353/j.cnki.dzsj.2016.01.005.
[20]陈思国,陈思义,黄玲.基于RFID技术的宠物管理系统设计与实现[J].硅谷,2013,6(23):16+8.
致谢
在本次基于WEB的宠物管理系统设计与实现 的开发过程中,我衷心感谢所有给予我支持与帮助的人们。首先,我要向我的指导老师表达深深的谢意,正是他专业的引领和耐心的指导,使我在技术层面和项目管理上均取得了显著的进步。他对待科研的严谨态度和精湛的技术能力,对我产生了深远的影响,帮助我在遇到难题时能够迅速找到解决方案。
同时,我非常感谢我的团队成员们,我们一同面对挑战,共同解决问题,彼此之间的默契合作和无私奉献,使得项目能够顺利推进。在无数个加班的夜晚,是你们的陪伴和鼓励,让我感受到了团队的力量和温暖。
此外,我还要感谢那些为我提供测试环境、数据和反馈的宠物医院工作人员,他们的宝贵意见让我能够不断完善系统,更好地满足实际需求。
最后,我要感谢家人的理解和支持,他们始终是我坚强的后盾。在我全身心投入项目开发的日子里,他们给予了我无微不至的关怀和鼓励,让我能够无后顾之忧地专注于项目。在此,我再次向所有帮助过我的人表示最诚挚的感谢!
附录
系统核心代码设计
用户注册
注册页UserController.java,传入user对象,并将"user_id"、 "state"、 "user_group"、"login_time"、"phone"、"phone_state"、 "username"、"nickname"、"password"、"email"、"email_state"、"avatar"、"create_time"输入,重点是 "username"、"nickname"、"password"必须输入,通过获取username,数据库查询是否有该用户,如果存在,则提示“用户已存在”,否则执行将UserId置为空(数据库表中该字段已设置自动递增),代码如图所示。

图注册核心代码图
用户登录
登录页,首先传入"username"、"email"、"phone"、"password",用户可通过用户名、邮箱、手机号进行登陆,通过判断resultList来确定查询结果,然后执行查询用户组UserGroup,用户组里面不存在,依然报“用户不存在”,执行完以上代码,最后涉及到用户带有“审核”的,会查询examine_state(用户的审核状态),数据库表user_group中含有source_table和source_field进行查询,以上步骤完成,对输入的密码进行存储Token到数据库,匹对账号和密码,数据库中的AccessToken为令牌,用于身份认证,代码如图所示。

用户登录核心代码图
修改密码
修改密码,通过请求data,获取旧密码,并将新密码重新赋值,期间都是需要通过加密,代码如图所示。

修改密码核心代码图
修改数据
修改一个数据,原理与add基本一致,不同点在于通过readConfig()读取关键字,以及通过readQuery()获取URL后面?指定位置的标识,转成Map对象后,执行update操作,同样通过拼接的sql语句执行,执行过程读取query,toWhereSql()语句完成数据库操作,body为修改对象的值,代码如图所示。

修改数据核心代码图
删除数据
删除一条数据,通过readQuery(),获取URL后面的对象地址,删除FROM具体的table,query删除查询FindConfig语句,代码如图示。

图4-11删除数据核心代码图
获取列表
通过请求的参数获取列表数据,代码如图所示。

图获取列表核心代码图
图片上传
通过请求的参数获取列表数据,代码如图4-13所示。

图片上传核心代码图
请关注点赞+私信博主,免费领取项目源码
327

被折叠的 条评论
为什么被折叠?



