目 录
摘 要
基于SpringBoot的宠物医院管理系统提供了一个高效便捷的宠物医疗管理平台。系统集成了宠物档案管理、预约挂号、医生信息查询、宠物美容服务等功能,旨在简化宠物医院的日常管理操作。采用SpringBoot框架,确保系统的高性能和良好的扩展性,支持多角色用户的操作需求。
该系统通过设计不同用户角色的权限管理,普通用户可以方便地管理宠物档案、预约挂号和医生就诊等,医生和护士则负责处理挂号和就诊记录。管理员则具有更高权限,能够管理系统数据、用户信息以及各类服务内容。
系统在实际应用中能够有效提高宠物医院的管理效率,优化服务流程,为宠物主人和医院工作人员提供更加便捷的操作体验。
关键词:SpringBoot,宠物医院,系统设计。
Abstract
The pet hospital management system based on SpringBoot provides an efficient and convenient platform for pet medical management. The system integrates functions such as pet file management, appointment registration, doctor information inquiry, and pet grooming services, aiming to simplify the daily management operations of pet hospitals. Adopting the SpringBoot framework ensures high performance and good scalability of the system, supporting the operational needs of multi role users.
The system designs permission management for different user roles, allowing ordinary users to easily manage pet files, appointment registration, and doctor visits, while doctors and nurses are responsible for handling registration and visit records. Administrators have higher privileges and can manage system data, user information, and various service content.
The system can effectively improve the management efficiency of pet hospitals, optimize service processes, and provide a more convenient operating experience for pet owners and hospital staff in practical applications.
Keywords: SpringBoot,Pet hospital, system design.
第一章 绪 论
1.1研究背景及意义
随着宠物行业的快速发展,越来越多的宠物医院涌现出来,为了提供更高效的服务,管理工作变得日益复杂。传统的管理模式已无法满足现代宠物医院在服务质量、管理效率以及信息安全等方面的需求。为了应对这一挑战,开发一款功能全面且高效的管理系统成为必要。基于SpringBoot框架的宠物医院管理系统应运而生,它不仅能有效整合医院的各项资源,还能通过信息化手段提升医院的运营效率,降低管理成本。
系统通过集中管理宠物档案、预约挂号、就诊记录以及美容服务等信息,不仅为医院提供了一个便捷的管理平台,也为宠物主人提供了更为简洁、快速的服务体验。这种信息化、智能化的管理模式,不仅提高了医院的工作效率,还使得宠物医疗服务的质量得到了显著提升。同时,系统还为医院的运营决策提供了数据支持,进一步提升了医院在市场中的竞争力。
1.2国内外研究现状
在国外,随着宠物行业的蓬勃发展,许多宠物医院开始引入信息管理系统来提高运营效率。例如,北美和欧洲地区的宠物医院大多采用了基于Web的管理系统,利用现代化的技术手段优化医院的日常运营和客户服务。这些系统通常包括宠物档案管理、预约挂号、诊疗记录以及美容预约等功能,旨在为宠物主人提供更加便捷的服务。国外的系统设计往往注重用户体验,界面简洁易用,并且支持多设备访问,以适应不同用户的需求。此外,许多医院还将移动端应用与Web端系统结合,为用户提供随时随地预约和查询的便利。随着宠物健康管理需求的增加,越来越多的国外系统开始集成电子病历和智能分析功能,用以提升诊疗质量和管理精度。
在国内,随着宠物行业的快速发展,宠物医院的信息化建设逐渐得到重视。近年来,国内一些大中型宠物医院开始采用信息管理系统来提升服务质量和运营效率。国内的系统设计相较于国外起步稍晚,但发展迅速。许多国内宠物医院已经在使用基于SpringBoot等框架开发的管理系统,这些系统同样涵盖了宠物档案、预约挂号、医生信息、宠物健康记录等功能。国内的系统开发通常更加注重系统的稳定性和数据安全,特别是在涉及到宠物健康数据的管理时,更加关注信息的保密性和完整性。与此同时,国内一些企业也开始着眼于整合线上和线下服务,推动宠物医院管理系统向互联网化发展。尽管如此,整体来看,国内宠物医院管理系统的普及程度和功能完善性还存在一定差距。部分医院仍然依赖传统的手工管理方式,信息化建设水平不高,这也为未来系统的普及和提升提供了广阔的市场空间。
综上所述,基于SpringBoot的宠物医院管理系统在国内外已有一定的发展,并逐步成为提升宠物医院运营效率和服务质量的重要工具。国外的系统设计在用户体验和多设备支持方面有较为成熟的实践,而国内的系统虽然起步较晚,但随着宠物行业的快速发展,信息化建设逐渐得到重视,宠物医院管理系统的应用前景广阔。通过系统化的信息管理,宠物医院能够更加高效地管理宠物档案、预约挂号、诊疗记录等内容,提升医院的工作效率并优化客户服务体验。随着技术的不断进步和市场需求的增加,未来宠物医院管理系统将进一步完善,功能将更加丰富,帮助医院实现更加智能化、精细化的管理,推动宠物医疗行业的发展。
1.3论文组织结构
本论文共分为七个主要章节,具体结构如下:
1. 绪论:介绍研究背景与意义,回顾国内外研究现状,并概述论文的组织结构。
2. 相关技术介绍:详细介绍与本研究相关的技术,包括Java语言、B/S框架、SpringBoot框架、MVC框架、Vue技术和MySQL数据库。
3. 需求分析:对系统的功能需求和非功能需求进行分析,明确用户和管理员的需求,并进行可行性分析,包括技术、操作和经济可行性。
4. 系统设计:涵盖系统架构设计、系统模块设计,并进行数据库的概念设计与表设计。
5. 系统实现:具体描述各个功能模块的实现过程,展示系统如何根据需求进行开发。
6. 系统测试:阐述测试的目的,分析测试结果并得出结论,以验证系统的稳定性和功能完整性。
7. 总结:总结研究的主要成果和贡献,指出存在的不足及未来的研究方向。
第二章 关键技术
2.1 B/S框架
B/S(Browser/Server)架构是一种基于浏览器和服务器的应用架构模式。它以Web浏览器作为客户端,服务器端通过Web技术提供应用服务。客户端通过浏览器与服务器进行交互,用户无需安装专门的客户端应用程序,只需要通过互联网连接即可访问应用程序[1]。在B/S架构中,客户端主要承担用户界面的呈现和基本的输入输出功能,而核心的业务处理、数据存储等操作则由服务器端完成。这种架构的核心优势在于无需在每个客户端机器上安装或更新软件,只要用户的浏览器符合要求,就可以使用系统。
B/S(Browser/Server)架构是一种网络架构模型,其主要特点是客户端通过浏览器与服务器进行通信,所有的业务逻辑和数据处理都在服务器端完成,客户端仅负责展示数据[2]。B/S架构本质上是一种客户端-服务器模式的变体,它通过将传统的C/S(Client/Server)架构中的客户端功能移到浏览器中,简化了客户端的开发和维护工作。在B/S架构中,用户通过浏览器发送请求,浏览器负责展示从服务器获取的数据,服务器则处理请求并返回响应。该架构避免了安装和配置客户端软件的麻烦,也减少了对客户端硬件的依赖,适合于需要大规模部署和跨平台支持的应用系统。
B/S模式三层结构图如图2-1所示。

图2-1B/S模式三层结构图
2.2 SpringBoot框架
SpringBoot是一个用于简化Spring应用开发的开源框架,通过减少开发人员配置和依赖的复杂性,使得开发者能够快速构建基于Spring的生产级应用。SpringBoot基于Spring框架之上,提供了一种自配置的方式,使得开发者可以以最少的配置来启动和开发Spring应用[3]。它通过约定优于配置的原则,将常见的配置预设,使得开发人员能够聚焦于业务逻辑的实现,而不必过多关注繁琐的配置和环境搭建。
SpringBoot框架的核心特点之一是其自动配置功能。它能够根据项目中已存在的类和库,自动推断出开发环境的配置需求,减少了手动配置的工作量。SpringBoot还提供了嵌入式Web服务器支持(如Tomcat、Jetty等),使得应用可以以独立的Java应用形式运行,不再依赖外部的Web容器。这种特性使得SpringBoot特别适合于微服务架构的构建。SpringBoot还通过其提供的启动器(Starters)简化了常见功能的集成,例如数据库连接、消息队列、缓存、认证与授权等,从而提升了开发效率[4]。
2.3 Vue技术
Vue.js是一款用于构建用户界面的渐进式JavaScript框架,提供一种灵活而高效的方式来开发单页面应用(SPA)。Vue的设计理念是通过尽量简化开发过程,提供一种声明式的方式来构建用户界面[5]。Vue.js通过数据驱动的视图模型,允许开发者以声明式语法绑定数据与视图,使得应用的状态和界面表现更加简洁和可维护。它的核心思想是通过组件化开发将复杂的UI拆分为可重用的独立模块,从而提升了代码的模块化、可维护性和可扩展性。
Vue.js具备响应式数据绑定和虚拟DOM的特性。响应式数据绑定意味着当数据变化时,Vue会自动更新与之绑定的DOM元素,从而实现视图的实时更新。虚拟DOM则是Vue.js的一种优化手段,通过将对DOM的操作抽象为一个虚拟的DOM树来提高性能,减少实际DOM操作的开销[6]。Vue还提供了丰富的插件和工具,如Vue Router用于路由管理,Vuex用于状态管理,方便开发者构建复杂的前端应用。Vue的灵活性和简洁性使其成为现代Web开发中常用的前端框架之一。
2.4 MySQL数据库
MySQL是一种开源的关系型数据库管理系统(RDBMS),基于SQL(结构化查询语言)进行数据操作。作为一个被广泛使用的数据库系统,MySQL具有高度的性能、可扩展性和可靠性。MySQL使用表格结构来存储数据,每个表由多个列和行组成,数据通过SQL查询语言进行操作[7]。MySQL支持多种数据类型,如整数、浮动小数、字符串、日期等,以满足不同应用场景对数据存储的需求。在实际应用中,MySQL通常用于存储和管理结构化数据,通过索引、视图、触发器等功能提升数据查询的效率和数据的完整性。
MySQL支持ACID事务特性(原子性、一致性、隔离性、持久性),确保数据库操作的可靠性和数据的一致性。它还支持多种存储引擎,其中InnoDB是最常用的存储引擎,具备事务支持、行级锁定和外键约束等特性,适用于高并发、高可靠性的数据存储需求。MySQL可以通过主从复制、分区和分库分表等技术实现横向扩展,以应对大规模数据存储和高负载的应用需求。MySQL还具有灵活的权限管理机制,支持用户角色管理、细粒度的权限控制等,保障数据的安全性。
2.5 Java语言
Java语言是一种广泛使用的高级编程语言,具有平台无关性、面向对象特性和丰富的标准库。Java通过Java虚拟机(JVM)实现跨平台运行,开发者可以编写一次代码,在任何支持JVM的环境中执行[8]。Java的面向对象特性使得代码复用和模块化变得更加容易,促进了软件的维护和扩展。Java支持多线程编程,允许开发者在同一程序中同时执行多个任务,提升了应用程序的性能。
Java语言的语法结构简洁且易于理解,吸引了大量开发者。Java的标准库包含数据结构、输入输出处理、网络编程等众多功能模块。这使得开发者在构建应用程序时能够高效利用已有工具,减少重复劳动。Java广泛应用于企业级应用、移动应用、Web开发和大数据处理等领域。
2.6 MVC框架
MVC(Model-View-Controller)框架是一种软件设计模式,它将应用程序划分为三个核心组件:模型(Model)、视图(View)和控制器(Controller)。这种分离的关注点有助于提升系统的可维护性、可扩展性和灵活性。
模型负责处理应用程序的数据逻辑和业务规则。它管理应用程序的状态和数据,并响应视图和控制器的请求。模型通常与数据库交互,执行数据的增删改查操作,以及业务逻辑的处理。模型是应用程序的核心部分,封装了数据相关的操作,使得数据管理和业务逻辑的处理更加独立和模块化。
视图负责展示应用程序的用户界面。它从模型中获取数据,并将其呈现给用户。视图不关心数据的来源和处理逻辑,只负责数据的展示和用户的交互。视图通常使用HTML、CSS和JavaScript等技术构建,以提供丰富的用户体验。在MVC框架中,视图是可替换的,允许开发者在不改变业务逻辑的情况下,修改用户界面的设计。
控制器作为模型和视图之间的中介,负责接收用户的请求,调用相应的模型组件处理请求,并选择适当的视图组件来展示结果。控制器处理用户输入,将其转换为对模型的调用,并将模型处理的结果传递给视图进行展示。控制器还负责用户的导航,根据用户的请求和应用程序的状态,决定展示哪个视图。
MVC框架通过将应用程序划分为三个独立的组件,实现了关注点分离。这种结构使得开发者能够独立地开发、测试和维护每个组件,提高了开发效率和代码质量。MVC框架还提供了灵活的用户界面设计、可扩展的业务逻辑处理和清晰的组件间通信机制,使得应用程序更加易于维护和扩展。
第三章 系统分析
3.1系统可行性分析
3.1.1技术可行性
从技术可行性角度来看,所选技术能够充分满足当前应用需求。B/S架构具有良好的跨平台特性,借助浏览器端渲染与服务器端处理,能够实现不同操作系统和设备上的无缝访问。SpringBoot框架基于成熟的Spring生态,自动配置机制降低了开发与部署的复杂度,支持高效开发和微服务架构的实现。Vue.js作为前端技术,其响应式数据绑定和虚拟DOM优化使得大规模应用的构建与维护更加高效。MySQL数据库在数据存储、查询优化方面具有强大能力,其ACID事务特性与高并发支持能够保证数据一致性与系统稳定性,且广泛应用于多种行业,具备可扩展性和高效性。
3.1.2经济可行性
从经济可行性角度,所有选用的技术均为开源软件,降低了开发与部署成本。B/S架构减少了客户端软件的安装和更新需求,减轻了IT维护成本。SpringBoot框架通过减少配置和自动化部署,降低了开发和运营的时间成本。Vue.js提供了快速开发的能力,减少了前端开发的人员需求。MySQL作为开源数据库,不仅在授权成本上具有优势,而且通过其高效的查询与事务处理能力,可以在保证性能的同时降低硬件资源的投入,实现资源的高效利用。
3.1.3操作可行性
从操作可行性角度,所有选用的技术都有良好的文档支持和广泛的开发社区。B/S架构的实施依赖于常见的Web技术,技术栈成熟,操作流程规范,适合企业级应用的快速部署与运维。SpringBoot框架简化了Spring应用的配置与开发,集成了嵌入式Web服务器,使得开发者能够快速启动项目,减少了对开发环境和部署环境的依赖。Vue.js以组件化的设计思想,极大提升了前端开发的效率与代码复用性,操作简便。MySQL数据库提供了易于管理的用户界面,操作界面直观,支持多种操作系统,适合日常的数据库管理和维护工作。
3.2系统性能需求分析
1.可用性需求
系统必须具备高可用性,以确保其在各种使用场景下能够稳定运行。为满足可用性要求,系统应当具备自恢复能力和冗余机制,避免因单点故障而导致的服务中断。具体而言,系统的部署架构应支持负载均衡和集群配置,通过多个实例的协作提高整体系统的可用性。系统应提供详尽的监控与告警机制,能够实时追踪系统运行状态,及时发现潜在问题并触发自动恢复操作或通知管理员。在用户体验方面,系统需要提供清晰的错误提示信息,并能够在发生异常时通过回滚操作或其他容错机制,保证用户的操作不受到严重影响。
2.可靠性需求
可靠性要求系统在长时间运行中保持稳定,能够有效应对各种可能的故障和压力。系统设计应支持高可用的数据库架构,采用数据库主从复制、分片等技术以实现数据的可靠存储与访问。应用层应具备容错能力,在面对硬件故障、网络中断等意外情况时,能够保持系统的正常服务或在故障恢复后迅速恢复数据和业务流程。系统应具备日志记录功能,能够全面记录操作过程和异常信息,从而为问题追踪与系统优化提供数据支持。系统的可靠性还需要通过压力测试和稳定性测试来验证,确保在大规模用户访问及高并发场景下能够正常运行,不发生崩溃或数据丢失现象。
3.安全性需求
系统的安全性需求必须得到高度重视,确保系统和用户数据的保密性、完整性和可用性。为实现数据安全,系统应采用加密技术,特别是在用户认证、敏感数据传输和存储过程中,采用SSL/TLS协议进行加密通信,确保数据在传输过程中不被窃取或篡改。系统应支持用户身份验证与授权管理,采用如OAuth、JWT等安全机制防止未授权访问。访问控制应细化到资源级别,确保不同角色的用户只能访问其权限范围内的功能。为了防止恶意攻击,系统还应加强对常见攻击方式(如SQL注入、XSS攻击、CSRF攻击等)的防护,通过输入验证、输出转义、会话管理等技术措施提高系统的安全性。系统应定期进行安全审计与漏洞扫描,及时发现并修补可能的安全漏洞,保障系统的长期安全运营。
3.2.1功能性分析
前端普通用户模块:
注册登录:宠物医院管理系统提供了一个直观易用的前端注册登录模块,允许新用户快速创建账户,并让现有用户便捷地登录。注册时,用户需要填写必要的信息,如用户名、邮箱和密码。
我的账号:用户可在此模块修改个人资料,包括更新姓名、邮箱、密码等信息。也可以进行账号的登录和密码管理,确保账户的安全性。
个人中心:个人中心是用户管理各项个人信息、服务和操作的入口。用户可以在个人中心对相关功能进行访问和管理,如查看历史记录和修改个人设置。
宠物档案:用户可查看自己宠物的详细档案,进行宠物的增删改查操作,便于管理宠物信息。同时,用户可以新增宠物档案以记录宠物的基本信息和健康状况。
预约挂号:用户可以查看宠物挂号的详细信息,选择合适的科室和医生进行预约挂号。用户还可以进行支付操作并查询挂号记录,支持搜索和重置功能。
医生就诊:用户可以查看宠物的就诊信息、医生安排等,进行预约和支付操作,查询历史就诊记录,也支持重置相关信息。
美容预约:用户可以查看美容服务的详细信息,包括服务内容、价格等,进行预约。用户还可以通过系统进行支付、搜索、查询和重置等操作。
宠物日常:用户可查看宠物的日常健康记录,进行增删改查操作,记录宠物的日常生活信息,帮助跟踪宠物的健康状况。
收藏:用户可以查看并管理自己收藏的资讯和信息,对于不感兴趣的内容,用户可以选择删除收藏的项目,确保收藏内容的个性化和精确性。
评论管理:用户可以查看自己在前台发表的所有评论,并对评论进行管理,包括搜索、删除等操作。用户还可以通过点击评论来源直接跳转到相应的评论内容。
首页:首页提供轮播图、导航栏、宠物资讯、美容服务、医生信息推荐等内容,帮助用户快速找到所需的服务和信息,提升用户体验。
通知公告:用户可以查看网站公告、关于我们、联系方式、网站介绍等信息,了解网站的最新动态及公司信息,保证信息的透明性和沟通。
宠物资讯:用户可以查看宠物相关的热门资讯文章、点赞、收藏、评论并进行互动。用户也可以搜索感兴趣的文章并进行回复,保持互动。
医生信息:用户可以查看医生的详细信息,包括医生的姓名、所属科室、专业领域等,还可以对医生的服务进行点赞、评论和收藏,并进行预约挂号。
美容服务:用户可以查看美容服务的具体信息,了解服务名称、类型等内容,同时支持搜索、点赞、收藏、评论等功能,用户可根据需求预约美容服务。
宠物日常:用户可以查看宠物的日常活动记录,包括宠物的姓名、发布标题等信息。用户可以进行搜索、点赞、收藏、评论和删除等管理操作。
后端医生用户模块:
登录:医生用户通过登录系统进入医生个人主页,管理自己的信息和操作内容。
主页:医生可以在个人主页查看和修改自己的个人信息,同时支持密码修改,确保个人账号的安全。
医生信息:医生可以查看、修改自己的信息,包括专业领域、科室等。同时支持对评论进行查看、管理和删除,保证信息的准确性和健康的互动环境。
预约挂号:医生可以查看宠物挂号的详细信息,进行就诊登记。用户可以通过搜索功能查找挂号记录,并可以重置信息来维护账户的准确性。
医生就诊:医生可以查看宠物的就诊记录,并进行相关的增删改查操作,方便掌握宠物的健康状况,确保为宠物提供准确的医疗服务。
退出:医生可以安全退出系统,确保个人信息的安全性和隐私保护。
后端护士用户模块:
登录:护士用户通过登录系统进入个人主页,访问管理和操作的相关功能。
主页:护士可以在个人主页查看和修改个人信息,并进行密码的更新操作。
美容服务:护士可以查看美容服务的详细信息,并管理用户的评论。护士还可以对美容服务进行搜索、增删改查,确保服务的多样性和灵活性。
美容预约:护士可以查看美容预约的详细信息,包括预约时间、宠物信息等,同时提供搜索和重置功能,方便护士管理美容预约。
退出:护士用户可以安全退出系统,保障个人信息安全。
后端管理员模块:
登录:管理员通过登录进入系统后,能够访问所有后台管理功能,并对系统进行全面控制。
主页:管理员可在主页查看和修改个人信息,并进行密码的修改操作。
公共管理:管理员负责管理轮播图、通知公告等公共信息内容。管理员可以查看详情、搜索、增删改查轮播图和公告,确保系统信息更新及时且准确。
用户管理:管理员可以管理系统内的各类用户(管理员、普通用户、医生用户、护士用户),并可以查看、搜索、增删改查用户信息,进行角色权限分配和管理。
资讯管理:管理员负责管理宠物资讯内容,查看并修改文章的详情,同时可以查看用户评论,进行删除或回复操作,保持系统内容的健康和完整。
宠物档案:管理员可以对系统中的宠物档案进行查看、搜索、增删改查,确保宠物信息的准确性与完整性,便于用户管理宠物健康。
医生信息:管理员可以查看和管理医生的详细信息,包括科室、专业领域等,管理员还可以对医生的评论进行管理,确保医生信息的准确性。
预约挂号:管理员可以查看挂号信息,包括宠物挂号、就诊记录等,并对挂号信息进行增删改查,确保预约流程的顺畅和准确。
医生就诊:管理员可以查看和管理医生的就诊记录,并对信息进行增删改查,保障系统的正常运行和宠物的医疗需求。
美容服务:管理员可以查看和管理美容服务信息,进行增删改查,确保系统内的美容服务内容丰富且更新及时。
美容预约:管理员可以查看和管理美容预约,进行增删改查,确保美容服务的预约顺利进行,并管理服务质量。
宠物日常:管理员可查看和管理宠物的日常记录,包括宠物的姓名、健康信息等,进行增删改查,确保宠物健康记录的准确性。
退出:管理员可以安全退出系统,确保个人信息的保护和安全。
3.2.2系统用例分析
宠物医院管理系统的完整UML用例图分别是图3-1、3-2、3-3、3-4。
普通用户角色用例如下图所示。
图3-1宠物医院管理系统普通用户角色用例图
管理员角色用例如下图所示。

图3-2宠物医院管理系统管理员角色用例图
医生用户角色用例如下图所示。

图3-3宠物医院管理系统医生用户角色用例图

图3-4宠物医院管理系统护士用户角色用例图
3.3系统总体流程设计
3.3.1数据开发流程
系统开发流程的主要步骤,从需求分析到系统完成的全过程。流程包括需求分析、总体设计(结构、功能、数据)、详细设计(模块、编码)、模块整合与调用,以及测试、扩展和完善,最终完成系统的开发。本系统的开发流程如下图所示

图3-5系统开发流程图
3.3.2用户登录流程
用户输入用户名和密码后,系统先检查输入是否为空,再验证用户名是否存在,若存在则通过用户名获取密码并校验。若密码正确则登录成功,否则提示密码错误。若用户名不存在或无法登录,提示用户操作无效。如下图所示。

图3-6登录流程图
3.3.3系统操作流程
用户首先进入系统登录界面,输入用户名和密码后,系统验证信息是否正确。若验证失败,返回登录界面重新输入,若验证成功,则进入功能界面,执行相应功能处理后结束操作流程。操作流程如下图所示。

图3-7系统操作流程图
3.3.4添加信息流程
管理员可以添加信息,用户添加可以自己权限内的信息,输入信息后,要想利用这个软件来进行系统的安全管理,首先需要登录到该软件中。添加信息流程如下图所示。

图3-8添加信息流程图
3.3.5修改信息流程
用户首先选择需要修改的记录,输入修改后的数据,系统判断输入数据是否合法。若数据不合法,提示重新输入,若数据合法,则将修改后的数据写入数据库,完成操作后流程结束。修改信息流程图如下图所示。

图3-9修改信息流程图
3.3.6删除信息流程
用户选择需要删除的记录后,系统判断是否确认删除。若未确认,返回选择环节,若确认删除,则更新数据库,删除对应记录,完成操作后流程结束。删除信息流程图如下图所示。

图3-10删除信息流程图
第四章 总体设计
本章主要讨论的内容包括宠物医院管理系统的系统结构设计、功能模块设计、数据库系统设计。
4.1系统架构设计
系统采用SpringBoot 框架开发,该系统分为VIEW层、Controller层、Model层、DAO层和持久化数据存储层,VIEW层支持电脑浏览器访问系统。VIEW 层与 Controller 层紧密结合并系协同工作,共同完成前台页面的数据展示;Controller层为控制层,通过接收前端请求的参数进行业务处理,返回指定的路径或数据;Model层主要是服务层,用于业务逻辑处理;DAO 和持久化层,主要用于访问数据库和持久化数据[9]。整个系统架构如图下所示。

图4-1系统架构图
4.2系统模块设计
在上一章节中主要对系统的功能性需求和非功能性需求进行分析,并且根据需求分析了本宠物医院管理系统中的用例。那么接下来就要开始对本宠物医院管理系统的架构、主要功能和数据库开始进行设计。宠物医院管理系统根据前面章节的需求分析得出,宠物医院管理系统的功能模块图如下图所示。

图4-2宠物医院管理系统功能模块图
4.3数据库设计
数据库设计一般包括需求分析、概念模型设计、数据库表建立三大过程,其中需求分析前面章节已经阐述,概念模型设计有概念模型和逻辑结构设计两部分。
4.3.1数据库概念结构设计
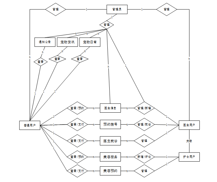
下面是整个宠物医院管理系统中主要的数据库表总E-R实体关系图。

图4-3宠物医院管理系统总E-R关系图
4.3.2数据库逻辑结构设计
通过上一小节中宠物医院管理系统中总E-R关系图上得出一共需要创建多个数据表。在此主要罗列几个主要的数据库表结构设计。
| 编号 | 字段名 | 类型 | 长度 | 是否非空 | 是否主键 | 注释 |
| 1 | token_id | int | 是 | 是 | 临时访问牌ID | |
| 2 | token | varchar | 64 | 否 | 否 | 临时访问牌 |
| 3 | info | text | 65535 | 否 | 否 | 信息 |
| 4 | maxage | int | 是 | 否 | 最大寿命:默认2小时 | |
| 5 | create_time | timestamp | 是 | 否 | 创建时间 | |
| 6 | update_time | timestamp | 是 | 否 | 更新时间 | |
| 7 | user_id | int | 是 | 否 | 用户编号 |
表 4-2-article(文章)
| 编号 | 字段名 | 类型 | 长度 | 是否非空 | 是否主键 | 注释 |
| 1 | article_id | mediumint | 是 | 是 | 文章id | |
| 2 | title | varchar | 125 | 是 | 是 | 标题 |
| 3 | type | varchar | 64 | 是 | 否 | 文章分类 |
| 4 | hits | int | 是 | 否 | 点击数 | |
| 5 | praise_len | int | 是 | 否 | 点赞数 | |
| 6 | create_time | timestamp | 是 | 否 | 创建时间 | |
| 7 | update_time | timestamp | 是 | 否 | 更新时间 | |
| 8 | source | varchar | 255 | 否 | 否 | 来源 |
| 9 | url | varchar | 255 | 否 | 否 | 来源地址 |
| 10 | tag | varchar | 255 | 否 | 否 | 标签 |
| 11 | content | longtext | 4294967295 | 否 | 否 | 正文 |
| 12 | img | varchar | 255 | 否 | 否 | 封面图 |
| 13 | description | text | 65535 | 否 | 否 | 文章描述 |
表 4-3-article_type(文章分类)
| 编号 | 字段名 | 类型 | 长度 | 是否非空 | 是否主键 | 注释 |
| 1 | type_id | smallint | 是 | 是 | 分类ID | |
| 2 | display | smallint | 是 | 否 | 显示顺序 | |
| 3 | name | varchar | 16 | 是 | 否 | 分类名称 |
| 4 | father_id | smallint | 是 | 否 | 上级分类ID | |
| 5 | description | varchar | 255 | 否 | 否 | 描述 |
| 6 | icon | text | 65535 | 否 | 否 | 分类图标 |
| 7 | url | varchar | 255 | 否 | 否 | 外链地址 |
| 8 | create_time | timestamp | 是 | 否 | 创建时间 | |
| 9 | update_time | timestamp | 是 | 否 | 更新时间 |
表 4-4-auth(用户权限管理)
| 编号 | 字段名 | 类型 | 长度 | 是否非空 | 是否主键 | 注释 |
| 1 | auth_id | int | 是 | 是 | 授权ID | |
| 2 | user_group | varchar | 64 | 否 | 否 | 用户组 |
| 3 | mod_name | varchar | 64 | 否 | 否 | 模块名 |
| 4 | table_name | varchar | 64 | 否 | 否 | 表名 |
| 5 | page_title | varchar | 255 | 否 | 否 | 页面标题 |
| 6 | path | varchar | 255 | 否 | 否 | 路由路径 |
| 7 | parent | varchar | 64 | 否 | 否 | 父级菜单 |
| 8 | parent_sort | int | 是 | 否 | 父级菜单排序 | |
| 9 | position | varchar | 32 | 否 | 否 | 位置 |
| 10 | mode | varchar | 32 | 是 | 否 | 跳转方式 |
| 11 | add | tinyint | 是 | 否 | 是否可增加 | |
| 12 | del | tinyint | 是 | 否 | 是否可删除 | |
| 13 | set | tinyint | 是 | 否 | 是否可修改 | |
| 14 | get | tinyint | 是 | 否 | 是否可查看 | |
| 15 | field_add | text | 65535 | 否 | 否 | 添加字段 |
| 16 | field_set | text | 65535 | 否 | 否 | 修改字段 |
| 17 | field_get | text | 65535 | 否 | 否 | 查询字段 |
| 18 | table_nav_name | varchar | 500 | 否 | 否 | 跨表导航名称 |
| 19 | table_nav | varchar | 500 | 否 | 否 | 跨表导航 |
| 20 | option | text | 65535 | 否 | 否 | 配置 |
| 21 | create_time | timestamp | 是 | 否 | 创建时间 | |
| 22 | update_time | timestamp | 是 | 否 | 更新时间 |
表 4-5-beauty_reservation(美容预约)
| 编号 | 字段名 | 类型 | 长度 | 是否非空 | 是否主键 | 注释 |
| 1 | beauty_reservation_id | int | 是 | 是 | 美容预约ID | |
| 2 | nurse_users | int | 否 | 否 | 护士用户 | |
| 3 | beauty_name | varchar | 64 | 否 | 否 | 美容名称 |
| 4 | beauty_types | varchar | 64 | 否 | 否 | 美容类型 |
| 5 | beauty_prices | varchar | 64 | 否 | 否 | 美容价格 |
| 6 | ordinary_users | int | 否 | 否 | 普通用户 | |
| 7 | user_name | varchar | 64 | 否 | 否 | 用户姓名 |
| 8 | time_of_appointment | date | 否 | 否 | 预约时间 | |
| 9 | appointment_period | varchar | 64 | 否 | 否 | 预约时段 |
| 10 | pay_state | varchar | 16 | 是 | 否 | 支付状态 |
| 11 | pay_type | varchar | 16 | 否 | 否 | 支付类型: 微信、支付宝、网银 |
| 12 | create_time | datetime | 是 | 否 | 创建时间 | |
| 13 | update_time | timestamp | 是 | 否 | 更新时间 | |
| 14 | source_table | varchar | 255 | 否 | 否 | 来源表 |
| 15 | source_id | int | 否 | 否 | 来源ID | |
| 16 | source_user_id | int | 否 | 否 | 来源用户 |
表 4-6-beauty_services(美容服务)
| 编号 | 字段名 | 类型 | 长度 | 是否非空 | 是否主键 | 注释 |
| 1 | beauty_services_id | int | 是 | 是 | 美容服务ID | |
| 2 | nurse_users | int | 否 | 否 | 护士用户 | |
| 3 | beauty_name | varchar | 64 | 否 | 否 | 美容名称 |
| 4 | beauty_types | varchar | 64 | 否 | 否 | 美容类型 |
| 5 | beauty_prices | varchar | 64 | 否 | 否 | 美容价格 |
| 6 | beauty_pictures | varchar | 255 | 否 | 否 | 美容图片 |
| 7 | beauty_introduction | text | 65535 | 否 | 否 | 美容简介 |
| 8 | praise_len | int | 是 | 否 | 点赞数 | |
| 9 | collect_len | int | 是 | 否 | 收藏数 | |
| 10 | comment_len | int | 是 | 否 | 评论数 | |
| 11 | beauty_reservation_limit_times | int | 是 | 否 | 预约限制次数 | |
| 12 | create_time | datetime | 是 | 否 | 创建时间 | |
| 13 | update_time | timestamp | 是 | 否 | 更新时间 |
表 4-7-code_token(验证码)
| 编号 | 字段名 | 类型 | 长度 | 是否非空 | 是否主键 | 注释 |
| 1 | code_token_id | int | 是 | 是 | 验证码ID | |
| 2 | token | varchar | 255 | 否 | 否 | 令牌 |
| 3 | code | varchar | 255 | 否 | 否 | 验证码 |
| 4 | expire_time | timestamp | 是 | 否 | 失效时间 | |
| 5 | create_time | timestamp | 是 | 否 | 创建时间 | |
| 6 | update_time | timestamp | 是 | 否 | 更新时间 |
表 4-8-collect(收藏)
| 编号 | 字段名 | 类型 | 长度 | 是否非空 | 是否主键 | 注释 |
| 1 | collect_id | int | 是 | 是 | 收藏ID | |
| 2 | user_id | int | 是 | 是 | 收藏人ID | |
| 3 | source_table | varchar | 255 | 否 | 否 | 来源表 |
| 4 | source_field | varchar | 255 | 否 | 否 | 来源字段 |
| 5 | source_id | int | 是 | 否 | 来源ID | |
| 6 | title | varchar | 255 | 否 | 否 | 标题 |
| 7 | img | varchar | 255 | 否 | 否 | 封面 |
| 8 | create_time | timestamp | 是 | 否 | 创建时间 | |
| 9 | update_time | timestamp | 是 | 否 | 更新时间 |
表 4-9-comment(评论)
| 编号 | 字段名 | 类型 | 长度 | 是否非空 | 是否主键 | 注释 |
| 1 | comment_id | int | 是 | 是 | 评论ID | |
| 2 | user_id | int | 是 | 是 | 评论人ID | |
| 3 | reply_to_id | int | 是 | 否 | 回复评论ID | |
| 4 | content | longtext | 4294967295 | 否 | 否 | 内容 |
| 5 | nickname | varchar | 255 | 否 | 否 | 昵称 |
| 6 | avatar | varchar | 255 | 否 | 否 | 头像地址 |
| 7 | create_time | timestamp | 是 | 否 | 创建时间 | |
| 8 | update_time | timestamp | 是 | 否 | 更新时间 | |
| 9 | source_table | varchar | 255 | 否 | 否 | 来源表 |
| 10 | source_field | varchar | 255 | 否 | 否 | 来源字段 |
| 11 | source_id | int | 是 | 否 | 来源ID |
表 4-10-doctors_visit(医生就诊)
| 编号 | 字段名 | 类型 | 长度 | 是否非空 | 是否主键 | 注释 |
| 1 | doctors_visit_id | int | 是 | 是 | 医生就诊ID | |
| 2 | doctor_users | int | 否 | 否 | 医生用户 | |
| 3 | doctors_name | varchar | 64 | 否 | 否 | 医生姓名 |
| 4 | doctors_department | varchar | 64 | 否 | 否 | 医生科室 |
| 5 | ordinary_users | int | 否 | 否 | 普通用户 | |
| 6 | user_name | varchar | 64 | 否 | 否 | 用户姓名 |
| 7 | user_phone_number | varchar | 64 | 否 | 否 | 用户电话 |
| 8 | pet_name | varchar | 64 | 否 | 否 | 宠物名称 |
| 9 | pet_species | varchar | 64 | 否 | 否 | 宠物种类 |
| 10 | disease_description | text | 65535 | 否 | 否 | 病情描述 |
| 11 | created_date | date | 否 | 否 | 建档日期 | |
| 12 | diagnostic_results | varchar | 64 | 否 | 否 | 诊断结果 |
| 13 | treatment_plan | text | 65535 | 否 | 否 | 治疗方案 |
| 14 | prescribing_medication | text | 65535 | 否 | 否 | 开处方药 |
| 15 | inspection_fees | double | 否 | 否 | 检查费用 | |
| 16 | drug_expenses | double | 否 | 否 | 药品费用 | |
| 17 | pay_state | varchar | 16 | 是 | 否 | 支付状态 |
| 18 | pay_type | varchar | 16 | 否 | 否 | 支付类型: 微信、支付宝、网银 |
| 19 | create_time | datetime | 是 | 否 | 创建时间 | |
| 20 | update_time | timestamp | 是 | 否 | 更新时间 | |
| 21 | source_table | varchar | 255 | 否 | 否 | 来源表 |
| 22 | source_id | int | 否 | 否 | 来源ID | |
| 23 | source_user_id | int | 否 | 否 | 来源用户 |
表 4-11-doctor_information(医生信息)
| 编号 | 字段名 | 类型 | 长度 | 是否非空 | 是否主键 | 注释 |
| 1 | doctor_information_id | int | 是 | 是 | 医生信息ID | |
| 2 | doctor_users | int | 否 | 否 | 医生用户 | |
| 3 | doctors_name | varchar | 64 | 否 | 否 | 医生姓名 |
| 4 | doctors_department | varchar | 64 | 否 | 否 | 医生科室 |
| 5 | professional_field | varchar | 64 | 否 | 否 | 专业领域 |
| 6 | work_shift | date | 否 | 否 | 上班时间 | |
| 7 | registration_fee | double | 否 | 否 | 挂号费用 | |
| 8 | doctors_photo | varchar | 255 | 否 | 否 | 医生相片 |
| 9 | hands_on_background | varchar | 64 | 否 | 否 | 工作经验 |
| 10 | doctor_introduction | text | 65535 | 否 | 否 | 医生简介 |
| 11 | praise_len | int | 是 | 否 | 点赞数 | |
| 12 | collect_len | int | 是 | 否 | 收藏数 | |
| 13 | comment_len | int | 是 | 否 | 评论数 | |
| 14 | make_an_appointment_for_registration_limit_times | int | 是 | 否 | 预约限制次数 | |
| 15 | create_time | datetime | 是 | 否 | 创建时间 | |
| 16 | update_time | timestamp | 是 | 否 | 更新时间 |
表 4-12-doctor_users(医生用户)
| 编号 | 字段名 | 类型 | 长度 | 是否非空 | 是否主键 | 注释 |
| 1 | doctor_users_id | int | 是 | 是 | 医生用户ID | |
| 2 | doctors_name | varchar | 64 | 否 | 否 | 医生姓名 |
| 3 | doctors_department | varchar | 64 | 否 | 否 | 医生科室 |
| 4 | doctors_phone_number | varchar | 64 | 否 | 否 | 医生电话 |
| 5 | professional_field | varchar | 64 | 否 | 否 | 专业领域 |
| 6 | examine_state | varchar | 16 | 是 | 否 | 审核状态 |
| 7 | user_id | int | 是 | 否 | 用户ID | |
| 8 | create_time | datetime | 是 | 否 | 创建时间 | |
| 9 | update_time | timestamp | 是 | 否 | 更新时间 |
表 4-13-hits(用户点击)
| 编号 | 字段名 | 类型 | 长度 | 是否非空 | 是否主键 | 注释 |
| 1 | hits_id | int | 是 | 是 | 点赞ID | |
| 2 | user_id | int | 是 | 否 | 点赞人 | |
| 3 | create_time | timestamp | 是 | 否 | 创建时间 | |
| 4 | update_time | timestamp | 是 | 否 | 更新时间 | |
| 5 | source_table | varchar | 255 | 否 | 否 | 来源表 |
| 6 | source_field | varchar | 255 | 否 | 否 | 来源字段 |
| 7 | source_id | int | 是 | 否 | 来源ID |
表 4-14-make_an_appointment_for_registration(预约挂号)
| 编号 | 字段名 | 类型 | 长度 | 是否非空 | 是否主键 | 注释 |
| 1 | make_an_appointment_for_registration_id | int | 是 | 是 | 预约挂号ID | |
| 2 | doctor_users | int | 否 | 否 | 医生用户 | |
| 3 | doctors_name | varchar | 64 | 否 | 否 | 医生姓名 |
| 4 | doctors_department | varchar | 64 | 否 | 否 | 医生科室 |
| 5 | professional_field | varchar | 64 | 否 | 否 | 专业领域 |
| 6 | registration_fee | double | 否 | 否 | 挂号费用 | |
| 7 | time_of_appointment | date | 否 | 否 | 预约时间 | |
| 8 | appointment_period | varchar | 64 | 否 | 否 | 预约时段 |
| 9 | ordinary_users | int | 否 | 否 | 普通用户 | |
| 10 | user_name | varchar | 64 | 否 | 否 | 用户姓名 |
| 11 | user_phone_number | varchar | 64 | 否 | 否 | 用户电话 |
| 12 | pet_name | varchar | 64 | 否 | 否 | 宠物名称 |
| 13 | pet_species | varchar | 64 | 否 | 否 | 宠物种类 |
| 14 | disease_description | text | 65535 | 否 | 否 | 病情描述 |
| 15 | pay_state | varchar | 16 | 是 | 否 | 支付状态 |
| 16 | pay_type | varchar | 16 | 否 | 否 | 支付类型: 微信、支付宝、网银 |
| 17 | doctors_visit_limit_times | int | 是 | 否 | 就诊限制次数 | |
| 18 | create_time | datetime | 是 | 否 | 创建时间 | |
| 19 | update_time | timestamp | 是 | 否 | 更新时间 | |
| 20 | source_table | varchar | 255 | 否 | 否 | 来源表 |
| 21 | source_id | int | 否 | 否 | 来源ID | |
| 22 | source_user_id | int | 否 | 否 | 来源用户 |
表 4-15-notice(公告)
| 编号 | 字段名 | 类型 | 长度 | 是否非空 | 是否主键 | 注释 |
| 1 | notice_id | mediumint | 是 | 是 | 公告ID | |
| 2 | title | varchar | 125 | 是 | 否 | 标题 |
| 3 | content | longtext | 4294967295 | 否 | 否 | 正文 |
| 4 | create_time | timestamp | 是 | 否 | 创建时间 | |
| 5 | update_time | timestamp | 是 | 否 | 更新时间 |
表 4-16-nurse_users(护士用户)
| 编号 | 字段名 | 类型 | 长度 | 是否非空 | 是否主键 | 注释 |
| 1 | nurse_users_id | int | 是 | 是 | 护士用户ID | |
| 2 | nurses_name | varchar | 64 | 否 | 否 | 护士姓名 |
| 3 | nurses_phone_number | varchar | 64 | 否 | 否 | 护士电话 |
| 4 | examine_state | varchar | 16 | 是 | 否 | 审核状态 |
| 5 | user_id | int | 是 | 否 | 用户ID | |
| 6 | create_time | datetime | 是 | 否 | 创建时间 | |
| 7 | update_time | timestamp | 是 | 否 | 更新时间 |
表 4-17-ordinary_users(普通用户)
| 编号 | 字段名 | 类型 | 长度 | 是否非空 | 是否主键 | 注释 |
| 1 | ordinary_users_id | int | 是 | 是 | 普通用户ID | |
| 2 | user_name | varchar | 64 | 否 | 否 | 用户姓名 |
| 3 | user_gender | varchar | 64 | 否 | 否 | 用户性别 |
| 4 | user_phone_number | varchar | 64 | 否 | 否 | 用户电话 |
| 5 | examine_state | varchar | 16 | 是 | 否 | 审核状态 |
| 6 | user_id | int | 是 | 否 | 用户ID | |
| 7 | create_time | datetime | 是 | 否 | 创建时间 | |
| 8 | update_time | timestamp | 是 | 否 | 更新时间 |
表 4-18-pet_daily_life(宠物日常)
| 编号 | 字段名 | 类型 | 长度 | 是否非空 | 是否主键 | 注释 |
| 1 | pet_daily_life_id | int | 是 | 是 | 宠物日常ID | |
| 2 | publish_user | int | 否 | 否 | 发布用户 | |
| 3 | user_name | varchar | 64 | 否 | 否 | 用户姓名 |
| 4 | publish_title | varchar | 64 | 否 | 否 | 发布标题 |
| 5 | release_time | date | 否 | 否 | 发布时间 | |
| 6 | publish_pictures | varchar | 255 | 否 | 否 | 发布图片 |
| 7 | publishing_content | text | 65535 | 否 | 否 | 发布内容 |
| 8 | praise_len | int | 是 | 否 | 点赞数 | |
| 9 | collect_len | int | 是 | 否 | 收藏数 | |
| 10 | comment_len | int | 是 | 否 | 评论数 | |
| 11 | create_time | datetime | 是 | 否 | 创建时间 | |
| 12 | update_time | timestamp | 是 | 否 | 更新时间 |
表 4-19-pet_profile(宠物档案)
| 编号 | 字段名 | 类型 | 长度 | 是否非空 | 是否主键 | 注释 |
| 1 | pet_profile_id | int | 是 | 是 | 宠物档案ID | |
| 2 | ordinary_users | int | 否 | 否 | 普通用户 | |
| 3 | user_name | varchar | 64 | 否 | 否 | 用户姓名 |
| 4 | user_gender | varchar | 64 | 否 | 否 | 用户性别 |
| 5 | user_phone_number | varchar | 16 | 否 | 否 | 用户电话 |
| 6 | pet_name | varchar | 64 | 否 | 否 | 宠物名称 |
| 7 | pet_species | varchar | 64 | 否 | 否 | 宠物种类 |
| 8 | pet_age | varchar | 64 | 否 | 否 | 宠物年龄 |
| 9 | pet_weight | varchar | 64 | 否 | 否 | 宠物体重 |
| 10 | pet_gender | varchar | 64 | 否 | 否 | 宠物性别 |
| 11 | pet_fur_color | varchar | 64 | 否 | 否 | 宠物毛色 |
| 12 | create_time | datetime | 是 | 否 | 创建时间 | |
| 13 | update_time | timestamp | 是 | 否 | 更新时间 |
表 4-20-praise(点赞)
| 编号 | 字段名 | 类型 | 长度 | 是否非空 | 是否主键 | 注释 |
| 1 | praise_id | int | 是 | 是 | 点赞ID | |
| 2 | user_id | int | 是 | 是 | 点赞人 | |
| 3 | create_time | timestamp | 是 | 否 | 创建时间 | |
| 4 | update_time | timestamp | 是 | 否 | 更新时间 | |
| 5 | source_table | varchar | 255 | 否 | 否 | 来源表 |
| 6 | source_field | varchar | 255 | 否 | 否 | 来源字段 |
| 7 | source_id | int | 是 | 否 | 来源ID | |
| 8 | status | tinyint | 是 | 否 | 点赞状态:1为点赞,0已取消 |
表 4-21-score(评分)
| 编号 | 字段名 | 类型 | 长度 | 是否非空 | 是否主键 | 注释 |
| 1 | score_id | int | 是 | 是 | 评分ID | |
| 2 | user_id | int | 是 | 否 | 评分人 | |
| 3 | nickname | varchar | 64 | 否 | 否 | 昵称 |
| 4 | score_num | double | 是 | 否 | 评分 | |
| 5 | create_time | timestamp | 是 | 否 | 创建时间 | |
| 6 | update_time | timestamp | 是 | 否 | 更新时间 | |
| 7 | source_table | varchar | 255 | 否 | 否 | 来源表 |
| 8 | source_field | varchar | 255 | 否 | 否 | 来源字段 |
| 9 | source_id | int | 是 | 否 | 来源ID |
表 4-22-slides(轮播图)
| 编号 | 字段名 | 类型 | 长度 | 是否非空 | 是否主键 | 注释 |
| 1 | slides_id | int | 是 | 是 | 轮播图ID | |
| 2 | title | varchar | 64 | 否 | 否 | 标题 |
| 3 | content | varchar | 255 | 否 | 否 | 内容 |
| 4 | url | varchar | 255 | 否 | 否 | 链接 |
| 5 | img | varchar | 255 | 否 | 否 | 轮播图 |
| 6 | hits | int | 是 | 否 | 点击量 | |
| 7 | create_time | timestamp | 是 | 否 | 创建时间 | |
| 8 | update_time | timestamp | 是 | 否 | 更新时间 |
表 4-23-upload(文件上传)
| 编号 | 字段名 | 类型 | 长度 | 是否非空 | 是否主键 | 注释 |
| 1 | upload_id | int | 是 | 是 | 上传ID | |
| 2 | name | varchar | 64 | 否 | 否 | 文件名 |
| 3 | path | varchar | 255 | 否 | 否 | 访问路径 |
| 4 | file | varchar | 255 | 否 | 否 | 文件路径 |
| 5 | display | varchar | 255 | 否 | 否 | 显示顺序 |
| 6 | father_id | int | 否 | 否 | 父级ID | |
| 7 | dir | varchar | 255 | 否 | 否 | 文件夹 |
| 8 | type | varchar | 32 | 否 | 否 | 文件类型 |
表 4-24-user(用户账户)
| 编号 | 字段名 | 类型 | 长度 | 是否非空 | 是否主键 | 注释 |
| 1 | user_id | int | 是 | 是 | 用户ID | |
| 2 | state | smallint | 是 | 否 | 账户状态:(1可用|2异常|3已冻结|4已注销) | |
| 3 | user_group | varchar | 32 | 否 | 否 | 所在用户组 |
| 4 | login_time | timestamp | 是 | 否 | 上次登录时间 | |
| 5 | phone | varchar | 11 | 否 | 否 | 手机号码 |
| 6 | phone_state | smallint | 是 | 否 | 手机认证:(0未认证|1审核中|2已认证) | |
| 7 | username | varchar | 16 | 是 | 否 | 用户名 |
| 8 | nickname | varchar | 16 | 否 | 否 | 昵称 |
| 9 | password | varchar | 64 | 是 | 否 | 密码 |
| 10 | | varchar | 64 | 否 | 否 | 邮箱 |
| 11 | email_state | smallint | 是 | 否 | 邮箱认证:(0未认证|1审核中|2已认证) | |
| 12 | avatar | varchar | 255 | 否 | 否 | 头像地址 |
| 13 | open_id | varchar | 255 | 否 | 否 | 针对获取用户信息字段 |
| 14 | create_time | timestamp | 是 | 否 | 创建时间 |
表 4-25-user_group(用户组)
| 编号 | 字段名 | 类型 | 长度 | 是否非空 | 是否主键 | 注释 |
| 1 | group_id | mediumint | 是 | 是 | 用户组ID | |
| 2 | display | smallint | 是 | 否 | 显示顺序 | |
| 3 | name | varchar | 16 | 是 | 否 | 名称 |
| 4 | description | varchar | 255 | 否 | 否 | 描述 |
| 5 | source_table | varchar | 255 | 否 | 否 | 来源表 |
| 6 | source_field | varchar | 255 | 否 | 否 | 来源字段 |
| 7 | source_id | int | 是 | 否 | 来源ID | |
| 8 | register | smallint | 否 | 否 | 注册位置 | |
| 9 | create_time | timestamp | 是 | 否 | 创建时间 | |
| 10 | update_time | timestamp | 是 | 否 | 更新时间 |
第五章 系统详细设计与实现
5.1前端首页模块
首页提供轮播图、导航栏、宠物资讯、美容服务、医生信息推荐等内容,帮助用户快速找到所需的服务和信息,提升用户体验。前台首页模块展示如下图所示。

图5-1前台首页模块图
5.2用户注册模块
不是宠物医院管理系统中正式用户的是可以在线进行注册的,当填写上自己的账号+设置密码+确认密码+昵称+邮箱+手机号+身份+用户姓名+用户性别等信息后再点击“注册”按钮后将会先验证输入的有没有空数据,再次验证密码和确认密码是否是一样的,最后验证输入的账户名和数据库表中已经注册的账户名是否重复,只有都验证没问题后即可用户注册成功。其用户注册模块展示如下图所示。

图5-2注册模块图
5.3登录模块
宠物医院管理系统中的前台上注册后的用户是可以通过自己的用户名+密码进行登录的,当用户输入完整的自己的用户名+密码信息并点击“登录”按钮后,将会首先验证输入的有没有空数据,再次验证输入的用户名+密码和数据库中当前保存的用户信息是否一致,只有在一致后将会登录成功并自动跳转到宠物医院管理系统的首页中,否则将会提示相应错误信息,登录模块如下图所示。

图5-3登录模块图
5.4前端普通用户功能模块
5.4.1宠物资讯模块
用户可以查看宠物相关的热门资讯文章、点赞、收藏、评论并进行互动。用户也可以搜索感兴趣的文章并进行回复,保持互动。模块如下图所示:

图5-4宠物资讯模块图
5.4.2医生信息模块
用户可以查看医生的详细信息,包括医生的姓名、所属科室、专业领域等,还可以对医生的服务进行点赞、评论和收藏,并进行预约挂号。模块如下图所示。

图5-5医生信息模块图

图5-6提交预约模块图
5.4.3美容服务模块
用户可以查看美容服务的具体信息,了解服务名称、类型等内容,同时支持搜索、点赞、收藏、评论等功能,用户可根据需求预约美容服务。模块如下图所示。

图5-7美容服务模块图

图5-8提交预约模块图
5.4.4个人中心-宠物档案模块
用户可查看自己宠物的详细档案,进行宠物的增删改查操作,便于管理宠物信息。同时,用户可以新增宠物档案以记录宠物的基本信息和健康状况。模块如下图所示。

图5-9新增宠物档案模块图
5.4.5个人中心-挂号预约模块
用户可以查看宠物挂号的详细信息,选择合适的科室和医生进行预约挂号。用户还可以进行支付操作并查询挂号记录,支持搜索和重置功能。模块如下图所示。

图5-10支付挂号费用模块图
5.5后端医生用户功能模块
5.5.1医生信息模块
医生可以查看、修改自己的信息,包括专业领域、科室等。同时支持对评论进行查看、管理和删除,保证信息的准确性和健康的互动环境。模块如下图所示。

图5-11新增医生信息模块图
5.5.2预约挂号模块
医生可以查看宠物挂号的详细信息,进行就诊登记。用户可以通过搜索功能查找挂号记录,并可以重置信息来维护账户的准确性。模块如下图所示。

图5-12登记就诊信息模块图
5.6后端护士用户功能模块
5.6.1美容服务模块
护士可以查看美容服务的详细信息,并管理用户的评论。护士还可以对美容服务进行搜索、增删改查,确保服务的多样性和灵活性。模块如下图所示。

图5-13新增美容服务模块图
5.6.2美容预约模块
护士可以查看美容预约的详细信息,包括预约时间、宠物信息等,同时提供搜索和重置功能,方便护士管理美容预约。模块如下图所示。

图5-14美容预约模块图
5.7后端管理员功能模块
5.7.1公共管理模块
管理员负责管理轮播图、通知公告等公共信息内容。管理员可以查看详情、搜索、增删改查轮播图和公告,确保系统信息更新及时且准确。模块如下图所示。

图5-15添加轮播图模块图
5.7.2用户管理模块
管理员可以管理系统内的各类用户(管理员、普通用户、医生用户、护士用户),并可以查看、搜索、增删改查用户信息,进行角色权限分配和管理。流程图如下所示。

图5-16用户管理流程图
用户管理模块如下图所示。

图5-17用户管理模块图
5.7.3资讯管理模块
管理员负责管理宠物资讯内容,查看并修改文章的详情,同时可以查看用户评论,进行删除或回复操作,保持系统内容的健康和完整。模块如下图所示。

图5-18新增宠物资讯模块图
5.7.4预约挂号模块
管理员可以查看挂号信息,包括宠物挂号、就诊记录等,并对挂号信息进行增删改查,确保预约流程的顺畅和准确。模块如下图所示。

图5-19预约挂号模块图
5.7.5医生就诊模块
管理员可以查看和管理医生的就诊记录,并对信息进行增删改查,保障系统的正常运行和宠物的医疗需求。模块如下图所示。

图5-20医生就诊模块图
5.7.6美容预约模块
管理员可以查看和管理美容预约,进行增删改查,确保美容服务的预约顺利进行,并管理服务质量。模块如下图所示。

图5-21美容预约模块图
第六章 系统测试
6.1系统测试的目的
测试的主要目的是确保系统的功能和性能满足预期的需求,同时识别和修复潜在的缺陷。通过系统测试,可以验证各个功能模块的正确性和稳定性,确保系统在不同使用场景下的表现符合设计要求。测试目的包括确认系统功能的完整性、验证数据处理的准确性、评估系统的性能和安全性。测试还可以提高用户满意度,保证用户在使用系统时获得流畅和可靠的体验。通过全面的测试,可以降低后期维护成本,减少系统上线后出现故障的风险,从而保障系统的长期稳定运行。
6.2测试方法
在本系统中,测试方法主要依赖于测试用例的设计与执行。测试用例是根据系统需求文档编写的,覆盖所有功能模块及其边界情况。每个测试用例包含输入数据、预期结果和实际结果的对比,以验证系统的功能是否按预期工作。
常见的测试用例包括功能测试用例、边界测试用例和异常测试用例[10]。功能测试用例针对系统的各项功能进行验证;边界测试用例则侧重于输入数据的边界条件,验证系统在极端情况下是否能够稳定运行;异常测试用例则用于验证系统在处理错误输入或异常情况时的反应。本文选择功能测试用例进行系统测试。
在测试执行过程中,记录每个用例的执行结果,并根据实际结果与预期结果的对比,判断系统是否存在缺陷。通过系统化的测试用例执行,可以有效提高测试的覆盖率和效率,为系统的最终上线提供保障。
6.3测试用例
6.3.1用户登录功能测试
表6-1 用户登录功能测试表
| 用例名称 | 用户登录系统 |
| 目的 | 测试用户通过正确的用户名和密码可否登录功能 |
| 前提 | 未登录的情况下 |
| 测试流程 | 1) 进入登录页面 2) 输入正确的用户名和密码 |
| 预期结果 | 用户名和密码正确的时候,跳转到登录成功界面,反之则显示错误信息,提示重新输入 |
| 实际结果 | 实际结果与预期结果一致 |
6.3.2创建数据测试
在系统中,创建功能也是基础功能之一,因此创建功能的测试很有代表性。在此章节主要列举在创建时各种情况下系统结果的测试。由于系统涉及创建功能操作过多,因此将多处统称创建功能。
创建数据用例如表6-2 所示。
表6-2 创建数据测试用例
| 测试用例编号 | YL_05 | |
| 测试用例名称 | 系统使用者进行创建数据 | |
| 测试用例描述 | 使用者输入要创建的数据 | |
| 系统入口 | 浏览器 | |
| 步骤 | 预期结果 | 实际结果 |
| 输入完整并且格式正确的数据 | 提示“创建成功”,并显示所有数据 | 预期结果 |
| 核心位置数据但非必要位置不输入数据 | 提示“创建成功”,并显示所有数据 | 预期结果 |
| 核心数据位置不输入数据 | 提示“创建失败” | 预期结果 |
6.3.3修改数据测试
在系统中,修改功能是系统主要实现功能,因此修改功能的测试很有代表性。在此章节主要列举在修改时各种情况下系统结果的测试。由于系统涉及修改功能操作过多,因此将多处数据表记录修改和状态修改统称修改功能。
修改数据用例如表6-3所示。
表6-3 修改数据测试用例
| 测试用例编号 | YL_06 | |
| 测试用例名称 | 系统使用者进行修改数据 | |
| 测试用例描述 | 使用者对可修改的数据项进行修改 | |
| 系统入口 | 浏览器 | |
| 步骤 | 预期结果 | 实际结果 |
| 将现有数据修改成正确的数据 | 提示“修改成功”,并显示所有数据 | 预期结果 |
| 将现有数据修改成错误的数据 | 提示“修改失败” | 预期结果 |
6.3.4查询数据测试
在系统中,查询功能是使用系统使用最多也是最基础的功能,因此查询功能的测试很有代表性。在此章节主要列举在查询时各种情况下系统结果的测试。
查询数据用例如表6-4所示。
表6-4 查询数据测试用例
| 测试用例编号 | YL_05 | |
| 测试用例名称 | 系统使用者进行查询数据 | |
| 测试用例描述 | 全部查询以及输入关键词查询 | |
| 系统入口 | 浏览器 | |
| 步骤 | 预期结果 | 实际结果 |
| 界面自动查询全部 | 显示对应所有记录 | 预期结果 |
| 输入已存在且能匹配成功的关键字 | 显示所查询到的数据 | 预期结果 |
| 输入不存在的关键字 | 显示数据界面为空 | 预期结果 |
6.4测试结果
在本次测试的过程主要针对所有功能下的添加操作,修改操作和删除操作,并以真实数据一一进行相关功能项目的输入,最终能够保证每个项目涉及的功能都能够正常运行,因此能够保证本次设计的,已实现的功能能够正常运行并且相关数据库的信息也同样保证正确。
结 论
通过采用SpringBoot框架,成功实现了一个功能全面的宠物医院管理系统。该系统集成了宠物档案管理、预约挂号、医生信息查询、就诊记录等功能,满足了不同用户角色的需求。系统通过清晰的模块划分和权限管理,确保了普通用户、医生和管理员等不同角色在操作上的分工与协作,提升了管理效率和用户体验。
在开发过程中,通过SpringBoot框架的简化配置和强大的扩展性,极大提高了开发效率和系统性能。系统在数据安全性和稳定性方面进行了充分优化,能够应对高并发环境下的运行需求。通过不断调试和完善,系统的用户体验得到了显著提升,为宠物医院提供了更高效的管理工具。
展望未来,随着宠物行业的快速发展和技术的不断进步,宠物医院管理系统将持续进行优化和功能扩展。系统将进一步融合智能化和个性化服务,以更好地满足用户需求,并推动医院管理走向更高效、安全、智能的方向。
参考文献
- 刘江涛,王亮亮,吴庆茹,等.基于B/S模式的铁路勘测设计案例信息化管理系统设计与实现[J].铁路计算机应用,2021,30(03):32-35.
- 张丹丹,李弘.基于B/S架构的办公管理系统设计与开发[J].铁路通信信号工程技术,2024,21(09):44-48+106.
- 王志亮,纪松波.基于SpringBoot的Web前端与数据库的接口设计[J].工业控制计算机,2023,36(03):51-53.
- 熊永平.基于SpringBoot框架应用开发技术的分析与研究[J].电脑知识与技术,2021,15(36):76-77.
- 赵媛.基于Vue的Web系统前端性能优化分析[J].电脑编程技巧与维护,2024,(09):44-46.
- 秦冬.浅析Vue框架在前端开发中的应用[J].信息与电脑(理论版),2024,36(13):61-63.
- 李艳杰.MySQL数据库下存储过程的综合运用研究[J].现代信息科技,2023,7(11):80-82+88.
- 尹应荆.JAVA编程语言在计算机软件开发中的应用[J].石河子科技,2023,(05):45-47.
- 陈倩怡,何军.Vue+Springboot+MyBatis技术应用解析[J].电脑编程技巧与维护,2020,(01):14-15+28.
- 李俊萌.计算机软件测试技术与开发应用策略分析[J].信息记录材料,2023,24(03):50-52.
- Java Sunrise Coffee: Better Beans, and Better Coffee [J]. M2 Presswire, 2025,
- Salunke V S ,Ouda A . A Performance Benchmark for the PostgreSQL and MySQL Databases [J]. Future Internet, 2024, 16 (10): 382-382.
- Shao W ,Liu K . Design and Implementation of Online Ordering System Based on SpringBoot [J]. Journal of Big Data and Computing, 2024, 2 (3):
- 李天顺,战晓燕,钟登科,等. 城市兽医公共卫生视域下宠物医院生物安全的管理 [J]. 上海畜牧兽医通讯, 2024, (02): 70-73.
- 徐庆. XRP宠物医疗集团连锁经营管理改进研究[D]. 电子科技大学, 2024.
- 谭韵,珠娜,谢妙琦,等. 动物诊疗机构管理标准化现状及对策 [J]. 标准科学, 2023, (12): 91-94.
- 李晓辉. 宠物医院的管理制度研究 [J]. 畜牧业环境, 2023, (09): 116-117.
- 王慧. 一个宠物医院管理系统的设计与实现 [J]. 电脑知识与技术, 2023, 19 (10): 67-70.
- 邓星燕. 宠物医院营收增长的逻辑分析 [J]. 广东畜牧兽医科技, 2022, 47 (03): 43-48+81.
- 张玉香. 进一步加强宠物医院管理[N]. 华兴时报, 2021-10-29 (003).
致 谢
宠物医院管理系统设计与实现工作已结束,虽然过程中充满挑战,但内心充满自豪和满足。感谢大学四年间教导我的所有老师,他们的专业知识与人生智慧让我成长为能独立完成系统的学生。特别感谢指导老师,他耐心解答疑惑,引导我解决问题,提升自主解决能力。室友和同学们的宝贵建议和支持也让我取得长足进步。未来,我将继续努力追求卓越,不辜负所学所悟和老师期望。坚信坚定信念和不懈努力,未来定能取得更辉煌成就。期待更美好未来!
此外,宠物医院管理系统设计与实现不仅是技术挑战,挫折和困难是成长的垫脚石,让我更深入理解问题,精确找到解决方案。每次解决问题,都感到满足和自豪。
对于未来,我充满期待和信心。无论道路多崎岖,只要保持坚定信念,持续努力,定能取得更大成就。期待将知识和技能运用到实际中,为社会做出更大贡献。
最后,感谢所有帮助和支持我的人。你们的教诲、鼓励和支持让我有今天的成就。我会继续努力,不辜负期望,为实现更美好的未来而奋斗。
代码:
连接数据库的文件在Resources 文件夹下的application.yml文件,代码如下:
server:
port: 5000
servlet:
context-path: /api
spring:
mvc:
static-path-pattern: /upload/**
resources:
static-locations: file:此处填写地址/project93355/server/src/main/resources/static
datasource:
jdbc:mysql://127.0.0.1:3306/projectxxxxx?serverTimezone=GMT%2B8&useSSL=false&characterEncoding=utf-8
username: root
password: root
driver-class-name: com.mysql.cj.jdbc.Driver
type: com.alibaba.druid.pool.DruidDataSource
jackson:
property-naming-strategy: CAMEL_CASE_TO_LOWER_CASE_WITH_UNDERSCORES
default-property-inclusion: ALWAYS
time-zone: GMT+8
date-format: yyyy-MM-dd HH:mm:ss
servlet:
项目启动文件Application.java,代码如下:
@SpringBootApplication(exclude = {DataSourceAutoConfiguration.class})
@EnableJpaRepositories
@MapperScan("com.project.demo.dao")
public class Application {
public static void main(String[] args) {
SpringApplication.run(Application.class,args);
}
}
修改数据代码如下:
@PostMapping("/set")
@Transactional
public Map<String, Object> set(HttpServletRequest request) throws IOException {
service.update(service.readQuery(request), service.readConfig(request), service.readBody(request.getReader()));
return success(1);
}
删除一条数据代码如下:
@RequestMapping(value = "/del")
@Transactional
public Map<String, Object> del(HttpServletRequest request) {
service.delete(service.readQuery(request), service.readConfig(request));
return success(1);
}
public void delete(Map<String,String> query,Map<String,String> config){
QueryWrapper wrapper = new QueryWrapper<E>();
toWhereWrapper(query, "0".equals(config.get(FindConfig.GROUP_BY)),wrapper);
baseMapper.delete(wrapper);
log.info("[{}] - 删除操作:{}",wrapper.getSqlSelect());
}
通过请求的参数获取列表数据,代码如下:
@RequestMapping("/get_list")
public Map<String, Object> getList(HttpServletRequest request) {
Map<String, Object> map = service.selectToPage(service.readQuery(request), service.readConfig(request));
return success(map);
}
获取某个组下面的数量,代码如下:
@RequestMapping(value = {"/count_group", "/count"})
public Map<String, Object> count(HttpServletRequest request) {
Integer value= service.selectSqlToInteger(service.groupCount(service.readQuery(request), service.readConfig(request)));
return success(value);
}
注册页登录代码如下:
/**
* 注册
* @param user
* @return
*/
@PostMapping("register")
public Map<String, Object> signUp(@RequestBody User user) {
// 查询用户
Map<String, String> query = new HashMap<>();
Map<String,Object> map = JSON.parseObject(JSON.toJSONString(user));
query.put("username",user.getUsername());
List list = service.selectBaseList(service.select(query, new HashMap<>()));
if (list.size()>0){
return error(30000, "用户已存在");
}
map.put("password",service.encryption(String.valueOf(map.get("password"))));
service.insert(map);
return success(1);
}
MD5加密,代码如下:
public String encryption(String plainText) {
String re_md5 = new String();
try {
MessageDigest md = MessageDigest.getInstance("MD5");
md.update(plainText.getBytes());
byte b[] = md.digest();
int i;
StringBuffer buf = new StringBuffer("");
for (int offset = 0; offset < b.length; offset++) {
i = b[offset];
if (i < 0)
i += 256;
if (i < 16)
buf.append("0");
buf.append(Integer.toHexString(i));
}
re_md5 = buf.toString();
} catch (Exception e) {
e.printStackTrace();
}
return re_md5;
}
登录页代码如下:
/**
* 登录
* @param data
* @param httpServletRequest
* @return
*/
@PostMapping("login")
public Map<String, Object> login(@RequestBody Map<String, String> data, HttpServletRequest httpServletRequest) {
log.info("[执行登录接口]");
String username = data.get("username");
String email = data.get("email");
String phone = data.get("phone");
String password = data.get("password");
List resultList = null;
Map<String, String> map = new HashMap<>();
if(username != null && "".equals(username) == false){
map.put("username", username);
resultList = service.selectBaseList(service.select(map, new HashMap<>()));
}
else if(email != null && "".equals(email) == false){
map.put("email", email);
resultList = service.selectBaseList(service.select(map, new HashMap<>()));
}
找回密码,接收用户输入的用户名、密码、验证码,并进行条件判断,代码如下:
/**
* 找回密码
* @param form
* @return
*/
@PostMapping("forget_password")
public Map<String, Object> forgetPassword(@RequestBody User form,HttpServletRequest request) {
JSONObject ret = new JSONObject();
String username = form.getUsername();
String code = form.getCode();
String password = form.getPassword();
// 判断条件
if(code == null || code.length() == 0){
return error(30000, "验证码不能为空");
}
if(username == null || username.length() == 0){
return error(30000, "用户名不能为空");
}
if(password == null || password.length() == 0){
return error(30000, "密码不能为空");
}
请关注点赞+私信博主,免费领取项目源码
5098

被折叠的 条评论
为什么被折叠?



