摘要
随着经济的发展和生活水平的提升,消费者对农产品的需求日益多样化和高品质化。传统销售模式在满足这些需求方面面临挑战,包括地域限制、信息不对充分以及时间成本高等问题。基于此背景,设计了一个基于SSM框架(Spring + SpringMVC + MyBatis)的农产品销售系统,通过互联网技术的应用,为农产品提供了一个全新的销售渠道,不仅拉近了生产者与消费者之间的距离,还提升了交易效率和服务质量。系统主要分为注册用户和管理员两个角色,各自具备不同的权限和功能。用户能够轻松注册登录,浏览丰富多样的农产品,并进行购买操作。同时,系统支持订单追踪功能,确保消费者可以随时了解自己订单的状态。对于管理者而言,后台提供了全面的商品、订单及资讯管理工具,保障系统运营顺畅高效。此外,系统注重用户体验,构建了一个透明公正的交易环境,让用户在享受便捷服务的同时感受到信任与安全。这种创新模式促进了农产品的快速流通,有助于增加农民收入,推动农业现代化进程向前发展。系统的应用有效解决了传统农产品销售中的诸多痛点,展现了信息技术与农业生产结合的巨大潜力。
关键词:农产品销售系统 ;SSM;Vue;MySQL。
Abstract
With the development of the economy and the improvement of living standards, consumers' demand for agricultural products is becoming increasingly diversified and of high quality. The traditional sales model faces challenges in meeting these needs, including geographical limitations, insufficient information, and high time costs. Based on this background, we designed an agricultural products sales system based on the SSM framework (Spring+SpringMVC+MyBatis). Through the application of Internet technology, it provides a new sales channel for agricultural products, not only narrowing the distance between producers and consumers, but also improving transaction efficiency and service quality. The system is mainly divided into two roles: registered user and administrator, each with different permissions and functions. Users can easily register and log in, browse a wide variety of agricultural products, and make purchases. At the same time, the platform supports order tracking function to ensure that consumers can keep track of the status of their orders at any time. For managers, the backend provides comprehensive tools for managing products, orders, and information, ensuring smooth and efficient platform operations. In addition, the system focuses on user experience and builds a transparent and fair trading environment, allowing users to feel trust and security while enjoying convenient services. This innovative model promotes the rapid circulation of agricultural products, helps to increase farmers' income, and drives the modernization process of agriculture forward. The application of the system effectively solves many pain points in traditional agricultural product sales, demonstrating the enormous potential of combining information technology with agricultural production.
Keywords: Agricultural product sales platform; SSM; Vue; MySQL.
目 录
1绪论
1.1研究背景
随着全球经济一体化进程的加快和人们生活水平的提高,消费者对农产品的质量和种类提出了更高的要求。然而,传统农产品销售模式受限于地域、时间和信息不对称等因素,难以满足现代市场的需求。提出开发一个基于SSM框架(Spring + SpringMVC + MyBatis)的农产品销售系统,通过互联网技术打破传统销售模式的局限,为用户提供一个便捷、高效、透明的农产品交易系统。系统不仅连接了农产品生产者与消费者,缩短了从田间到餐桌的距离,同时也提升了交易效率和服务质量。通过集成最新的信息技术,如数据库管理、网络编程以及前端交互设计等,系统能够实现用户注册登录、商品浏览购买、订单追踪等功能。此外,系统还特别设置了管理员后台,以便于对商品、订单、资讯等内容进行有效管理,确保平台运营的顺畅和安全。SSM农产品销售系统的开发不仅是顺应时代发展的必然选择,更是推动农业现代化、信息化发展的重要举措,对于促进农产品流通、增加农民收入具有重要意义。
1.2研究意义
基于SSM框架开发的农产品销售系统,采用了先进的技术架构和设计理念,通过信息化手段,农产品资源的管理和分配得以优化,解决了传统销售模式中常见的信息不对称和管理效率低下的问题,用户可以便捷地注册登录、浏览多种农产品,并进行购买操作。详尽的商品介绍和用户评价体系增强了购买决策的透明度和可信度,帮助消费者做出更加明智的选择。管理员通过后台管理工具确保商品、订单和资讯得到有效管理,维护平台高效运作和透明公正。新型销售模式有效促进了农产品快速流通,解决了农产品滞销问题,为农民增收创造了条件,推动农业现代化进程。通过这种方式,既提升了农业经济发展的活力,也增强了农产品市场的竞争力,为其他传统产业转型升级提供了宝贵经验。整体来看,这样一个系统的建立不仅解决了传统农产品销售中的诸多痛点,还开辟了一条连接农田与市场的快速通道,为现代农业的发展注入了新的活力。
1.3国内外研究现状
农产品销售系统的研究和应用在全球范围内正逐步深入,反映出农业领域对现代化信息技术的迫切需求。国外在农产品营销方面起步较早,积累了丰富的理论与实践经验。例如,美国利用其先进的物流配送系统和发达的交通网络,有效地缩短了农产品从产地到消费者手中的时间,提高了效率并降低了成本。日本则以其精细的农产品营销渠道法制化管理著称,通过完善的法律法规确保农产品市场的公平公正,并通过农业协作组织指导农民进行生产经营,发布市场信息,增强农户掌握市场行情的能力。
在国内,随着互联网技术的发展和普及,农产品销售系统的开发与应用也逐渐成为研究热点。一方面,学者们关注如何运用网络营销手段优化农产品销售渠道,如通过电商平台、社交媒体、直播带货等方式拓宽农产品销路;另一方面,实际操作中也面临着一系列挑战,比如电商人才缺乏、物流配送体系不健全、产品标准化程度低等问题。针对这些问题,国内研究倾向于探索如何结合本土实际情况,发展出适合自身的农产品销售模式,包括但不限于建立农产品品牌、提升产品质量标准、完善物流体系等措施。
此外,国内外的研究均强调了信息化对于现代农业发展的重要性。通过构建高效的农产品销售系统,不仅可以实现农产品的有效流通,还能促进农业生产者与消费者之间的直接沟通,减少中间环节,提高交易效率。同时,这也为政府提供了有效的监管途径,有助于推动整个行业的规范化和可持续发展。总体来看,无论是国际还是国内,在农产品销售系统的研究和发展上都展现出了积极态势,旨在通过技术创新解决传统农业面临的难题,促进农业经济的健康发展。这些努力不仅提升了农产品的市场竞争力,也为农业现代化进程贡献了重要力量。
2相关技术介绍
2.1B/S框架
B/S(Browser/Server)架构是一种基于浏览器和服务器的应用架构模式。它以Web浏览器作为客户端,服务器端通过Web技术提供应用服务。客户端通过浏览器与服务器进行交互,用户无需安装专门的客户端应用程序,只需要通过互联网连接即可访问应用程序[1]。在B/S架构中,客户端主要承担用户界面的呈现和基本的输入输出功能,而核心的业务处理、数据存储等操作则由服务器端完成。这种架构的核心优势在于无需在每个客户端机器上安装或更新软件,只要用户的浏览器符合要求,就可以使用系统。
B/S(Browser/Server)架构是一种网络架构模型,其主要特点是客户端通过浏览器与服务器进行通信,所有的业务逻辑和数据处理都在服务器端完成,客户端仅负责展示数据[2]。B/S架构本质上是一种客户端-服务器模式的变体,它通过将传统的C/S(Client/Server)架构中的客户端功能移到浏览器中,简化了客户端的开发和维护工作。在B/S架构中,用户通过浏览器发送请求,浏览器负责展示从服务器获取的数据,服务器则处理请求并返回响应。该架构避免了安装和配置客户端软件的麻烦,也减少了对客户端硬件的依赖,适合于需要大规模部署和跨系统支持的应用系统。
B/S模式三层结构图如图2-1所示。

图2-1 B/S模式三层结构图
2.2 SSM框架
SSM框架是由Spring、Spring MVC和MyBatis三部分组成的技术栈,广泛应用于Java Web开发。Spring负责提供核心的依赖注入(DI)和面向切面编程(AOP),使得应用程序各层之间松耦合,便于管理和扩展。Spring MVC实现了经典的MVC设计模式,负责处理用户请求、控制业务逻辑,并将数据展示在视图层。MyBatis则简化了数据层的操作,允许开发者使用原生SQL并将查询结果自动映射为Java对象,极大地提高了数据库交互的效率[3]。SSM框架通过其高灵活性、松耦合的设计和易于维护的特点,适用于构建中大型企业级Web应用,尤其是在数据库交互频繁的系统中,具有很高的开发和维护效率[4]。
2.3 Vue技术
Vue.js是一款用于构建用户界面的渐进式JavaScript框架,提供一种灵活而高效的方式来开发单页面应用(SPA)。Vue的设计理念是通过尽量简化开发过程,提供一种声明式的方式来构建用户界面[5]。Vue.js通过数据驱动的视图模型,允许开发者以声明式语法绑定数据与视图,使得应用的状态和界面表现更加简洁和可维护。它的核心思想是通过组件化开发将复杂的UI拆分为可重用的独立模块,从而提升了代码的模块化、可维护性和可扩展性。
Vue.js具备响应式数据绑定和虚拟DOM的特性。响应式数据绑定意味着当数据变化时,Vue会自动更新与之绑定的DOM元素,从而实现视图的实时更新。虚拟DOM则是Vue.js的一种优化手段,通过将对DOM的操作抽象为一个虚拟的DOM树来提高性能,减少实际DOM操作的开销[6]。Vue还提供了丰富的插件和工具,如Vue Router用于路由管理,Vuex用于状态管理,方便开发者构建复杂的前端应用。Vue的灵活性和简洁性使其成为现代Web开发中常用的前端框架之一。
2.4 MySQL数据库
MySQL是一种开源的关系型数据库管理系统(RDBMS),基于SQL(结构化查询语言)进行数据操作。作为一个被广泛使用的数据库系统,MySQL具有高度的性能、可扩展性和可靠性。MySQL使用表格结构来存储数据,每个表由多个列和行组成,数据通过SQL查询语言进行操作[7]。MySQL支持多种数据类型,如整数、浮动小数、字符串、日期等,以满足不同应用场景对数据存储的需求。在实际应用中,MySQL通常用于存储和管理结构化数据,通过索引、视图、触发器等功能提升数据查询的效率和数据的完整性。
MySQL支持ACID事务特性(原子性、一致性、隔离性、持久性),确保数据库操作的可靠性和数据的一致性。它还支持多种存储引擎,其中InnoDB是最常用的存储引擎,具备事务支持、行级锁定和外键约束等特性,适用于高并发、高可靠性的数据存储需求。MySQL可以通过主从复制、分区和分库分表等技术实现横向扩展,以应对大规模数据存储和高负载的应用需求。MySQL还具有灵活的权限管理机制,支持用户角色管理、细粒度的权限控制等,保障数据的安全性。
3需求分析
3.1可行性分析
3.1.1技术可行性
SSM框架具有较高的技术可行性。Spring提供了依赖注入和面向切面编程,降低了系统耦合度并提高了可维护性。Spring MVC采用MVC模式高效分离业务逻辑和视图,简化开发。MyBatis简化了数据库操作,支持灵活的SQL映射,适应复杂查询需求。框架具有良好的兼容性和扩展性,能够与其他技术集成。凭借成熟的技术支持和广泛的社区,SSM框架能够有效满足企业级Web应用的需求。
3.1.2操作可行性
系统具备直观友好的用户界面,支持简便的导航和功能访问,极大地提升了用户的使用体验。系统提供了自定义的工作流程和角色权限管理,使不同层级的用户能够快速上手,完成各自的任务。
3.1.3经济可行性
系统所使用的软件为开源技术,降低了使用费用,同时硬件成本较低,使得整体初始投入相对合理,具备较高性价比。因此,系统在经济上是完全可行的。
3.2系统性能需求分析
1.可用性需求
系统必须具备高可用性,以确保其在各种使用场景下能够稳定运行。为满足可用性要求,系统应当具备自恢复能力和冗余机制,避免因单点故障而导致的服务中断。具体而言,系统的部署架构应支持负载均衡和集群配置,通过多个实例的协作提高整体系统的可用性。系统应提供详尽的监控与告警机制,能够实时追踪系统运行状态,及时发现潜在问题并触发自动恢复操作或通知管理员。在用户体验方面,系统需要提供清晰的错误提示信息,并能够在发生异常时通过回滚操作或其他容错机制,保证用户的操作不受到严重影响。
2.可靠性需求
可靠性要求系统在长时间运行中保持稳定,能够有效应对各种可能的故障和压力。系统设计应支持高可用的数据库架构,采用数据库主从复制、分片等技术以实现数据的可靠存储与访问。应用层应具备容错能力,在面对硬件故障、网络中断等意外情况时,能够保持系统的正常服务或在故障恢复后迅速恢复数据和业务流程。系统应具备日志记录功能,能够全面记录操作过程和异常信息,从而为问题追踪与系统优化提供数据支持。系统的可靠性还需要通过压力测试和稳定性测试来验证,确保在大规模用户访问及高并发场景下能够正常运行,不发生崩溃或数据丢失现象。
3.安全性需求
系统的安全性需求必须得到高度重视,确保系统和用户数据的保密性、完整性和可用性。为实现数据安全,系统应采用加密技术,特别是在用户认证、敏感数据传输和存储过程中,采用SSL/TLS协议进行加密通信,确保数据在传输过程中不被窃取或篡改。系统应支持用户身份验证与授权管理,采用如OAuth、JWT等安全机制防止未授权访问。访问控制应细化到资源级别,确保不同角色的用户只能访问其权限范围内的功能。为了防止恶意攻击,系统还应加强对常见攻击方式(如SQL注入、XSS攻击、CSRF攻击等)的防护,通过输入验证、输出转义、会话管理等技术措施提高系统的安全性。系统应定期进行安全审计与漏洞扫描,及时发现并修补可能的安全漏洞,保障系统的长期安全运营。
功能需求分析是对系统所需功能进行详细描述的过程,明确系统的目标、功能模块及其相互关系。在此阶段,结合用户需求、业务流程和技术架构,识别系统必须实现的各项功能,并对其优先级、实现方式和约束条件进行梳理。通过功能需求分析,确保系统设计能够满足实际需求,且具有良好的可用性、可维护性和扩展性,为后续的系统开发和测试提供明确的指导和依据。
注册用户可注册登录进前台系统界面,系统界面由注册登录、首页、网站公告、农产品资讯、农产品中心,商城管理、我的账户和个人中心(个人首页、订单配送、收藏、评论管理)等功能组成,每一项设计都是为了提升用户体验和满足其多样化的购物需求。具体的功能如下:
注册登录:用户可以通过提供必要的个人信息完成注册流程,并通过输入用户名和密码进行登录,确保个人账户的安全性和私密性。
首页:展示了网站的核心内容和服务亮点,包括热门商品推荐、最新资讯以及重要公告信息,帮助用户快速了解网站的主要服务和活动。
网站公告:网站公告部分让用户能够第一时间了解到网站的重要通知,如最新的活动信息、关于我们、联系方式及网站介绍等,保证信息的透明度和用户的知情权。
农产品资讯:农产品资讯板块专注于发布与农产品相关的新闻和文章,用户可以对感兴趣的内容点赞、收藏或发表自己的见解。此外,还设有热门列表和文章推荐,方便用户发现更多有价值的信息。
农产品中心:在商品列表用户可以看富的农产品展示,每个商品都提供了查看详情、收藏、加入购物车或直接购买的选项。同时,还有商品热门列表和今日推荐,以促进用户的购买决策。
商城管理:我的购物车功能允许用户查看已选择的商品,调整购买数量或移除不需要的商品,为最终结算做好准备。在我的订单界面,用户可以查看所有历史订单及其付款状态,支持在线支付或取消未支付的订单,确保交易过程的灵活性和便捷性。我的地址,此功能帮助用户维护和更新收货地址信息,确保商品能准确无误地送达指定地点。
我的账户:用户可以在我的账户页面修改个人信息和密码,保障账户安全并保持资料的最新状态。
个人中心:由多个模块组成,分别是个人首页是用户进入个人中心后的第一个界面,这里概述了用户的账户信息、最近的活动和关注点。订单配送功能让买家可以追踪订单的物流状态,一旦商品到达,还能进行签收确认,确保购物流程的完整性和满意度。收藏功能使用户可以保存自己喜欢的商品或文章,便于日后查阅和购买。评论管理模块允许用户查看自己发布的评论,并进行查询、重置或删除等操作,维护良好的交流环境。
注册用户用例图如图3-1所示。

图3-1 注册用户用例图
3.3.2管理员功能
管理员在系统中的角色至关重要,他们负责维护系统内容,提升整个农产品销售系统的用户体验和服务质量,确保系统的高效运行和管理工作的顺利开展。管理员登陆后台系统,后台系统由后台首页、系统用户、农产品类型管理、农产品信息管理、农产品入库管理、农产品出库管理、系统管理、网站公告管理、资源管理、商城管理和操作日志组成。具体的功能如下:
登录:管理员通过输入用户名和密码进行登录,验证身份后进入后台管理系统,保证了操作的安全性和准确性。
后台首页:提供了直观的商品销售数据统计,包括销售额和销售量,帮助管理员快速了解业务概况并作出相应决策。
系统用户:管理员可以查看和管理所有系统用户的账户信息,包括其他管理员和普通注册用户,支持对用户信息进行查询、编辑或删除等操作。
农产品类型管理:提供对农产品类型的全面管理,包括查看现有类型列表以及新增农产品类型,确保商品分类清晰准确,便于用户查找和选购。
农产品信息管理:农产品信息列表列出所有已录入系统的农产品信息,管理员可查看每项产品的详情,并执行入库或出库操作。对于库存总量处于预警值范围内的商品会提醒“请尽快处理”。农产品信息添加允许管理员添加新的农产品信息,需填写包括但不限于农产品名称、编号、类型、图片、库存总量及产品详情等字段,丰富商品种类。
农产品入库管理:农产品入库列表,管理员可以通过此功能查看所有入库记录,支持对入库记录进行查询、重置或删除等操作,确保库存数据的准确性。
农产品出库管理:农产品出库列表,提供详细的出库记录管理,管理员能够查看所有出库情况,确保出库流程顺畅无误。
系统管理:轮播图管理允许管理员上传、编辑或删除网站首页展示的轮播图片,用于推广重要活动或热门商品。
网站公告管理:管理员可以发布和管理网站公告,及时向用户传达重要通知或更新,如关于我们、联系方式、网站介绍等信息。
资源管理(农产品资讯、资讯分类):提供对农产品相关资讯的管理和分类功能,管理员可以添加、编辑或删除资讯内容,同时管理资讯分类以便于用户浏览。
商城管理:在农产品中心,管理员可以查询现有商品,执行新增商品操作,填写标题、描述、价格、库存、分类等必要信息,并能查看评论以获取用户反馈。分类列表,显示所有商品分类及其包含的商品数,管理员可以据此优化商品布局和分类策略。订单列表功能使管理员能够查看每个订单的详细信息、当前状态及配送情况,有助于监控交易流程。订单配送,提供订单配送相关的管理功能,包括查询特定订单、重置搜索条件、删除无效记录、查看详情以及确认签收等操作,保障物流环节的透明度和效率。
操作日志:日志列表,操作日志记录了管理员的所有操作历史,提供一个安全审计跟踪机制,可通过查看日志列表了解系统内发生的各种变更和活动。
管理员用例图如图3-2所示。

图3-2 管理员用户用例图
3.4系统总体流程设计
3.4.1数据开发流程
系统开发流程的主要步骤,从需求分析到系统完成的全过程。流程包括需求分析、总体设计(结构、功能、数据)、详细设计(模块、编码)、模块整合与调用,以及测试、扩展和完善,最终完成系统的开发。本系统的开发流程如图3-3所示

图3-3系统开发流程图
3.4.2用户登录流程
用户输入用户名和密码后,系统先检查输入是否为空,再验证用户名是否存在,若存在则通过用户名获取密码并校验。若密码正确则登录成功,否则提示密码错误。若用户名不存在或无法登录,提示用户操作无效。如图3-4所示。

图3-4登录流程图
3.4.3系统操作流程
用户首先进入系统登录界面,输入用户名和密码后,系统验证信息是否正确。若验证失败,返回登录界面重新输入;若验证成功,则进入功能界面,执行相应功能处理后结束操作流程。操作流程如图3-5所示。

图3-5 系统操作流程图
3.4.4添加信息流程
管理员可以添加信息,用户添加可以自己权限内的信息,输入信息后,要想利用这个软件来进行系统的安全管理,首先需要登录到该软件中。添加信息流程如图3-6所示。

图3-6 添加信息流程图
3.4.5修改信息流程
用户首先选择需要修改的记录,输入修改后的数据,系统判断输入数据是否合法。若数据不合法,提示重新输入;若数据合法,则将修改后的数据写入数据库,完成操作后流程结束。修改信息流程图如图3-7所示。

图3-7 修改信息流程图
3.4.6删除信息流程
用户选择需要删除的记录后,系统判断是否确认删除。若未确认,返回选择环节;若确认删除,则更新数据库,删除对应记录,完成操作后流程结束。删除信息流程图如图3-8所示。

图3-8删除信息流程图
4系统设计
4.1系统架构设计
系统由表现层、业务逻辑层、数据访问层和数据库服务器组成。表现层通过浏览器(如IE、Chrome、Firefox)与用户交互,采用FreeMarker、Bootstrap、jQuery等技术实现界面呈现。业务逻辑层负责处理系统的核心业务逻辑,通过分模块设计实现功能分离。数据访问层使用MyBatis框架连接数据库,执行数据的增删改查操作。数据库服务器采用MySQL进行数据存储和管理,为系统提供稳定的数据库支持。整个架构通过Tomcat服务器完成用户请求的接收和处理,确保系统的高效运行[8]。整个系统架构如图4-1所示。

图4-1 系统架构图
4.2系统总体功能设计

图4-2 系统功能结构图
4.2.1注册时序图
用户通过注册模块发送注册请求,系统完成注册后返回确认信息。随后,用户通过登录模块发送登录请求,系统验证用户信息后允许访问目标系统。用户完成操作后可选择退出,系统终止会话。注册时序图,如图4-3所示。

图4-3 注册时序图
4.2.2登录时序图
管理员输入登录信息后,登录界面将信息传递至前台管理界面,随后通过SSM框架读取数据库中的用户信息并返回。系统验证信息,若验证成功则登录成功,若验证失败则返回错误提示。登录时序图如图4-4所示。

图4-4登录时序图
4.2.3管理员修改用户信息时序图
管理员输入登录信息后,进入用户信息管理模块,选择增删改查操作并提交命令至数据库。数据库执行操作后返回成功状态,系统显示用户管理界面并提示操作成功。管理员修改用户信息时序图如图4-5所示。

图4-5管理员修改用户信息时序图
4.2.4管理员管理系统信息时序图
管理员通过访问系统发起请求,系统接收访问后转向系统信息模块进行管理操作。管理完成后,系统返回管理结果至系统,最终反馈给管理员,管理员可选择退出。管理员管理系统信息时序图如图4-6所示。

图4-6管理员管理系统信息时序图
4.3数据库设计
数据库设计是系统开发中至关重要的环节,为系统提供高效、规范的数据存储和管理方案。设计过程包括需求分析、实体设计、表设计和逻辑结构设计。首先,通过分析业务需求,确定系统的核心实体及其属性,同时明确实体间的关系。接着,将实体抽象为具体的数据库表,为每张表定义字段名、数据类型、主键和外键,通过主外键关系和关联表设计,保证数据的完整性和一致性。最后,数据库逻辑设计进一步优化表之间的关系,通过索引、视图和存储过程提升查询效率和操作性能。整个设计需严格遵循规范,避免数据冗余和冲突,确保系统在高并发访问和复杂数据处理场景下的稳定性和高效性。
4.3.1数据库实体设计
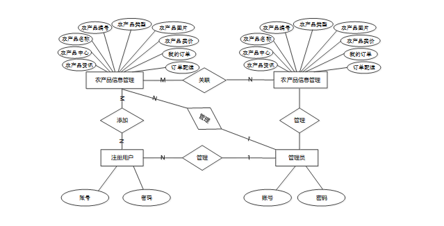
数据库实体设计是数据库设计的关键步骤,对实际业务逻辑中涉及的实体及其属性进行抽象建模,明确系统中的主要信息对象及其关系[9]。在实体设计中,根据需求分析确定系统的核心实体,如用户、角色、权限、农产品信息等,提取实体的主要属性,如用户的ID、姓名、联系方式,农产品的ID、名称、类型等,同时定义各实体之间的关系,包括一对一、一对多、多对多等。在设计过程中,注重实体的完整性、规范性和唯一性,确保设计能够满足系统功能需求,并为后续的表设计提供清晰的结构框架。实体设计需遵循数据库设计的标准化要求,避免数据冗余和不必要的复杂度。
系统全局E-R图如图4-7所示。

图4-7系统E-R图
4.3.2数据库表设计
数据库表设计基于实体设计,将抽象的实体映射为具体的表结构。设计过程中,为每个实体定义表名、字段名及数据类型 [10]。根据业务需求,合理定义主键、外键及约束条件,确保表之间的关联性,例如通过外键建立用户表和角色表之间的关系。表设计时注重数据存储的完整性、一致性,并通过索引优化查询效率,最终确保数据库结构能够支持系统的功能需求。以下是系统的数据库表设计展示。
| 编号 | 字段名 | 类型 | 长度 | 是否非空 | 是否主键 | 注释 |
| 1 | token_id | int | 是 | 是 | 临时访问牌ID | |
| 2 | token | varchar | 64 | 否 | 否 | 临时访问牌 |
| 3 | info | text | 65535 | 否 | 否 | 信息 |
| 4 | maxage | int | 是 | 否 | 最大寿命:默认2小时 | |
| 5 | create_time | timestamp | 是 | 否 | 创建时间 | |
| 6 | update_time | timestamp | 是 | 否 | 更新时间 | |
| 7 | user_id | int | 是 | 否 | 用户编号 |
表 4-2-address(收货地址)
| 编号 | 字段名 | 类型 | 长度 | 是否非空 | 是否主键 | 注释 |
| 1 | address_id | int | 是 | 是 | 收货地址 | |
| 2 | name | varchar | 32 | 否 | 否 | 姓名 |
| 3 | phone | varchar | 13 | 否 | 否 | 手机 |
| 4 | postcode | varchar | 8 | 否 | 否 | 邮编 |
| 5 | address | varchar | 255 | 是 | 否 | 地址 |
| 6 | user_id | mediumint | 是 | 否 | 用户ID | |
| 7 | create_time | timestamp | 是 | 否 | 创建时间 | |
| 8 | update_time | timestamp | 是 | 否 | 更新时间 | |
| 9 | default | tinyint | 是 | 否 | 默认判断 |
表 4-3-agricultural_products_center(农产品中心)
| 编号 | 字段名 | 类型 | 长度 | 是否非空 | 是否主键 | 注释 |
| 1 | agricultural_products_center_id | int | 是 | 是 | 农产品中心ID | |
| 2 | agricultural_product_no | varchar | 64 | 否 | 否 | 农产品编号 |
| 3 | hits | int | 是 | 否 | 点击数 | |
| 4 | collect_len | int | 是 | 否 | 收藏数 | |
| 5 | comment_len | int | 是 | 否 | 评论数 | |
| 6 | cart_title | varchar | 125 | 否 | 否 | 标题 |
| 7 | cart_img | text | 65535 | 否 | 否 | 封面图 |
| 8 | cart_description | varchar | 255 | 否 | 否 | 描述 |
| 9 | cart_price_ago | double | 是 | 否 | 原价 | |
| 10 | cart_price | double | 是 | 否 | 卖价 | |
| 11 | cart_inventory | int | 是 | 否 | 商品库存 | |
| 12 | cart_type | varchar | 64 | 是 | 否 | 商品分类 |
| 13 | cart_content | longtext | 4294967295 | 否 | 否 | 正文 |
| 14 | cart_img_1 | text | 65535 | 否 | 否 | 主图1 |
| 15 | cart_img_2 | text | 65535 | 否 | 否 | 主图2 |
| 16 | cart_img_3 | text | 65535 | 否 | 否 | 主图3 |
| 17 | cart_img_4 | text | 65535 | 否 | 否 | 主图4 |
| 18 | cart_img_5 | text | 65535 | 否 | 否 | 主图5 |
| 19 | create_time | datetime | 是 | 否 | 创建时间 | |
| 20 | update_time | timestamp | 是 | 否 | 更新时间 |
表 4-4-agricultural_product_information(农产品信息)
| 编号 | 字段名 | 类型 | 长度 | 是否非空 | 是否主键 | 注释 |
| 1 | agricultural_product_information_id | int | 是 | 是 | 农产品信息ID | |
| 2 | name_of_agricultural_product | varchar | 64 | 否 | 否 | 农产品名称 |
| 3 | agricultural_product_no | varchar | 64 | 否 | 否 | 农产品编号 |
| 4 | classification_of_agricultural_products | varchar | 64 | 否 | 否 | 农产品分类 |
| 5 | pictures_of_agricultural_products | varchar | 255 | 否 | 否 | 农产品图片 |
| 6 | total_inventory | double | 否 | 否 | 库存总量 | |
| 7 | product_description | text | 65535 | 否 | 否 | 产品描述 |
| 8 | receipt_information_limit_times | int | 是 | 否 | 入库限制次数 | |
| 9 | issue_information_limit_times | int | 是 | 否 | 出库限制次数 | |
| 10 | create_time | datetime | 是 | 否 | 创建时间 | |
| 11 | update_time | timestamp | 是 | 否 | 更新时间 |
表 4-5-article(文章)
| 编号 | 字段名 | 类型 | 长度 | 是否非空 | 是否主键 | 注释 |
| 1 | article_id | mediumint | 是 | 是 | 文章id | |
| 2 | title | varchar | 125 | 是 | 是 | 标题 |
| 3 | type | varchar | 64 | 是 | 否 | 文章分类 |
| 4 | hits | int | 是 | 否 | 点击数 | |
| 5 | praise_len | int | 是 | 否 | 点赞数 | |
| 6 | create_time | timestamp | 是 | 否 | 创建时间 | |
| 7 | update_time | timestamp | 是 | 否 | 更新时间 | |
| 8 | source | varchar | 255 | 否 | 否 | 来源 |
| 9 | url | varchar | 255 | 否 | 否 | 来源地址 |
| 10 | tag | varchar | 255 | 否 | 否 | 标签 |
| 11 | content | longtext | 4294967295 | 否 | 否 | 正文 |
| 12 | img | varchar | 255 | 否 | 否 | 封面图 |
| 13 | description | text | 65535 | 否 | 否 | 文章描述 |
表 4-6-article_type(文章分类)
| 编号 | 字段名 | 类型 | 长度 | 是否非空 | 是否主键 | 注释 |
| 1 | type_id | smallint | 是 | 是 | 分类ID | |
| 2 | display | smallint | 是 | 否 | 显示顺序 | |
| 3 | name | varchar | 16 | 是 | 否 | 分类名称 |
| 4 | father_id | smallint | 是 | 否 | 上级分类ID | |
| 5 | description | varchar | 255 | 否 | 否 | 描述 |
| 6 | icon | text | 65535 | 否 | 否 | 分类图标 |
| 7 | url | varchar | 255 | 否 | 否 | 外链地址 |
| 8 | create_time | timestamp | 是 | 否 | 创建时间 | |
| 9 | update_time | timestamp | 是 | 否 | 更新时间 |
表 4-7-auth(用户权限管理)
| 编号 | 字段名 | 类型 | 长度 | 是否非空 | 是否主键 | 注释 |
| 1 | auth_id | int | 是 | 是 | 授权ID | |
| 2 | user_group | varchar | 64 | 否 | 否 | 用户组 |
| 3 | mod_name | varchar | 64 | 否 | 否 | 模块名 |
| 4 | table_name | varchar | 64 | 否 | 否 | 表名 |
| 5 | page_title | varchar | 255 | 否 | 否 | 页面标题 |
| 6 | path | varchar | 255 | 否 | 否 | 路由路径 |
| 7 | parent | varchar | 64 | 否 | 否 | 父级菜单 |
| 8 | parent_sort | int | 是 | 否 | 父级菜单排序 | |
| 9 | position | varchar | 32 | 否 | 否 | 位置 |
| 10 | mode | varchar | 32 | 是 | 否 | 跳转方式 |
| 11 | add | tinyint | 是 | 否 | 是否可增加 | |
| 12 | del | tinyint | 是 | 否 | 是否可删除 | |
| 13 | set | tinyint | 是 | 否 | 是否可修改 | |
| 14 | get | tinyint | 是 | 否 | 是否可查看 | |
| 15 | field_add | text | 65535 | 否 | 否 | 添加字段 |
| 16 | field_set | text | 65535 | 否 | 否 | 修改字段 |
| 17 | field_get | text | 65535 | 否 | 否 | 查询字段 |
| 18 | table_nav_name | varchar | 500 | 否 | 否 | 跨表导航名称 |
| 19 | table_nav | varchar | 500 | 否 | 否 | 跨表导航 |
| 20 | option | text | 65535 | 否 | 否 | 配置 |
| 21 | create_time | timestamp | 是 | 否 | 创建时间 | |
| 22 | update_time | timestamp | 是 | 否 | 更新时间 |
表 4-8-cart(购物车)
| 编号 | 字段名 | 类型 | 长度 | 是否非空 | 是否主键 | 注释 |
| 1 | cart_id | int | 是 | 是 | 购物车ID | |
| 2 | title | varchar | 64 | 否 | 否 | 标题 |
| 3 | img | varchar | 255 | 是 | 否 | 图片 |
| 4 | user_id | int | 是 | 否 | 用户ID | |
| 5 | create_time | timestamp | 是 | 否 | 创建时间 | |
| 6 | update_time | timestamp | 是 | 否 | 更新时间 | |
| 7 | state | int | 是 | 否 | 状态:使用中,已失效 | |
| 8 | price | double | 是 | 否 | 单价 | |
| 9 | price_ago | double | 是 | 否 | 原价 | |
| 10 | price_count | double | 是 | 否 | 总价 | |
| 11 | num | int | 是 | 否 | 数量 | |
| 12 | goods_id | mediumint | 是 | 是 | 商品id | |
| 13 | type | varchar | 64 | 是 | 否 | 商品分类 |
| 14 | description | varchar | 255 | 否 | 否 | 描述 |
表 4-9-classification_of_agricultural_products(农产品分类)
| 编号 | 字段名 | 类型 | 长度 | 是否非空 | 是否主键 | 注释 |
| 1 | classification_of_agricultural_products_id | int | 是 | 是 | 农产品分类ID | |
| 2 | types_of_agricultural_products | varchar | 64 | 否 | 否 | 农产品分类 |
| 3 | create_time | datetime | 是 | 否 | 创建时间 | |
| 4 | update_time | timestamp | 是 | 否 | 更新时间 |
表 4-10-code_token(验证码)
| 编号 | 字段名 | 类型 | 长度 | 是否非空 | 是否主键 | 注释 |
| 1 | code_token_id | int | 是 | 是 | 验证码ID | |
| 2 | token | varchar | 255 | 否 | 否 | 令牌 |
| 3 | code | varchar | 255 | 否 | 否 | 验证码 |
| 4 | expire_time | timestamp | 是 | 否 | 失效时间 | |
| 5 | create_time | timestamp | 是 | 否 | 创建时间 | |
| 6 | update_time | timestamp | 是 | 否 | 更新时间 |
表 4-11-collect(收藏)
| 编号 | 字段名 | 类型 | 长度 | 是否非空 | 是否主键 | 注释 |
| 1 | collect_id | int | 是 | 是 | 收藏ID | |
| 2 | user_id | int | 是 | 是 | 收藏人ID | |
| 3 | source_table | varchar | 255 | 否 | 否 | 来源表 |
| 4 | source_field | varchar | 255 | 否 | 否 | 来源字段 |
| 5 | source_id | int | 是 | 否 | 来源ID | |
| 6 | title | varchar | 255 | 否 | 否 | 标题 |
| 7 | img | varchar | 255 | 否 | 否 | 封面 |
| 8 | create_time | timestamp | 是 | 否 | 创建时间 | |
| 9 | update_time | timestamp | 是 | 否 | 更新时间 |
表 4-12-comment(评论)
| 编号 | 字段名 | 类型 | 长度 | 是否非空 | 是否主键 | 注释 |
| 1 | comment_id | int | 是 | 是 | 评论ID | |
| 2 | user_id | int | 是 | 是 | 评论人ID | |
| 3 | reply_to_id | int | 是 | 否 | 回复评论ID | |
| 4 | content | longtext | 4294967295 | 否 | 否 | 内容 |
| 5 | nickname | varchar | 255 | 否 | 否 | 昵称 |
| 6 | avatar | varchar | 255 | 否 | 否 | 头像地址 |
| 7 | create_time | timestamp | 是 | 否 | 创建时间 | |
| 8 | update_time | timestamp | 是 | 否 | 更新时间 | |
| 9 | source_table | varchar | 255 | 否 | 否 | 来源表 |
| 10 | source_field | varchar | 255 | 否 | 否 | 来源字段 |
| 11 | source_id | int | 是 | 否 | 来源ID |
表 4-13-goods(商品信息)
| 编号 | 字段名 | 类型 | 长度 | 是否非空 | 是否主键 | 注释 |
| 1 | goods_id | mediumint | 是 | 是 | 产品ID | |
| 2 | title | varchar | 125 | 否 | 否 | 标题 |
| 3 | img | text | 65535 | 否 | 否 | 封面图:用于显示于产品列表页 |
| 4 | description | varchar | 255 | 否 | 否 | 描述 |
| 5 | price_ago | double | 是 | 否 | 原价 | |
| 6 | price | double | 是 | 否 | 卖价 | |
| 7 | sales | int | 是 | 否 | 销量 | |
| 8 | inventory | int | 是 | 否 | 商品库存 | |
| 9 | type | varchar | 64 | 是 | 否 | 商品分类 |
| 10 | hits | int | 是 | 否 | 点击量 | |
| 11 | content | longtext | 4294967295 | 否 | 否 | 正文 |
| 12 | img_1 | text | 65535 | 否 | 否 | 主图1 |
| 13 | img_2 | text | 65535 | 否 | 否 | 主图2 |
| 14 | img_3 | text | 65535 | 否 | 否 | 主图3 |
| 15 | img_4 | text | 65535 | 否 | 否 | 主图4 |
| 16 | img_5 | text | 65535 | 否 | 否 | 主图5 |
| 17 | create_time | timestamp | 是 | 否 | 创建时间 | |
| 18 | update_time | timestamp | 是 | 否 | 更新时间 | |
| 19 | customize_field | text | 65535 | 否 | 否 | 自定义字段 |
| 20 | source_table | varchar | 255 | 否 | 否 | 来源表 |
| 21 | source_field | varchar | 255 | 否 | 否 | 来源字段 |
| 22 | source_id | int | 是 | 否 | 来源ID | |
| 23 | user_id | int | 否 | 否 | 添加人 |
表 4-14-goods_type(商品类型)
| 编号 | 字段名 | 类型 | 长度 | 是否非空 | 是否主键 | 注释 |
| 1 | type_id | int | 是 | 是 | 商品分类ID | |
| 2 | father_id | smallint | 是 | 否 | 上级分类ID | |
| 3 | name | varchar | 255 | 否 | 否 | 商品名称 |
| 4 | desc | varchar | 255 | 否 | 否 | 描述 |
| 5 | icon | varchar | 255 | 否 | 否 | 图标 |
| 6 | source_table | varchar | 255 | 否 | 否 | 来源表 |
| 7 | source_field | varchar | 255 | 否 | 否 | 来源字段 |
| 8 | create_time | timestamp | 是 | 否 | 创建时间 | |
| 9 | update_time | timestamp | 是 | 否 | 更新时间 |
表 4-15-hits(用户点击)
| 编号 | 字段名 | 类型 | 长度 | 是否非空 | 是否主键 | 注释 |
| 1 | hits_id | int | 是 | 是 | 点赞ID | |
| 2 | user_id | int | 是 | 否 | 点赞人 | |
| 3 | create_time | timestamp | 是 | 否 | 创建时间 | |
| 4 | update_time | timestamp | 是 | 否 | 更新时间 | |
| 5 | source_table | varchar | 255 | 否 | 否 | 来源表 |
| 6 | source_field | varchar | 255 | 否 | 否 | 来源字段 |
| 7 | source_id | int | 是 | 否 | 来源ID |
表 4-16-issue_information(出库信息)
| 编号 | 字段名 | 类型 | 长度 | 是否非空 | 是否主键 | 注释 |
| 1 | issue_information_id | int | 是 | 是 | 出库信息ID | |
| 2 | name_of_agricultural_product | varchar | 64 | 否 | 否 | 农产品名称 |
| 3 | agricultural_product_no | varchar | 64 | 否 | 否 | 农产品编号 |
| 4 | classification_of_agricultural_products | varchar | 64 | 否 | 否 | 农产品分类 |
| 5 | quantity_of_issue | varchar | 64 | 否 | 否 | 出库数量 |
| 6 | outbound_time | date | 否 | 否 | 出库时间 | |
| 7 | outbound_remarks | text | 65535 | 否 | 否 | 出库备注 |
| 8 | create_time | datetime | 是 | 否 | 创建时间 | |
| 9 | update_time | timestamp | 是 | 否 | 更新时间 | |
| 10 | source_table | varchar | 255 | 否 | 否 | 来源表 |
| 11 | source_id | int | 否 | 否 | 来源ID | |
| 12 | source_user_id | int | 否 | 否 | 来源用户 |
表 4-17-logistics_delivery(物流配送)
| 编号 | 字段名 | 类型 | 长度 | 是否非空 | 是否主键 | 注释 |
| 1 | logistics_delivery_id | int | 是 | 是 | 物流配送ID | |
| 2 | order_number | varchar | 64 | 否 | 否 | 订单号 |
| 3 | product_name | varchar | 64 | 否 | 否 | 商品名称 |
| 4 | purchase_quantity | varchar | 64 | 否 | 否 | 购买数量 |
| 5 | total_transaction_amount | double | 否 | 否 | 交易总额 | |
| 6 | the_date_of_issuance | date | 否 | 否 | 发货日期 | |
| 7 | delivery_number | varchar | 30 | 否 | 否 | 配送订单 |
| 8 | ordinary_users | int | 否 | 否 | 普通用户 | |
| 9 | shipping_address | varchar | 64 | 否 | 否 | 收货地址 |
| 10 | delivery_status | varchar | 64 | 否 | 否 | 配送状态 |
| 11 | signing_status | varchar | 64 | 否 | 否 | 签收状态 |
| 12 | recommend | int | 是 | 否 | 智能推荐 | |
| 13 | contact_name | varchar | 255 | 否 | 否 | 联系人名字 |
| 14 | merchant_id | int | 否 | 否 | 商家id | |
| 15 | create_time | datetime | 是 | 否 | 创建时间 | |
| 16 | update_time | timestamp | 是 | 否 | 更新时间 |
表 4-18-notice(公告)
| 编号 | 字段名 | 类型 | 长度 | 是否非空 | 是否主键 | 注释 |
| 1 | notice_id | mediumint | 是 | 是 | 公告ID | |
| 2 | title | varchar | 125 | 是 | 否 | 标题 |
| 3 | content | longtext | 4294967295 | 否 | 否 | 正文 |
| 4 | create_time | timestamp | 是 | 否 | 创建时间 | |
| 5 | update_time | timestamp | 是 | 否 | 更新时间 |
表 4-19-operation_log(操作日志表)
| 编号 | 字段名 | 类型 | 长度 | 是否非空 | 是否主键 | 注释 |
| 1 | operation_log_id | int | 是 | 是 | 操作日志ID | |
| 2 | user_group | varchar | 64 | 否 | 否 | 用户角色 |
| 3 | user_name | varchar | 64 | 否 | 否 | 用户账号 |
| 4 | routes | varchar | 64 | 否 | 否 | 模块名称 |
| 5 | create_time | datetime | 是 | 否 | 创建时间 | |
| 6 | update_time | timestamp | 是 | 否 | 更新时间 |
表 4-20-order(订单)
| 编号 | 字段名 | 类型 | 长度 | 是否非空 | 是否主键 | 注释 |
| 1 | order_id | int | 是 | 是 | 订单ID | |
| 2 | order_number | varchar | 64 | 否 | 否 | 订单号 |
| 3 | goods_id | mediumint | 是 | 是 | 商品ID | |
| 4 | title | varchar | 255 | 否 | 否 | 商品标题 |
| 5 | img | varchar | 255 | 否 | 否 | 商品图片 |
| 6 | price | double | 是 | 否 | 价格 | |
| 7 | price_ago | double | 是 | 否 | 原价 | |
| 8 | num | int | 是 | 否 | 数量 | |
| 9 | price_count | double | 是 | 否 | 总价 | |
| 10 | norms | varchar | 255 | 否 | 否 | 规格 |
| 11 | type | varchar | 64 | 是 | 否 | 商品分类 |
| 12 | contact_name | varchar | 32 | 否 | 否 | 联系人姓名 |
| 13 | contact_email | varchar | 125 | 否 | 否 | 联系人邮箱 |
| 14 | contact_phone | varchar | 11 | 否 | 否 | 联系人手机 |
| 15 | contact_address | varchar | 255 | 否 | 否 | 收件地址 |
| 16 | postal_code | varchar | 9 | 否 | 否 | 邮政编码 |
| 17 | user_id | int | 是 | 否 | 买家ID | |
| 18 | merchant_id | mediumint | 是 | 否 | 商家ID | |
| 19 | create_time | timestamp | 是 | 否 | 创建时间 | |
| 20 | update_time | timestamp | 是 | 否 | 更新时间 | |
| 21 | description | varchar | 255 | 否 | 否 | 描述 |
| 22 | state | varchar | 16 | 是 | 否 | 订单状态:待付款,待发货,待签收,已签收,待退款,已退款,已拒绝,已完成 |
| 23 | remark | text | 65535 | 否 | 否 | 订单备注 |
| 24 | delivery_state | varchar | 16 | 否 | 否 | 发货状态:未配送,已配送 |
| 25 | vip_discount | double | 否 | 否 | 折扣 |
表 4-21-ordinary_user(普通用户)
| 编号 | 字段名 | 类型 | 长度 | 是否非空 | 是否主键 | 注释 |
| 1 | ordinary_user_id | int | 是 | 是 | 普通用户ID | |
| 2 | user_name | varchar | 64 | 否 | 否 | 用户姓名 |
| 3 | user_gender | varchar | 64 | 否 | 否 | 用户性别 |
| 4 | contact_information | varchar | 16 | 否 | 否 | 联系方式 |
| 5 | examine_state | varchar | 16 | 是 | 否 | 审核状态 |
| 6 | user_id | int | 是 | 否 | 用户ID | |
| 7 | create_time | datetime | 是 | 否 | 创建时间 | |
| 8 | update_time | timestamp | 是 | 否 | 更新时间 |
表 4-22-praise(点赞)
| 编号 | 字段名 | 类型 | 长度 | 是否非空 | 是否主键 | 注释 |
| 1 | praise_id | int | 是 | 是 | 点赞ID | |
| 2 | user_id | int | 是 | 是 | 点赞人 | |
| 3 | create_time | timestamp | 是 | 否 | 创建时间 | |
| 4 | update_time | timestamp | 是 | 否 | 更新时间 | |
| 5 | source_table | varchar | 255 | 否 | 否 | 来源表 |
| 6 | source_field | varchar | 255 | 否 | 否 | 来源字段 |
| 7 | source_id | int | 是 | 否 | 来源ID | |
| 8 | status | tinyint | 是 | 否 | 点赞状态:1为点赞,0已取消 |
表 4-23-receipt_information(入库信息)
| 编号 | 字段名 | 类型 | 长度 | 是否非空 | 是否主键 | 注释 |
| 1 | receipt_information_id | int | 是 | 是 | 入库信息ID | |
| 2 | name_of_agricultural_product | varchar | 64 | 否 | 否 | 农产品名称 |
| 3 | agricultural_product_no | varchar | 64 | 否 | 否 | 农产品编号 |
| 4 | classification_of_agricultural_products | varchar | 64 | 否 | 否 | 农产品分类 |
| 5 | receipt_quantity | varchar | 64 | 否 | 否 | 入库数量 |
| 6 | receipt_time | date | 否 | 否 | 入库时间 | |
| 7 | receipt_remarks | text | 65535 | 否 | 否 | 入库备注 |
| 8 | create_time | datetime | 是 | 否 | 创建时间 | |
| 9 | update_time | timestamp | 是 | 否 | 更新时间 | |
| 10 | source_table | varchar | 255 | 否 | 否 | 来源表 |
| 11 | source_id | int | 否 | 否 | 来源ID | |
| 12 | source_user_id | int | 否 | 否 | 来源用户 |
表 4-24-slides(轮播图)
| 编号 | 字段名 | 类型 | 长度 | 是否非空 | 是否主键 | 注释 |
| 1 | slides_id | int | 是 | 是 | 轮播图ID | |
| 2 | title | varchar | 64 | 否 | 否 | 标题 |
| 3 | content | varchar | 255 | 否 | 否 | 内容 |
| 4 | url | varchar | 255 | 否 | 否 | 链接 |
| 5 | img | varchar | 255 | 否 | 否 | 轮播图 |
| 6 | hits | int | 是 | 否 | 点击量 | |
| 7 | create_time | timestamp | 是 | 否 | 创建时间 | |
| 8 | update_time | timestamp | 是 | 否 | 更新时间 |
表 4-25-upload(文件上传)
| 编号 | 字段名 | 类型 | 长度 | 是否非空 | 是否主键 | 注释 |
| 1 | upload_id | int | 是 | 是 | 上传ID | |
| 2 | name | varchar | 64 | 否 | 否 | 文件名 |
| 3 | path | varchar | 255 | 否 | 否 | 访问路径 |
| 4 | file | varchar | 255 | 否 | 否 | 文件路径 |
| 5 | display | varchar | 255 | 否 | 否 | 显示顺序 |
| 6 | father_id | int | 否 | 否 | 父级ID | |
| 7 | dir | varchar | 255 | 否 | 否 | 文件夹 |
| 8 | type | varchar | 32 | 否 | 否 | 文件类型 |
表 4-26-user(用户账户)
| 编号 | 字段名 | 类型 | 长度 | 是否非空 | 是否主键 | 注释 |
| 1 | user_id | int | 是 | 是 | 用户ID | |
| 2 | state | smallint | 是 | 否 | 账户状态:(1可用|2异常|3已冻结|4已注销) | |
| 3 | user_group | varchar | 32 | 否 | 否 | 所在用户组 |
| 4 | login_time | timestamp | 是 | 否 | 上次登录时间 | |
| 5 | phone | varchar | 11 | 否 | 否 | 手机号码 |
| 6 | phone_state | smallint | 是 | 否 | 手机认证:(0未认证|1审核中|2已认证) | |
| 7 | username | varchar | 16 | 是 | 否 | 用户名 |
| 8 | nickname | varchar | 16 | 否 | 否 | 昵称 |
| 9 | password | varchar | 64 | 是 | 否 | 密码 |
| 10 | | varchar | 64 | 否 | 否 | 邮箱 |
| 11 | email_state | smallint | 是 | 否 | 邮箱认证:(0未认证|1审核中|2已认证) | |
| 12 | avatar | varchar | 255 | 否 | 否 | 头像地址 |
| 13 | open_id | varchar | 255 | 否 | 否 | 针对获取用户信息字段 |
| 14 | create_time | timestamp | 是 | 否 | 创建时间 |
表 4-27-user_group(用户组)
| 编号 | 字段名 | 类型 | 长度 | 是否非空 | 是否主键 | 注释 |
| 1 | group_id | mediumint | 是 | 是 | 用户组ID | |
| 2 | display | smallint | 是 | 否 | 显示顺序 | |
| 3 | name | varchar | 16 | 是 | 否 | 名称 |
| 4 | description | varchar | 255 | 否 | 否 | 描述 |
| 5 | source_table | varchar | 255 | 否 | 否 | 来源表 |
| 6 | source_field | varchar | 255 | 否 | 否 | 来源字段 |
| 7 | source_id | int | 是 | 否 | 来源ID | |
| 8 | register | smallint | 否 | 否 | 注册位置 | |
| 9 | create_time | timestamp | 是 | 否 | 创建时间 | |
| 10 | update_time | timestamp | 是 | 否 | 更新时间 |
5系统实现
5.1注册用户功能实现
5.1.1注册用户注册界面
用户可以通过提供必要的个人信息完成注册流程,并通过输入用户名和密码进行登录,确保个人账户的安全性和私密性。注册登录界面如图所示。

图5-1注册登录界面
5.1.2首页界面
展示了网站的核心内容和服务亮点,包括热门商品推荐、最新资讯以及重要公告信息,帮助用户快速了解网站的主要服务和活动。首页界面如图所示。

图5-2首页界面
农产品资讯板块专注于发布与农产品相关的新闻和文章,用户可以对感兴趣的内容点赞、收藏或发表自己的见解。此外,还设有热门列表和文章推荐,方便用户发现更多有价值的信息。农产品资讯界面如图所示。

图5-3农产品资讯界面
在商品列表用户可以看富的农产品展示,每个商品都提供了查看详情、收藏、加入购物车或直接购买的选项。同时,还有商品热门列表和今日推荐,以促进用户的购买决策。农产品中心界面如图所示。

图5-4新闻公告界面
商城管理(我的购物车、我的订单、我的地址):我的购物车功允许用户查看已选择的商品,调整购买数量或移除不需要的商品,为最终结算做好准备。在我的订单界面,用户可以查看所有历史订单及其付款状态,支持在线支付或取消未支付的订单,确保交易过程的灵活性和便捷性。我的地址,帮助用户维护和更新收货地址信息,确保商品能准确无误地送达指定地点。商城管理界面如图所示。

图5-5商城管理界面
由多个模块组成,分别是个人首页是用户进入个人中心后的第一个界面,这里概述了用户的账户信息。订单配送功能让买家可以追踪订单的物流状态,一旦商品到达,还能进行签收确认,确保购物流程的完整性和满意度。收藏功能使用户可以保存自己喜欢的商品或文章,便于日后查阅和购买。评论管理模块允许用户查看自己发布的评论,并进行查询、重置或删除等操作,维护良好的交流环境。个人中心界面如图所示。

图5-6个人中心界面
5.2管理员功能实现
5.2.1管理员登录
管理员通过输入用户名和密码进行登录,验证身份后进入后台管理系统,保证了操作的安全性和准确性。管理登录界面如图所示。

图5-7管理登录界面
提供了直观的商品销售数据统计,包括销售额和销售量,帮助管理员快速了解业务概况并作出相应决策。后台首页界面如图所示。

图5-8后台首页界面
管理员可以查看和管理所有系统用户的账户信息,包括其他管理员和普通注册用户,支持对用户信息进行查询、编辑或删除等操作。系统用户界面如图所示。

图5-9系统用户界面
农产品信息列表列出所有已录入系统的农产品信息,管理员可查看每项产品的详情,并执行入库或出库操作。对于库存总量处于预警值范围内的商品会提醒“请尽快处理”。农产品信息添加允许管理员添加新的农产品信息,需填写包括但不限于农产品名称、编号、类型、图片、库存总量及产品详情等字段,丰富商品种类。农产品信息管理界面如图所示。

图5-10农产品信息管理界面
资源管理(农产品资讯、资讯分类):提供对农产品相关资讯的管理和分类功能,管理员可以添加、编辑或删除资讯内容,同时管理资讯分类以便于用户浏览。资源管理界面如图所示。

图5-11资源管理界面
在农产品中心,管理员可以查询现有商品,执行新增商品操作,填写标题、描述、价格、库存、分类等必要信息,并能查看评论以获取用户反馈。分类列表,显示所有商品分类及其包含的商品数,管理员可以据此优化商品布局和分类策略。订单列表功能使管理员能够查看每个订单的详细信息、当前状态及配送情况,有助于监控交易流程。订单配送,提供订单配送相关的管理功能,包括查询特定订单、重置搜索条件、删除无效记录、查看详情以及确认签收等操作,保障物流环节的透明度和效率。商城管理界面如图所示。

图5-12商城管理界面
6系统测试
6.1测试环境
系统的测试环境如表6-1所示。
表6-1 测试环境
| 类别 | 配置项 | 详细信息 |
| 硬件环境 | 服务器CPU | Intel Xeon E5-2680 v4 |
| 内存 | 32GB DDR4 | |
| 硬盘 | 1TB SSD | |
| 网络带宽 | 100Mbps | |
| 软件环境 | 操作系统 | Windows Server 2019 |
| 数据库 | MySQL 8.0 | |
| Web服务器 | Tomcat 9.0 | |
| 开发框架 | SSM2.5 | |
| 前端框架 | Vue.js 2.6 | |
| Java版本 | JDK 11 | |
| 浏览器 | Chrome 88, Firefox 85 |
6.2测试目的
系统测试的主要目的是确保系统的功能、性能和稳定性满足需求规格说明书中的要求,并验证系统在实际使用环境中的可用性和可靠性。通过测试,可以发现软件中的缺陷、漏洞和潜在问题,确保系统运行的准确性、完整性和安全性。在功能测试中,目的是验证系统各功能模块是否按设计实现预期功能,例如用户登录、信息管理、数据查询等核心功能是否准确执行。性能测试的目的是验证系统在高并发、数据量大等压力场景下的响应时间和处理能力,确保系统具备良好的性能。兼容性测试的目的是确保系统在不同的硬件、软件和浏览器环境中能正常运行。测试还包括对异常处理和边界条件的验证,确保系统在异常场景下能够正确处理和恢复。最终,通过测试确保系统可以安全稳定地部署上线,为用户提供可靠的服务。
6.3测试方法
系统测试采用多种测试方法,以全面验证系统的功能和性能。功能测试采用黑盒测试方法,通过设计测试用例直接验证系统功能是否符合需求,无需了解内部代码逻辑。例如,设计用例验证用户登录模块,通过输入合法和非法的用户名与密码,检查系统响应是否符合预期。性能测试采用压力测试和负载测试方法,通过模拟高并发用户访问、数据处理的场景,评估系统的响应时间、吞吐量和稳定性。兼容性测试通过在不同操作系统、浏览器和硬件设备上运行系统,验证其在不同环境中的适应性[11]。异常测试通过设计边界条件和异常输入,检查系统对非法数据和操作的处理能力。测试用例的设计需覆盖系统的所有功能模块和接口,确保测试过程的全面性。通过系统测试方法的综合应用,可以有效发现问题,并为系统的优化和改进提供依据。
6.4测试内容
系统的测试用例表格如下图所示。
表6-2 注册用户功能测试用例表
| 测试项 | 测试步骤 | 预期结果 | 实际结果 |
| 用户注册 | 1. 打开注册页面<br>2. 输入用户名、密码、邮箱<br>3. 点击“注册” | 注册成功,跳转到登录页面 | 注册成功,跳转到登录页面,提示“注册成功”。 |
| 用户登录 | 1. 输入用户名和密码<br>2. 点击“登录”按钮 | 登录成功,跳转到首页 | 登录成功,跳转到首页,显示欢迎信息。 |
| 忘记密码 | 1. 点击“忘记密码”<br>2. 输入邮箱,点击提交 | 发送重置密码邮件 | 邮件已发送,成功收到重置密码邮件。 |
| 修改密码 | 1. 进入个人中心<br>2. 修改密码并提交 | 密码修改成功,提示“密码修改成功” | 密码修改成功,提示“密码修改成功”。 |
| 浏览农产品信息 | 1. 进入首页<br>2. 点击农产品类别<br>3. 查看农产品详情 | 显示农产品信息(名称、价格等) | 显示农产品详细信息,正确显示价格和描述。 |
| 修改个人信息 | 1. 进入个人中心<br>2. 修改个人信息并保存 | 个人信息修改成功 | 个人信息修改成功,信息已更新。 |
| 查看网站公告 | 1. 进入公告页面<br>2. 查看公告内容 | 显示公告标题和内容 | 显示公告标题和内容,信息准确无误。 |
表6-3 管理员功能测试用例表
| 测试项 | 测试步骤 | 预期结果 | 实际结果 |
| 管理员登录 | 1. 输入管理员用户名和密码<br>2. 点击“登录”按钮 | 登录成功,跳转到管理员首页 | 登录成功,跳转到管理员首页,显示欢迎信息。 |
| 查看用户列表 | 1. 登录管理员后台<br>2. 点击“用户管理”<br>3. 查看所有用户列表 | 显示所有用户的信息(用户名、邮箱、状态等) | 显示所有用户信息,包括用户名、邮箱、状态等。 |
| 添加农产品 | 1. 点击“添加农产品”按钮<br>2. 输入农产品信息并提交 | 农产品添加成功,显示在农产品列表中 | 农产品添加成功,农产品信息已显示在列表中。 |
| 删除农产品 | 1. 选择一个农产品<br>2. 点击“删除”按钮 | 农产品删除成功,农产品不再显示在农产品列表中 | 农产品删除成功,农产品不再显示在农产品列表中。 |
| 修改农产品信息 | 1. 选择一个农产品<br>2. 点击“编辑”按钮<br>3. 修改农产品信息并保存 | 农产品信息修改成功,显示更新后的信息 | 农产品信息修改成功,信息已更新。 |
| 查看网站公告 | 1. 登录后台<br>2. 点击“网站公告” | 显示所有公告的列表(标题、时间、内容等) | 显示公告标题、内容和发布时间。 |
| 发布公告 | 1. 点击“发布公告”按钮<br>2. 输入公告内容并提交 | 公告发布成功,显示在公告列表中 | 公告发布成功,显示在公告列表中。 |
| 修改公告 | 1. 选择一个公告<br>2. 修改公告内容并保存 | 公告内容修改成功,更新后显示 | 公告内容修改成功,公告已更新。 |
| 删除公告 | 1. 选择一个公告<br>2. 点击“删除”按钮 | 公告删除成功,公告不再显示在公告列表中 | 公告删除成功,公告已删除。 |
根据用户和管理员功能的测试结果,系统在两类用户角色下均能稳定运行,满足预期功能需求。对于注册用户,系统能够顺利完成注册、登录、浏览农产品等操作,用户界面直观友好,响应速度较快。对于管理员,系统支持有效的用户管理、农产品管理和公告发布等功能,操作流程顺畅,权限控制严格,数据处理准确。所有功能均未出现重大问题,系统性能和安全性良好。整体来看,用户和管理员的功能均测试通过,系统可以投入正式使用,并建议定期进行后续的优化和性能提升。
经过系统全面的功能测试、性能测试和可靠性测试,本系统在测试环境下运行良好,功能模块均按照设计要求实现,核心功能表现稳定,未发现严重功能缺陷或阻塞性问题。所有关键测试用例均通过,覆盖率达到预期目标,验证了系统的功能性、稳定性和兼容
7总结
本研究围绕基于个基于SSM框架(Spring + SpringMVC + MyBatis)的农产品销售系统展开,从需求分析到系统实现与测试,全面完成了系统开发。在需求分析阶段,通过可行性分析明确了系统的技术、操作和经济可行性,并详细梳理了注册用户和管理员的功能需求。系统总体流程设计涵盖了数据开发、用户登录、系统操作以及信息的增删改查流程,为后续设计与实现奠定了基础。系统设计部分,采用B/S架构结合SSM框架、Vue技术和MySQL数据库构建系统架构,详细地设计了注册、登录、信息管理等核心功能的时序图,并完成了数据库的实体与表设计。系统实现阶段,注册用户可在SSM农产品销售系统中享受商品浏览、购买、订单追踪及资讯互动等功能,包括查看热门商品推荐、发表评论与收藏喜爱的内容。管理员则通过后台管理工具,实现对商品、订单、资讯的全面管控,如添加或编辑农产品信息、监控销售数据、维护用户信息及处理订单状态等,确保平台高效运作和用户体验的持续优化。两者功能相辅相成,共同促进系统的顺畅运行与发展。各功能模块均通过界面交互实现,操作流程清晰。系统测试阶段,通过测试环境搭建、测试方法选择以及对登录、注册、查看农产品销售系统信息等功能的测试,验证了系统的稳定性和可靠性,测试结论表明系统功能符合设计预期。系统的开发提供了一个高效、灵活且易于维护的农产品销售系统,进一步优化用户体验,还促进了农产品的快速流通,增加了农民收入,推动了农业现代化进程。更重要的是,它为农业领域与现代信息技术的深度融合提供了成功案例,展示了技术革新在解决传统产业问题上的巨大潜力。
参考文献
- 刘江涛,王亮亮,吴庆茹,等.基于B/S模式的铁路勘测设计案例信息化管理系统设计与实现[J].铁路计算机应用,2021,30(03):32-35.
- 张丹丹,李弘.基于B/S架构的办公管理系统设计与开发[J].铁路通信信号工程技术,2024,21(09):44-48+106.
- 王志亮,纪松波.基于SSM的Web前端与数据库的接口设计[J].工业控制计算机,2023,36(03):51-53.
- 熊永平.基于SSM框架应用开发技术的分析与研究[J].电脑知识与技术,2021,15(36):76-77.
- 赵媛.基于Vue的Web系统前端性能优化分析[J].电脑编程技巧与维护,2024,(09):44-46.
- 秦冬.浅析Vue框架在前端开发中的应用[J].信息与电脑(理论版),2024,36(13):61-63.
- 李艳杰.MySQL数据库下存储过程的综合运用研究[J].现代信息科技,2023,7(11):80-82+88.
- 陈倩怡,何军.Vue+SSM+MyBatis技术应用解析[J].电脑编程技巧与维护,2020,(01):14-15+28.
- 周晓玉,崔文超.基于Web技术的数据库应用系统设计[J].信息与电脑(理论版),2023,35(09):189-191.
- 马艳艳,吴晓光.计算机软件与数据库的设计策略分析[J].电子技术,2024,53(05):104-105.
- 向育程,段元梅.基于Java的网上销售系统[J].电脑编程技巧与维护,2024,(08):32-34.
- 文臻铭,吴钧皓.基于SSM框架的电力电缆附件电子销售系统设计与实现[J].工业控制计算机,2023,36(08):145-146+153.
- 潘涛,王柳,董冉冉.基于Vue.js框架的网上商城管理系统的设计与实现[J].科技与创新,2023,(13):8-10.
- Peng Y ,Wang S.Research and design of online drug mall system based on SOA[J].International Journal of Biomedical Engineering and Technology,2023,42(1):64-77.
- A. H F .Contamination from plastic pipes in small systems: migration and leaching[J].Applied Water Science,2022,12(9):
- Cai Z ,Liu Y ,Gan Y , et al.Design and Implementation of Online Mall System based on Java Web[J].International Journal of Performability Engineering,2019,15(12):3237-3244.
- 周向阳,沈辰,吴建寨. 农产品电商供应链收益分配及优化策略研究 [J/OL]. 价格月刊, 1-9[2025-03-29].
- 曹勐. 农产品电商平台的数字金融创新研究 [J]. 商展经济, 2025, (05): 99-102.
- 杨慧. 农产品电子商务发展策略探讨 [J]. 中国果业信息, 2025, 42 (02): 74-75+78.
- 马烛英. 电子商务时代关于农产品网络营销渠道创新的探索 [J]. 中国商界, 2025, (01): 174-175.
- 郑慧敏. 数字经济背景下农产品电商供应链优化策略分析 [J]. 全国流通经济, 2025, (01): 20-23. .
致谢
本论文的完成离不开众多导师、同学以及亲友的支持与帮助。在此,首先向我的导师表示最诚挚的感谢。在整个研究和写作过程中,导师以严谨治学的态度和丰富的专业知识给予了我无私的指导,从论文选题到最终定稿的每一个环节,都为我提供了宝贵的建议与意见,使我得以不断完善研究内容、拓展学术视野。导师耐心细致的指导不仅帮助我解决了许多学术难题,也让我在研究能力与学术写作方面得到了显著的提升。导师的鼓励与支持是我完成这篇论文的重要动力,也让我深刻体会到学术研究的严谨性与意义。
我还要感谢在学习生活中给予我帮助和支持的同学、朋友以及家人。论文撰写过程中,许多同学与我共同探讨问题,分享经验与资料,使我的研究更加全面深入。朋友们的关心和陪伴让我在繁忙的研究过程中能够调节心情,保持良好的状态。特别感谢我的家人,他们始终给予我无条件的理解和支持,为我创造了安心学习与研究的环境。正是因为有了大家的帮助和支持,我才能克服论文写作中的重重困难并顺利完成。再次向所有支持和帮助过我的人表达衷心的感谢。
附录
系统核心代码设计
用户注册
注册页UserController.java,传入user对象,并将"user_id"、 "state"、 "user_group"、"login_time"、"phone"、"phone_state"、 "username"、"nickname"、"password"、"email"、"email_state"、"avatar"、"create_time"输入,重点是 "username"、"nickname"、"password"必须输入,通过获取username,数据库查询是否有该用户,如果存在,则提示“用户已存在”,否则执行将UserId置为空(数据库表中该字段已设置自动递增),代码如图所示。

图注册核心代码图
用户登录
登录页,首先传入"username"、"email"、"phone"、"password",用户可通过用户名、邮箱、手机号进行登陆,通过判断resultList来确定查询结果,然后执行查询用户组UserGroup,用户组里面不存在,依然报“用户不存在”,执行完以上代码,最后涉及到用户带有“审核”的,会查询examine_state(用户的审核状态),数据库表user_group中含有source_table和source_field进行查询,以上步骤完成,对输入的密码进行存储Token到数据库,匹对账号和密码,数据库中的AccessToken为令牌,用于身份认证,代码如图所示。

用户登录核心代码图
修改密码
修改密码,通过请求data,获取旧密码,并将新密码重新赋值,期间都是需要通过加密,代码如图所示。

修改密码核心代码图
修改数据
修改一个数据,原理与add基本一致,不同点在于通过readConfig()读取关键字,以及通过readQuery()获取URL后面?指定位置的标识,转成Map对象后,执行update操作,同样通过拼接的sql语句执行,执行过程读取query,toWhereSql()语句完成数据库操作,body为修改对象的值,代码如图所示。

修改数据核心代码图
删除数据
删除一条数据,通过readQuery(),获取URL后面的对象地址,删除FROM具体的table,query删除查询FindConfig语句,代码如图示。

图4-11删除数据核心代码图
获取列表
通过请求的参数获取列表数据,代码如图所示。

图获取列表核心代码图
图片上传
通过请求的参数获取列表数据,代码如图4-13所示。

图片上传核心代码图
请关注点赞+私信博主,免费领取项目源码
1213

被折叠的 条评论
为什么被折叠?



