摘 要
本论文针对乐器销售与教学平台的设计与开发展开研究,基于Django框架构建了一个集乐器商品销售与乐器教学于一体的综合平台。平台主要分为用户端和管理员端两大模块,用户端提供了便捷的乐器商品浏览、购买、购物车和订单管理功能,同时还整合了丰富的教学视频资源,用户能够通过平台轻松访问各类乐器教程,进行学习和交流。管理员端则负责平台内容的管理和维护,包括商品、订单、用户、教学视频等数据的管理。为了提高平台的用户体验,平台的界面设计简洁直观,功能操作便捷,且具备较高的安全性和稳定性。数据库设计采用结构化数据模型,确保了数据的完整性与一致性,并利用Django的ORM技术高效管理和查询数据。平台还通过身份验证和权限控制等措施保障了用户的信息安全。经过多轮功能测试与性能优化,平台能够稳定运行,满足不同用户需求。最终,平台为乐器爱好者提供了一个便捷的在线购买和学习平台,促进了乐器文化的传播与普及。
关键词:乐器销售,教学平台,Django,
Abstract
This paper focuses on the design and development of a musical instrument sales and teaching platform. Based on the Django framework, a comprehensive platform integrating musical instrument product sales and teaching is constructed. The platform is mainly divided into two modules: the user end and the administrator end. The user end provides convenient functions for browsing, purchasing, shopping cart, and order management of musical instrument products. At the same time, it also integrates rich teaching video resources. Users can easily access various musical instrument tutorials through the platform for learning and communication. The administrator is responsible for the management and maintenance of platform content, including the management of data such as products, orders, users, and instructional videos. In order to improve the user experience of the platform, the interface design of the platform is simple and intuitive, the functional operation is convenient, and it has high security and stability. The database design adopts a structured data model to ensure data integrity and consistency, and utilizes Django's ORM technology to efficiently manage and query data. The platform also ensures user information security through measures such as identity verification and permission control. After multiple rounds of functional testing and performance optimization, the platform can run stably and meet the needs of different users. Ultimately, the platform provides a convenient online purchasing and learning platform for instrument enthusiasts, promoting the dissemination and popularization of instrument culture.
Keywords: musical instrument sales, teaching platform, Django,
目 录
1绪 论
随着互联网技术的不断发展,在线购物和在线学习已成为人们日常生活的一部分。乐器作为一种文化艺术形式,受到越来越多爱好者的青睐。然而,现有的乐器销售平台多以单一商品展示为主,缺乏全面的用户互动和学习资源支持。与此同时,传统的乐器学习方式在时间和空间上受到限制,在线教育的需求逐渐增加。为了满足乐器爱好者的需求,开发一个集乐器商品销售和教学视频为一体的平台,成为一个重要的研究方向。通过互联网技术,能够为用户提供便捷的购物体验和丰富的学习资源,从而促进乐器文化的普及与传播。
乐器销售与教学平台的研究不仅具有实际应用价值,也具有深远的社会意义。当前,国内外乐器销售市场竞争激烈,而在线平台则成为了拓展市场的一个重要途径。大多数乐器爱好者在购买乐器时,除了关注价格和质量外,还非常注重相关的学习资料和教学支持。然而,现有平台大多未能结合商品销售与教学内容,导致用户体验不佳。通过将乐器商品销售与教学视频结合起来,能够为用户提供一个更全面、便捷的学习与购物平台,同时也能推动乐器教育的普及和提升。
乐器销售与教学平台的研究对于促进乐器行业的发展具有重要的意义。通过结合乐器商品销售和在线教学,能够满足不同用户的需求,推动乐器产业的多元化发展。尤其是对乐器爱好者来说,能够在同一平台上完成商品购买和学习内容的获取,显著提高了用户的便捷性与满意度。此外,平台可以通过数据分析来了解用户的需求,进一步优化商品推荐与教学内容,为用户提供个性化服务。这不仅为消费者提供了更好的购物体验,还为商家提供了一个全新的营销渠道和客户管理方式。
此外,研究乐器销售与教学平台还具有教育意义。通过在线教学资源的整合,可以为那些无法获得传统乐器培训的用户提供便捷的学习途径,打破了时间和地域的限制,使更多的人能够接触和学习乐器。尤其是在信息化日益发展的今天,利用互联网技术提升传统乐器教育的普及率,能够为社会培养更多的乐器人才,促进音乐文化的传播与传承。
然而,尽管国内市场出现了多个相关平台,但整体发展仍处于初级阶段。许多现有平台只是单纯地将商品销售和教学视频分开呈现,缺乏完整的用户互动和个性化的学习路径。例如,一些平台虽然提供了大量的教学视频,但内容更新速度较慢,且课程内容的专业性和系统性存在不足。与此同时,乐器商品销售平台多侧重于商品展示和价格竞争,缺乏综合性的学习服务与社区互动。因此,如何将乐器商品销售和教学内容有机结合,并提升用户的整体体验,仍然是国内乐器销售与教学平台发展中的一大挑战。国内学者和行业从业者在探索这方面的研究时,普遍关注如何通过技术创新和平台优化,提高平台的功能和用户的满意度,从而促进乐器教育和文化的传播。
国外在乐器销售与教学平台的研究和实践方面,已经有了较为成熟的模式,许多平台在乐器销售的基础上融入了丰富的教学资源,并且在功能和用户体验上不断创新。例如,Reverb是一个知名的乐器销售平台,它不仅提供各种乐器商品的购买,还搭建了一个社区平台,让用户可以分享经验、学习技巧、发布教程和交流。这种将商品销售与社区、教学资源结合的模式,使得用户能够在购买乐器的同时,获得与乐器相关的学习资源和社交体验,从而提升了整体的用户粘性和平台的活跃度。
在在线教育领域,国外一些大型平台也将乐器教学与商品销售相结合,例如TrueFire和JustinGuitar。这些平台不仅提供系统化的吉他教学视频,还通过合作伙伴向用户推荐合适的吉他、配件和学习工具,从而让用户可以通过平台一站式购买所需物品,并跟随课程进行学习。TrueFire提供了一个平台,用户在学习过程中能根据课程内容选择合适的乐器和配件,提升了教学的针对性和效果。JustinGuitar则通过与乐器品牌的合作,提供用户个性化的乐器推荐,并提供专业的学习指导,帮助学员提高演奏水平。
然而,尽管国外在乐器销售与教学结合方面已有较为完善的模式,仍然存在一些提升空间。例如,部分平台在教学内容的深度和系统性上存在不足,教学视频多为单个乐器的介绍或基础入门教程,缺乏更为专业和深入的课程设计。与此同时,商品推荐与教学内容的结合在某些平台中尚未做到最优,有时平台更侧重于产品推销,而忽视了教学过程中的个性化指导与互动。因此,尽管国外已有多个成功案例,如何更好地平衡商品销售和教学内容的结合,依然是一个值得进一步探讨的课题。
2 关键技术介绍
B/S体系[1],即Browser/Server体系,是一种常见的网络应用程序架构。其工作原理基于客户端与服务器之间的请求-响应模型。用户通过浏览器向服务器发送请求,服务器接收到请求后进行处理,并生成相应的响应结果,最终将响应返回给客户端。浏览器接收到服务器返回的响应后,解析其中的标记语言(如HTML[2]),并根据CSS样式表和PythonScript脚本来渲染页面,呈现给用户。用户可以与页面进行交互,例如点击链接、填写表单等操作,这些操作会触发新的请求,循环执行上述过程。
2.2Django框架
Django是一个使用Python语言开发的Web应用程序框架[3]。它提供了一种简单而强大的方式来构建复杂的网站和应用程序。通过使用Django,开发人员可以更轻松地处理数据库、创建用户界面和处理用户请求。它还提供了一个自动生成管理界面的功能,使得管理后台数据变得更加简单。Django还具有强大的安全功能,可以保护网站免受常见的网络攻击[4]。总之,Django是一个非常实用和易于学习的框架,适用于各种规模的Web项目。无论你是初学者还是经验丰富的开发人员,都可以从Django的便利性和灵活性中受益。
MySQL是一种广泛使用的开源关系型数据库管理系统[5](RDBMS),其稳定性、可靠性和卓越性能使其成为众多应用程序的首选数据库。MySQL支持标准SQL语法,并提供丰富的功能和特性,如事务处理、触发器和存储过程等,以满足开发者对数据管理和操作的需求。MySQL具有良好的可扩展性,支持主从复制、分布式架构和集群部署,适用于各种规模和负载的应用场景。作为一个开源项目,MySQL拥有庞大的用户社区和活跃的开发者社区,为用户提供了丰富的文档、教程和支持资源。总之,MySQL是一款可靠、强大且灵活的关系型数据库管理系统[6],通过其卓越性能和可扩展性,帮助开发者高效地管理和操作数据,并得到了广大用户的认可和应用。
2.4Python语言
Python是一种简洁易读、跨平台且功能强大的编程语言[7]。它拥有庞大而活跃的社区,提供了丰富的第三方库和框架,如NumPy、Pandas和Django,使开发人员能够快速构建各种应用程序。Python在数据处理和科学计算方面表现出色,通过相关库和工具,可以进行数据分析、机器学习和科学计算等任务。此外,Python广泛应用于Web开发[8]、自动化脚本、网络爬虫等领域,其多样性使其成为一个全能的编程语言。无论你是初学者还是有经验的开发者,Python的简单语法、跨平台性以及强大的社区支持都能为你提供高效、优雅和可靠的编程体验。
3 系统分析
在开发乐器销售与教学平台时,技术可行性、经济可行性、法律可行性和操作可行性是决定项目是否能够顺利实施的关键因素。以下是基于所选开发语言、数据库和框架的可行性分析:
本平台的开发语言选择了Python,Python是一种功能强大、开发高效的编程语言,在Web开发领域具有广泛的应用。Python具有丰富的第三方库和强大的社区支持,可以帮助开发人员快速解决问题,减少开发周期。此外,Python语言的简洁性和易用性使得开发和维护工作更为高效。平台的数据库选择了MySQL,它是一种广泛使用的关系型数据库管理系统,具备良好的性能、扩展性和稳定性,能够高效处理平台的大规模数据。MySQL的高并发处理能力和数据一致性保障是开发此类系统的理想选择。平台框架使用了Django,它是一个成熟、功能全面的Web框架,具备自动化管理、丰富的开发工具和安全性保障。Django的ORM技术能够简化数据库操作,使得数据模型的设计与数据库表结构之间保持一致,进一步提高开发效率。因此,从技术角度来看,选择Python、MySQL和Django组合是完全可行的,能够保证平台的稳定运行与高效开发。
Python、MySQL和Django框架均为开源技术,开发过程中无需支付高额的授权费用,减少了开发成本。此外,Django框架的开发效率高,可以大大缩短开发周期,节省时间和人力成本。MySQL作为成熟的数据库系统,提供了免费版本,且具有良好的扩展性,能够满足平台随着用户数量增加所带来的数据增长需求。在项目运营过程中,平台的服务器和云服务费用也较为可控,整体成本不会过高。在收入方面,乐器销售和在线教育市场潜力巨大,随着平台用户的积累和市场的拓展,平台将通过商品销售、广告收入等方式实现盈利。因此,经济上具备可行性,能够在合理预算内完成开发并实现商业化运营。
平台的开发将严格遵守国家和地区的相关法律法规,确保所有业务活动符合法律要求。在用户数据保护方面,平台会遵循数据隐私保护法律,采取必要的安全措施,如数据加密和权限管理,确保用户信息不被泄露。平台的商品销售和教学内容也将遵循版权法,确保所有内容的合法性,并通过与版权方的合作,合法使用教学视频和其他相关资源。此外,平台的运营和交易流程会遵守电子商务法律规定,确保平台的合法性。综合来看,平台的开发和运营在法律上是可行的。
平台的操作界面设计简洁直观,用户可以通过简单的操作完成商品浏览、购买、学习等各项任务。后台管理系统功能完善,管理员可以轻松管理商品、订单、用户和教学内容,且界面简洁,操作便捷。Django框架提供的管理后台功能,使得后台操作更加高效和自动化,从而减少人工操作,提高管理效率。此外,平台将采用自动化的数据处理方法,确保订单、商品和用户信息等的实时更新和管理,使得操作过程高效流畅。因此,平台的操作层面是可行的,用户和管理员均能够顺利使用平台的各项功能。
综合技术、经济、法律和操作等方面的可行性分析,基于Python、MySQL和Django的乐器销售与教学平台具备良好的可行性,能够高效、安全地满足市场需求,且具备较好的发展潜力。
- 首页功能:用户可以通过首页快速浏览平台的主要功能,包括通知公告、乐器资讯、乐器商品展示等。首页提供便捷的导航,帮助用户快速找到所需功能模块。
- 乐器商品管理:用户可以浏览、搜索和筛选乐器商品,查看商品的详细信息,包括价格、描述、图片等。用户可以根据需求选择商品,并添加到购物车中。
- 购物车与订单管理:用户可以在购物车中管理商品,如修改数量、删除商品等。下单后,用户可以查看订单的状态,跟踪配送进度。用户也可以管理配送地址,方便未来购买。
- 教学视频功能:用户可以浏览平台提供的乐器教学视频,选择适合自己的课程进行学习。每个视频支持播放、评论和点赞,用户可以与其他学习者互动。
- 个人账户与个人中心:用户可以通过个人账户管理个人信息、查看订单历史、管理购物车和收藏的商品或视频。在个人中心,用户还可以查看客户评价、订单配送状态等。
- 后台首页:管理员通过后台首页快速访问平台的核心管理功能,包括用户管理、商品管理、订单管理等。后台首页提供各项功能的概览,便于管理员高效操作。
- 系统用户管理:管理员能够查看并管理平台上的所有用户信息,包括用户注册信息、订单记录和评价等。管理员有权禁用或删除不活跃账户。
- 客户评价管理:管理员能够查看和管理用户对商品和教学视频的评价。可以对不符合要求的评价进行处理,确保平台内容的质量。
- 教学视频管理:管理员可以管理教学视频的上传、编辑和删除。确保平台上的教学视频内容及时更新且高质量。
- 通知公告管理:管理员可以发布和编辑平台的通知公告,确保用户及时了解平台的重要信息和更新。
- 资源管理:管理员负责管理平台的资源内容,包括商品信息、分类、标签等。确保商品展示和分类清晰,便于用户浏览和选择。
- 商城管理:管理员可以管理乐器商品、商品分类以及订单管理。管理员可以查看订单详情,处理订单的发货和退款请求,并且调整商品的库存和价格。
普通用户是平台的核心使用者,主要通过平台进行乐器商品的购买和学习乐器的教学内容。用例图展示了普通用户与系统的交互过程,涵盖了用户的主要操作功能。用户首先需要通过注册和登录功能创建账户并进入系统,之后可以浏览商品、搜索特定商品并将其加入购物车。购物完成后,用户可以进行下单支付,并查看订单的配送情况。此外,用户还可以浏览和评论平台上的教学视频,提升自己的乐器演奏技能。个人账户管理模块让用户能够查看和编辑自己的信息、管理订单历史、收藏商品或视频等。普通用户角色用例图如下所示。

图3-1 普通用户用例图
3.3.2管理员用例分析
管理员主要负责平台内容和用户的管理。用例图展示了管理员与系统的交互,包括用户管理、商品管理、订单管理、教学视频管理和系统设置等功能。管理员可以查看和管理用户信息、修改订单状态、管理乐器商品及其分类,确保商品信息的准确性。教学视频管理功能允许管理员上传、删除或更新视频内容。系统管理功能则包括权限控制和安全设置,确保平台的安全运行。通过这些功能,管理员能够有效维护平台的正常运营和用户体验。管理员角色用例图如下所示。

图3-2 管理员用例图
非功能需求主要涉及系统的性能、可用性、安全性、可维护性等方面。系统应具备较高的处理效率,能够支持多用户同时在线操作,保证页面加载和功能响应的流畅性。平台需要具备良好的可用性,保持长期稳定运行,避免出现频繁的故障和中断。在安全性方面,应加强对用户信息和交易数据的保护,防止数据泄露和非法访问。平台还需具备良好的扩展能力,以便根据业务发展进行功能升级。同时,系统结构应清晰、模块化,便于后期的维护和管理,确保平台运行长期可靠。
3.5.1系统业务流程分析
系统业务流程图展示了平台从用户登录、浏览商品、下单支付到订单配送等主要操作流程,同时包括教学视频浏览与评价、个人信息管理等功能。管理员在后台进行商品、订单、视频和用户数据的管理。整个流程清晰体现了用户与管理员在系统中的业务交互关系。
基于Django的乐器销售与教学平台设计与开发业务流程如下图所示。
图3-3系统业务流程图
3.5.2登录流程分析
用户输入账号和密码后,系统首先判断账号是否正确,若不正确则提示“账号错误”;如果账号正确,则继续判断密码是否正确,若密码错误则提示“密码错误”;若账号和密码均正确,则显示“登录成功”,最后结束流程。如图3-4所示。

图3-4程序登录流程图
3.5.3信息添加流程分析
系统开始后自动生成编号,用户输入数据。系统判断输入的数据是否合法,若不合法则返回重新输入;若合法,则将数据写入数据库,最后结束流程。如图3-5所示。

图3-5信息添加流程图
3.5.4信息删除流程分析
用户首先选择需要删除的记录,然后系统判断是否执行删除操作。如果用户选择不删除,则返回重新选择;如果选择删除,则更新数据库完成记录删除操作,最后结束流程。如图3-6所示。

图3-6信息删除流程图
4系统设计
从技术角度来看,乐器销售与教学平台设计与开发的架构设计至关重要。我们将采用MVC架构,包括表现层、业务逻辑层和数据访问层。表现层负责用户界面展示,业务逻辑层处理核心功能逻辑,数据访问层负责数据库交互。通过三层架构模式,确保系统的可靠性和可扩展性。
系统架构图如图4-1所示。

图4-1 系统架构图
通过整体功能模块设计,我们将根据需求分析的结果,将系统的功能划分为不同的模块。每个模块负责实现特定的功能,并与其他模块进行协作。我们将详细定义每个模块的输入、输出、处理逻辑和相互依赖关系。系统总体功能模块图如下图所示。

图4-2 系统功能模块图
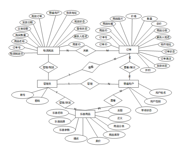
概念设计阶段通过E-R图对系统中的实体及其之间的关系进行抽象建模,为后续数据库结构设计提供基础。通过明确用户、商品、订单、教学视频等核心实体,以及它们之间的联系,有助于理清数据流转和业务逻辑。E-R图能够直观展示平台各功能模块背后的数据关系,确保数据库设计结构清晰、逻辑合理。乐器销售与教学平台设计与开发系统总体E-R图如下图所示。

图4-3 系统总体E-R图
所有系统的应用数据相互区分。一旦在相应的系统中实现,它们将与自己相应的网络和服务器通信。所以这个系统可以连接这些数据。当我们选择桥梁截面时,以下将简要介绍如何建立系统。在单击上一个按键的时候,就会自动在对话框中弹出数据源的名字,之后再单击下一个按键时,就在填写相对应的身份验证和登录信息。按照系统功能设计的特点与职能模块的分类,乐器销售与教学平台设计与开发的总体设计和实施过程一共涉及到了几个资料表格。
根据E-R图,建立各个实体的数据表。由于本系统数据库数据表数量较多,所以只选取部分表单作为案列,如下所示:
表 4-1-access_token(登陆访问时长)
| 编号 | 字段名 | 类型 | 长度 | 是否非空 | 是否主键 | 注释 |
| 1 | token_id | int | 是 | 是 | 临时访问牌ID | |
| 2 | token | varchar | 64 | 否 | 否 | 临时访问牌 |
| 3 | info | text | 65535 | 否 | 否 | 信息 |
| 4 | maxage | int | 是 | 否 | 最大寿命:默认2小时 | |
| 5 | create_time | timestamp | 是 | 否 | 创建时间 | |
| 6 | update_time | timestamp | 是 | 否 | 更新时间 | |
| 7 | user_id | int | 是 | 否 | 用户编号 |
表 4-2-address(收货地址)
| 编号 | 字段名 | 类型 | 长度 | 是否非空 | 是否主键 | 注释 |
| 1 | address_id | int | 是 | 是 | 收货地址 | |
| 2 | name | varchar | 32 | 否 | 否 | 姓名 |
| 3 | phone | varchar | 13 | 否 | 否 | 手机 |
| 4 | postcode | varchar | 8 | 否 | 否 | 邮编 |
| 5 | address | varchar | 255 | 是 | 否 | 地址 |
| 6 | user_id | mediumint | 是 | 否 | 用户ID | |
| 7 | create_time | timestamp | 是 | 否 | 创建时间 | |
| 8 | update_time | timestamp | 是 | 否 | 更新时间 | |
| 9 | default | tinyint | 是 | 否 | 默认判断 |
表 4-3-article(文章)
| 编号 | 字段名 | 类型 | 长度 | 是否非空 | 是否主键 | 注释 |
| 1 | article_id | mediumint | 是 | 是 | 文章id | |
| 2 | title | varchar | 125 | 是 | 是 | 标题 |
| 3 | type | varchar | 64 | 是 | 否 | 文章分类 |
| 4 | hits | int | 是 | 否 | 点击数 | |
| 5 | praise_len | int | 是 | 否 | 点赞数 | |
| 6 | create_time | timestamp | 是 | 否 | 创建时间 | |
| 7 | update_time | timestamp | 是 | 否 | 更新时间 | |
| 8 | source | varchar | 255 | 否 | 否 | 来源 |
| 9 | url | varchar | 255 | 否 | 否 | 来源地址 |
| 10 | tag | varchar | 255 | 否 | 否 | 标签 |
| 11 | content | longtext | 4294967295 | 否 | 否 | 正文 |
| 12 | img | varchar | 255 | 否 | 否 | 封面图 |
| 13 | description | text | 65535 | 否 | 否 | 文章描述 |
表 4-4-article_type(文章分类)
| 编号 | 字段名 | 类型 | 长度 | 是否非空 | 是否主键 | 注释 |
| 1 | type_id | smallint | 是 | 是 | 分类ID | |
| 2 | display | smallint | 是 | 否 | 显示顺序 | |
| 3 | name | varchar | 16 | 是 | 否 | 分类名称 |
| 4 | father_id | smallint | 是 | 否 | 上级分类ID | |
| 5 | description | varchar | 255 | 否 | 否 | 描述 |
| 6 | icon | text | 65535 | 否 | 否 | 分类图标 |
| 7 | url | varchar | 255 | 否 | 否 | 外链地址 |
| 8 | create_time | timestamp | 是 | 否 | 创建时间 | |
| 9 | update_time | timestamp | 是 | 否 | 更新时间 |
表 4-5-auth(用户权限管理)
| 编号 | 字段名 | 类型 | 长度 | 是否非空 | 是否主键 | 注释 |
| 1 | auth_id | int | 是 | 是 | 授权ID | |
| 2 | user_group | varchar | 64 | 否 | 否 | 用户组 |
| 3 | mod_name | varchar | 64 | 否 | 否 | 模块名 |
| 4 | table_name | varchar | 64 | 否 | 否 | 表名 |
| 5 | page_title | varchar | 255 | 否 | 否 | 页面标题 |
| 6 | path | varchar | 255 | 否 | 否 | 路由路径 |
| 7 | parent | varchar | 64 | 否 | 否 | 父级菜单 |
| 8 | parent_sort | int | 是 | 否 | 父级菜单排序 | |
| 9 | position | varchar | 32 | 否 | 否 | 位置 |
| 10 | mode | varchar | 32 | 是 | 否 | 跳转方式 |
| 11 | add | tinyint | 是 | 否 | 是否可增加 | |
| 12 | del | tinyint | 是 | 否 | 是否可删除 | |
| 13 | set | tinyint | 是 | 否 | 是否可修改 | |
| 14 | get | tinyint | 是 | 否 | 是否可查看 | |
| 15 | field_add | text | 65535 | 否 | 否 | 添加字段 |
| 16 | field_set | text | 65535 | 否 | 否 | 修改字段 |
| 17 | field_get | text | 65535 | 否 | 否 | 查询字段 |
| 18 | table_nav_name | varchar | 500 | 否 | 否 | 跨表导航名称 |
| 19 | table_nav | varchar | 500 | 否 | 否 | 跨表导航 |
| 20 | option | text | 65535 | 否 | 否 | 配置 |
| 21 | create_time | timestamp | 是 | 否 | 创建时间 | |
| 22 | update_time | timestamp | 是 | 否 | 更新时间 |
表 4-6-cart(购物车)
| 编号 | 字段名 | 类型 | 长度 | 是否非空 | 是否主键 | 注释 |
| 1 | cart_id | int | 是 | 是 | 购物车ID | |
| 2 | title | varchar | 64 | 否 | 否 | 标题 |
| 3 | img | varchar | 255 | 是 | 否 | 图片 |
| 4 | user_id | int | 是 | 否 | 用户ID | |
| 5 | create_time | timestamp | 是 | 否 | 创建时间 | |
| 6 | update_time | timestamp | 是 | 否 | 更新时间 | |
| 7 | state | int | 是 | 否 | 状态:使用中,已失效 | |
| 8 | price | double | 是 | 否 | 单价 | |
| 9 | price_ago | double | 是 | 否 | 原价 | |
| 10 | price_count | double | 是 | 否 | 总价 | |
| 11 | num | int | 是 | 否 | 数量 | |
| 12 | goods_id | mediumint | 是 | 是 | 商品id | |
| 13 | type | varchar | 64 | 是 | 否 | 商品分类 |
| 14 | description | varchar | 255 | 否 | 否 | 描述 |
表 4-7-code_token(验证码)
| 编号 | 字段名 | 类型 | 长度 | 是否非空 | 是否主键 | 注释 |
| 1 | code_token_id | int | 是 | 是 | 验证码ID | |
| 2 | token | varchar | 255 | 否 | 否 | 令牌 |
| 3 | code | varchar | 255 | 否 | 否 | 验证码 |
| 4 | expire_time | timestamp | 是 | 否 | 失效时间 | |
| 5 | create_time | timestamp | 是 | 否 | 创建时间 | |
| 6 | update_time | timestamp | 是 | 否 | 更新时间 |
表 4-8-collect(收藏)
| 编号 | 字段名 | 类型 | 长度 | 是否非空 | 是否主键 | 注释 |
| 1 | collect_id | int | 是 | 是 | 收藏ID | |
| 2 | user_id | int | 是 | 是 | 收藏人ID | |
| 3 | source_table | varchar | 255 | 否 | 否 | 来源表 |
| 4 | source_field | varchar | 255 | 否 | 否 | 来源字段 |
| 5 | source_id | int | 是 | 否 | 来源ID | |
| 6 | title | varchar | 255 | 否 | 否 | 标题 |
| 7 | img | varchar | 255 | 否 | 否 | 封面 |
| 8 | create_time | timestamp | 是 | 否 | 创建时间 | |
| 9 | update_time | timestamp | 是 | 否 | 更新时间 |
表 4-9-comment(评论)
| 编号 | 字段名 | 类型 | 长度 | 是否非空 | 是否主键 | 注释 |
| 1 | comment_id | int | 是 | 是 | 评论ID | |
| 2 | user_id | int | 是 | 是 | 评论人ID | |
| 3 | reply_to_id | int | 是 | 否 | 回复评论ID | |
| 4 | content | longtext | 4294967295 | 否 | 否 | 内容 |
| 5 | nickname | varchar | 255 | 否 | 否 | 昵称 |
| 6 | avatar | varchar | 255 | 否 | 否 | 头像地址 |
| 7 | create_time | timestamp | 是 | 否 | 创建时间 | |
| 8 | update_time | timestamp | 是 | 否 | 更新时间 | |
| 9 | source_table | varchar | 255 | 否 | 否 | 来源表 |
| 10 | source_field | varchar | 255 | 否 | 否 | 来源字段 |
| 11 | source_id | int | 是 | 否 | 来源ID |
表 4-10-customer_evaluation(客户评价)
| 编号 | 字段名 | 类型 | 长度 | 是否非空 | 是否主键 | 注释 |
| 1 | customer_evaluation_id | int | 是 | 是 | 客户评价ID | |
| 2 | order_number | varchar | 64 | 是 | 是 | 订单编号 |
| 3 | ordinary_user | int | 否 | 否 | 普通用户 | |
| 4 | user_name | varchar | 64 | 否 | 否 | 用户姓名 |
| 5 | name_of_instrument | varchar | 64 | 否 | 否 | 乐器名称 |
| 6 | order_quantity | double | 否 | 否 | 下单数量 | |
| 7 | evaluation_score | double | 否 | 否 | 评价分数 | |
| 8 | evaluation_content | text | 65535 | 否 | 否 | 评价内容 |
| 9 | create_time | datetime | 是 | 否 | 创建时间 | |
| 10 | update_time | timestamp | 是 | 否 | 更新时间 |
表 4-11-goods(商品信息)
| 编号 | 字段名 | 类型 | 长度 | 是否非空 | 是否主键 | 注释 |
| 1 | goods_id | mediumint | 是 | 是 | 产品ID | |
| 2 | title | varchar | 125 | 否 | 否 | 标题 |
| 3 | img | text | 65535 | 否 | 否 | 封面图:用于显示于产品列表页 |
| 4 | description | varchar | 255 | 否 | 否 | 描述 |
| 5 | price_ago | double | 是 | 否 | 原价 | |
| 6 | price | double | 是 | 否 | 卖价 | |
| 7 | sales | int | 是 | 否 | 销量 | |
| 8 | inventory | int | 是 | 否 | 商品库存 | |
| 9 | type | varchar | 64 | 是 | 否 | 商品分类 |
| 10 | hits | int | 是 | 否 | 点击量 | |
| 11 | content | longtext | 4294967295 | 否 | 否 | 正文 |
| 12 | img_1 | text | 65535 | 否 | 否 | 主图1 |
| 13 | img_2 | text | 65535 | 否 | 否 | 主图2 |
| 14 | img_3 | text | 65535 | 否 | 否 | 主图3 |
| 15 | img_4 | text | 65535 | 否 | 否 | 主图4 |
| 16 | img_5 | text | 65535 | 否 | 否 | 主图5 |
| 17 | create_time | timestamp | 是 | 否 | 创建时间 | |
| 18 | update_time | timestamp | 是 | 否 | 更新时间 | |
| 19 | customize_field | text | 65535 | 否 | 否 | 自定义字段 |
| 20 | source_table | varchar | 255 | 否 | 否 | 来源表 |
| 21 | source_field | varchar | 255 | 否 | 否 | 来源字段 |
| 22 | source_id | int | 是 | 否 | 来源ID | |
| 23 | user_id | int | 否 | 否 | 添加人 |
表 4-12-goods_type(商品类型)
| 编号 | 字段名 | 类型 | 长度 | 是否非空 | 是否主键 | 注释 |
| 1 | type_id | int | 是 | 是 | 商品分类ID | |
| 2 | father_id | smallint | 是 | 否 | 上级分类ID | |
| 3 | name | varchar | 255 | 否 | 否 | 商品名称 |
| 4 | desc | varchar | 255 | 否 | 否 | 描述 |
| 5 | icon | varchar | 255 | 否 | 否 | 图标 |
| 6 | source_table | varchar | 255 | 否 | 否 | 来源表 |
| 7 | source_field | varchar | 255 | 否 | 否 | 来源字段 |
| 8 | create_time | timestamp | 是 | 否 | 创建时间 | |
| 9 | update_time | timestamp | 是 | 否 | 更新时间 |
表 4-13-hits(用户点击)
| 编号 | 字段名 | 类型 | 长度 | 是否非空 | 是否主键 | 注释 |
| 1 | hits_id | int | 是 | 是 | 点赞ID | |
| 2 | user_id | int | 是 | 否 | 点赞人 | |
| 3 | create_time | timestamp | 是 | 否 | 创建时间 | |
| 4 | update_time | timestamp | 是 | 否 | 更新时间 | |
| 5 | source_table | varchar | 255 | 否 | 否 | 来源表 |
| 6 | source_field | varchar | 255 | 否 | 否 | 来源字段 |
| 7 | source_id | int | 是 | 否 | 来源ID |
表 4-14-logistics_delivery(物流配送)
| 编号 | 字段名 | 类型 | 长度 | 是否非空 | 是否主键 | 注释 |
| 1 | logistics_delivery_id | int | 是 | 是 | 物流配送ID | |
| 2 | order_number | varchar | 64 | 否 | 否 | 订单号 |
| 3 | product_name | varchar | 64 | 否 | 否 | 商品名称 |
| 4 | purchase_quantity | varchar | 64 | 否 | 否 | 购买数量 |
| 5 | total_transaction_amount | double | 否 | 否 | 交易总额 | |
| 6 | the_date_of_issuance | date | 否 | 否 | 发货日期 | |
| 7 | delivery_number | varchar | 30 | 否 | 否 | 配送订单 |
| 8 | ordinary_users | int | 否 | 否 | 普通用户 | |
| 9 | shipping_address | varchar | 64 | 否 | 否 | 收货地址 |
| 10 | delivery_status | varchar | 64 | 否 | 否 | 配送状态 |
| 11 | signing_status | varchar | 64 | 否 | 否 | 签收状态 |
| 12 | recommend | int | 是 | 否 | 智能推荐 | |
| 13 | contact_name | varchar | 255 | 否 | 否 | 联系人名字 |
| 14 | merchant_id | int | 否 | 否 | 商家id | |
| 15 | create_time | datetime | 是 | 否 | 创建时间 | |
| 16 | update_time | timestamp | 是 | 否 | 更新时间 |
表 4-15-musical_instrument_commodity(乐器商品)
| 编号 | 字段名 | 类型 | 长度 | 是否非空 | 是否主键 | 注释 |
| 1 | musical_instrument_commodity_id | int | 是 | 是 | 乐器商品ID | |
| 2 | name_of_instrument | varchar | 64 | 否 | 否 | 乐器名称 |
| 3 | musical_instrument_brand | varchar | 64 | 否 | 否 | 乐器品牌 |
| 4 | instrument_parameters | text | 65535 | 否 | 否 | 乐器参数 |
| 5 | hits | int | 是 | 否 | 点击数 | |
| 6 | collect_len | int | 是 | 否 | 收藏数 | |
| 7 | comment_len | int | 是 | 否 | 评论数 | |
| 8 | recommend | int | 是 | 否 | 智能推荐 | |
| 9 | cart_title | varchar | 125 | 否 | 否 | 标题 |
| 10 | cart_img | text | 65535 | 否 | 否 | 封面图 |
| 11 | cart_description | varchar | 255 | 否 | 否 | 描述 |
| 12 | cart_price_ago | double | 是 | 否 | 原价 | |
| 13 | cart_price | double | 是 | 否 | 卖价 | |
| 14 | cart_inventory | int | 是 | 否 | 商品库存 | |
| 15 | cart_type | varchar | 64 | 是 | 否 | 商品分类 |
| 16 | cart_content | longtext | 4294967295 | 否 | 否 | 正文 |
| 17 | cart_img_1 | text | 65535 | 否 | 否 | 主图1 |
| 18 | cart_img_2 | text | 65535 | 否 | 否 | 主图2 |
| 19 | cart_img_3 | text | 65535 | 否 | 否 | 主图3 |
| 20 | cart_img_4 | text | 65535 | 否 | 否 | 主图4 |
| 21 | cart_img_5 | text | 65535 | 否 | 否 | 主图5 |
| 22 | create_time | datetime | 是 | 否 | 创建时间 | |
| 23 | update_time | timestamp | 是 | 否 | 更新时间 |
表 4-16-notice(公告)
| 编号 | 字段名 | 类型 | 长度 | 是否非空 | 是否主键 | 注释 |
| 1 | notice_id | mediumint | 是 | 是 | 公告ID | |
| 2 | title | varchar | 125 | 是 | 否 | 标题 |
| 3 | content | longtext | 4294967295 | 否 | 否 | 正文 |
| 4 | create_time | timestamp | 是 | 否 | 创建时间 | |
| 5 | update_time | timestamp | 是 | 否 | 更新时间 |
表 4-17-order(订单)
| 编号 | 字段名 | 类型 | 长度 | 是否非空 | 是否主键 | 注释 |
| 1 | order_id | int | 是 | 是 | 订单ID | |
| 2 | order_number | varchar | 64 | 否 | 否 | 订单号 |
| 3 | goods_id | mediumint | 是 | 是 | 商品ID | |
| 4 | title | varchar | 255 | 否 | 否 | 商品标题 |
| 5 | img | varchar | 255 | 否 | 否 | 商品图片 |
| 6 | price | double | 是 | 否 | 价格 | |
| 7 | price_ago | double | 是 | 否 | 原价 | |
| 8 | num | int | 是 | 否 | 数量 | |
| 9 | price_count | double | 是 | 否 | 总价 | |
| 10 | norms | varchar | 255 | 否 | 否 | 规格 |
| 11 | type | varchar | 64 | 是 | 否 | 商品分类 |
| 12 | contact_name | varchar | 32 | 否 | 否 | 联系人姓名 |
| 13 | contact_email | varchar | 125 | 否 | 否 | 联系人邮箱 |
| 14 | contact_phone | varchar | 11 | 否 | 否 | 联系人手机 |
| 15 | contact_address | varchar | 255 | 否 | 否 | 收件地址 |
| 16 | postal_code | varchar | 9 | 否 | 否 | 邮政编码 |
| 17 | user_id | int | 是 | 否 | 买家ID | |
| 18 | merchant_id | mediumint | 是 | 否 | 商家ID | |
| 19 | create_time | timestamp | 是 | 否 | 创建时间 | |
| 20 | update_time | timestamp | 是 | 否 | 更新时间 | |
| 21 | description | varchar | 255 | 否 | 否 | 描述 |
| 22 | state | varchar | 16 | 是 | 否 | 订单状态:待付款,待发货,待签收,已签收,待退款,已退款,已拒绝,已完成 |
| 23 | remark | text | 65535 | 否 | 否 | 订单备注 |
| 24 | delivery_state | varchar | 16 | 否 | 否 | 发货状态:未配送,已配送 |
| 25 | vip_discount | double | 否 | 否 | 折扣 |
表 4-18-ordinary_user(普通用户)
| 编号 | 字段名 | 类型 | 长度 | 是否非空 | 是否主键 | 注释 |
| 1 | ordinary_user_id | int | 是 | 是 | 普通用户ID | |
| 2 | user_name | varchar | 64 | 否 | 否 | 用户姓名 |
| 3 | user_gender | varchar | 64 | 否 | 否 | 用户性别 |
| 4 | examine_state | varchar | 16 | 是 | 否 | 审核状态 |
| 5 | user_id | int | 是 | 否 | 用户ID | |
| 6 | create_time | datetime | 是 | 否 | 创建时间 | |
| 7 | update_time | timestamp | 是 | 否 | 更新时间 |
表 4-19-praise(点赞)
| 编号 | 字段名 | 类型 | 长度 | 是否非空 | 是否主键 | 注释 |
| 1 | praise_id | int | 是 | 是 | 点赞ID | |
| 2 | user_id | int | 是 | 是 | 点赞人 | |
| 3 | create_time | timestamp | 是 | 否 | 创建时间 | |
| 4 | update_time | timestamp | 是 | 否 | 更新时间 | |
| 5 | source_table | varchar | 255 | 否 | 否 | 来源表 |
| 6 | source_field | varchar | 255 | 否 | 否 | 来源字段 |
| 7 | source_id | int | 是 | 否 | 来源ID | |
| 8 | status | tinyint | 是 | 否 | 点赞状态:1为点赞,0已取消 |
表 4-20-slides(轮播图)
| 编号 | 字段名 | 类型 | 长度 | 是否非空 | 是否主键 | 注释 |
| 1 | slides_id | int | 是 | 是 | 轮播图ID | |
| 2 | title | varchar | 64 | 否 | 否 | 标题 |
| 3 | content | varchar | 255 | 否 | 否 | 内容 |
| 4 | url | varchar | 255 | 否 | 否 | 链接 |
| 5 | img | varchar | 255 | 否 | 否 | 轮播图 |
| 6 | hits | int | 是 | 否 | 点击量 | |
| 7 | create_time | timestamp | 是 | 否 | 创建时间 | |
| 8 | update_time | timestamp | 是 | 否 | 更新时间 |
表 4-21-teaching_video(教学视频)
| 编号 | 字段名 | 类型 | 长度 | 是否非空 | 是否主键 | 注释 |
| 1 | teaching_video_id | int | 是 | 是 | 教学视频ID | |
| 2 | video_title | varchar | 64 | 否 | 否 | 视频标题 |
| 3 | video_category | varchar | 64 | 否 | 否 | 视频类别 |
| 4 | release_date | date | 否 | 否 | 发布日期 | |
| 5 | teaching_project | varchar | 64 | 否 | 否 | 教学项目 |
| 6 | video_cover | varchar | 255 | 否 | 否 | 视频封面 |
| 7 | teaching_points | text | 65535 | 否 | 否 | 教学要点 |
| 8 | teaching_content | text | 65535 | 否 | 否 | 教学内容 |
| 9 | video_file | varchar | 255 | 否 | 否 | 视频文件 |
| 10 | video_details | longtext | 4294967295 | 否 | 否 | 视频详情 |
| 11 | hits | int | 是 | 否 | 点击数 | |
| 12 | praise_len | int | 是 | 否 | 点赞数 | |
| 13 | collect_len | int | 是 | 否 | 收藏数 | |
| 14 | comment_len | int | 是 | 否 | 评论数 | |
| 15 | create_time | datetime | 是 | 否 | 创建时间 | |
| 16 | update_time | timestamp | 是 | 否 | 更新时间 |
表 4-22-upload(文件上传)
| 编号 | 字段名 | 类型 | 长度 | 是否非空 | 是否主键 | 注释 |
| 1 | upload_id | int | 是 | 是 | 上传ID | |
| 2 | name | varchar | 64 | 否 | 否 | 文件名 |
| 3 | path | varchar | 255 | 否 | 否 | 访问路径 |
| 4 | file | varchar | 255 | 否 | 否 | 文件路径 |
| 5 | display | varchar | 255 | 否 | 否 | 显示顺序 |
| 6 | father_id | int | 否 | 否 | 父级ID | |
| 7 | dir | varchar | 255 | 否 | 否 | 文件夹 |
| 8 | type | varchar | 32 | 否 | 否 | 文件类型 |
表 4-23-user(用户账户)
| 编号 | 字段名 | 类型 | 长度 | 是否非空 | 是否主键 | 注释 |
| 1 | user_id | int | 是 | 是 | 用户ID | |
| 2 | state | smallint | 是 | 否 | 账户状态:(1可用|2异常|3已冻结|4已注销) | |
| 3 | user_group | varchar | 32 | 否 | 否 | 所在用户组 |
| 4 | login_time | timestamp | 是 | 否 | 上次登录时间 | |
| 5 | phone | varchar | 11 | 否 | 否 | 手机号码 |
| 6 | phone_state | smallint | 是 | 否 | 手机认证:(0未认证|1审核中|2已认证) | |
| 7 | username | varchar | 16 | 是 | 否 | 用户名 |
| 8 | nickname | varchar | 16 | 否 | 否 | 昵称 |
| 9 | password | varchar | 64 | 是 | 否 | 密码 |
| 10 | | varchar | 64 | 否 | 否 | 邮箱 |
| 11 | email_state | smallint | 是 | 否 | 邮箱认证:(0未认证|1审核中|2已认证) | |
| 12 | avatar | varchar | 255 | 否 | 否 | 头像地址 |
| 13 | open_id | varchar | 255 | 否 | 否 | 针对获取用户信息字段 |
| 14 | create_time | timestamp | 是 | 否 | 创建时间 |
表 4-24-user_group(用户组)
| 编号 | 字段名 | 类型 | 长度 | 是否非空 | 是否主键 | 注释 |
| 1 | group_id | mediumint | 是 | 是 | 用户组ID | |
| 2 | display | smallint | 是 | 否 | 显示顺序 | |
| 3 | name | varchar | 16 | 是 | 否 | 名称 |
| 4 | description | varchar | 255 | 否 | 否 | 描述 |
| 5 | source_table | varchar | 255 | 否 | 否 | 来源表 |
| 6 | source_field | varchar | 255 | 否 | 否 | 来源字段 |
| 7 | source_id | int | 是 | 否 | 来源ID | |
| 8 | register | smallint | 否 | 否 | 注册位置 | |
| 9 | create_time | timestamp | 是 | 否 | 创建时间 | |
| 10 | update_time | timestamp | 是 | 否 | 更新时间 |
5 系统实现
用户需要填写一些基本信息来创建账户,包括姓名、用户名、密码、确认密码、电子邮件、选择用户类型等选项。用户输入这些信息后,点击“注册”按钮即可完成注册流程。用户注册界面如下图所示。
图5-1 用户注册界面
用户需要输入已经注册的用户名和密码,并且完成验证码的验证。验证码是通过图形验证码的形式展示,用户需要根据图中的字符输入相应内容。输入完成后,用户可以点击“登录”按钮进行登录。如果忘记密码,也可以选择“找回密码”链接进行密码恢复。用户登录界面如下图所示。
图5-2 用户登录界面
普通用户首页界面包含多个功能模块:通知公告、乐器资讯、乐器商品、商城管理(购物车、订单、地址)、教学视频、我的账户和个人中心,方便用户快速访问和管理各项服务。首页界面如下图所示。
图5-3首页界面
5.1.4乐器商品界面
普通用户在乐器商品页面可以浏览商品列表,支持搜索、筛选和排序功能,方便快速找到所需商品。在商品详情页,用户可以选择收藏商品,查看详细信息,或者将商品加入购物车,点击购物车图标查看选购商品。此外,用户还可以直接点击“立即购买”按钮进行快速下单。界面如下图所示。
图5-4 乐器商品界面
图5-5 商品详情界面
在商城管理页面,普通用户可以查看和管理自己的购物信息。通过“我的购物车”功能,用户可以查看已添加的商品,修改商品数量或删除不需要的商品。“我的订单”则展示用户的历史订单,用户可以查看订单详情、状态和进度。“我的地址”功能允许用户管理收货地址,添加、修改或删除已有地址,方便未来的购物配送。界面如下图所示。
图5-6 我的购物车界面
图5-7 我的订单界面
在教学视频页面,普通用户可以浏览教学视频列表,支持搜索功能,方便快速找到感兴趣的视频。每个视频都有详情页,用户可以点赞、收藏视频,也可以查看视频内容和教学要点。视频详情页展示详细的教学内容,用户还可以发表评论,分享自己的学习心得。界面如下图所示。
图5-8 教学视频列表界面
图5-9 教学视频详情界面
人中心界面提供了多个功能模块,帮助用户管理个人信息和服务。在个人首页,用户可以查看基本资料和账户信息;“客户评价”模块展示用户对商品或服务的评价记录;“订单配送”功能让用户查看和跟踪自己的订单状态及配送进度;而“收藏”则允许用户管理已收藏的商品或内容。界面如下图所示。
图5-10 个人中心界面
图5-11 客户评价界面
图5-12 订单配送界面
后台首页界面展示了平台的管理功能,管理员可以通过该首页快速访问系统用户管理、客户评价管理、教学视频管理等模块。通过这些功能,管理员能够进行用户信息的管理、审核和处理客户的评价、更新和管理教学视频内容。同时,后台首页还提供了系统管理、通知公告管理和资源管理功能,方便管理员维护平台的运行和信息更新。此外,商城管理模块让管理员能够监控和调整商品、订单等商场相关的操作。界面如下图所示。
在教学视频管理页面,管理员可以查看教学视频列表,支持查询功能,快速找到特定的视频,同时可以重置列表筛选条件或删除不需要的视频。在视频详情中,管理员可以查看视频的具体信息和用户评论,以便进行管理和优化内容。在教学视频添加模块,管理员可以提交新的视频内容或选择取消添加操作,以便对教学视频进行更新和管理。界面如下图所示。
图5-14 教学视频列表界面
图5-15 教学视频添加界面
系统管理的轮播图管理页面,管理员可以对轮播图进行全面管理。通过查询功能,管理员可以快速找到特定的轮播图;重置功能则可恢复筛选条件,便于重新筛选或查看图像。管理员还可以删除不再需要的轮播图,或者添加新的轮播图,以更新展示内容。此外,通过详情功能,管理员可以查看轮播图的详细信息,如图片链接、显示顺序等,以确保系统的展示效果和内容的准确性。界面如下图所示。
图5-16 系统管理界面
在资源管理页面,管理员可以对乐器资讯和资讯分类进行全面管理。管理员可以查询、重置筛选条件、删除不需要的资讯或分类,并添加新的内容。每条资讯和分类都有详情功能,管理员可以查看详细信息和评论,以便进行优化和管理。界面如下图所示。
图5-17 乐器资讯界面
图5-18 资讯分类界面
在商城管理页面,管理员可以管理乐器商品、分类列表和订单列表。管理员可以查询、重置、添加、删除商品或分类,并查看商品详情和评论。在订单列表中,管理员可以查询、重置订单信息,删除无效订单,查看订单详情,并进行订单配送操作。在订单配送管理中,管理员可以查询、重置配送信息,删除无效记录,查看配送详情,并处理订单的签收状态。界面如下图所示。
图5-19 乐器商品界面
图5-20 分类列表界面
图5-21 订单列表界面
图5-22 订单配送界面
6 系统测试
本次测试的目的是确保平台上不同用户角色(普通用户与管理员)所涉及的各项功能能够按预期正常工作。通过测试各项功能模块,验证系统的稳定性、可靠性和完整性。测试包括但不限于用户界面、功能实现、数据处理等方面,确保用户体验良好,系统运行流畅,能够满足实际使用需求。同时,测试将帮助识别系统中的潜在问题或缺陷,以便在正式发布前进行修复和优化。
本次测试主要通过手动测试来验证平台各项功能是否符合预期,包括用户注册、登录、商品浏览、订单管理等功能。通过模拟真实用户操作,检查系统的稳定性和响应速度。测试还包括界面测试,确保页面布局合理且易于操作;性能测试,以验证系统在高并发下的表现;回归测试,确保新修改不会影响已有功能;以及兼容性和安全性测试,确保平台在不同设备和环境下的正常运行,并保障用户数据的安全。
6.3测试用例
以下是针对普通用户和管理员角色的功能测试用例表格。每个功能包含了测试用例描述、预期结果和实际测试结果。这些测试用例可以帮助验证系统各项功能是否按预期工作,确保平台的稳定性和完整性。
表6-1 系统功能测试用例表
| 用户类型 | 功能 | 测试用例描述 | 预期结果 | 测试结果 |
| 普通用户 | 首页 | 测试用户是否能顺利进入首页并看到所有模块 | 首页加载成功,显示所有功能模块 | 测试通过,首页加载成功 |
| 普通用户 | 乐器商品 | 测试用户能否通过搜索功能找到特定乐器商品 | 能显示相关商品 | 测试通过,能找到相关商品 |
| 普通用户 | 我的购物车 | 测试用户是否可以将商品加入购物车,并查看购物车内容 | 商品成功加入购物车,购物车显示商品 | 测试通过,商品成功加入购物车 |
| 普通用户 | 我的订单 | 测试用户是否能够查看订单列表和订单详情 | 显示订单列表及订单详情 | 测试通过,能够查看订单详情 |
| 普通用户 | 客户评价 | 测试用户是否能够对商品进行评价 | 成功提交评论并显示 | 测试通过,评论成功提交并显示 |
| 管理员 | 系统用户管理 | 测试管理员是否能够查看、修改或删除用户信息 | 用户信息管理成功 | 测试通过,用户信息管理正常 |
| 管理员 | 教学视频管理 | 测试管理员是否能够添加、删除和查看教学视频 | 教学视频成功添加/删除/查看 | 测试通过,教学视频管理正常 |
| 管理员 | 通知公告管理 | 测试管理员是否能够发布、编辑和删除通知公告 | 成功发布/编辑/删除通知公告 | 测试通过,公告管理正常 |
| 管理员 | 轮播图管理 | 测试管理员是否能够查询、添加、删除和查看轮播图 | 轮播图成功添加/删除/查看 | 测试通过,轮播图管理正常 |
| 管理员 | 乐器商品管理 | 测试管理员是否能够查询、重置、删除乐器商品 | 成功查询、重置和删除商品 | 测试通过,商品管理正常 |
| 管理员 | 订单配送管理 | 测试管理员是否能够查询、修改订单配送状态 | 订单配送状态成功更新 | 测试通过,订单配送状态更新正常 |
根据以上测试用例的执行结果,可以得出结论:平台的核心功能和各项模块均能够正常运行,符合设计要求。通过手动测试、功能测试和界面测试,验证了用户在使用平台过程中能顺利完成注册、登录、浏览商品、下单以及查看订单等操作,系统在响应速度和操作流程上表现良好。性能测试表明平台在一定负载下能够保持稳定,且没有出现显著的延迟或崩溃现象。回归测试显示,系统在进行优化或修复后,未引入新的问题,原有功能保持正常。兼容性和安全性测试结果也符合预期,平台能够在不同浏览器、设备和操作系统上兼容运行,同时保证用户数据的安全性。整体来看,系统功能完善、稳定可靠,用户体验良好,可以满足上线需求。
结 论
本论文围绕基于Django的乐器销售与教学平台设计与开发进行了深入探讨。平台的核心目标是为用户提供便捷的在线购物体验和丰富的乐器教学资源,结合现代化的技术手段和需求,构建一个高效、安全且易于维护的系统。通过使用Django框架,平台能够在快速开发的同时确保高效性与稳定性。该平台分为两大主要部分:乐器商品销售系统和教学视频模块,分别满足了不同用户群体的需求。乐器销售系统包括商品展示、购物车、订单管理等功能,方便用户浏览和购买各类乐器商品;教学视频模块则提供了全面的乐器学习资源,支持视频播放、评论、点赞等互动功能,促进学习交流。
在平台的开发过程中,用户体验被放在首位。通过简洁明了的界面设计,确保用户能够轻松访问平台的各项功能。此外,系统还提供了个性化的账户管理功能,使用户能够管理个人信息、查看历史订单和收藏商品等。管理员端则主要用于管理平台内容,包括商品、订单、用户和教学视频等,通过后台管理界面实现高效的数据操作和监控。
系统的数据库设计采用了结构化的数据模型,保证了数据的一致性与完整性,同时通过Django的ORM实现了高效的数据查询和操作。在安全性方面,通过身份验证、权限控制等技术,保障了用户的数据安全,防止未授权访问。为了确保平台的稳定运行,进行了多次性能测试和功能测试,确保系统在高并发情况下依然能够平稳运行,并且所有功能均能正常使用。
整体而言,平台的设计与开发实现了乐器销售和教学功能的有机结合,不仅提供了一个便捷的购物平台,还为用户提供了丰富的学习资源和交流空间。通过合理的技术架构与精心设计的用户界面,使得乐器爱好者可以轻松购买所需商品,并同时获得高质量的教学内容。
参考文献
- 黄维.基于B/S模式的虚拟网络实验室安全管理体系分析[J].信息系统工程,2024,(05):4-7.
- 张宇薇.HTML5在Web前端开发中的应用[J].集成电路应用,2024,41(04):274-276.
- 邱红丽,张舒雅.基于Django框架的web项目开发研究[J].科学技术创新,2021,(27):97-98.
- 段艺,涂伟忠.Django开发从入门到实践[M].机械工业出版社:202211.635.
- 李艳杰.MySQL数据库下存储过程的综合运用研究[J].现代信息科技,2023,7(11):80-82+88.
- 肖睿,李鲲程,范效亮,等.MySQL数据库应用技术及实践[M].人民邮电出版社:202206.228.
- 明日科技.快速上手Python[M].化学工业出版社:202211.337.
- 明日科技.Python Web开发手册[M].化学工业出版社:202201.411.
- 廖晓辉,陈怡.数字孪生换流站实验教学平台设计与应用[J/OL].电气电子教学学报,2025,(01):238-241[2025-04-18].http://kns.cnki.net/kcms/detail/32.1487.tn.20250416.1255.114.html.
- 刘洋,祝安,邢作霞,等.基于园区综合能源系统优化案例的虚拟仿真实验教学平台[J/OL].实验室研究与探索,1-5[2025-04-18].http://kns.cnki.net/kcms/detail/31.1707.t.20250411.1044.062.html.
- 黄春芝,张锋.基于数字化教学平台的协作式沉浸教学法的构建与实践[J].中小学数字化教学,2025,(04):53-56.
- 郭荣传,郭月芳,杨琴,等.“三辅助”教学平台在计算机基础课程中的应用研究——基于OBE理念[J].现代商贸工业,2025,(09):253-255.DOI:10.19311/j.cnki.1672-3198.2025.09.081.
- Ni L .Construction and Implementation of Ideological and Political Education Platforms Based on Artificial Intelligence Technology[J].International Journal of Web-Based Learning and Teaching Technologies (IJWLTT),2025,20(1):1-23.
- 王薛淄.“618”电商节乐器销售火爆智能乐器需求激增[N].消费日报,2024-06-25(A04). DOI:10.28866/n.cnki.nxfrb.2024.000752.
- 乔广瑜.P琴行的营销策略优化研究[D].华东师范大学,2023.DOI:10.27149/d.cnki.ghdsu.2023.004764.
- 艾柯代·阿迪力.新疆喀什地区传统弦乐器制作技艺传承研究[D].新疆艺术学院,2023.DOI:10.27907/d.cnki.gysxj.2023.000061.
- 康乐.K乐器公司吉他产品营销策略的优化研究[D].华东师范大学,2023.DOI:10.27149/d.cnki.ghdsu.2023.000702.
- 张晨.Y民族乐器企业营销策略研究[D].河北经贸大学,2022.DOI:10.27106/d.cnki.ghbju.2022.000875.
- 柳苏凌,孟建军.乐器网络销售“火”了吗?![J].乐器,2021,(11):4-7.
致 谢
在此,我衷心感谢所有在本项目中给予支持和帮助的人。首先,感谢指导老师在整个项目过程中给予的宝贵意见和悉心指导,您在技术和思路上的启发让我受益匪浅,您的耐心帮助和专业知识为我提供了坚定的方向。感谢您对我工作的细致审阅与悉心建议,使我能够不断完善和提高项目质量。
此外,感谢所有参与项目测试和反馈的同学和朋友,你们的积极参与为项目的完善提供了宝贵的意见和建议。你们在测试过程中提出的宝贵问题和建议,帮助我发现了许多潜在问题,并及时改进,确保了平台的高质量和稳定性。
感谢家人的支持与理解,在我进行项目开发的过程中,给予我无私的鼓励和关心。是你们的默默付出和支持让我能够在忙碌的学习与开发中保持动力。
最后,感谢所有在项目中提供资源与帮助的人员,正是你们的支持,才使得本项目得以顺利完成。这些支持与帮助对我的成长和学习起到了至关重要的作用,我将永远铭记在心。
再次感谢所有给予我帮助的人!
附 录
登录代码如下:
def Login(self, ctx):
print("===================登录=====================")
ret = {
"error": {
"code": 70000,
"message": "账户不存在",
}
}
body = ctx.body
password = md5hash(body["password"]) or ""
obj = service_select("user").Get_obj(
{"username": body["username"]}, {"like": False}
)
if obj:
user_group = service_select("user_group").Get_obj({'name': obj['user_group']}, {"like": False})
if user_group and user_group['source_table'] != '':
user_obj = service_select(user_group['source_table']).Get_obj({"user_id": obj['user_id']}, {"like": False})
if user_obj['examine_state'] == '未通过':
ret = {
"error": {
"code": 70000,
"message": "账户未通过审核",
}
}
return ret
if user_obj['examine_state'] == '未审核':
ret = {
"error": {
"code": 70000,
"message": "账户未审核",
}
}
return ret
if obj["state"] == 1:
if obj["password"] == password:
timeout = timezone.now()
timestamp = int(time.mktime(timeout.timetuple())) * 1000
token = md5hash(str(obj["user_id"]) + "_" + str(timestamp))
ctx.request.session[token] = obj["user_id"]
service_select("access_token").Add(
{"token": token, "user_id": obj["user_id"]}
)
obj["token"] = token
ret = {
"result": {"obj": obj}
}
else:
ret = {
"error": {
"code": 70000,
"message": "密码错误",
}
}
else:
ret = {
"error": {
"code": 70000,
"message": "用户账户不可用,请联系管理员",
}
}
return ctx.response(json.dumps(ret, ensure_ascii=False))
注册代码如下:
def Register(self, ctx):
print("===================注册=====================")
userService = service_select("user")
body = ctx.body
if "username" not in body and body["username"] == '':
return ctx.response(json.dumps({
"error": {
"code": 70000,
"message": "用户名不能为空",
}
}, ensure_ascii=False))
if "user_group" not in body and body["user_group"] == '':
return ctx.response(json.dumps({
"error": {
"code": 70000,
"message": "用户组不能为空",
}
}, ensure_ascii=False))
if "password" not in body and body["password"] == '':
return ctx.response(json.dumps({
"error": {
"code": 70000,
"message": "密码不能为空",
}
}, ensure_ascii=False))
post_param = body
post_param['nickname'] = body["nickname"] or ""
post_param['password'] = md5hash(body["password"])
obj = userService.Get_obj({"username": post_param['username']}, {"like": False})
if obj:
return ctx.response(json.dumps({
"error": {
"code": 70000,
"message": "用户名已存在",
}
}, ensure_ascii=False))
ret = {
"error": {
"code": 70000,
"message": "注册失败",
}
}
bl = userService.Add(post_param)
if bl:
ret = {
"result": {
"bl": True,
"message": "注册成功"
}
}
return ctx.response(json.dumps(ret, ensure_ascii=False))
找回密码代码如下:
def Forget_password(self, ctx):
print("===================修改密码=====================")
ret = {
"error": {
"code": 70000,
"message": "用户信息不能没有"
}
}
body = ctx.body
if not body["code"]:
return {
"error": {
"code": 70000,
"message": "验证码不存在或者错误"
}
}
obj = service_select("user").Get_obj(
{"username": body["username"]}, {"like": False}
)
if not obj:
return {
"error": {
"code": 70000,
"message": "用户名不存在或者错误"
}
}
password = md5hash(body["password"])
if not password:
return {
"error": {
"code": 70000,
"message": "密码不存在或者错误"
}
}
bl = service_select("user").Set({"user_id": obj["user_id"]}, {"password": password})
if bl:
ret = {"result": {"bl": True, "message": "修改成功"}}
else:
ret = {
"error": {
"code": 70000,
"message": "修改失败",
}
}
return ctx.response(json.dumps(ret, ensure_ascii=False))
修改密码代码如下:
def Change_password(self, ctx):
print("===================修改密码=====================")
ret = {
"error": {
"code": 70000,
"message": "账号未登录",
}
}
request = ctx.request
headers = request.headers
if ("x-auth-token" in headers) and headers["x-auth-token"]:
token = headers["x-auth-token"]
user_id = tokenGetUserId(token, request)
userService = service_select("user")
body = ctx.body
password = md5hash(body["o_password"])
obj = userService.Get_obj({"user_id": user_id, "password": password}, {"like": False})
if obj:
password = md5hash(body["password"])
bl = userService.Set({"user_id": user_id}, {"password": password})
if bl:
ret = {"result": {"bl": True, "message": "修改成功"}}
else:
ret = {
"error": {
"code": 70000,
"message": "修改失败",
}
}
else:
ret = {
"error": {
"code": 70000,
"message": "密码错误",
}
}
else:
ret = {
"error": {
"code": 70000,
"message": "账户未登录",
}
}
return ctx.response(json.dumps(ret, ensure_ascii=False))
增删查改代码如下:
增
def Add(self, ctx):
body = ctx.body
unique = self.config.get("unique")
obj = None
if unique:
qy = {}
for i in range(len(unique)):
key = unique[i]
qy[key] = body.get(key)
obj = self.service.Get_obj(qy)
if not obj:
error = self.Add_before(ctx)
if error["code"]:
return {"error": error}
error = self.Events("add_before", ctx, None)
if error["code"]:
return {"error": error}
result = self.service.Add(body, self.config)
if self.service.error:
return {"error": self.service.error}
res = self.Add_after(ctx, result)
if res:
result = res
res = self.Events("add_after", ctx, result)
if res:
result = res
return {"result": result}
else:
return {"error": {"code": 10000, "message": "已存在"}}
删
def Del(self, ctx):
if len(ctx.query) == 0:
errorMsg = {"code": 30000, "message": "删除条件不能为空!"}
return errorMsg
result = self.service.Del(ctx.query, self.config)
if self.service.error:
return {"error": self.service.error}
return {"result": result}
改
def Set(self, ctx):
error = self.Set_before(ctx)
if error["code"]:
return {"error": error}
error = self.Events("set_before", ctx, None)
if error["code"]:
return {"error": error}
query = ctx.query
if 'page' in query.keys():
del ctx.query['page']
if 'size' in query.keys():
del ctx.query['size']
if 'orderby' in query.keys():
del ctx.query['orderby']
result = self.service.Set(ctx.query, ctx.body, self.config)
if self.service.error:
return {"error": self.service.error}
res = self.Set_after(ctx, result)
if res:
result = res
res = self.Events("set_after", ctx, result)
if res:
result = res
return {"result": result}
查多条数据:
def Get_list(self, ctx):
query = dict(ctx.query)
config_plus = {}
if "field" in query:
field = query.pop("field")
config_plus["field"] = field
if "page" in query:
config_plus["page"] = query.pop("page")
if "size" in query:
config_plus["size"] = query.pop("size")
if "orderby" in query:
config_plus["orderby"] = query.pop("orderby")
if "like" in query:
config_plus["like"] = query.pop("like")
if "groupby" in query:
config_plus["groupby"] = query.pop("groupby")
count = self.service.Count(query)
lst = []
if self.service.error:
return {"error": self.service.error}
elif count:
lst = self.service.Get_list(query,
obj_update(self.config, config_plus))
if self.service.error:
return {"error": self.service.error}
self.interact_list(ctx, lst)
return {"result": {"list": lst, "count": count}}
查一条数据:
def Get_obj(self, ctx):
query = dict(ctx.query)
config_plus = {}
if "field" in query:
field = query.pop("field")
config_plus["field"] = field
obj = self.service.Get_obj(query, obj_update(self.config, config_plus))
if self.service.error:
return {"error": self.service.error}
if obj:
self.interact_obj(ctx, obj)
return {"result": {"obj": obj}}
请关注点赞+私信博主,免费领取项目源码

被折叠的 条评论
为什么被折叠?



