摘 要
随着全球医疗服务需求的增加和信息技术的快速发展,医院管理模式正在发生显著变化。传统的就医流程常常面临效率低下和患者体验不佳的问题,亟需引入高效的在线挂号系统来改善这一现状。本研究将通过现代化信息技术设计和实现一套高效编辑的医院在线挂号系统,以简化挂号流程,优化资源配置,提升医院管理效率,改善用户体验。
本研究运用面向对象分析与设计方法,借助统一建模语言UML进行系统的需求分析和用例定义,确保系统功能模块的清晰划分与合理设计。该系统利用Java语言和SpringBoot框架实现后端业务逻辑和数据处理,结合MySQL数据库存储数据,前端使用JavaScript等技术开发用户界面,与后端通过RESTful API进行数据交互,并借助B/S架构提供便捷的服务访问方式。同时使用AES和RES加解密算法来提高安全等级。系统主要针对患者、医生和管理员三大角色,通过模块化设计实现了用户管理、科室管理、医生管理、排班管理、预约挂号、取消预约、预约签到、取消缴费、电子病历管理等核心功能。通过这些功能模块的设计与实现,系统不仅提高了患者的就医体验,还增强了医院管理的效率和透明度。
本系统的成功实施,为医院信息化和数字化建设提供了一个可行的解决方案,不仅提高了医院的整体管理效率,简化挂号流程,改善和优化患者挂号就医体验,而且能够进一步推动医疗服务的智能化和便利化,为类似医院管理系统的开发提供参考借鉴。
关键词:医院在线挂号;SpringBoot;Java;医院管理
Abstract
With the increasing demand for global medical services and rapid development of information technology, hospital management models are undergoing significant changes. The traditional medical process often faces problems of low efficiency and poor patient experience, and it is urgent to introduce an efficient online registration system to improve this situation. This study aims to design and implement an efficient hospital online registration system through modern information technology, in order to simplify the registration process, optimize resource allocation, improve hospital management efficiency, and enhance user experience.
This study applies object-oriented analysis and design methods, utilizing the Unified Modeling Language (UML) for system requirement analysis and use case definition, ensuring clear division and rational design of system functional modules. The system utilizes Java language and SpringBoot framework to implement backend business logic and data processing, combined with MySQL database to store data. The frontend uses technologies such as JavaScript to develop user interfaces, interacts with the backend through RESTful APIs, and provides convenient service access through B/S architecture. Simultaneously using AES and RES encryption and decryption algorithms to improve security levels. The system mainly targets the three roles of patients, doctors, and administrators, and implements core functions such as user management, department management, doctor management, scheduling management, appointment registration, cancellation of appointment, appointment check-in, fee refund, and electronic medical record management through modular design. Through the design and implementation of these functional modules, the system not only improves the patient's medical experience, but also enhances the efficiency and transparency of hospital management.
The successful implementation of this system provides a feasible solution for hospital informationization and digitalization construction, which not only improves the overall management efficiency of the hospital, simplifies the registration process, improves and optimizes the patient registration and medical experience, but also further promotes the intelligence and convenience of medical services, providing reference for the development of similar hospital management systems.
Keywords: hospital online registration; SpringBoot;Java;Hospital management
目 录
1 设计目标
随着全球医疗技术的进步和患者对医疗服务需求的日益增加,医院管理和服务模式正经历深刻的变革。传统的医疗服务流程,如排队挂号、就诊、付款等环节,常常出现排队时间过长、信息沟通不畅和资源浪费等问题,导致患者体验不佳,甚至影响医疗资源的合理配置。尤其是在大城市,医院普遍面临着人流量大、就诊人数众多的压力,这使得效率低下和信息不透明等问题日益严重。信息技术的快速发展为解决上述问题提供了新的解决方案和技术支持。近年来,互联网、移动应用、人工智能等技术在医疗行业的应用逐渐普及,医院在线挂号系统的研究与开发也随之兴起。所以,借助现代化信息技术构建一个高效、便捷的在线挂号系统显得尤为重要。
本研究通过采用SpringBoot框架,结合MySQL技术构建一套综合性的医院在线挂号系统,探讨如何利用信息技术提升医院管理效率和用户体验,具有重要的理论和实际意义。从理论角度来看,通过对在线挂号系统的研究,可以为相关领域的研究及类似的医院管理系统的开发提供参考借鉴,丰富医疗信息化的研究成果。在实践层面上,该系统的研发不仅可以为患者提供一个便捷的在线挂号平台,使患者能够快捷简便地获取医疗挂号服务,而且能够为医生和管理人员提供了一个高效的工作管理平台,有效提高医院的管理和运作效率,简化挂号流程,减少患者等待时间,提升医院服务质量和挂号就医体验。借助系统还能够帮助医院合理安排医生的接诊时间,提高医疗资源的利用率,优化资源配置。同时通过系统化的数据管理,能够增强医院的信息透明度,方便用户查询和管理预约及病历信息。此外,本研究可以为医院信息化管理提供一个可行的解决方案,促使医疗行业业从传统管理模式实现现代化数字化转型,改善整体医疗管理服务效率和质量。
近年来,国内的医院信息化建设逐步推进,在线挂号系统逐渐成为提升医疗服务效率的重要工具。例如,国家积极推动“互联网+医疗”实现医疗信息化,推出诸如“健康中国2030”战略,鼓励医院采用信息技术提高服务效率,以促进医疗资源的合理配置。国内的大型医院已经开发了自己的在线预约平台,允许患者通过手机应用或者官网进行挂号、缴费及病例查询,极大地方便了患者的就医就诊。然而,国内医院在实施在线挂号系统的过程中也面临一些挑战。部分地区尤其是基层医院的信息化程度仍较低,技术设备更新滞后,导致患者难以享受到便捷的服务。同时不同医院间缺乏有效的数据共享机制和数据安全保障体系,使得患者在不同医院间就医时仍需重复进行挂号和病历填写,或容易泄露个人隐私数据。同时,部分患者对新技术的适应能力有限,对在线系统的使用存在困惑和抵触情绪。因此,国内研究开始关注用户体验和满意度,在设计系统时考虑用户的需求和反馈。为提升系统的有效性,国内研究者还提出通过数据挖掘与分析,实现更精准的用户画像,以优化挂号流程和医生排班,提升患者的就医体验。
国外方面关于医院在线挂号系统的研究和应用方面起步较早,发展较为成熟。许多国家和地区已经建立了完善的在线预约和管理平台。如美国的Epic Systems系统,作为一种被广泛使用的医疗信息管理系统,该系统提供了包括在线挂号、病历管理等多种功能,通过建立医院与患者之间的数字桥梁,不仅提高了医疗服务的效率,还提升了患者的便捷体验。还有美国的“Zocdoc”平台允许患者根据需求选择医生,并在线预约。Zocdoc系统还集成了医生评估和患者反馈机制,以进一步优化服务。欧洲国家的医疗系统也在不断向数字化转型,以提高医疗资源的使用效率。例如,英国国民健康服务体系(NHS)推出的在线预约系统,在一定程度上实现了患者的自助管理,患者可以方便地选择医生和就诊时间,显著减少了传统就诊中的繁琐环节。然而,国外在实施在线挂号系统也面临着诸如系统的互联互通性和隐私保护等问题。不同医院间的信息系统往往缺乏兼容性,导致患者在跨院就医时需要重复提供信息。此外,随着数据量的增加,如何保护患者的隐私和数据安全也成为亟待解决的问题。
综上所述,国内外对医院在线挂号系统的研究均在持续深入,虽然已取得了一定的成果,但如何提升系统的互联互通性与用户体验,以及如何妥善处理数据隐私问题仍是未来研究的重点方向。
本论文共分为八个主要部分,具体结构如下:
第一部分设计目标,介绍研究背景与意义,回顾国内外研究现状,并概述论文的组织结构。
第二部分相关技术介绍,详细介绍与本研究相关的技术,包括Java语言、B/S框架、SpringBoot框架和MySQL数据库等技术。
第三部分系统需求分析,主要对系统的功能需求和用例规约进行分析,明确用户和管理员的需求,并进行可行性分析,包括技术、操作和经济可行性。
第四部分软件分析,本部分内容描述了系统的逻辑结构,根据用例模型为每个用例设计对应的时序图。
第五部分系统设计,涵盖系统架构设计,并进行数据库结构设计。
第六部分系统实现,具体描述各个功能模块的实现过程,展示系统如何根据需求进行开发。
第七部分软件测试,阐述测试的目的、方法和内容,分析测试结果并得出结论,以验证系统的稳定性和功能完整性。
最后,总结部分,总结研究的主要成果和贡献,指出存在的不足及未来的研究方向。
2 相关技术介绍
Java语言是一种广泛使用的高级编程语言,以其稳定性和安全性著称,具有平台无关性、面向对象特性和丰富的标准库。Java的面向对象特性使得代码复用和模块化变得更加容易,促进了软件的维护和扩展。Java支持多线程编程,允许开发者在同一程序中同时执行多个任务,提升了应用程序的性能。Java语言的语法结构简洁且易于理解,吸引了大量开发者。Java的标准库包含数据结构、输入输出处理、网络编程等众多功能模块。这使得开发者在构建应用程序时能够高效利用已有工具,减少重复劳动。Java广泛应用于企业级应用、移动应用、Web开发和大数据处理等领域。在医院在线挂号系统中使用Java作为编程语言,能够有效地处理大量用户数据,并提供可靠的服务,确保系统的高效运行。
B/S(Browser/Server)架构是一种基于浏览器和服务器的系统架构模式,用户通过浏览器与服务器进行交互。B/S架构简化了客户端的部署和管理,用户无需在本地安装复杂的软件,只需使用标准浏览器即可访问应用程序。服务器端负责处理业务逻辑和数据存储,客户端则主要负责展示用户界面和数据交互。B/S架构通常采用Web技术进行实现,包括HTML、CSS和JavaScript等。用户在浏览器中发起请求,服务器响应并返回数据。数据传输通常通过HTTP或HTTPS协议进行,B/S架构的灵活性使其适用于在线购物、信息管理系统和社交网络等各类应用场景]。由于其易于扩展性,B/S架构可以方便地支持大规模用户访问,适应不断变化的业务需求。医院在线挂号系统利用B/S架构,能够方便用户在任何有网络的地方进行预约,优化了用户体验,同时也减少了系统的维护工作。
SpringBoot框架是基于Spring框架的开源项目,简化Java应用程序的开发过程。SpringBoot通过约定优于配置的理念,减少了传统Spring应用的繁琐配置,开发者可以快速搭建和部署应用程序。SpringBoot框架提供了一系列默认配置,支持自动化配置,简化了应用启动的复杂性。SpringBoot内置了嵌入式Web服务器,使得开发者能够独立运行Java应用,无需外部容器。SpringBoot支持微服务架构,开发者可以轻松创建和管理多个微服务。SpringBoot集成了丰富的功能模块,包括安全、数据访问和消息中间件等,支持RESTful API和JSON数据格式的处理。SpringBoot还提供了强大的监控和管理功能,允许开发者实时监控应用的健康状态和性能指标。借助SpringBoot,开发者能够高效构建和维护现代企业级应用,满足复杂业务需求。在医院在线挂号系统的开发中,采用Spring Boot编写后端业务逻辑,能够帮助开发者快速构建并更新应用,同时为未来系统的扩展提供了良好的基础。
MySQL是一种开源关系型数据库管理系统,广泛应用于Web应用和企业级数据存储。MySQL支持结构化查询语言,允许开发者通过标准语句进行数据的创建、读取、更新和删除操作。数据库通过表格形式组织数据,支持数据完整性和约束条件的定义。MySQL的存储引擎机制使得用户可以根据具体需求选择不同的存储引擎,以优化性能和功能。MySQL具有高性能和可扩展性,支持大规模数据存储和高并发访问。系统提供了丰富的用户权限管理和数据加密安全特性。MySQL能够与多种编程语言和框架兼容,广泛应用于内容管理系统、电子商务平台和数据分析等各种场景。同时它具备ACID事务支持,保障数据的一致性和可靠性,特别适合处理大量敏感数据。本医院在线挂号系统利用MySQL作为数据储存单元,能够高效地存储和管理用户信息、挂号记录及病历信息等数据,确保系统的正常运转。
2.5 AES与RSA
本医院在线挂号系统主要采用AES和RSA加解密算法来保护用户的敏感信息(如密码、个人信息等)。其中AES(对称加密)用于加密用户密码和重要数据,确保即使数据库被攻击,用户密码无法被直接读取。而RSA(非对称加密)则用于对数据传输进行加密,确保数据在网络传输过程中的安全性。
AES是一种对称加密算法,因其高效性和安全性被广泛应用于数据保护。它能够以快速的速度对敏感信息进行加密,确保数据在传输和存储过程中的安全性。在医院系统中,AES加密技术能够有效防止用户的个人信息和健康数据被未授权访问,保护患者隐私。
RSA是一种基于数学理论的非对称加密算法,主要用于安全的数据传输和密钥交换。通过RSA,医院在线挂号系统能够安全地交换加密所需的AES密钥,同时为数据提供数字签名功能,确保数据的完整性和真实性。本系统采用AES和RSA加解密算法结合能够有效提升整体安全性,保护了用户的隐私与信息。
3 系统需求分析
基于Java和SpringBoot框架开发的医院在线挂号系统,利用了成熟的开源技术和工具,如MySQL数据库、AES与RSA加密算法,以确保系统的高效性、稳定性和安全性。采用B/S架构使得用户无需安装额外软件即可通过浏览器访问系统,简化了用户的使用门槛,同时也方便了系统的更新与维护。此外,借助IDEA或Eclipse等集成开发环境及Maven进行项目管理,整个开发流程高效且有序。另个人拥有相关技术经验,能够有效应对潜在技术挑战。所需的软硬件资源易于获取,且具备良好的兼容性,降低了技术实现的难度。
系统具备直观友好的用户界面,支持简便的导航和功能访问,极大地提升了用户的使用体验。系统提供了自定义的工作流程和角色权限管理,使不同层级的用户能够快速上手,完成各自的任务。同时系统基于SpringBoot的模块化设计便于后期维护和功能扩展,有助于长期稳定运行。
系统所使用的软件为开源技术,能够降低了开发和使用费用,同时硬件成本较低,使得整体初始投入相对合理,具备较高性价比。在开发完成上线后,可通过广告或其他增值服务支持系统后期运维成本。因此,系统在经济上是完全可行的。
3.2 系统功能需求分析
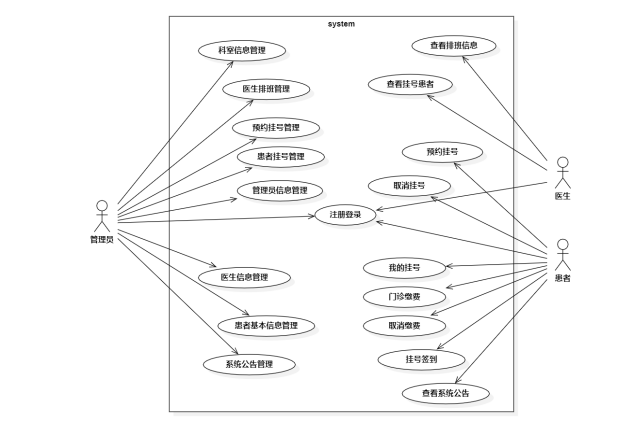
按照用户需求分析,可以得出本医院在线挂号系统主要划分为患者用户模块、医生用户模块和管理员模块三大部分,各角色功能模块详细说明如下所示。
- 患者用户功能模块
登录注册:用户可以在系统中注册创建自己的账户,并使用账户名和密码登录。
首页:提供系统的功能入口和展示系统信息概览,包括新闻、活动、公告及推荐信息等。
系统公告:呈现关于系统更新、活动、通知等信息,以便了解医院医院最新动态。
医生信息:展示发布的所有医生信息,支持搜索和浏览详情,并可点赞、收藏医生信息,发表评论内容,提供预约挂号功能。
我的账户:用户可以查看和管理自己的账户信息,包括密码修改、资料修改等。
个人中心:包含个人首页、患者挂号、预约挂号、取消挂号、门诊缴费、取消缴费、挂号签到、收藏等子功能模块,具体说明如下:
患者挂号:展示患者用户提交的预约挂号信息,支持查询和查看信息内容。
预约挂号:展示患者用户的预约挂号信息,支持查询和查看信息内容,确认审核状态,提供取消挂号操作。
取消挂号:展示患者用户提交的取消挂号挂号,支持查询和确认审核情况。
门诊缴费:展示患者用户的门诊缴费信息,支持查询和浏览详细内容,提供支付、取消缴费及挂号签到等操作。
取消缴费:展示患者用户的取消缴费信息,支持查询和确认审核状态。
挂号签到:展示患者用户提交的挂号签到信息,支持查询和浏览详细内容。
- 医生用户功能模块
登录注册:用户可以在系统中注册创建自己的账户,并使用账户名和密码登录。
查看排班信息:可以查看和确认自己的排班信息。
查看挂号患者:可以查看挂自己号的患者挂号信息。
- 管理员功能模块
登录:管理员可以使用账号密码直接登录系统后台,实现权限内管理操作。
后台首页:管理员登录后的主页,展示系统重要信息概览,提供功能入口。
系统用户管理:管理员可以管理系统用户(管理员、患者用户和医生用户),包括增删查改用户信息,支持审核封禁用户,重置用户密码等。
科室信息管理:管理员可以管理所有科室信息,允许添加科室信息,提供删除和搜索操作。
医生信息管理:管理员可以管理所有的医生信息,支持发布新的医生信息,修改和删除现有的医生信息,并可查看相关评论,提供医生排班、患者挂号、预约挂号操作。
医生排班管理:管理员可管理所有的医生排班信息,允许更新、删除和搜索医生排班信息。
患者挂号管理:管理员可以处理所有的患者挂号信息,支持查询和删除患者挂号信息。
预约挂号管理:管理员可以处理所有的预约挂号信息,支持查询、更新、审核及删除预约挂号,实现取消缴费、挂号签到及支付等操作。
取消挂号管理:管理员可以处理所有的取消挂号信息,允许查询、更新及删除取消挂号,负责审核取消挂号挂号,实现退还费用(已付款再取消挂号支持退还费用)操作。
门诊缴费管理:管理员可以管理所有的门诊缴费信息,实现增改删查等基础操作。
取消缴费管理:管理员可以管理所有的取消缴费信息,包括更新、删除和搜索取消缴费信息,负责审核取消缴费申请,实现支付操作。
挂号签到管理:管理员可以管理所有的挂号签到信息,支持查询、更新及删除挂号签到信息,负责根据患者确认挂号签到情况,更新签到状态,提供病历操作。
系统公告管理:管理员可以管理系统的系统公告,包括发布新公告,修改和删除公告,提供搜索功能。

图3-1 医院在线挂号系统用例图
3.3 用例规约
预约挂号用例允许患者登录系统后搜索和浏览医生信息,选择科室及医生进行在线预约挂号, 预约挂号用例的用例规约如表3-1所示。
表 3-1 预约挂号用例规约表
| 用例名称 | 预约挂号 |
| 参与者 | 患者用户 |
| 前置条件 | 患者用户已登录系统。 医生信息已录入且可供挂号。 |
| 后置条件 | 预约挂号记录被保存至数据库,并通知相关方(如患者、医生)。 |
| 基本流 | 1. 系统展示可预约的科室和医生列表; 2. 用户选择具体的科室和医生; 3. 系统显示该医生的排班时间表,用户选择具体时间段; 4. 用户确认预约挂号信息并提交; 5. 系统生成预约挂号记录并发送确认信息给用户。 |
| 备选流 | 1. 所选时间段无空位:系统提示用户选择其他时间或医生; 2. 网络异常:保存用户的预约进度,并在网络恢复时提示继续; 3. 用户取消预约流程:在最终确认前允许用户取消操作。 |
门诊缴费用例允许患者登录系统后查询确认的门诊缴费信息,选择门诊缴费项目进行支付,门诊缴费用例的用例规约如表3-2所示。
表 3-2门诊缴费用例规约表
| 用例名称 | 门诊缴费 |
| 参与者 | 患者用户 |
| 前置条件 | 1. 用户已成功登录系统; 2. 用户有已预约但尚未进行的挂号记录。 |
| 后置条件 | 预约记录被标记为取消状态,并释放号源。 |
| 基本流 | 1. 系统展示患者的未缴费项目列表; 2. 用户选择需要缴费的项目并确认; 3. 系统生成缴费订单,并跳转至支付界面; 4. 用户选择支付方式(如微信、支付宝或网银)并完成支付; 5. 系统更新缴费项目的状态为“已支付”,并发送电子缴费凭证给用户。 |
| 备选流 | 1. 待缴费项目为空:系统提示用户暂无需要缴费的项目; 2. 支付失败:系统提示支付异常,并允许用户重新尝试支付; 3. 用户取消缴费流程:在支付前允许用户退出操作; 4. 网络异常:系统保存用户的缴费进度,并在网络恢复时提示继续支付。 |
医生信息管理用例允许管理员登录系统后添加、更新或删除医生信息, 医生信息管理用例的用例规约如表3-3所示。
表 3-3 医生信息管理用例规约表
| 用例名称 | 医生信息管理 |
| 参与者 | 管理员 |
| 前置条件 | 管理员已成功登录系统。 |
| 后置条件 | 医生信息被成功发布、更新或删除,更新数据库。 |
| 基本流 | 1. 系统展示所有医生的信息列表; 2. 管理员可以选择添加新医生,填写相关信息并提交; 3. 管理员也可以选择编辑现有医生的信息,修改后保存; 4. 管理员可以将删除无效的医生信息。 |
| 备选流 | 1. 信息不完整:系统提示补充所需字段; 2. 删除医生信息失败:存在依赖关系时需先处理相关预约等; 3. 网络异常:尽量保存进度并在网络恢复后提示继续。 |
预约挂号管理用例允许管理员或医生用户登录系统后审核患者提交的预约挂号申请,更新审核状态, 预约挂号管理用例的用例规约如表3-4所示。
表 3-4 预约挂号管理用例规约表
| 用例名称 | 预约挂号管理 |
| 参与者 | 管理员、医生用户 |
| 前置条件 | 管理员、医生用户已登录系统。 |
| 后置条件 | 预约记录的审核状态更新。 |
| 基本流 | 1. 系统展示所有预约挂号记录; 2. 管理员可以查看每个预约挂号的详细信息,医生可查看自己的预约挂号详情; 3. 根据需要审核预约挂号信息,更新审核状态(如确认、未通过)。 |
| 备选流 | 1. 更新审核状态失败:检查网络或系统状态后重试; 2. 网络异常:保存进度并在网络恢复后提示继续。 |
4 软件分析
4.1 预约挂号用例软件分析
患者用户登录系统后可搜索和浏览医生信息并提交预约挂号信息。在医生信息详情页,点击预约挂号按钮即可进入预约挂号界面,可输入并提交预约挂号信息,系统会验证信息合规性,验证通过自动更新数据库,并发送给相关人员。预约挂号顺序图如图4-1所示。

图4-1 预约挂号用例顺序图
4.2 门诊缴费用例软件分析
患者用户登录系统后可搜索和浏览自己的门诊缴费并进行支付操作。在门诊缴费模块,点击支付按钮即可进入支付界面,可选择支付方式确认支付,系统会验证支付,验证通过自动更新数据库,并发送给相关人员。预约挂号顺序图如图4-2所示。

图4-2 门诊缴费号用例顺序图
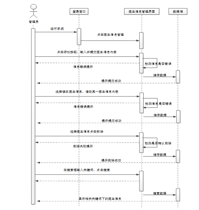
4.3 医生信息管理用例软件分析
管理员登录系统后在医生信息管理模块,可添加医生信息,对医生信息进行修改和删除,支持搜索医生信息,系统会验证信息增改删查的合规性,验证通过自动更新或搜索数据库。医生信息管理顺序图如图4-3所示。

图4-3 医生信息管理用例顺序图
4.4 预约挂号管理用例软件分析
管理员登录系统后在预约挂号管理模块,可搜索和删除预约挂号信息,负责审核预约挂号信息,系统会验证信息查询、删除及审核操作的合规性,验证通过自动更新或搜索数据库。医生信息管理顺序图如图4-4所示。

图4-4 预约挂号管理用例顺序图
4.5 系统逻辑结构
本医院在线挂号系统的整体逻辑结构(部分)如图4-1所示。

图4-1 医院在线挂号系统整体分析类图
5 系统设计
基于Spring Boot的医院在线挂号系统的设计主要遵循分层架构原则,该系统主要分为表现层、控制层、业务逻辑层、数据访问层、数据库层。表现层(Presentation Layer)主要负责处理用户交互。通过Web浏览器或移动应用提供服务接口。使用HTML、CSS、JavaScript等技术来构建前端动态页面。控制层(Controller Layer)负责处理来自表现层的请求,并将数据模型返回给视图。在Spring Boot中,通常使用@Controller和@RestController注解来定义控制器类,实现RESTful API与前端进行通信。业务逻辑层(Business Logic Layer)则包含系统的业务逻辑。使用@Service注解的服务组件执行具体的业务操作。数据访问层(Data Access Layer)负责与数据库进行交互。使用@Repository注解的仓库类来执行CRUD操作,并通过Spring Data JPA简化数据访问代码。数据库层(Database Layer)用于存储所有应用程序的数据。采用MySQL作为关系型数据库管理系统,利用其强大的数据存储和查询能力支持系统运行。整个系统架构如图5-1所示。

图5-1 系统架构图
医院在线挂号系统采用MySQL关系型数据库来储存和处理数据,数据库映射通常借助ORM(对象关系映射)框架来简化数据库操作,使用Spring Data JPA的方式来进行数据库表与Java对象之间的映射,数据表User与实体类User相应的配置映射方式如下:
import javax.persistence.*;
import java.util.Date;
@Entity // 表明这是一个映射到数据库表的实体类
@Table(name = "patients") // 指定对应的数据库表名
public class Patient {
@Id // 主键标识
@GeneratedValue(strategy = GenerationType.IDENTITY) // 自动增长策略
private Long id;
@Column(nullable = false, length = 50) // 映射字段,非空且最大长度为50
private String name;
@Column(nullable = false)
private Date birthDate;
@Column(nullable = false, unique = true)
private String phoneNumber;
// Getters and Setters...
}
数据库表设计的重点是将概念模型转换为实际的数据库结构,包括表的创建、字段的定义及数据类型的选择。每个实体通常对应于数据库中的一张表,而实体的属性则转化为表的列[10]。以下是系统的数据库表设计具体内容展示,在此主要罗列部分主要功能数据表结构。
患者用户表主要储存患者用户ID、患者姓名、患者性别、出生年月、患者年龄、审核状态、用户ID、创建时间、更新时间等字段,患者用户表逻辑结构如表5-1 所示。
表5-1 patient_users(患者用户)
| 编号 | 字段名 | 类型 | 长度 | 是否非空 | 是否主键 | 注释 |
| 1 | patient_users_id | int | 是 | 是 | 患者用户ID | |
| 2 | patient_name | varchar | 64 | 否 | 否 | 患者姓名 |
| 3 | patient_gender | varchar | 64 | 否 | 否 | 患者性别 |
| 4 | date_of_birth | varchar | 64 | 否 | 否 | 出生年月 |
| 5 | patient_age | varchar | 64 | 否 | 否 | 患者年龄 |
| 6 | examine_state | varchar | 16 | 是 | 否 | 审核状态 |
| 7 | user_id | int | 是 | 否 | 用户ID | |
| 8 | create_time | datetime | 是 | 否 | 创建时间 | |
| 9 | update_time | timestamp | 是 | 否 | 更新时间 |
医生用户表主要储存医生用户ID、患者姓名、患者性别、出生年月、患者年龄、审核状态、用户ID、创建时间、更新时间等字段,医生用户表逻辑结构如表5-2 所示。
表5-2 doctor_users(医生用户)
| 编号 | 字段名 | 类型 | 长度 | 是否非空 | 是否主键 | 注释 |
| 1 | doctor_users_id | int | 是 | 是 | 医生用户ID | |
| 2 | doctors_name | varchar | 64 | 否 | 否 | 医生姓名 |
| 3 | doctors_gender | varchar | 64 | 否 | 否 | 医生性别 |
| 4 | doctors_educational_background | varchar | 64 | 否 | 否 | 医生学历 |
| 5 | department_to_which_it_belongs | varchar | 64 | 否 | 否 | 所属科室 |
| 6 | examine_state | varchar | 16 | 是 | 否 | 审核状态 |
| 7 | user_id | int | 是 | 否 | 用户ID | |
| 8 | create_time | datetime | 是 | 否 | 创建时间 | |
| 9 | update_time | timestamp | 是 | 否 | 更新时间 |
科室信息表主要储存科室信息ID、患者姓名、患者性别、出生年月、患者年龄、审核状态、用户ID、创建时间、更新时间等字段,科室信息表逻辑结构如表5-3所示。
表5-3 department_information(科室信息)
| 编号 | 字段名 | 类型 | 长度 | 是否非空 | 是否主键 | 注释 |
| 1 | department_information_id | int | 是 | 是 | 科室信息ID | |
| 2 | department_name | varchar | 64 | 否 | 否 | 科室名称 |
| 3 | department_introduction | text | 65535 | 否 | 否 | 科室简介 |
| 4 | create_time | datetime | 是 | 否 | 创建时间 | |
| 5 | update_time | timestamp | 是 | 否 | 更新时间 |
医生信息表主要储存医生信息ID、患者姓名、患者性别、出生年月、患者年龄、审核状态、用户ID、创建时间、更新时间等字段,医生信息表逻辑结构如表5-4 所示。
表5-4 doctor_information(医生信息)
| 编号 | 字段名 | 类型 | 长度 | 是否非空 | 是否主键 | 注释 |
| 1 | doctor_information_id | int | 是 | 是 | 医生信息ID | |
| 2 | doctor_users | int | 否 | 否 | 医生用户 | |
| 3 | doctors_name | varchar | 64 | 否 | 否 | 医生姓名 |
| 4 | doctors_picture | varchar | 255 | 否 | 否 | 医生图片 |
| 5 | doctors_gender | varchar | 64 | 否 | 否 | 医生性别 |
| 6 | doctors_educational_background | varchar | 64 | 否 | 否 | 医生学历 |
| 7 | department_to_which_it_belongs | varchar | 64 | 否 | 否 | 所属科室 |
| 8 | registration_fee | double | 否 | 否 | 挂号费用 | |
| 9 | doctor_introduction | text | 65535 | 否 | 否 | 医生简介 |
| 10 | doctor_details | longtext | 4294967295 | 否 | 否 | 医生详情 |
| 11 | hits | int | 是 | 否 | 点击数 | |
| 12 | praise_len | int | 是 | 否 | 点赞数 | |
| 13 | collect_len | int | 是 | 否 | 收藏数 | |
| 14 | comment_len | int | 是 | 否 | 评论数 | |
| 15 | doctor_scheduling_limit_times | int | 是 | 否 | 医生排班限制次数 | |
| 16 | patient_registration_limit_times | int | 是 | 否 | 患者挂号限制次数 | |
| 17 | have_an_appointment_with_a_doctor_limit_times | int | 是 | 否 | 预约挂号限制次数 | |
| 18 | create_time | datetime | 是 | 否 | 创建时间 | |
| 19 | update_time | timestamp | 是 | 否 | 更新时间 |
医生排班表主要储存医生排班ID、患者姓名、患者性别、出生年月、患者年龄、审核状态、用户ID、创建时间、更新时间等字段,医生排班表逻辑结构如表5-5 所示。
表5-5 doctor_scheduling(医生排班)
| 编号 | 字段名 | 类型 | 长度 | 是否非空 | 是否主键 | 注释 |
| 1 | doctor_scheduling_id | int | 是 | 是 | 医生排班ID | |
| 2 | doctor_users | int | 否 | 否 | 医生用户 | |
| 3 | doctors_name | varchar | 64 | 否 | 否 | 医生姓名 |
| 4 | department_to_which_it_belongs | varchar | 64 | 否 | 否 | 所属科室 |
| 5 | scheduling_week | varchar | 64 | 否 | 否 | 排班星期 |
| 6 | scheduling_shifts | varchar | 64 | 否 | 否 | 排班班次 |
| 7 | scheduling_arrangement | text | 65535 | 否 | 否 | 排班安排 |
| 8 | duty_location | text | 65535 | 否 | 否 | 值班地点 |
| 9 | scheduling_remarks | text | 65535 | 否 | 否 | 排班备注 |
| 10 | create_time | datetime | 是 | 否 | 创建时间 | |
| 11 | update_time | timestamp | 是 | 否 | 更新时间 | |
| 12 | source_table | varchar | 255 | 否 | 否 | 来源表 |
| 13 | source_id | int | 否 | 否 | 来源ID | |
| 14 | source_user_id | int | 否 | 否 | 来源用户 |
患者挂号表主要储存患者挂号ID、患者姓名、患者性别、出生年月、患者年龄、审核状态、用户ID、创建时间、更新时间等字段,患者挂号表逻辑结构如表5-6 所示。
表5-6 patient_registration(患者挂号)
| 编号 | 字段名 | 类型 | 长度 | 是否非空 | 是否主键 | 注释 |
| 1 | patient_registration_id | int | 是 | 是 | 患者挂号ID | |
| 2 | doctor_users | int | 否 | 否 | 医生用户 | |
| 3 | doctors_name | varchar | 64 | 否 | 否 | 医生姓名 |
| 4 | registration_fee | varchar | 64 | 否 | 否 | 挂号费用 |
| 5 | department_to_which_it_belongs | varchar | 64 | 否 | 否 | 所属科室 |
| 6 | patient_users | int | 否 | 否 | 患者用户 | |
| 7 | patient_name | varchar | 64 | 否 | 否 | 患者姓名 |
| 8 | patient_gender | varchar | 64 | 否 | 否 | 患者性别 |
| 9 | date_of_birth | varchar | 64 | 否 | 否 | 出生年月 |
| 10 | patient_age | varchar | 64 | 否 | 否 | 患者年龄 |
| 11 | registration_time | datetime | 否 | 否 | 挂号时间 | |
| 12 | create_time | datetime | 是 | 否 | 创建时间 | |
| 13 | update_time | timestamp | 是 | 否 | 更新时间 | |
| 14 | source_table | varchar | 255 | 否 | 否 | 来源表 |
| 15 | source_id | int | 否 | 否 | 来源ID | |
| 16 | source_user_id | int | 否 | 否 | 来源用户 |
预约挂号表主要储存预约挂号ID、患者姓名、患者性别、出生年月、患者年龄、审核状态、用户ID、创建时间、更新时间等字段,预约挂号表逻辑结构如表5-7所示。
表5-7 have_an_appointment_with_a_doctor(预约挂号)
| 编号 | 字段名 | 类型 | 长度 | 是否非空 | 是否主键 | 注释 |
| 1 | have_an_appointment_with_a_doctor_id | int | 是 | 是 | 预约挂号ID | |
| 2 | appointment_number | varchar | 64 | 否 | 否 | 预约编号 |
| 3 | doctor_users | int | 否 | 否 | 医生用户 | |
| 4 | doctors_name | varchar | 64 | 否 | 否 | 医生姓名 |
| 5 | registration_fee | varchar | 64 | 否 | 否 | 挂号费用 |
| 6 | department_to_which_it_belongs | varchar | 64 | 否 | 否 | 所属科室 |
| 7 | patient_users | int | 否 | 否 | 患者用户 | |
| 8 | patient_name | varchar | 64 | 否 | 否 | 患者姓名 |
| 9 | patient_gender | varchar | 64 | 否 | 否 | 患者性别 |
| 10 | date_of_birth | varchar | 64 | 否 | 否 | 出生年月 |
| 11 | patient_age | varchar | 64 | 否 | 否 | 患者年龄 |
| 12 | time_of_appointment | date | 否 | 否 | 预约时间 | |
| 13 | appointment_remarks | text | 65535 | 否 | 否 | 预约备注 |
| 14 | examine_state | varchar | 16 | 是 | 否 | 审核状态 |
| 15 | cancel_registration_limit_times | int | 是 | 否 | 取消挂号限制次数 | |
| 16 | outpatient_payment_limit_times | int | 是 | 否 | 门诊缴费限制次数 | |
| 17 | create_time | datetime | 是 | 否 | 创建时间 | |
| 18 | update_time | timestamp | 是 | 否 | 更新时间 | |
| 19 | source_table | varchar | 255 | 否 | 否 | 来源表 |
| 20 | source_id | int | 否 | 否 | 来源ID | |
| 21 | source_user_id | int | 否 | 否 | 来源用户 |
取消挂号表主要储存取消挂号ID、患者姓名、患者性别、出生年月、患者年龄、审核状态、用户ID、创建时间、更新时间等字段,取消挂号表逻辑结构如表5-8所示。
表5-8 cancel_registration(取消挂号)
| 编号 | 字段名 | 类型 | 长度 | 是否非空 | 是否主键 | 注释 |
| 1 | cancel_registration_id | int | 是 | 是 | 取消挂号ID | |
| 2 | appointment_number | varchar | 64 | 否 | 否 | 预约编号 |
| 3 | doctor_users | int | 否 | 否 | 医生用户 | |
| 4 | doctors_name | varchar | 64 | 否 | 否 | 医生姓名 |
| 5 | registration_fee | varchar | 64 | 否 | 否 | 挂号费用 |
| 6 | department_to_which_it_belongs | varchar | 64 | 否 | 否 | 所属科室 |
| 7 | patient_users | int | 否 | 否 | 患者用户 | |
| 8 | patient_name | varchar | 64 | 否 | 否 | 患者姓名 |
| 9 | patient_gender | varchar | 64 | 否 | 否 | 患者性别 |
| 10 | date_of_birth | varchar | 64 | 否 | 否 | 出生年月 |
| 11 | patient_age | varchar | 64 | 否 | 否 | 患者年龄 |
| 12 | time_of_appointment | varchar | 64 | 否 | 否 | 预约时间 |
| 13 | reason_for_cancellation | text | 65535 | 否 | 否 | 取消原因 |
| 14 | examine_state | varchar | 16 | 是 | 否 | 审核状态 |
| 15 | create_time | datetime | 是 | 否 | 创建时间 | |
| 16 | update_time | timestamp | 是 | 否 | 更新时间 | |
| 17 | source_table | varchar | 255 | 否 | 否 | 来源表 |
| 18 | source_id | int | 否 | 否 | 来源ID | |
| 19 | source_user_id | int | 否 | 否 | 来源用户 |
门诊缴费表主要储存门诊缴费ID、患者姓名、患者性别、出生年月、患者年龄、审核状态、用户ID、创建时间、更新时间等字段,门诊缴费表逻辑结构如表5-9 所示。
表5-9 outpatient_payment(门诊缴费)
| 编号 | 字段名 | 类型 | 长度 | 是否非空 | 是否主键 | 注释 |
| 1 | outpatient_payment_id | int | 是 | 是 | 门诊缴费ID | |
| 2 | appointment_number | varchar | 64 | 否 | 否 | 预约编号 |
| 3 | doctor_users | int | 否 | 否 | 医生用户 | |
| 4 | doctors_name | varchar | 64 | 否 | 否 | 医生姓名 |
| 5 | registration_fee | varchar | 64 | 否 | 否 | 挂号费用 |
| 6 | department_to_which_it_belongs | varchar | 64 | 否 | 否 | 所属科室 |
| 7 | patient_users | int | 否 | 否 | 患者用户 | |
| 8 | patient_name | varchar | 64 | 否 | 否 | 患者姓名 |
| 9 | patient_gender | varchar | 64 | 否 | 否 | 患者性别 |
| 10 | date_of_birth | varchar | 64 | 否 | 否 | 出生年月 |
| 11 | patient_age | varchar | 64 | 否 | 否 | 患者年龄 |
| 12 | total_cost | double | 否 | 否 | 费用总额 | |
| 13 | outpatient_details | text | 65535 | 否 | 否 | 门诊明细 |
| 14 | expense_remarks | text | 65535 | 否 | 否 | 费用备注 |
| 15 | pay_state | varchar | 16 | 是 | 否 | 支付状态 |
| 16 | pay_type | varchar | 16 | 否 | 否 | 支付类型: 微信、支付宝、网银 |
| 17 | cancel_payment_limit_times | int | 是 | 否 | 取消缴费限制次数 | |
| 18 | register_and_sign_in_limit_times | int | 是 | 否 | 挂号签到限制次数 | |
| 19 | create_time | datetime | 是 | 否 | 创建时间 | |
| 20 | update_time | timestamp | 是 | 否 | 更新时间 | |
| 21 | source_table | varchar | 255 | 否 | 否 | 来源表 |
| 22 | source_id | int | 否 | 否 | 来源ID | |
| 23 | source_user_id | int | 否 | 否 | 来源用户 |
取消缴费表主要储存取消缴费ID、患者姓名、患者性别、出生年月、患者年龄、审核状态、用户ID、创建时间、更新时间等字段,取消缴费表逻辑结构如表5-10 所示。
表5-10 cancel_payment(取消缴费)
| 编号 | 字段名 | 类型 | 长度 | 是否非空 | 是否主键 | 注释 |
| 1 | cancel_payment_id | int | 是 | 是 | 取消缴费ID | |
| 2 | doctor_users | int | 否 | 否 | 医生用户 | |
| 3 | doctors_name | varchar | 64 | 否 | 否 | 医生姓名 |
| 4 | registration_fee | varchar | 64 | 否 | 否 | 挂号费用 |
| 5 | department_to_which_it_belongs | varchar | 64 | 否 | 否 | 所属科室 |
| 6 | patient_users | int | 否 | 否 | 患者用户 | |
| 7 | patient_name | varchar | 64 | 否 | 否 | 患者姓名 |
| 8 | patient_gender | varchar | 64 | 否 | 否 | 患者性别 |
| 9 | date_of_birth | varchar | 64 | 否 | 否 | 出生年月 |
| 10 | patient_age | varchar | 64 | 否 | 否 | 患者年龄 |
| 11 | total_cost | double | 否 | 否 | 费用总额 | |
| 12 | outpatient_details | text | 65535 | 否 | 否 | 门诊明细 |
| 13 | reason_for_cancellation | text | 65535 | 否 | 否 | 取消原因 |
| 14 | examine_state | varchar | 16 | 是 | 否 | 审核状态 |
| 15 | examine_reply | varchar | 255 | 否 | 否 | 审核回复 |
| 16 | pay_state | varchar | 16 | 是 | 否 | 支付状态 |
| 17 | pay_type | varchar | 16 | 否 | 否 | 支付类型: 微信、支付宝、网银 |
| 18 | create_time | datetime | 是 | 否 | 创建时间 | |
| 19 | update_time | timestamp | 是 | 否 | 更新时间 | |
| 20 | source_table | varchar | 255 | 否 | 否 | 来源表 |
| 21 | source_id | int | 否 | 否 | 来源ID | |
| 22 | source_user_id | int | 否 | 否 | 来源用户 |
挂号签到表主要储存挂号签到ID、患者姓名、患者性别、出生年月、患者年龄、审核状态、用户ID、创建时间、更新时间等字段,挂号签到表逻辑结构如表5-11 所示。
表5-11 register_and_sign_in(挂号签到)
| 编号 | 字段名 | 类型 | 长度 | 是否非空 | 是否主键 | 注释 |
| 1 | register_and_sign_in_id | int | 是 | 是 | 挂号签到ID | |
| 2 | appointment_number | varchar | 64 | 否 | 否 | 预约编号 |
| 3 | doctor_users | int | 否 | 否 | 医生用户 | |
| 4 | doctors_name | varchar | 64 | 否 | 否 | 医生姓名 |
| 5 | registration_fee | varchar | 64 | 否 | 否 | 挂号费用 |
| 6 | department_to_which_it_belongs | varchar | 64 | 否 | 否 | 所属科室 |
| 7 | patient_users | int | 否 | 否 | 患者用户 | |
| 8 | patient_name | varchar | 64 | 否 | 否 | 患者姓名 |
| 9 | patient_gender | varchar | 64 | 否 | 否 | 患者性别 |
| 10 | date_of_birth | varchar | 64 | 否 | 否 | 出生年月 |
| 11 | patient_age | varchar | 64 | 否 | 否 | 患者年龄 |
| 12 | time_of_appointment | varchar | 64 | 否 | 否 | 预约时间 |
| 13 | check_in_time | datetime | 否 | 否 | 签到时间 | |
| 14 | check_in_status | varchar | 64 | 否 | 否 | 签到状态 |
| 15 | create_time | datetime | 是 | 否 | 创建时间 | |
| 16 | update_time | timestamp | 是 | 否 | 更新时间 | |
| 17 | source_table | varchar | 255 | 否 | 否 | 来源表 |
| 18 | source_id | int | 否 | 否 | 来源ID | |
| 19 | source_user_id | int | 否 | 否 | 来源用户 |
6 系统实现
6.1 预约挂号功能实现
在基于Spring Boot的医院在线挂号系统中, 患者用户登录系统后,通过导航菜单进入“医生信息”页面。前端通过调用后端`DoctorController`的接口(如`/api/doctors`),获取所有医生的基本信息(如姓名、科室、挂号费用等)。数据以分页形式展示在前端页面,用户可以通过搜索框输入关键词(如医生姓名或科室名称)快速筛选目标医生。医生信息展示界面界面如下图所示。

图6-1 医生信息展示界面
点击“预约挂号”按钮后,前端加载表单页面,要求填写预约挂号信息,通过调用`DepartmentService`和`DoctorService`选择科室与医生,并进一步调用`ScheduleService`来选定可预约的时间段。确认信息后,系统使用`AppointmentService`生成挂号订单,并采用AES加密技术确保个人信息安全。预约挂号提交界面界面如下图所示。

图6-2 预约挂号提交界面
患者点击“预约挂号”选项后,前端调用`ScheduleController`的`/api/schedules/doctor/{id}`接口,获取预约挂号列表,便于用户快速找到自己的预约挂号信息。预约挂号界面界面如下图所示。

图6-3 预约挂号界面
预约挂号关键代码如下所示。
@PostMapping("/add")
@Transactional
public Map<String, Object> add(HttpServletRequest request) throws IOException {
service.insert(service.readBody(request.getReader()));
return success(1);
}
public Map<String, Object> addMap(Map<String,Object> map){
service.insert(map);
return success(1);
}
6.2 门诊缴费功能实现
在医院在线挂号系统的门诊缴费模块中,患者登录后进入“门诊缴费”页面,系统通过调用`BillingService`的`getUnpaidItemsByPatient`方法展示所有未缴费项目供患者选择。确认无误后,系统使用`validateBillingItems`方法验证所选项目的有效性,并调用`PaymentService`的`createPaymentOrder`方法生成缴费订单。界面如下图所示。

图6-4 门诊缴费界面
接着,患者通过选定的支付方式(如微信、支付宝)完成支付流程,此过程利用AES加密技术保障数据安全,支付成功后,系统更新订单状态并通过`updateItemStatus`方法将缴费项目的状态更新为“已支付”。同时,系统自动通知相关科室准备后续服务,并通过`NotificationService`发送电子缴费凭证给患者。界面如下图所示。

图6-5 门诊缴费支付界面
门诊缴费关键代码如下所示。
@RequestMapping("/get_list")
public Map<String, Object> getList(HttpServletRequest request) {
Map<String, Object> map = service.selectToPage(service.readQuery(request), service.readConfig(request));
return success(map);
}
@PostMapping("/add")
@Transactional
public Map<String, Object> add(HttpServletRequest request) throws IOException {
service.insert(service.readBody(request.getReader()));
return success(1);
}
public Map<String, Object> addMap(Map<String,Object> map){
service.insert(map);
return success(1);
}
@RequestMapping(value = {"/sum_group", "/sum"})
public Map<String, Object> sum(HttpServletRequest request) {
Integer value = service.selectSqlToInteger(service.sum(service.readQuery(request), service.readConfig(request)));
return success(value);
}
6.3 医生信息管理功能实现
在医院在线挂号系统的医生信息管理模块中,管理员登录后台管理系统后,通过调用`DoctorService`的`listDoctors`方法展示所有医生的基本信息,并支持条件筛选快速定位目标医生。医生信息管理界面如下图所示。

图6-6 医生信息管理界面
新增医生时,管理员填写必要信息,系统使用`addDoctor`方法保存至数据库并生成唯一医生ID,同时对敏感信息采用AES加密存储以确保数据安全。编辑医生信息时,通过`getDoctorById`获取详情并在修改后利用`updateDoctor`更新记录。删除操作则是逻辑删除,设置状态为“停用”并通过同步更新关联预约和排班信息避免影响患者预约。医生信息添加界面如下图所示。

图6-7 医生信息添加界面
医生信息管理关键代码如下所示。
@RequestMapping("/get_obj")
public Map<String, Object> obj(HttpServletRequest request) {
List resultList = service.selectBaseList(service.select(service.readQuery(request), service.readConfig(request)));
if (resultList.size() > 0) {
JSONObject jsonObject = new JSONObject();
jsonObject.put("obj",resultList.get(0));
return success(jsonObject);
} else {
return success(null);
}
}
@PostMapping("/add")
@Transactional
public Map<String, Object> add(HttpServletRequest request) throws IOException {
service.insert(service.readBody(request.getReader()));
return success(1);
}
public Map<String, Object> addMap(Map<String,Object> map){
service.insert(map);
return success(1);
}
@PostMapping("/set")
@Transactional
public Map<String, Object> set(HttpServletRequest request) throws IOException {
service.update(service.readQuery(request), service.readConfig(request), service.readBody(request.getReader()));
return success(1);
}
@RequestMapping(value = "/del")
@Transactional
public Map<String, Object> del(HttpServletRequest request) {
service.delete(service.readQuery(request), service.readConfig(request));
return success(1);
}
public void delete(Map<String,String> query,Map<String,String> config){
QueryWrapper wrapper = new QueryWrapper<E>();
toWhereWrapper(query, "0".equals(config.get(FindConfig.GROUP_BY)),wrapper);
baseMapper.delete(wrapper);
log.info("[{}] - 删除操作:{}",wrapper.getSqlSelect());
}
6.4 预约挂号管理功能实现
在医院在线挂号系统的预约挂号管理模块中,管理员登录后台管理系统后,通过调用`AppointmentService`的`getAllAppointments`方法展示所有患者的预约挂号记录,并支持按条件筛选(如科室、医生、日期或状态)快速定位目标记录。对于异常预约(如未支付或重复预约),管理员可以使用`handleExceptionalAppointment`方法进行处理,确保资源释放和数据一致性。界面如下图所示。

图6-8 预约挂号管理界面
管理员可以通过后台管理系统使用`AdminService`提供的功能对所有预约进行审核与管理,更新审核预约挂号信息(例如从“未通过”到“通过”),并通过调用`updateAppointmentStatus`同步通知相关患者和医生。界面如下图所示。

图6-9 预约挂号审核界面
预约挂号管理关键代码如下所示。
@RequestMapping("/get_obj")
public Map<String, Object> obj(HttpServletRequest request) {
List resultList = service.selectBaseList(service.select(service.readQuery(request), service.readConfig(request)));
if (resultList.size() > 0) {
JSONObject jsonObject = new JSONObject();
jsonObject.put("obj",resultList.get(0));
return success(jsonObject);
} else {
return success(null);
}
}
@PostMapping("/set")
@Transactional
public Map<String, Object> set(HttpServletRequest request) throws IOException {
service.update(service.readQuery(request), service.readConfig(request), service.readBody(request.getReader()));
return success(1);
}
@RequestMapping(value = "/del")
@Transactional
public Map<String, Object> del(HttpServletRequest request) {
service.delete(service.readQuery(request), service.readConfig(request));
return success(1);
}
public void delete(Map<String,String> query,Map<String,String> config){
QueryWrapper wrapper = new QueryWrapper<E>();
toWhereWrapper(query, "0".equals(config.get(FindConfig.GROUP_BY)),wrapper);
baseMapper.delete(wrapper);
log.info("[{}] - 删除操作:{}",wrapper.getSqlSelect());
}
7 软件测试
测试的主要目的是确保系统的功能和性能满足预期的需求,同时识别和修复潜在的缺陷。通过系统测试,可以验证各个功能模块的正确性和稳定性,确保系统在不同使用场景下的表现符合设计要求。测试目的包括确认系统功能的完整性、验证数据处理的准确性、评估系统的性能和安全性。测试还可以提高用户满意度,保证用户在使用系统时获得流畅和可靠的体验。通过全面的测试,可以降低后期维护成本,减少系统上线后出现故障的风险,从而保障系统的长期稳定运行。
7.2 安全测试
- 身份认证与授权测试
身份认证与授权测试用于验证系统是否能够正确识别合法用户,并限制未授权用户的访问,主要包含以下测试内容:
登录功能测试:验证用户名和密码是否经过加密传输(如 HTTPS)。检查是否存在暴力破解攻击漏洞(如无登录失败次数限制)。验证是否支持多因素认证(MFA)。
权限控制测试:验证普通用户无法访问管理员页面或接口。测试是否有越权访问漏洞(如直接修改 URL 或 API 参数访问未授权资源)。检查是否对敏感操作(如删除预约记录)进行了二次确认或权限校验。
- 输入验证与防护测试
输入验证与防护测试目的是防止恶意用户通过非法输入攻击系统,主要包含以下测试内容:
SQL 注入测试:在搜索框、表单字段等输入点注入 SQL 语句,检查系统是否返回异常结果。确保使用了参数化查询或 ORM 框架(如 MyBatis、JPA)来防止 SQL 注入。
跨站脚本攻击(XSS)测试:在输入框中插入 <script>alert('XSS')</script> 等恶意代码,检查是否被过滤或转义。验证输出内容是否经过 HTML 编码处理。
跨站请求伪造(CSRF)测试:模拟 CSRF 攻击,验证系统是否要求携带 CSRF Token。检查敏感操作(如提交预约请求)是否受到 CSRF 防护。
文件上传测试:检查是否允许上传恶意文件(如 .exe、.php 文件)。验证文件类型和大小是否受到限制。确保上传文件存储路径不暴露在公网。
- 数据安全测试
数据安全测试测试目的是保护用户隐私和敏感数据,防止数据泄露,主要包含以下测试内容:
数据加密测试:验证数据库中的敏感信息(如用户密码、身份证号)是否加密存储。检查传输过程中是否使用 HTTPS 加密。
日志安全性测试:确保日志中不包含敏感信息(如明文密码、银行卡号)。
数据备份与恢复测试:验证系统是否定期备份数据。测试数据恢复机制是否有效。
在本系统中,测试方法主要依赖于测试用例的设计与执行。测试用例是根据系统需求文档编写的,覆盖所有功能模块及其边界情况。每个测试用例包含输入数据、预期结果和实际结果的对比,以验证系统的功能是否按预期工作。
预约挂号功能测试用例表是用来验证患者用户正常完成预约挂号操作,预约挂号功能测试用例如表7-1所示。
表7-1 预约挂号功能测试用例
| 测试编号 | 功能模块 | 测试用例描述 | 预期结果 |
| 1 | 预约挂号 | 用户选择科室和医生,并成功预约一个有空位的时间段 | 系统生成预约记录并发送确认信息给用户 |
| 2 | 预约挂号 | 用户尝试预约一个已满的时间段 | 系统提示用户选择其他时间或医生 |
| 3 | 预约挂号 | 在网络不稳定的情况下,用户尝试预约 | 系统保存用户的进度,并在网络恢复后提示继续 |
| 4 | 预约挂号 | 用户在最终确认前取消预约 | 系统允许取消预约并释放号源 |
门诊缴费功能测试用例表是用来验证患者用户正常完成门诊缴费操作,门诊缴费功能测试用例如表7-2所示。
表7-2 门诊缴费功能测试用例
| 测试编号 | 功能模块 | 测试用例描述 | 预期结果 |
| 1 | 门诊缴费 | 用户选择一个未缴费项目并成功支付 | 系统生成缴费订单,并更新缴费项目状态为“已支付”,发送电子缴费凭证给用户 |
| 2 | 门诊缴费 | 用户尝试支付一个不存在的缴费项目 | 系统提示用户该缴费项目无效或不存在 |
| 3 | 门诊缴费 | 支付过程中网络异常,系统保存进度并在网络恢复后提示继续 | 系统允许用户在网络恢复后继续支付过程 |
| 4 | 门诊缴费 | 用户在支付前取消缴费流程 | 系统允许取消操作,并保持缴费项目状态为“未支付” |
| 5 | 门诊缴费 | 用户尝试支付时余额不足(假设使用预存款账户) | 系统提示用户余额不足,请充值或选择其他支付方式 |
| 6 | 门诊缴费 | 用户选择多个未缴费项目进行批量支付 | 所有选定项目的状态均更新为“已支付”,并分别发送电子缴费凭证 |
医生信息管理功能测试用例表是用来验证管理员正常完成医生信息管理操作,医生信息管理功能测试用例如表7-3所示。
表7-3 医生信息管理功能测试用例
| 测试编号 | 功能模块 | 测试用例描述 | 预期结果 |
| 1 | 医生信息管理 | 管理员成功添加新医生信息 | 新医生的信息被正确保存至数据库 |
| 2 | 医生信息管理 | 管理员尝试添加缺少必要字段的医生信息 | 系统提示补充所需字段 |
| 3 | 医生信息管理 | 管理员尝试删除一个仍有未完成预约的医生 | 系统提示需先处理相关预约 |
| 4 | 医生信息管理 | 在网络不稳定的情况下,管理员尝试操作 | 系统保存进度并在网络恢复后提示继续 |
预约挂号管理功能测试用例表是用来验证管理员或医生用户正常完成预约挂号管理操作,预约挂号管理功能测试用例如表7-4所示。
表7-4 预约挂号管理功能测试用例
| 测试编号 | 功能模块 | 测试用例描述 | 预期结果 |
| 1 | 预约挂号管理 | 管理员或医生用户选择一个预约记录并成功更新审核状态(如通过) | 预约记录的状态得到更新 |
| 2 | 预约挂号管理 | 管理员或医生用户尝试更新审核状态时发生错误 | 系统提示重新检查网络或状态 |
| 3 | 预约挂号管理 | 在网络不稳定的情况下,管理员或医生用户尝试操作 | 系统保存进度并在网络恢复后提示继续 |
经过对医院在线挂号系统预约挂号、问诊缴费、医生信息管理及预约挂号管理等核心功能的全面测试,系统能够成功处理用户的预约挂号请求,具备良好的功能完整性和友好的界面体验。在异常情况下,系统能提供明确的提示,确保用户理解操作限制。同时,系统在多个并发测试中表现稳定,响应时间在可接受范围内,数据处理准确无误,未出现数据遗失或错误。此外,用户信息安全得到有效保护,未发现数据泄露风险。未来可以加强用户权限管理、用户反馈机制以及报表生成能力,以持续优化系统性能与用户体验。整体而言,系统符合需求规范,表现良好,但仍需关注持续改进。
总 结
此毕设说明书首先明确了医院在线挂号系统的设计目标,并针对该目标进行了详尽的需求分析和软件分析。该系统采用Java的Spring Boot作为后端框架,结合MySQL数据库用于数据持久化,利用AES加密技术保障数据传输的安全性,通过RESTful API支持前后端分离开发模式,确保了系统的高集成性和易用性。使用JavaScript等技术构建前端友好界面,便于患者、医生和管理员不同类型的用户操作。
本医院在线挂号系统不仅能够为患者用户提供便捷的在线挂号服务,而且可以为医生和管理员提供高效的管理工具。主要实现了医生信息管理、医生排班管理、预约挂号、取消挂号、门诊缴费、取消缴费、挂号签到等核心功能,系统具有强大的功能、高效灵活的操作体验以及良好的可扩展性。具有以下特点:
- 医生信息管理:系统允许管理员添加、编辑或删除医生信息,支持排班设置,便于患者选择合适的医生进行预约,提升医疗服务的质量。
- 医生排班管理:实现医生排班管理功能,帮助管理员合理安排医生的工作时间,可以轻松高效调整医生的工作计划,适应实际需求变化,提高医疗服务效率,优化资源配置。
- 预约挂号:实现了从查看医生信息到完成预约的全流程自动化处理,简化患者的挂号流程。患者可以通过系统实时查看医生的可用时间段,并进行在线预约,减少了排队等候的时间。
- 取消挂号:允许患者在特定条件下取消预约,经管理员审核通过后,释放号源并通知相关方,能够增强系统的灵活性,使得医疗资源能够更有效地被利用。
- 门诊缴费:支持多种支付方式,方便患者快速完成费用支付,增强用户体验。系统自动生成缴费单据,确保财务流程透明准确。
- 取消缴费:为误操作或其他特殊情况提供退款途径,保障患者权益,通过严格的审核机制,确保每一笔退款都符合规定。
- 挂号签到:通过电子签到功能提升就诊效率,减少排队等待时间。患者到达医院后可以通过移动设备快速完成签到,系统自动更新状态,方便医生及时了解患者到达情况。
为了提高系统的安全性和可维护性,本系统设置了患者用户、医生用户和管理员用户。患者用户和医生用户账号可通过在线注册获取,而管理员账号则由系统设置。系统管理员的主要职责是对系统进行全面管理,包括但不限于用户权限设置、资源调度、处理审核请求等;医生用户专注于医疗活动的执行,如查看预约信息、查看排班等;患者用户享受便捷的医疗服务,如在线挂号、取消挂号、缴费、取消缴费及签到等。本医院在线挂号系统的实现不仅提升了医疗服务的质量和效率,还显著改善了患者的挂号就医体验。通过严格的测试和持续优化,系统已具备较高的稳定性和安全性,能够满足现代医院信息化管理的需求。
参考文献
- 吴小静,吴旭丽,高小燕.融合Spring与Vue框架在医院挂号系统设计中的应用研究[J/OL].自动化技术与应用,1-6[2025-04-16].http://kns.cnki.net/kcms/detail/23.1474.tp.20241227.1920.188.html.
- 杨巍,孟晓阳,耿鹏志,等.医院互联网预约挂号系统业务安全探索与实践[J].中国卫生信息管理杂志,2024,21(03):431-436.
- Bhutada S ,Mahankali H ,Chandupatla V , et al.SMART DOCTORS ASSISTANT- AN ADVANCED APPOINTMENT BOOKING SYSTEM FOR HOSPITALS[J].International Journal of Advanced Research (IJAR),2023,11(5):
- Nitika S ,K. A A ,Pankaj A , et al.Association of waiting time and satisfaction level of patients with online registration system in a tertiary level medical institute outpatient department (OPD)[J].Health Policy and Technology,2022,11(4):
- 王曼维,杨荻,李岩,等.基于SpringBoot框架的智慧医疗问诊系统设计与实现[J].中国医学装备,2022,19(03):133-136.
- 巩蕾.医院挂号预约管理系统设计[J].电脑编程技巧与维护,2022,(02):66-68+80.DOI:10.16184/j.cnki.comprg.2022.02.033.
- 孙剑,程建军.基于微信小程序的医院远程挂号系统设计[J].电子设计工程,2021,29(22):51-54.DOI:10.14022/j.issn1674-6236.2021.22.012.
- 常佳宁,潘琳.一种基于Web的医院挂号系统设计[J].中国科技信息,2021,(16):45-46.
- 叶基林.某医院挂号预约管理系统设计与实现[D].电子科技大学,2021.DOI:10.27005/d.cnki.gdzku.2021.002694.
- 李慧宁,王文军.基于JavaWeb的医院在线挂号系统设计与实现[J].电子元器件与信息技术,2021,5(02):172-175.DOI:10.19772/j.cnki.2096-4455.2021.2.076.
致 谢
在本项目的实施过程中,许多人给予了我无私的支持和帮助,令我深感感谢。
我要衷心感谢我的指导老师。不仅在项目的初期提供了宝贵的建议,还在整个过程中给予了我细致入微的指导。专业知识和严谨态度始终激励着我,让我在遇到困难时能够保持信心,继续前行。每一次的讨论都让我对项目有了更深刻的理解,帮助我克服了许多技术难题。
我也要感谢参与用户测试的同学们。你们的反馈和建议为我们系统的优化提供了重要的参考,帮助我们更好地理解用户需求。正是因为有了你们的参与,我们才能够不断改进,提升系统的用户体验。感谢所有支持我的家人和朋友。你们的理解与鼓励让我在项目的紧张时刻始终能够保持积极的心态,成为我前进的动力。每当我遇到挑战时,想到你们的支持,我就能够重新振作,继续努力。最后,我要感谢所有在我职业发展过程中给予帮助的人。每一次的交流与分享都让我受益匪浅,拓宽了我的视野,让我在这条道路上走得更加坚定。
项目的完成不仅是我个人努力的结果,更是许多人共同支持与协作的成果。在此,我再次向所有关心和支持我的人表达衷心的感谢。希望未来我们能够继续携手,共同创造更多的价值和成就。
请关注点赞+私信博主,免费领取项目源码
478

被折叠的 条评论
为什么被折叠?



