摘 要
本研究成功设计并实现了一个基于Django框架的视频文本检索系统,为用户和管理员提供了一个高效、便捷的视频内容检索与管理平台。系统采用Python语言开发,结合MySQL数据库进行数据存储与管理。用户可以通过关键词快速检索视频内容,并查看相关的视频信息,如视频标题、描述、上传时间等,极大地提高了视频检索的效率和准确性。用户还可以发布自己的视频信息,分享视频内容。管理员则通过后台管理系统进行视频信息的管理和审核,查看所有用户发布的视频信息,进行审核操作,确保视频内容的合规性和准确性。管理员还可以对视频信息进行编辑、删除等操作,维护系统的整体质量和安全性。通过优化系统架构,本系统不仅提升了用户体验,还为视频内容管理和检索提供了有力的技术支持,推动了视频检索技术的实用化发展。
关键词:视频文本检索系统;Python语言;Django框架;MySQL
Abstract
This study successfully designed and implemented a video text retrieval system based on the Django framework, providing users and administrators with an efficient and convenient platform for video content retrieval and management. The system is developed using Python language and combined with MySQL database for data storage and management. Users can quickly retrieve video content through keywords and view related video information such as video titles, descriptions, upload times, etc., greatly improving the efficiency and accuracy of video retrieval. Users can also post their own video information and share video content. Administrators manage and review video information through the backend management system, view all user posted video information, perform review operations, and ensure the compliance and accuracy of video content. Administrators can also edit and delete video information to maintain the overall quality and security of the system. By optimizing the system architecture, this system not only enhances user experience, but also provides strong technical support for video content management and retrieval, promoting the practical development of video retrieval technology.
Keywords: video text retrieval system; Python language; Django framework; MySQL
目 录
1绪 论
随着互联网的普及和多媒体技术的发展,视频内容的创作与传播呈现出爆发式增长,视频平台已成为人们获取信息和娱乐的重要渠道。然而,现有的视频检索和管理工具在用户体验和内容管理方面仍存在诸多问题。对于用户而言,当前的视频检索工具往往只能基于视频标题或简单标签进行搜索,检索结果不够精准,难以快速找到所需内容。同时,视频信息的展示不够全面,用户难以获取到详细的视频背景和文本内容,影响了检索效率和用户体验。对于视频发布者和管理员来说,缺乏一个高效、便捷的管理平台来审核和管理视频内容,导致一些低质量或违规的视频内容难以及时被发现和处理。现有系统在视频内容的发布、审核和管理流程上不够优化,导致管理效率低下,难以满足日益增长的视频内容管理需求。这些问题不仅影响了用户的使用体验,也制约了视频平台的健康发展。
针对上述问题,本研究设计并实现了一个基于Django框架的视频文本检索系统。该系统采用Python语言开发,结合MySQL数据库进行数据存储与管理,旨在为用户提供高效、准确的视频检索服务,同时为管理员提供便捷的视频内容管理和审核功能。通过优化系统架构,本系统不仅提升了用户体验,还为视频内容管理和检索提供了有力的技术支持,推动了视频检索技术的实用化发展。
本研究旨在设计并实现一个基于Django框架的视频文本检索系统,其理论和实践意义十分显著。从理论角度来看,该研究深入探讨了如何利用Python语言和Django框架结合MySQL数据库,构建一个高效、准确的视频文本检索系统。这不仅为视频检索领域的研究提供了新的思路和方法,还通过优化系统架构,为视频内容管理和检索提供了有力的技术支持,进一步丰富了视频检索领域的研究内容。该研究还为后续相关研究提供了可借鉴的案例和经验,推动了视频检索技术的理论发展。
在实践方面,该系统通过优化视频检索流程,显著提升了用户检索视频信息的效率和准确性,极大地改善了用户体验。用户可以便捷地通过关键词快速检索视频内容,并查看相关的视频信息,如视频标题、描述、上传时间等,这使得用户能够更高效地获取所需视频资源。同时,系统为管理员提供了便捷的视频内容管理和审核功能,确保视频内容的合规性和高质量。通过系统化、规范化的管理方式,本研究不仅提升了用户体验,还为视频平台的运营提供了有力支持,推动了视频检索技术的实用化发展。此外,该系统也为视频内容的发布者提供了一个高效、便捷的平台,促进了视频内容的创作和分享,推动了视频行业的健康发展。
在国内,视频文本检索系统的研究与应用取得了显著进展。例如,一些研究机构通过优化视频文本提取技术,提高了检索结果的准确性和相关性。比如,清华大学的研究团队开发了一种基于深度学习的视频文本提取算法,能够自动识别视频中的关键帧并提取文本信息,显著提升了检索效率。此外,国内视频平台如哔哩哔哩(B站)在用户界面设计上不断创新,提供了更友好的交互体验,增强了用户对视频内容的检索和浏览效率。B站的弹幕功能不仅丰富了用户的观看体验,还为视频检索提供了新的维度。
在国外,视频文本检索系统的研究和应用已经较为成熟,尤其在多语言信息检索和语义检索方面取得了显著成果。例如,美国普渡大学的研究人员开发了一种文本语音对齐技术,能够为视频生成精准的字幕,极大地提高了视频内容的可检索性。YouTube作为全球最大的视频平台之一,在用户界面设计和交互体验方面表现较为出色。YouTube不仅提供了多语言字幕功能,还通过语义检索技术,能够根据用户的搜索意图提供更精准的视频推荐。
综上所述,国内外在视频文本检索系统的研究和应用方面都取得了显著进展。国内研究在提升检索效率和用户体验方面不断优化,而国外则在多语言检索和语义检索方面表现更为成熟。这些研究成果为视频文本检索技术的进一步发展提供了坚实基础,也为未来相关系统的改进和创新提供了重要参考。
本文的结构按逻辑顺序分为以下几个章节:
第1章绪论,本章节介绍研究背景和意义,回顾当前研究现状,并阐明本文主要组织结构。
第2章系统关键技术,本章节将对视频文本检索系统的实现关键技术进行简要介绍。
第3章系统分析,本章节基于市场调研,分析视频文本检索系统的可行性、功能、角色、性能等需求,明确各模块的业务需求。
第4章系统设计,本章节详细阐述系统的整体架构设计,包括前后端结构、数据库设计及功能模块的设计思路。
第5章系统实现,本章节介绍系统各主要模块的具体实现,包括代码示例、业务逻辑及界面设计等。
第6章系统测试,本章节描述系统的测试方法及结果,分析系统的性能、稳定性及用户反馈。
第7章结论,本章节对主要对研究成果进行总结。
2 关键技术介绍
B/S体系[1],即Browser/Server体系,是一种常见的网络应用程序架构。其工作原理基于客户端与服务器之间的请求-响应模型。用户通过浏览器向服务器发送请求,服务器接收到请求后进行处理,并生成相应的响应结果,最终将响应返回给客户端。浏览器接收到服务器返回的响应后,解析其中的标记语言(如HTML[2]),并根据CSS样式表和PythonScript脚本来渲染页面,呈现给用户。用户可以与页面进行交互,例如点击链接、填写表单等操作,这些操作会触发新的请求,循环执行上述过程。
2.2Django框架
Django是一个使用Python语言开发的Web应用程序框架[3]。它提供了一种简单而强大的方式来构建复杂的网站和应用程序。通过使用Django,开发人员可以更轻松地处理数据库、创建用户界面和处理用户请求。它还提供了一个自动生成管理界面的功能,使得管理后台数据变得更加简单。Django还具有强大的安全功能,可以保护网站免受常见的网络攻击[4]。总之,Django是一个非常实用和易于学习的框架,适用于各种规模的Web项目。无论你是初学者还是经验丰富的开发人员,都可以从Django的便利性和灵活性中受益。
MySQL是一种广泛使用的开源关系型数据库管理系统[5](RDBMS),其稳定性、可靠性和卓越性能使其成为众多应用程序的首选数据库。MySQL支持标准SQL语法,并提供丰富的功能和特性,如事务处理、触发器和存储过程等,以满足开发者对数据管理和操作的需求。MySQL具有良好的可扩展性,支持主从复制、分布式架构和集群部署,适用于各种规模和负载的应用场景。作为一个开源项目,MySQL拥有庞大的用户社区和活跃的开发者社区,为用户提供了丰富的文档、教程和支持资源。总之,MySQL是一款可靠、强大且灵活的关系型数据库管理系统[6],通过其卓越性能和可扩展性,帮助开发者高效地管理和操作数据,并得到了广大用户的认可和应用。
2.4Python语言
Python是一种简洁易读、跨平台且功能强大的编程语言[7]。它拥有庞大而活跃的社区,提供了丰富的第三方库和框架,如NumPy、Pandas和Django,使开发人员能够快速构建各种应用程序。Python在数据处理和科学计算方面表现出色,通过相关库和工具,可以进行数据分析、机器学习和科学计算等任务。此外,Python广泛应用于Web开发[8]、自动化脚本、网络爬虫等领域,其多样性使其成为一个全能的编程语言。无论你是初学者还是有经验的开发者,Python的简单语法、跨平台性以及强大的社区支持都能为你提供高效、优雅和可靠的编程体验。总之,Python是一个强大而灵活的编程语言,深受开发人员喜爱,并在各个领域得到广泛应用。
3 系统分析
在技术可行性方面,选择使用Python作为开发语言,结合相应的框架Django,以实现系统的功能需求。Python作为一种简洁而强大的编程语言,具有丰富的库支持和成熟的开发社区,可以满足视频文本检索系统的开发需求。Django作为Python的Web框架,提供了高度可扩展的开发环境,使得系统的设计和实现更加便捷和高效。
系统开发采用开源技术栈,降低了软件授权与工具采购成本。Django框架简化了开发流程,缩短了项目周期,减少了人力投入。此外,借助云计算资源部署系统,可根据实际需求灵活调整服务器配置,进一步降低硬件成本。总体而言,该方案在经济上具有较高性价比,适合中小型企业或初创团队实施。
在操作可行性方面,本系统设计注重用户体验,采用了直观易用的界面设计,并提供详细的帮助文档支持,确保用户可以轻松上手使用各项功能。无论是用户还是后台管理员,都能通过简洁明了的操作流程完成信息查询和管理等任务。因此,从用户操作的角度来看,本系统具备良好的操作可行性。
本系统基于Python语言及相关技术栈进行设计与开发,旨在满足视频文本检索系统的多样化运营需求,为普通用户和管理员两大角色提供全面的功能支持。对于普通用户,系统提供视频信息查询、通知公告浏览、视频资讯查看及个人中心操作等功能,帮助用户便捷地获取视频相关信息,提升信息检索的效率和体验。对于管理员,系统支持后台数据维护、用户权限管理、视频信息管理以及系统配置等核心任务,确保系统的高效运行和服务质量。通过功能模块的精细化设计,系统实现了业务流程的自动化与智能化,为视频文本检索系统的数字化转型提供了有力的技术支持。具体描述如下:
- 普通用户模块:
首页:首页是用户进入系统后的第一界面,展示平台的主要信息,包括通知公告、视频信息、视频资讯以及平台推荐内容。通过分析用户的浏览历史和偏好,系统能够个性化地展示相关内容,帮助用户快速了解当前的热门视频和活动信息,提升用户的浏览体验。
通知公告:用户可以查看平台发布的最新公告,了解关于视频更新、服务变更、系统维护等方面的通知和更新,确保用户第一时间获得重要信息,避免遗漏。
视频资讯:用户可以浏览平台发布的视频资讯,包括最新视频推荐、热门视频榜单、视频制作教程等内容。视频资讯页面支持用户对文章进行点赞、收藏和评论,增强用户与平台的互动。
视频信息:用户可以通过关键词搜索视频内容,并查看相关的视频信息,如视频名称、描述、上传时间、播放次数等。系统支持视频分类浏览,用户可以根据感兴趣的类别快速找到相关视频。用户还可以通过视频详情页查看视频的完整内容,并进行播放、收藏和评论操作。
我的账户:管理个人信息,包括昵称、头像和密码修改;支持绑定手机号或邮箱以增强账户安全。
个人中心:展示用户的个人首页、视频信息、收藏、评论管理等信息,提供个性化的用户体验。
(2)管理员功能分析
后台首页: 展示管理员的主要操作入口和重要信息概览,包括系统运行状态、视频信息统计等,帮助管理员快速了解系统整体情况。
系统用户: 包括管理员和普通用户的账户管理,允许管理员进行用户信息的查看、编辑、权限分配和角色管理。
视频类型管理:管理员可以管理视频类型,创建新的视频分类、编辑现有分类或删除分类。视频分类有助于用户更方便地查找和浏览视频内容,提升用户体验。
视频信息管理:管理员可以查看所有视频信息,包括视频名称、描述、上传时间、播放次数等。支持对视频进行搜索、筛选和分页显示,方便快速定位特定视频。管理员还可以对视频进行审核、编辑或删除操作,确保视频内容的合规性和高质量。
系统管理(轮播图):管理员可以管理后台首页的轮播图内容,包括图片上传、顺序调整和内容更新,用于展示重要通知、活动或系统功能亮点。
通知公告管理:管理员可以发布、编辑和删除通知公告,确保用户及时获取重要信息。
资源管理(视频资讯、资讯分类):管理员可在该功能中添加、编辑或删除视频资讯内容,按类别对资讯进行分类管理,帮助用户更容易找到感兴趣的内容,同时提升资讯的整合性和易读性。
普通用户角色用例图如下所示。

管理员角色用例图如下所示。

图3-2 管理员用例图
系统非功能需求指的是性能需求,即对一个系统的性能需求进行分析和定义的过程。在进行性能需求分析时,因此视频文本检索系统的设计与实现主要需要考虑以下几个方面的性能需求:
响应时间:响应时间是指系统在接收到请求后,作出响应的时间。根据具体的业务需求和用户体验要求,可以确定系统在不同场景下的响应时间要求。
吞吐量:吞吐量是指系统在一定时间内处理的事务或请求的数量。根据业务需求和用户量的估计,可以确定系统需要支持的最大吞吐量。
并发用户数:并发用户数是指系统在同时使用的用户数量。根据预期的用户量和并发访问需求,可以确定系统需要支持的最大并发用户数。
可扩展性:可扩展性是指系统在面对用户量增加或并发访问需求增加时,能否通过增加硬件资源或调整系统架构来满足需求。根据预期的用户增长和扩展计划,可以确定系统需要具备的可扩展性要求。
故障处理能力:系统对故障的处理能力是指在出现错误或故障时,系统能够快速、准确地识别、定位并处理故障的能力。根据业务的重要性和对故障处理的要求,可以确定系统需要具备的故障处理能力。
安全性:系统在性能需求分析中,也需考虑安全方面的需求,如数据的保密性、完整性和可用性等。根据具体的安全需求和合规要求,可以确定系统需要满足的安全性需求。
通过对这些性能需求进行详细分析和定义,可以为视频文本检索系统的设计和开发提供指导,确保系统在满足预期的性能需求的同时,具备良好的性能和可靠性。
3.5.1用户登录流程
用户输入用户名和密码后,系统先检查输入是否为空,再验证用户名是否存在,若存在则通过用户名获取密码并校验。若密码正确则登录成功,否则提示密码错误。若用户名不存在或无法登录,提示用户操作无效。如图3-3所示。

图3-3登录流程图
管理员可以添加信息,用户添加可以自己权限内的信息,输入信息后,要想利用这个软件来进行系统的安全管理,首先需要登录到该软件中。添加信息流程如图3-4所示。

图3-4添加信息流程图
3.5.3修改信息流程
用户首先选择需要修改的记录,输入修改后的数据,系统判断输入数据是否合法。若数据不合法,提示重新输入;若数据合法,则将修改后的数据写入数据库,完成操作后流程结束。修改信息流程图如图3-5所示。

图3-5修改信息流程图
用户选择需要删除的记录后,系统判断是否确认删除。若未确认,返回选择环节;若确认删除,则更新数据库,删除对应记录,完成操作后流程结束。删除信息流程图如图3-6所示。

图3-6删除信息流程图
4系统设计
从技术角度来看,视频文本检索系统的架构设计至关重要。我们将采用MVC架构,包括表现层、业务逻辑层和数据访问层。表现层负责用户界面展示,业务逻辑层处理核心功能逻辑,数据访问层负责数据库交互。通过三层架构模式,确保系统的可靠性和可扩展性。
系统架构图如图4-1所示。

图4-1 系统架构图
通过整体功能模块设计,我们将根据需求分析的结果,将系统的功能划分为不同的模块。每个模块负责实现特定的功能,并与其他模块进行协作。我们将详细定义每个模块的输入、输出、处理逻辑和相互依赖关系。系统总体功能模块图如下图所示。

图4-2 系统功能模块图
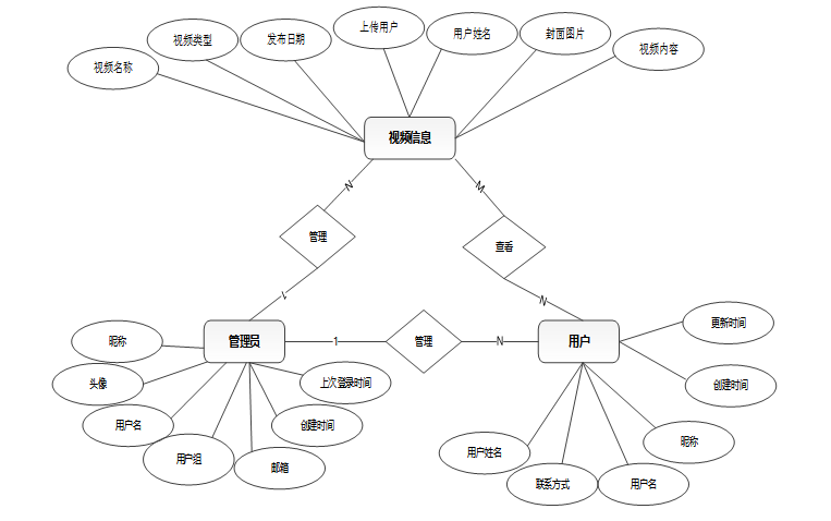
借助先进的系统,E-R图使其他用户可以快速轻松地了解系统的功能以及他们之间的关系。根据视频文本检索系统分析结果,本视频文本检索系统总体E-R图如下图所示。
图4-3 系统总体E-R图
所有系统的应用数据相互区分。一旦在相应的系统中实现,它们将与自己相应的网络和服务器通信。所以这个系统可以连接这些数据。当我们选择桥梁截面时,以下将简要介绍如何建立系统。在单击上一个按键的时候,就会自动在对话框中弹出数据源的名字,之后再单击下一个按键时,就在填写相对应的身份验证和登录信息。按照系统功能设计的特点与职能模块的分类,视频文本检索系统的总体设计和实施过程一共涉及到了几个资料表格。
根据E-R图,建立各个实体的数据表。由于本系统数据库数据表数量较多,所以只选取部分表单作为案列,如下所示:
| 编号 | 字段名 | 类型 | 长度 | 是否非空 | 是否主键 | 注释 |
| 1 | token_id | int | 是 | 是 | 临时访问牌ID | |
| 2 | token | varchar | 64 | 否 | 否 | 临时访问牌 |
| 3 | info | text | 65535 | 否 | 否 | 信息 |
| 4 | maxage | int | 是 | 否 | 最大寿命:默认2小时 | |
| 5 | create_time | timestamp | 是 | 否 | 创建时间 | |
| 6 | update_time | timestamp | 是 | 否 | 更新时间 | |
| 7 | user_id | int | 是 | 否 | 用户编号 |
表 4-2-article(文章)
| 编号 | 字段名 | 类型 | 长度 | 是否非空 | 是否主键 | 注释 |
| 1 | article_id | mediumint | 是 | 是 | 文章id | |
| 2 | title | varchar | 125 | 是 | 是 | 标题 |
| 3 | type | varchar | 64 | 是 | 否 | 文章分类 |
| 4 | hits | int | 是 | 否 | 点击数 | |
| 5 | praise_len | int | 是 | 否 | 点赞数 | |
| 6 | create_time | timestamp | 是 | 否 | 创建时间 | |
| 7 | update_time | timestamp | 是 | 否 | 更新时间 | |
| 8 | source | varchar | 255 | 否 | 否 | 来源 |
| 9 | url | varchar | 255 | 否 | 否 | 来源地址 |
| 10 | tag | varchar | 255 | 否 | 否 | 标签 |
| 11 | content | longtext | 4294967295 | 否 | 否 | 正文 |
| 12 | img | varchar | 255 | 否 | 否 | 封面图 |
| 13 | description | text | 65535 | 否 | 否 | 文章描述 |
表 4-3-article_type(文章分类)
| 编号 | 字段名 | 类型 | 长度 | 是否非空 | 是否主键 | 注释 |
| 1 | type_id | smallint | 是 | 是 | 分类ID | |
| 2 | display | smallint | 是 | 否 | 显示顺序 | |
| 3 | name | varchar | 16 | 是 | 否 | 分类名称 |
| 4 | father_id | smallint | 是 | 否 | 上级分类ID | |
| 5 | description | varchar | 255 | 否 | 否 | 描述 |
| 6 | icon | text | 65535 | 否 | 否 | 分类图标 |
| 7 | url | varchar | 255 | 否 | 否 | 外链地址 |
| 8 | create_time | timestamp | 是 | 否 | 创建时间 | |
| 9 | update_time | timestamp | 是 | 否 | 更新时间 |
表 4-4-auth(用户权限管理)
| 编号 | 字段名 | 类型 | 长度 | 是否非空 | 是否主键 | 注释 |
| 1 | auth_id | int | 是 | 是 | 授权ID | |
| 2 | user_group | varchar | 64 | 否 | 否 | 用户组 |
| 3 | mod_name | varchar | 64 | 否 | 否 | 模块名 |
| 4 | table_name | varchar | 64 | 否 | 否 | 表名 |
| 5 | page_title | varchar | 255 | 否 | 否 | 页面标题 |
| 6 | path | varchar | 255 | 否 | 否 | 路由路径 |
| 7 | parent | varchar | 64 | 否 | 否 | 父级菜单 |
| 8 | parent_sort | int | 是 | 否 | 父级菜单排序 | |
| 9 | position | varchar | 32 | 否 | 否 | 位置 |
| 10 | mode | varchar | 32 | 是 | 否 | 跳转方式 |
| 11 | add | tinyint | 是 | 否 | 是否可增加 | |
| 12 | del | tinyint | 是 | 否 | 是否可删除 | |
| 13 | set | tinyint | 是 | 否 | 是否可修改 | |
| 14 | get | tinyint | 是 | 否 | 是否可查看 | |
| 15 | field_add | text | 65535 | 否 | 否 | 添加字段 |
| 16 | field_set | text | 65535 | 否 | 否 | 修改字段 |
| 17 | field_get | text | 65535 | 否 | 否 | 查询字段 |
| 18 | table_nav_name | varchar | 500 | 否 | 否 | 跨表导航名称 |
| 19 | table_nav | varchar | 500 | 否 | 否 | 跨表导航 |
| 20 | option | text | 65535 | 否 | 否 | 配置 |
| 21 | create_time | timestamp | 是 | 否 | 创建时间 | |
| 22 | update_time | timestamp | 是 | 否 | 更新时间 |
表 4-5-code_token(验证码)
| 编号 | 字段名 | 类型 | 长度 | 是否非空 | 是否主键 | 注释 |
| 1 | code_token_id | int | 是 | 是 | 验证码ID | |
| 2 | token | varchar | 255 | 否 | 否 | 令牌 |
| 3 | code | varchar | 255 | 否 | 否 | 验证码 |
| 4 | expire_time | timestamp | 是 | 否 | 失效时间 | |
| 5 | create_time | timestamp | 是 | 否 | 创建时间 | |
| 6 | update_time | timestamp | 是 | 否 | 更新时间 |
表 4-6-collect(收藏)
| 编号 | 字段名 | 类型 | 长度 | 是否非空 | 是否主键 | 注释 |
| 1 | collect_id | int | 是 | 是 | 收藏ID | |
| 2 | user_id | int | 是 | 是 | 收藏人ID | |
| 3 | source_table | varchar | 255 | 否 | 否 | 来源表 |
| 4 | source_field | varchar | 255 | 否 | 否 | 来源字段 |
| 5 | source_id | int | 是 | 否 | 来源ID | |
| 6 | title | varchar | 255 | 否 | 否 | 标题 |
| 7 | img | varchar | 255 | 否 | 否 | 封面 |
| 8 | create_time | timestamp | 是 | 否 | 创建时间 | |
| 9 | update_time | timestamp | 是 | 否 | 更新时间 |
表 4-7-comment(评论)
| 编号 | 字段名 | 类型 | 长度 | 是否非空 | 是否主键 | 注释 |
| 1 | comment_id | int | 是 | 是 | 评论ID | |
| 2 | user_id | int | 是 | 是 | 评论人ID | |
| 3 | reply_to_id | int | 是 | 否 | 回复评论ID | |
| 4 | content | longtext | 4294967295 | 否 | 否 | 内容 |
| 5 | nickname | varchar | 255 | 否 | 否 | 昵称 |
| 6 | avatar | varchar | 255 | 否 | 否 | 头像地址 |
| 7 | create_time | timestamp | 是 | 否 | 创建时间 | |
| 8 | update_time | timestamp | 是 | 否 | 更新时间 | |
| 9 | source_table | varchar | 255 | 否 | 否 | 来源表 |
| 10 | source_field | varchar | 255 | 否 | 否 | 来源字段 |
| 11 | source_id | int | 是 | 否 | 来源ID |
表 4-8-hits(用户点击)
| 编号 | 字段名 | 类型 | 长度 | 是否非空 | 是否主键 | 注释 |
| 1 | hits_id | int | 是 | 是 | 点赞ID | |
| 2 | user_id | int | 是 | 否 | 点赞人 | |
| 3 | create_time | timestamp | 是 | 否 | 创建时间 | |
| 4 | update_time | timestamp | 是 | 否 | 更新时间 | |
| 5 | source_table | varchar | 255 | 否 | 否 | 来源表 |
| 6 | source_field | varchar | 255 | 否 | 否 | 来源字段 |
| 7 | source_id | int | 是 | 否 | 来源ID |
表 4-9-notice(公告)
| 编号 | 字段名 | 类型 | 长度 | 是否非空 | 是否主键 | 注释 |
| 1 | notice_id | mediumint | 是 | 是 | 公告ID | |
| 2 | title | varchar | 125 | 是 | 否 | 标题 |
| 3 | content | longtext | 4294967295 | 否 | 否 | 正文 |
| 4 | create_time | timestamp | 是 | 否 | 创建时间 | |
| 5 | update_time | timestamp | 是 | 否 | 更新时间 |
表 4-10-ordinary_user(普通用户)
| 编号 | 字段名 | 类型 | 长度 | 是否非空 | 是否主键 | 注释 |
| 1 | ordinary_user_id | int | 是 | 是 | 普通用户ID | |
| 2 | user_name | varchar | 64 | 否 | 否 | 用户姓名 |
| 3 | user_gender | varchar | 64 | 否 | 否 | 用户性别 |
| 4 | user_phone | varchar | 64 | 否 | 否 | 用户电话 |
| 5 | examine_state | varchar | 16 | 是 | 否 | 审核状态 |
| 6 | user_id | int | 是 | 否 | 用户ID | |
| 7 | create_time | datetime | 是 | 否 | 创建时间 | |
| 8 | update_time | timestamp | 是 | 否 | 更新时间 |
表 4-11-praise(点赞)
| 编号 | 字段名 | 类型 | 长度 | 是否非空 | 是否主键 | 注释 |
| 1 | praise_id | int | 是 | 是 | 点赞ID | |
| 2 | user_id | int | 是 | 是 | 点赞人 | |
| 3 | create_time | timestamp | 是 | 否 | 创建时间 | |
| 4 | update_time | timestamp | 是 | 否 | 更新时间 | |
| 5 | source_table | varchar | 255 | 否 | 否 | 来源表 |
| 6 | source_field | varchar | 255 | 否 | 否 | 来源字段 |
| 7 | source_id | int | 是 | 否 | 来源ID | |
| 8 | status | tinyint | 是 | 否 | 点赞状态:1为点赞,0已取消 |
表 4-12-slides(轮播图)
| 编号 | 字段名 | 类型 | 长度 | 是否非空 | 是否主键 | 注释 |
| 1 | slides_id | int | 是 | 是 | 轮播图ID | |
| 2 | title | varchar | 64 | 否 | 否 | 标题 |
| 3 | content | varchar | 255 | 否 | 否 | 内容 |
| 4 | url | varchar | 255 | 否 | 否 | 链接 |
| 5 | img | varchar | 255 | 否 | 否 | 轮播图 |
| 6 | hits | int | 是 | 否 | 点击量 | |
| 7 | create_time | timestamp | 是 | 否 | 创建时间 | |
| 8 | update_time | timestamp | 是 | 否 | 更新时间 |
表 4-13-upload(文件上传)
| 编号 | 字段名 | 类型 | 长度 | 是否非空 | 是否主键 | 注释 |
| 1 | upload_id | int | 是 | 是 | 上传ID | |
| 2 | name | varchar | 64 | 否 | 否 | 文件名 |
| 3 | path | varchar | 255 | 否 | 否 | 访问路径 |
| 4 | file | varchar | 255 | 否 | 否 | 文件路径 |
| 5 | display | varchar | 255 | 否 | 否 | 显示顺序 |
| 6 | father_id | int | 否 | 否 | 父级ID | |
| 7 | dir | varchar | 255 | 否 | 否 | 文件夹 |
| 8 | type | varchar | 32 | 否 | 否 | 文件类型 |
表 4-14-user(用户账户)
| 编号 | 字段名 | 类型 | 长度 | 是否非空 | 是否主键 | 注释 |
| 1 | user_id | int | 是 | 是 | 用户ID | |
| 2 | state | smallint | 是 | 否 | 账户状态:(1可用|2异常|3已冻结|4已注销) | |
| 3 | user_group | varchar | 32 | 否 | 否 | 所在用户组 |
| 4 | login_time | timestamp | 是 | 否 | 上次登录时间 | |
| 5 | phone | varchar | 11 | 否 | 否 | 手机号码 |
| 6 | phone_state | smallint | 是 | 否 | 手机认证:(0未认证|1审核中|2已认证) | |
| 7 | username | varchar | 16 | 是 | 否 | 用户名 |
| 8 | nickname | varchar | 16 | 否 | 否 | 昵称 |
| 9 | password | varchar | 64 | 是 | 否 | 密码 |
| 10 | | varchar | 64 | 否 | 否 | 邮箱 |
| 11 | email_state | smallint | 是 | 否 | 邮箱认证:(0未认证|1审核中|2已认证) | |
| 12 | avatar | varchar | 255 | 否 | 否 | 头像地址 |
| 13 | open_id | varchar | 255 | 否 | 否 | 针对获取用户信息字段 |
| 14 | create_time | timestamp | 是 | 否 | 创建时间 |
表 4-15-user_group(用户组)
| 编号 | 字段名 | 类型 | 长度 | 是否非空 | 是否主键 | 注释 |
| 1 | group_id | mediumint | 是 | 是 | 用户组ID | |
| 2 | display | smallint | 是 | 否 | 显示顺序 | |
| 3 | name | varchar | 16 | 是 | 否 | 名称 |
| 4 | description | varchar | 255 | 否 | 否 | 描述 |
| 5 | source_table | varchar | 255 | 否 | 否 | 来源表 |
| 6 | source_field | varchar | 255 | 否 | 否 | 来源字段 |
| 7 | source_id | int | 是 | 否 | 来源ID | |
| 8 | register | smallint | 否 | 否 | 注册位置 | |
| 9 | create_time | timestamp | 是 | 否 | 创建时间 | |
| 10 | update_time | timestamp | 是 | 否 | 更新时间 |
表 4-16-video_information(视频信息)
| 编号 | 字段名 | 类型 | 长度 | 是否非空 | 是否主键 | 注释 |
| 1 | video_information_id | int | 是 | 是 | 视频信息ID | |
| 2 | video_name | varchar | 64 | 否 | 否 | 视频名称 |
| 3 | video_type | varchar | 64 | 否 | 否 | 视频类型 |
| 4 | release_date | date | 否 | 否 | 发布日期 | |
| 5 | upload_user | int | 否 | 否 | 上传用户 | |
| 6 | user_name | varchar | 64 | 否 | 否 | 用户姓名 |
| 7 | cover_image | varchar | 255 | 否 | 否 | 封面图片 |
| 8 | video_content | varchar | 255 | 否 | 否 | 视频内容 |
| 9 | video_introduction | longtext | 4294967295 | 否 | 否 | 视频介绍 |
| 10 | hits | int | 是 | 否 | 点击数 | |
| 11 | praise_len | int | 是 | 否 | 点赞数 | |
| 12 | collect_len | int | 是 | 否 | 收藏数 | |
| 13 | comment_len | int | 是 | 否 | 评论数 | |
| 14 | create_time | datetime | 是 | 否 | 创建时间 | |
| 15 | update_time | timestamp | 是 | 否 | 更新时间 |
表 4-17-video_type(视频类型)
| 编号 | 字段名 | 类型 | 长度 | 是否非空 | 是否主键 | 注释 |
| 1 | video_type_id | int | 是 | 是 | 视频类型ID | |
| 2 | video_type | varchar | 64 | 否 | 否 | 视频类型 |
| 3 | create_time | datetime | 是 | 否 | 创建时间 | |
| 4 | update_time | timestamp | 是 | 否 | 更新时间 |
5系统实现
用户可以通过注册功能创建个人账号,填写包括用户名、密码、邮箱或手机号等基本信息完成注册流程。系统会对输入信息进行校验,确保唯一性和格式正确性,并将用户数据存储至数据库中,同时发送验证邮件或短信以确认账户有效性。用户注册界面如下图所示。
图5-1 用户注册界面
用户登录模块为前台用户提供安全快捷的访问方式。登录页面设计简洁明了,用户只需输入用户名及密码即可完成身份验证。登录成功后,用户将被重定向至系统首页页面。对于忘记密码的用户,提供了找回密码功能,通过邮箱或手机号接收重置链接,保障账户安全。用户登录界面如下图所示。
图5-2 用户登录界面
前台首页界面是用户访问系统的入口页面,它应该展示平台的主要功能和特色,并提供导航链接以便用户浏览和搜索。首页界面的设计应注重页面的美观性和用户体验,同时也需要考虑页面的加载速度和响应性能。系统前台首页以上中下的布局进行展示,正上方是提供系统搜索功能和系统功能导航栏,中间是轮播图,下面是展示平台的视频资讯推荐、通知公告展示等内容。其界面如下图所示。
图5-3 前台首页界面
为用户提供视频文本检索系统相关的行业动态、知识文章等内容,增强平台的吸引力和用户粘性。用户可以通过分类浏览或关键词搜索快速找到感兴趣的文章,同时支持查看文章详情并按时间顺序翻阅历史资讯。其界面如下图所示。
图5-4 视频资讯界面
用户可以查看平台发布的最新公告,了解关于视频更新、服务变更、系统维护等方面的通知和更新,确保用户第一时间获得重要信息,避免遗漏。其界面如下图所示。
图5-5 通知公告界面
用户可以通过关键词搜索视频内容,并查看相关的视频信息,如视频名称、描述、上传时间、播放次数等。系统支持视频分类浏览,用户可以根据感兴趣的类别快速找到相关视频。用户还可以通过视频详情页查看视频的完整内容,并进行播放、收藏和评论操作。其界面如下图所示。
图5-6 视频信息界面
5.1.7个人中心界面
展示用户的个人首页、视频信息、收藏、评论管理等信息,提供个性化的用户体验。其界面如下图所示。
图5-7个人中心界面
管理员通过后台登录模块验证身份后进入管理系统,该模块支持账号密码登录,并可选择记住登录状态或进行双因素认证以增强安全性。登录失败时提供错误提示,确保管理员账户的安全性。其界面如下图所示。
展示管理员的主要操作入口和重要信息概览,包括系统运行状态、视频信息统计、待处理任务等,帮助管理员快速了解系统整体情况。其界面如下图所示。
图5-9 后台首页界面
管理员可以管理视频类型,创建新的视频分类、编辑现有分类或删除分类。视频分类有助于用户更方便地查找和浏览视频内容,提升用户体验。其界面如下图所示。
图5-10 视频类型管理界面
管理员可以查看所有视频信息,包括视频名称、描述、上传时间、播放次数等。支持对视频进行搜索、筛选和分页显示,方便快速定位特定视频。管理员还可以对视频进行审核、编辑或删除操作,确保视频内容的合规性和高质量。其界面如下图所示。
图5-11 视频信息管理界面
轮播图模块为管理员提供管理首页展示内容的功能,支持上传图片、设置链接地址以及调整显示顺序。管理员可以通过该模块灵活更新平台的宣传内容,吸引更多用户关注。系统通过后端接口将数据存储至数据库,确保前端展示效果与后台配置一致。其界面如下图所示。
图5-12 轮播图管理界面
资源管理模块主要用于管理和发布视频资讯及分类信息,帮助管理员丰富平台内容。管理员可以创建、编辑或删除视频资讯,并对资讯进行分类管理,确保内容组织清晰有序。其界面如下图所示。
图5-13 资源管理界面
管理员可以发布、编辑和删除通知公告,确保用户及时获取重要信息。其界面如下图所示。
图5-14 通知公告管理界面
6 系统测试
6.1测试目的
测试是为了验证系统在功能、性能、安全性和用户体验等方面的表现。通过测试,可以发现并修复潜在的问题和缺陷,确保系统的正常运行和稳定性。功能验证确保各项功能按设计要求运行;性能评估评估系统的响应时间和并发处理能力;安全检测确保系统的身份认证和数据传输安全;用户体验评估提升界面友好性和操作流程;兼容性测试确保系统在不同设备和浏览器上的兼容性。通过全面的测试,系统将更可靠地支持用户需求,并提供优质的用户体验。
6.2测试用例
对以下功能进行测试,包括包括用户注册、用户登录、视频信息搜索、视频信息查看、视频信息添加,具体测试用例如下表所示。
表6-1 用户注册测试用例表
| 用例编号 | 用例名称 | 测试步骤 | 测试结果 |
| 6-1 | 用户注册 | 1. 输入有效注册信息,包括用户名、密码和联系方式。 | 注册成功,系统保存用户信息。 |
| 2. 点击注册按钮进行提交。 | 跳转至登录页面。 | ||
| 3. 检查是否成功注册并跳转至登录页面。 | 用户成功注册,可以登录使用。 |
表6-2 用户登录测试用例表
| 用例编号 | 用例名称 | 测试步骤 | 测试结果 |
| 6-2 | 用户登录 | 1. 输入正确用户名和密码。 | 登录成功,系统验证通过。 |
| 2. 点击登录按钮进行验证。 | 跳转至用户首页。 | ||
| 3. 检查是否成功登录并跳转至用户首页。 | 用户成功登录,进入用户首页。 |
表6-3 视频信息搜索测试用例表
| 用例编号 | 用例名称 | 测试步骤 | 测试结果 |
| 6-3 | 视频信息搜索 | 1. 在搜索框输入关键词,如视频名称。 | 显示相关视频列表。 |
| 2. 点击搜索按钮进行搜索。 | 匹配关键词的视频信息显示在搜索结果中。 | ||
| 3. 检查是否显示相关视频信息列表。 | 用户看到与搜索关键词匹配的视频信息。 |
表6-4 视频信息查看测试用例表
| 用例编号 | 用例名称 | 测试步骤 | 测试结果 |
| 6-3 | 视频信息搜索 | 1. 点击视频信息。 | 显示所有视频信息列表。 |
| 2. 进入详情页浏览。 | 展示视频信息详情页。 | ||
| 3. 检查是否显示视频信息是否正常展示。 | 视频信息展示正常。 |
表6-5 视频信息添加测试用例表
| 用例编号 | 用例名称 | 测试步骤 | 测试结果 |
| 6-4 | 视频信息添加 | 1. 进入后台视频信息管理界面,点击添加按钮。 | 显示视频信息添加页面。 |
| 2. 正确填写并提交相关信息。 | 信息填写完整准确。 | ||
| 3. 检查是否提交成功,并检查视频信息是否成功添加至平台。 | 视频信息成功添加至平台。 |
6.3测试结果
经过对用户注册、用户登录、视频信息搜索、视频信息查看、视频信息添加等功能的测试,系统表现稳定,用户注册流程顺畅,登录验证准确,视频信息搜索、查看、添加功能有效。各项功能符合预期,系统运行良好,用户体验良好,功能完善。
结 论
本研究成功设计并实现了一个基于Python语言及相关技术栈的视频文本检索系统,为视频内容的检索与管理提供了全面的功能支持。系统采用Django框架开发,结合MySQL数据库进行数据存储与管理,通过模块化设计实现了高效的数据处理和稳定的运行环境。普通用户可以便捷地查询视频信息、浏览视频资讯,并获取个性化的推荐内容;管理员则可以通过后台管理功能实现视频信息管理、数据统计分析以及权限分配等任务,从而优化视频内容的运营管理。
系统的模块化设计不仅为后续功能扩展和维护提供了良好的基础,还确保了平台在运营过程中的可持续发展。通过整合多源数据,系统能够实时分析视频市场动态,为用户提供精准的视频建议,同时为管理员提供决策支持,帮助其更好地把握市场趋势,优化资源配置。
在实际应用中,该系统显著提升了用户体验,满足了普通用户对视频信息的多样化需求。同时,为管理员提供了强大的后台管理工具,极大地提高了运营管理效率。未来,平台将继续探索更先进的技术手段,进一步提升个性化服务和智能化管理水平,增强市场竞争力,为视频行业的数字化转型提供更有力的支持。
参考文献
- 黄维.基于B/S模式的虚拟网络实验室安全管理体系分析[J].信息系统工程,2024,(05):4-7.
- 张宇薇.HTML5在Web前端开发中的应用[J].集成电路应用,2024,41(04):274-276.
- 邱红丽,张舒雅.基于Django框架的web项目开发研究[J].科学技术创新,2021,(27):97-98.
- 段艺,涂伟忠.Django开发从入门到实践[M].机械工业出版社:202211.635.
- 李艳杰.MySQL数据库下存储过程的综合运用研究[J].现代信息科技,2023,7(11):80-82+88.
- 肖睿,李鲲程,范效亮,等.MySQL数据库应用技术及实践[M].人民邮电出版社:202206.228.
- 明日科技.快速上手Python[M].化学工业出版社:202211.337.
- 明日科技.Python Web开发手册[M].化学工业出版社:202201.411.
- 庄海.基于多模态特征融合的高效性语义视频检索系统[J].广播电视信息,2024,31(08):16-18.
- 李毅.基于基因学习模型的传统曲艺视频智能标注与检索系统研发与实现[D].北京邮电大学,2024,(02):36-38.
- 张玉艳.融合多模态信息的电视视频检索系统设计[J].电视技术,2024,48(04):40-42.
- 何志伟.支持视频内容检索的教学视频学习系统的研究与应用[D].中国民用航空飞行学院,2024,(02):94-96.
- Shu L .Development of key technologies for audio retrieval and vocal teaching system based on sensor networks[J].Measurement: Sensors,2024,(10):73-75.
- 杨旭.基于广电网络的视频系统检索与推荐研究[J].广播与电视技术,2023,50(06):81-86.
- 李锦峰.基于预训练模型的视频文本跨模态检索方法研究[D].西安电子科技大学,2023,(03):62-64.
- S. S ,Jansi A P R .Content based video retrieval system using two stream convolutional neural network[J].Multimedia Tools and Applications,2023,82(16):24465-24483.
- Akram M ,Iqbal M ,Ashraf M , et al.Optimization of Interactive Videos Empowered the Experience of Learning Management System[J].Computer Systems Science and Engineering,2023,46(1):1021-1038.
- Abhra C ,Palaiahnakote S ,Nath P C , et al.A deep action-oriented video image classification system for text detection and recognition[J].SN Applied Sciences,2021,3(11):34-36.
- 闫斐然.分布式相似视频检索系统的设计与实现[D].华东师范大学,2021,(05):55-57.
- 谭辉,短视频资源管理服务系统V1.0.湖南省,湖南壹睿文化发展有限公司,2021,(02):46-48.
致 谢
眨眼之间,大学生活就要结束了。在本文的最后,我要感谢我和蔼可亲的导师、团结有爱的同学的帮助和鼓励。此刻,我找不到感谢之词可以用来表达我最深切的感激之情。尤其感谢我的指导老师,在选题的过程中与我进行了深入的交流,在毕业设计期间给我提供了一些指导。四年的学习生活让我受益良多,老师们的丰富的学术知识、认真负责的学习态度让我受益匪浅。在此,我深深地感谢那些曾经给予我帮助和指导的老师!
我的论文得益于许多学者的贡献,他们的研究成果为我提供了宝贵的指导,使我能够更好地完成这篇文章。感谢我的同学和朋友在我的写作以及排版过程中给予热情的帮助,才使得我比较顺利的完成了这篇论文。
感谢大学里遇见的朋友,你们在我这四年里留下无数的温暖和快乐,让我对这个校园多了一份留念。最后,感谢我的父母、辅导员、班长,以及室友们对我大学生活上的关心和理解,让我能保持乐观和追求我所热爱的。尽管我的能力有限,但我仍然尽力去完善这篇论文,并且诚挚地希望各位老师和学友能够给予宝贵的指导与意见!
附 录
登录代码如下:
def Login(self, ctx):
print("===================登录=====================")
ret = {
"error": {
"code": 70000,
"message": "账户不存在",
}
}
body = ctx.body
password = md5hash(body["password"]) or ""
obj = service_select("user").Get_obj(
{"username": body["username"]}, {"like": False}
)
if obj:
user_group = service_select("user_group").Get_obj({'name': obj['user_group']}, {"like": False})
if user_group and user_group['source_table'] != '':
user_obj = service_select(user_group['source_table']).Get_obj({"user_id": obj['user_id']}, {"like": False})
if user_obj['examine_state'] == '未通过':
ret = {
"error": {
"code": 70000,
"message": "账户未通过审核",
}
}
return ret
if user_obj['examine_state'] == '未审核':
ret = {
"error": {
"code": 70000,
"message": "账户未审核",
}
}
return ret
if obj["state"] == 1:
if obj["password"] == password:
timeout = timezone.now()
timestamp = int(time.mktime(timeout.timetuple())) * 1000
token = md5hash(str(obj["user_id"]) + "_" + str(timestamp))
ctx.request.session[token] = obj["user_id"]
service_select("access_token").Add(
{"token": token, "user_id": obj["user_id"]}
)
obj["token"] = token
ret = {
"result": {"obj": obj}
}
else:
ret = {
"error": {
"code": 70000,
"message": "密码错误",
}
}
else:
ret = {
"error": {
"code": 70000,
"message": "用户账户不可用,请联系管理员",
}
}
return ctx.response(json.dumps(ret, ensure_ascii=False))
注册代码如下:
def Register(self, ctx):
print("===================注册=====================")
userService = service_select("user")
body = ctx.body
if "username" not in body and body["username"] == '':
return ctx.response(json.dumps({
"error": {
"code": 70000,
"message": "用户名不能为空",
}
}, ensure_ascii=False))
if "user_group" not in body and body["user_group"] == '':
return ctx.response(json.dumps({
"error": {
"code": 70000,
"message": "用户组不能为空",
}
}, ensure_ascii=False))
if "password" not in body and body["password"] == '':
return ctx.response(json.dumps({
"error": {
"code": 70000,
"message": "密码不能为空",
}
}, ensure_ascii=False))
post_param = body
post_param['nickname'] = body["nickname"] or ""
post_param['password'] = md5hash(body["password"])
obj = userService.Get_obj({"username": post_param['username']}, {"like": False})
if obj:
return ctx.response(json.dumps({
"error": {
"code": 70000,
"message": "用户名已存在",
}
}, ensure_ascii=False))
ret = {
"error": {
"code": 70000,
"message": "注册失败",
}
}
bl = userService.Add(post_param)
if bl:
ret = {
"result": {
"bl": True,
"message": "注册成功"
}
}
return ctx.response(json.dumps(ret, ensure_ascii=False))
找回密码代码如下:
def Forget_password(self, ctx):
print("===================修改密码=====================")
ret = {
"error": {
"code": 70000,
"message": "用户信息不能没有"
}
}
body = ctx.body
if not body["code"]:
return {
"error": {
"code": 70000,
"message": "验证码不存在或者错误"
}
}
obj = service_select("user").Get_obj(
{"username": body["username"]}, {"like": False}
)
if not obj:
return {
"error": {
"code": 70000,
"message": "用户名不存在或者错误"
}
}
password = md5hash(body["password"])
if not password:
return {
"error": {
"code": 70000,
"message": "密码不存在或者错误"
}
}
bl = service_select("user").Set({"user_id": obj["user_id"]}, {"password": password})
if bl:
ret = {"result": {"bl": True, "message": "修改成功"}}
else:
ret = {
"error": {
"code": 70000,
"message": "修改失败",
}
}
return ctx.response(json.dumps(ret, ensure_ascii=False))
修改密码代码如下:
def Change_password(self, ctx):
print("===================修改密码=====================")
ret = {
"error": {
"code": 70000,
"message": "账号未登录",
}
}
request = ctx.request
headers = request.headers
if ("x-auth-token" in headers) and headers["x-auth-token"]:
token = headers["x-auth-token"]
user_id = tokenGetUserId(token, request)
userService = service_select("user")
body = ctx.body
password = md5hash(body["o_password"])
obj = userService.Get_obj({"user_id": user_id, "password": password}, {"like": False})
if obj:
password = md5hash(body["password"])
bl = userService.Set({"user_id": user_id}, {"password": password})
if bl:
ret = {"result": {"bl": True, "message": "修改成功"}}
else:
ret = {
"error": {
"code": 70000,
"message": "修改失败",
}
}
else:
ret = {
"error": {
"code": 70000,
"message": "密码错误",
}
}
else:
ret = {
"error": {
"code": 70000,
"message": "账户未登录",
}
}
return ctx.response(json.dumps(ret, ensure_ascii=False))
增删查改代码如下:
增
def Add(self, ctx):
body = ctx.body
unique = self.config.get("unique")
obj = None
if unique:
qy = {}
for i in range(len(unique)):
key = unique[i]
qy[key] = body.get(key)
obj = self.service.Get_obj(qy)
if not obj:
error = self.Add_before(ctx)
if error["code"]:
return {"error": error}
error = self.Events("add_before", ctx, None)
if error["code"]:
return {"error": error}
result = self.service.Add(body, self.config)
if self.service.error:
return {"error": self.service.error}
res = self.Add_after(ctx, result)
if res:
result = res
res = self.Events("add_after", ctx, result)
if res:
result = res
return {"result": result}
else:
return {"error": {"code": 10000, "message": "已存在"}}
删
def Del(self, ctx):
if len(ctx.query) == 0:
errorMsg = {"code": 30000, "message": "删除条件不能为空!"}
return errorMsg
result = self.service.Del(ctx.query, self.config)
if self.service.error:
return {"error": self.service.error}
return {"result": result}
改
def Set(self, ctx):
error = self.Set_before(ctx)
if error["code"]:
return {"error": error}
error = self.Events("set_before", ctx, None)
if error["code"]:
return {"error": error}
query = ctx.query
if 'page' in query.keys():
del ctx.query['page']
if 'size' in query.keys():
del ctx.query['size']
if 'orderby' in query.keys():
del ctx.query['orderby']
result = self.service.Set(ctx.query, ctx.body, self.config)
if self.service.error:
return {"error": self.service.error}
res = self.Set_after(ctx, result)
if res:
result = res
res = self.Events("set_after", ctx, result)
if res:
result = res
return {"result": result}
查多条数据:
def Get_list(self, ctx):
query = dict(ctx.query)
config_plus = {}
if "field" in query:
field = query.pop("field")
config_plus["field"] = field
if "page" in query:
config_plus["page"] = query.pop("page")
if "size" in query:
config_plus["size"] = query.pop("size")
if "orderby" in query:
config_plus["orderby"] = query.pop("orderby")
if "like" in query:
config_plus["like"] = query.pop("like")
if "groupby" in query:
config_plus["groupby"] = query.pop("groupby")
count = self.service.Count(query)
lst = []
if self.service.error:
return {"error": self.service.error}
elif count:
lst = self.service.Get_list(query,
obj_update(self.config, config_plus))
if self.service.error:
return {"error": self.service.error}
self.interact_list(ctx, lst)
return {"result": {"list": lst, "count": count}}
查一条数据:
def Get_obj(self, ctx):
query = dict(ctx.query)
config_plus = {}
if "field" in query:
field = query.pop("field")
config_plus["field"] = field
obj = self.service.Get_obj(query, obj_update(self.config, config_plus))
if self.service.error:
return {"error": self.service.error}
if obj:
self.interact_obj(ctx, obj)
return {"result": {"obj": obj}}
请关注点赞+私信博主,免费领取项目源码
2270

被折叠的 条评论
为什么被折叠?



