摘 要
随着旅游业的快速发展,民宿行业逐渐成为住宿市场的重要组成部分。为了满足消费者对于便捷、快捷的预定需求,传统的线下预定模式已经不能适应当前市场的发展趋势。基于此背景,本文设计并实现了一个民宿在线预定平台,旨在提升用户体验并优化民宿资源的管理。平台采用SpringBoot框架开发,通过前后端分离的架构实现高效的数据处理和用户交互。平台主要功能包括房源展示、房间预定、用户评价、订单管理等,用户可以轻松浏览各类房源信息,查看房间详情、价格及评价,进而完成预定操作。平台还提供了订单管理功能,支持用户查看历史订单、取消订单等操作,确保用户能够灵活处理各类预定需求。同时,管理端提供了对民宿信息的管理功能,便于房东更新房源信息、设置价格及查看订单情况。通过这个平台,用户与房东之间的互动更加便捷,预定流程更加流畅,有效提升了资源利用率,促进了民宿行业的发展。
关键词:民宿平台,SpringBoot,Java;MySQL
ABSTRACT
With the rapid development of the tourism industry, the homestay industry has gradually become an important component of the accommodation market. In order to meet consumers' demand for convenient and fast booking, the traditional offline booking model is no longer suitable for the current market development trend. Based on this background, this article designs and implements an online booking platform for homestays, aiming to enhance user experience and optimize the management of homestay resources. The platform is developed using the SpringBoot framework and achieves efficient data processing and user interaction through a front-end and back-end separated architecture. The main functions of the platform include property display, room reservation, user evaluation, order management, etc. Users can easily browse various types of property information, view room details, prices, and evaluations, and then complete the reservation operation. The platform also provides order management functions, supporting users to view historical orders, cancel orders, and other operations, ensuring that users can flexibly handle various booking needs. At the same time, the management end provides management functions for homestay information, making it easy for landlords to update housing information, set prices, and view order status. Through this platform, the interaction between users and landlords is more convenient, the booking process is smoother, the resource utilization rate is effectively improved, and the development of the homestay industry is promoted.
Keywords: homestay platform, SpringBoot,Java; MySQL
目 录
第1章绪 论
1.1开发背景
近年来,随着人们生活水平的不断提高和旅游需求的增加,民宿行业逐渐兴起,并迅速占据了住宿市场的重要位置。相比传统酒店,民宿凭借其个性化的服务、温馨的环境和灵活的入住条件,受到越来越多游客的青睐。与此同时,随着技术的不断发展和互联网普及,线上平台逐渐成为民宿预定的主要渠道,用户能够通过互联网快速获取房源信息并进行预定。这种转变促使传统的线下预定模式逐渐落后,线上预定平台成为了民宿行业竞争中的重要组成部分。
然而,现有的民宿预定平台多存在信息不透明、房源管理混乱、用户体验差等问题,亟需一种更加高效、便捷的解决方案来提升行业整体服务质量。随着技术框架和平台架构的不断更新,传统开发模式面临着很多挑战,如何利用现代化技术架构来满足市场的需求,提升民宿预定平台的服务质量和运营效率,是目前行业面临的重要课题。因此,开发一种能够实现高效管理和优质用户体验的民宿预定平台显得尤为迫切。
1.2开发意义
本研究的意义在于为民宿行业提供一种全新的线上预定平台解决方案,优化当前市场中存在的种种不足。通过采用先进的技术架构和设计模式,可以有效提升房源信息展示的准确性、预定过程的流畅性以及用户操作的便捷性,从而提高用户的整体体验。平台的开发不仅能帮助消费者便捷地查找和预定心仪的民宿,还能够帮助民宿经营者更高效地管理房源信息、处理订单,提高运营效率,并为行业的可持续发展奠定基础。
随着民宿行业的不断扩展和竞争的加剧,一个功能完善且易于扩展的预定平台对于市场的影响至关重要。通过提供高质量的服务,平台能够帮助经营者获取更多的客户,提高市场份额,推动民宿行业的升级和发展。同时,本研究能够为相关领域的学术研究提供参考,尤其是在互联网平台开发与管理的应用方面,具有一定的实践意义和学术价值。
1.3国内现状
随着民宿市场的不断发展,国内对于民宿在线预定平台的研究逐渐增多。一些学者从平台架构和用户需求出发,探讨了如何通过现代技术提升民宿预定平台的功能性和便捷性。例如,刘伟(2018)在其研究中分析了国内民宿平台的运营模式,指出传统的民宿预定方式存在房源信息更新滞后、预定流程复杂等问题,提出基于大数据分析的改进建议,旨在提升平台的响应速度和用户满意度。李娜(2020)则重点探讨了用户体验在民宿平台中的重要性,认为简洁直观的界面设计、精准的推荐系统以及便捷的支付方式是提升用户粘性和满意度的关键因素。
同时,国内不少平台也不断进行技术创新来应对市场需求。例如,小猪短租作为国内领先的民宿平台之一,通过优化房源展示、订单管理和支付系统,实现了更高效的资源配置,取得了显著的市场份额。研究者普遍认为,国内平台虽然在运营过程中取得了一定的成绩,但在用户体验的精细化、平台信息透明度以及服务质量等方面仍有改进空间。
1.4国外现状
在国外,民宿预定平台的研究和应用发展较为成熟。以美国的Airbnb为例,这一平台不仅改变了传统住宿模式,还通过创新的服务理念和灵活的房东与房客互动方式,推动了全球民宿行业的发展。学者们在研究中指出,Airbnb的成功离不开其精准的匹配机制和灵活的定价策略。研究显示,Airbnb利用大数据分析为用户提供个性化的房源推荐,极大提升了平台的用户体验和满意度。此外,Airbnb的用户评价系统也被认为是其平台成功的一个关键因素,基于用户的真实反馈和评价,平台能够有效地进行房源质量控制。
在欧洲,许多民宿平台也在不断改进服务。例如,德国的Wimdu平台就注重加强与房东的互动,并通过社区管理来提升用户的信任感。相关研究表明,Wimdu的成功不仅在于其高效的预定系统,还在于平台提供的社交功能,使得用户能够更方便地与房东沟通,
相关技术介绍
1.5SpringBoot框架介绍
SpringBoot是Spring家族中的一个重要成员,它简化了Spring应用的初始搭建和开发过程[1]。通过提供一系列默认配置和自动装配机制,SpringBoot使得开发者能够更快地构建出生产级别的Spring应用。它支持多种开发工具和框架,如Maven、Gradle等,并且可以与多种数据库和缓存技术无缝集成[2]。SpringBoot的简洁性和高效性使其成为开发企业级应用的首选框架之一。在本次毕业设计中,SpringBoot框架为民宿在线预定平台的后端开发提供了强大的支持。
1.6MySQL数据库
MySQL是一款开源的关系型数据库管理系统,它以其高性能、高可靠性和易用性而著称。MySQL支持多种存储引擎,如InnoDB、MyISAM等,能够满足不同应用场景的需求[3]。它提供了丰富的SQL语法和函数,使得开发者能够方便地进行数据查询、更新和删除操作。MySQL还支持事务处理、索引优化和复制等高级功能,为数据的完整性和安全性提供了有力保障。在本次毕业设计中,MySQL数据库作为民宿在线预定平台的数据存储核心,承担着存储和管理房间信息、用户信息等重要数据的任务。而且通过合理的数据库设计和优化,确保了系统的数据访问效率和数据安全性[4]。
1.7Java语言
JAVA是一种广泛使用的编程语言,具有跨平台、面向对象、安全性高等特点。JAVA语言提供了丰富的类库和API,使得开发者能够轻松地进行网络编程、数据库操作、图形界面开发等任务[4]。JAVA还支持多线程编程和分布式计算,为开发高性能和可扩展的应用提供了有力支持[5]。所以本次毕设选择了JAVA作为房屋租赁系统的开发语言。通过利用JAVA的面向对象特性和丰富的类库资源,成功实现了系统的各个功能模块,并保证了系统的稳定性和可扩展性。而且JAVA的跨平台特性也使得此次毕业设计能够在不同的操作系统和硬件平台上运行,为用户提供了更加便捷的使用体验。
第2章 系统分析
2.1可行性分析
2.1.1技术可行性
基于Spring Boot框架开发民宿在线预定系统具有显著优势。Spring Boot以其简洁的配置、高效的性能以及强大的集成能力,为快速构建稳定、可扩展的Web应用提供了坚实基础[7]。结合MySQL数据库的高效存储与检索能力,以及Java语言的广泛应用与成熟生态,系统能够实现复杂的数据处理与业务逻辑[8]。此外前端采用Vue.js等现代前端框架,可确保用户界面的流畅与互动性,技术实现路径清晰可行。
2.1.2经济可行性
该系统开发成本相对较低,主要投入在于人力与硬件资源。Spring Boot及MySQL均为开源技术,无需额外购买软件许可,降低了开发成本。如果系统上线可通过提供便捷、透明的预定服务,可吸引大量用户,进而通过广告、增值服务等方式实现盈利,具有良好的经济回报预期。此外,系统维护成本适中,便于长期运营与迭代升级。
2.1.3操作可行性
该系统的操作界面简洁易懂,流程清晰,用户无需复杂的培训即可迅速掌握操作方法。系统采用模块化设计,涵盖房间信息管理、在线预定、取消预定、用户管理等多个功能模块,使得用户可以高效地完成各项操作。此外,系统支持多角色管理功能,不同角色如管理员、普通用户可根据各自权限执行相应操作,显著提升了整体的管理效率。
2.1.4社会可行性
SpringBoot民宿在线预定平台的社会可行性体现在其能够有效响应市场对便捷、高效、透明的住宿预定需求。随着旅游业和短期住宿需求的持续增长,传统的民宿预定模式已难以满足消费者对信息透明、预定流程便捷、服务高效等方面的要求。该平台利用现代化技术架构,不仅优化了用户体验,简化了预定过程,还为民宿业主提供了更加高效的房源管理工具,从而提升了资源配置效率。此外,平台通过精准的用户需求匹配和灵活的支付结算方式,进一步促进了民宿行业的可持续发展。由于平台操作简便且符合市场趋势,其具备较强的社会适应性和普遍的市场需求,能够得到广大消费者和民宿经营者的认可,具有较高的社会接受度与影响力。
2.2系统功能需求
springboot校园快递管理平台包含普通用户、 管理员二个角色划分,每个角色对应的主要功能如下:
2.2.1普通用户主要功能
- 首页:作为平台的入口,主要展示平台的基本信息和推荐内容,包括热门房源、最新活动、优惠信息等,帮助用户快速找到感兴趣的内容。
- 网站公告:该功能用于发布平台的重要通知、政策更新、活动预告等信息,确保用户能够及时了解平台的最新动态,提升用户对平台的信任感。
- 民宿资讯:提供有关民宿行业的新闻、趋势、经营技巧等信息,帮助用户了解行业动态,同时增加用户的参与感与对平台的依赖。
- 房间信息:展示各类房源的详细信息,包括房间类型、价格、设施、环境以及房东介绍等,帮助用户做出选择。支持搜索和筛选功能,提升用户体验。
- 美食信息:提供平台所在地区的美食推荐,用户可查看餐饮商家的信息,包括菜品、价格、评价等,方便用户在预定住宿时同时预定美食。
- 活动信息:展示平台上及周边的活动信息,如节庆活动、促销活动等,用户可根据个人兴趣选择参与,丰富其住宿体验。
- 个人中心:个人中心包含个人首页、预定房间、取消预定、预定美食、收藏、评论管理。
- 个人首页:展示用户的基本信息、账户余额、历史订单等个人数据,方便用户查看和管理。
- 预定房间:用户可以通过个人中心查看已预定的房源信息,便于管理和跟踪预定情况。
- 取消预定:支持用户在规定时间内取消已预定的房间或服务,提供灵活的操作选项。
- 预定美食:允许用户在个人中心预定餐饮服务,方便规划住宿期间的用餐安排。
- 收藏:用户可以收藏喜欢的房源、美食或活动,方便后续快速访问。
- 评论管理:用户可查看和管理自己对房源、美食等的评论,提升互动性并增加平台的社区感。
2.2.2管理员主要功能
- 系统用户:管理员负责管理系统中的用户信息,包括注册、登录、权限分配、账户状态等。
- 房间分类管理:管理员可以根据房间类型、价格范围、设施特点等分类信息,对房源进行分类管理。
- 房间信息管理:管理员负责添加、修改、删除房源信息。
- 预订房间管理:管理员能够查看和管理所有用户的房间预定记录,包括预定日期、房间信息、用户信息等。
- 取消预订管理:管理员负责处理用户的房间取消预定请求,并确保取消操作的顺利完成。
- 美食分类管理:管理员可以对平台内的美食进行分类管理。
- 美食信息管理:管理员可以添加、修改或删除美食信息。
- 预订美食管理:管理员负责查看和管理用户的美食预定记录,包括预定时间、用户信息、餐品信息等。
- 活动信息管理:管理员可以管理平台上的活动信息,包括活动的创建、修改、删除等。
- 系统管理:管理员有权限管理系统的基本设置,包括平台的功能配置、性能优化、数据备份等,确保系统稳定运行。
- 网站公告管理:管理员负责发布、修改或删除网站公告,包括平台更新、政策变动、节假日安排等重要信息,确保所有用户及时获得平台的最新动态。
- 资源管理:管理员管理平台的各类资源,如房源、餐饮、活动等的库存和状态
- 权限管理:管理员可以对不同角色用户进行权限设置,包括管理员和普通用户等不同级别的权限分配,确保每个用户只能访问与其角色相符的功能和数据,维护平台的安全性和秩序。
2.3非功能性需求分析
在Springboot民宿在线预定平台的毕业设计中,非功能性需求分析是也是很重要的。它主要关注系统除了基本功能外的其他特性,如性能、安全性、易用性、可维护性等,这些特性对于确保系统的稳定运行和用户满意度至关重要。
性能:系统需要能够处理高并发请求,确保在多个用户同时操作时仍能保持稳定运行。
安全性:系统必须采取严格的措施来保护敏感数据,如用户信息、交易记录等,防止数据泄露和非法访问。
易用性:系界面友好直观,操作流程简化,提升用户体验。
可维护性:代码结构清晰,文档完备,便于后续开发与问题排查。
2.4系统用户用例分析
2.4.1普通用户用例图
民宿在线预定平台中普通用户包含注册、登录、首页、网站公告、民宿资讯、房间信息、美食信息、活动信息、个人中心等功能。普通用户用例图如下所示:

图3-1 普通用户用例图
2.4.2管理员用例图
民宿在线预定平台中管理员包含登录、后台首页、系统用户、房间分类管理、房间信息管理、预订房间管理、取消预订管理、美食分类管理、美食信息管理、预订美食管理、活动信息管理、系统管理、网站公告管理、资源管理、权限管理。管理员用例图如下所示:
图3-2 管理员用例图
第3章 系统设计
3.1功能模块设计
springboot民宿在线预定平台主要涉及有普通用户和管理员二个角色。其中普通用户包含首页、网站公告、民宿资讯、房间信息、美食信息、活动信息、个人中心等功能;管理员包含系统用户、房间分类管理、房间信息管理、预订房间管理、取消预订管理、美食分类管理、美食信息管理、预订美食管理、活动信息管理、系统管理、网站公告管理、资源管理、权限管理等功能。每个角色对应的功能模块如图所示。
图4-1系统功能结构图
3.2数据库设计
3.2.1概念设计
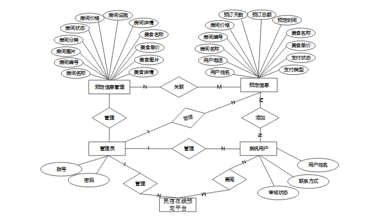
借助先进的系统,ER图使其他用户可以快速轻松地了解系统的功能以及他们之间的关系。springboot民宿在线预定平台中管理员、普通用户、网站公告、民宿资讯、房间信息、预订房间、美食信息、预定美食、取消预定等E-R实体关系图。
图4-2总体ER图
3.2.2逻辑设计
通过上一小节Springboot民宿在线预定平台中总E-R关系图上得出一共需要创建很多个数据表。在此主要罗列几个主要的数据库表结构设计。
介绍了一些根据各类别主要数据库表的设计结构以及基本功能建立数据库表:
表 4-1-access_token(登陆访问时长)
| 编号 | 字段名 | 类型 | 长度 | 是否非空 | 是否主键 | 注释 |
| 1 | token_id | int | 是 | 是 | 临时访问牌ID | |
| 2 | token | varchar | 64 | 否 | 否 | 临时访问牌 |
| 3 | info | text | 65535 | 否 | 否 | 信息 |
| 4 | maxage | int | 是 | 否 | 最大寿命:默认2小时 | |
| 5 | create_time | timestamp | 是 | 否 | 创建时间 | |
| 6 | update_time | timestamp | 是 | 否 | 更新时间 | |
| 7 | user_id | int | 是 | 否 | 用户编号 |
表 4-2-activity_information(活动信息)
| 编号 | 字段名 | 类型 | 长度 | 是否非空 | 是否主键 | 注释 |
| 1 | activity_information_id | int | 是 | 是 | 活动信息ID | |
| 2 | event_name | varchar | 64 | 否 | 否 | 活动名称 |
| 3 | activity_number | varchar | 64 | 否 | 否 | 活动编号 |
| 4 | activity_type | varchar | 64 | 否 | 否 | 活动类型 |
| 5 | activity_pictures | varchar | 255 | 否 | 否 | 活动图片 |
| 6 | start_time | date | 否 | 否 | 开始时间 | |
| 7 | end_time | date | 否 | 否 | 结束时间 | |
| 8 | event_details | text | 65535 | 否 | 否 | 活动详情 |
| 9 | hits | int | 是 | 否 | 点击数 | |
| 10 | praise_len | int | 是 | 否 | 点赞数 | |
| 11 | collect_len | int | 是 | 否 | 收藏数 | |
| 12 | comment_len | int | 是 | 否 | 评论数 | |
| 13 | create_time | datetime | 是 | 否 | 创建时间 | |
| 14 | update_time | timestamp | 是 | 否 | 更新时间 |
表 4-3-article(文章)
| 编号 | 字段名 | 类型 | 长度 | 是否非空 | 是否主键 | 注释 |
| 1 | article_id | mediumint | 是 | 是 | 文章id | |
| 2 | title | varchar | 125 | 是 | 是 | 标题 |
| 3 | type | varchar | 64 | 是 | 否 | 文章分类 |
| 4 | hits | int | 是 | 否 | 点击数 | |
| 5 | praise_len | int | 是 | 否 | 点赞数 | |
| 6 | create_time | timestamp | 是 | 否 | 创建时间 | |
| 7 | update_time | timestamp | 是 | 否 | 更新时间 | |
| 8 | source | varchar | 255 | 否 | 否 | 来源 |
| 9 | url | varchar | 255 | 否 | 否 | 来源地址 |
| 10 | tag | varchar | 255 | 否 | 否 | 标签 |
| 11 | content | longtext | 4294967295 | 否 | 否 | 正文 |
| 12 | img | varchar | 255 | 否 | 否 | 封面图 |
| 13 | description | text | 65535 | 否 | 否 | 文章描述 |
表 4-4-article_type(文章分类)
| 编号 | 字段名 | 类型 | 长度 | 是否非空 | 是否主键 | 注释 |
| 1 | type_id | smallint | 是 | 是 | 分类ID | |
| 2 | display | smallint | 是 | 否 | 显示顺序 | |
| 3 | name | varchar | 16 | 是 | 否 | 分类名称 |
| 4 | father_id | smallint | 是 | 否 | 上级分类ID | |
| 5 | description | varchar | 255 | 否 | 否 | 描述 |
| 6 | icon | text | 65535 | 否 | 否 | 分类图标 |
| 7 | url | varchar | 255 | 否 | 否 | 外链地址 |
| 8 | create_time | timestamp | 是 | 否 | 创建时间 | |
| 9 | update_time | timestamp | 是 | 否 | 更新时间 |
表 4-5-auth(用户权限管理)
| 编号 | 字段名 | 类型 | 长度 | 是否非空 | 是否主键 | 注释 |
| 1 | auth_id | int | 是 | 是 | 授权ID | |
| 2 | user_group | varchar | 64 | 否 | 否 | 用户组 |
| 3 | mod_name | varchar | 64 | 否 | 否 | 模块名 |
| 4 | table_name | varchar | 64 | 否 | 否 | 表名 |
| 5 | page_title | varchar | 255 | 否 | 否 | 页面标题 |
| 6 | path | varchar | 255 | 否 | 否 | 路由路径 |
| 7 | parent | varchar | 64 | 否 | 否 | 父级菜单 |
| 8 | parent_sort | int | 是 | 否 | 父级菜单排序 | |
| 9 | position | varchar | 32 | 否 | 否 | 位置 |
| 10 | mode | varchar | 32 | 是 | 否 | 跳转方式 |
| 11 | add | tinyint | 是 | 否 | 是否可增加 | |
| 12 | del | tinyint | 是 | 否 | 是否可删除 | |
| 13 | set | tinyint | 是 | 否 | 是否可修改 | |
| 14 | get | tinyint | 是 | 否 | 是否可查看 | |
| 15 | field_add | text | 65535 | 否 | 否 | 添加字段 |
| 16 | field_set | text | 65535 | 否 | 否 | 修改字段 |
| 17 | field_get | text | 65535 | 否 | 否 | 查询字段 |
| 18 | table_nav_name | varchar | 500 | 否 | 否 | 跨表导航名称 |
| 19 | table_nav | varchar | 500 | 否 | 否 | 跨表导航 |
| 20 | option | text | 65535 | 否 | 否 | 配置 |
| 21 | create_time | timestamp | 是 | 否 | 创建时间 | |
| 22 | update_time | timestamp | 是 | 否 | 更新时间 |
表 4-6-booking_a_room(预订房间)
| 编号 | 字段名 | 类型 | 长度 | 是否非空 | 是否主键 | 注释 |
| 1 | booking_a_room_id | int | 是 | 是 | 预订房间ID | |
| 2 | registered_user | int | 否 | 否 | 注册用户 | |
| 3 | user_name | varchar | 64 | 否 | 否 | 用户姓名 |
| 4 | user_phone | varchar | 64 | 否 | 否 | 用户电话 |
| 5 | room_name | varchar | 64 | 否 | 否 | 房间名称 |
| 6 | room_number | varchar | 64 | 否 | 否 | 房间编号 |
| 7 | room_classification | varchar | 64 | 否 | 否 | 房间分类 |
| 8 | room_price | double | 否 | 否 | 房间价格 | |
| 9 | booking_days | double | 否 | 否 | 预订天数 | |
| 10 | total_reservation | varchar | 64 | 否 | 否 | 预约总额 |
| 11 | booking_time | date | 否 | 否 | 预订时间 | |
| 12 | appointment_remarks | text | 65535 | 否 | 否 | 预约备注 |
| 13 | examine_state | varchar | 16 | 是 | 否 | 审核状态 |
| 14 | examine_reply | varchar | 255 | 否 | 否 | 审核回复 |
| 15 | pay_state | varchar | 16 | 是 | 否 | 支付状态 |
| 16 | pay_type | varchar | 16 | 否 | 否 | 支付类型: 微信、支付宝、网银 |
| 17 | cancel_booking_limit_times | int | 是 | 否 | 取消限制次数 | |
| 18 | create_time | datetime | 是 | 否 | 创建时间 | |
| 19 | update_time | timestamp | 是 | 否 | 更新时间 | |
| 20 | source_table | varchar | 255 | 否 | 否 | 来源表 |
| 21 | source_id | int | 否 | 否 | 来源ID | |
| 22 | source_user_id | int | 否 | 否 | 来源用户 |
表 4-7-book_a_gourmet_meal(预订美食)
| 编号 | 字段名 | 类型 | 长度 | 是否非空 | 是否主键 | 注释 |
| 1 | book_a_gourmet_meal_id | int | 是 | 是 | 预订美食ID | |
| 2 | registered_user | int | 否 | 否 | 注册用户 | |
| 3 | user_name | varchar | 64 | 否 | 否 | 用户姓名 |
| 4 | user_phone | varchar | 64 | 否 | 否 | 用户电话 |
| 5 | food_name | varchar | 64 | 否 | 否 | 美食名称 |
| 6 | food_classification | varchar | 64 | 否 | 否 | 美食分类 |
| 7 | gourmet_unit_price | double | 否 | 否 | 美食单价 | |
| 8 | reservation_order | datetime | 否 | 否 | 预约订单 | |
| 9 | appointment_remarks | text | 65535 | 否 | 否 | 预约备注 |
| 10 | examine_state | varchar | 16 | 是 | 否 | 审核状态 |
| 11 | examine_reply | varchar | 255 | 否 | 否 | 审核回复 |
| 12 | pay_state | varchar | 16 | 是 | 否 | 支付状态 |
| 13 | pay_type | varchar | 16 | 否 | 否 | 支付类型: 微信、支付宝、网银 |
| 14 | create_time | datetime | 是 | 否 | 创建时间 | |
| 15 | update_time | timestamp | 是 | 否 | 更新时间 | |
| 16 | source_table | varchar | 255 | 否 | 否 | 来源表 |
| 17 | source_id | int | 否 | 否 | 来源ID | |
| 18 | source_user_id | int | 否 | 否 | 来源用户 |
表 4-8-cancel_booking(取消预订)
| 编号 | 字段名 | 类型 | 长度 | 是否非空 | 是否主键 | 注释 |
| 1 | cancel_booking_id | int | 是 | 是 | 取消预订ID | |
| 2 | registered_user | int | 否 | 否 | 注册用户 | |
| 3 | user_name | varchar | 64 | 否 | 否 | 用户姓名 |
| 4 | user_phone | varchar | 64 | 否 | 否 | 用户电话 |
| 5 | room_name | varchar | 64 | 否 | 否 | 房间名称 |
| 6 | room_number | varchar | 64 | 是 | 是 | 房间编号 |
| 7 | room_classification | varchar | 64 | 否 | 否 | 房间分类 |
| 8 | room_price | double | 否 | 否 | 房间价格 | |
| 9 | booking_days | double | 否 | 否 | 预订天数 | |
| 10 | total_reservation | varchar | 64 | 否 | 否 | 预约总额 |
| 11 | cancel_time | date | 否 | 否 | 取消时间 | |
| 12 | reason_for_cancellation | text | 65535 | 否 | 否 | 取消原因 |
| 13 | examine_state | varchar | 16 | 是 | 否 | 审核状态 |
| 14 | create_time | datetime | 是 | 否 | 创建时间 | |
| 15 | update_time | timestamp | 是 | 否 | 更新时间 | |
| 16 | source_table | varchar | 255 | 否 | 否 | 来源表 |
| 17 | source_id | int | 否 | 否 | 来源ID | |
| 18 | source_user_id | int | 否 | 否 | 来源用户 |
表 4-9-code_token(验证码)
| 编号 | 字段名 | 类型 | 长度 | 是否非空 | 是否主键 | 注释 |
| 1 | code_token_id | int | 是 | 是 | 验证码ID | |
| 2 | token | varchar | 255 | 否 | 否 | 令牌 |
| 3 | code | varchar | 255 | 否 | 否 | 验证码 |
| 4 | expire_time | timestamp | 是 | 否 | 失效时间 | |
| 5 | create_time | timestamp | 是 | 否 | 创建时间 | |
| 6 | update_time | timestamp | 是 | 否 | 更新时间 |
表 4-10-collect(收藏)
| 编号 | 字段名 | 类型 | 长度 | 是否非空 | 是否主键 | 注释 |
| 1 | collect_id | int | 是 | 是 | 收藏ID | |
| 2 | user_id | int | 是 | 是 | 收藏人ID | |
| 3 | source_table | varchar | 255 | 否 | 否 | 来源表 |
| 4 | source_field | varchar | 255 | 否 | 否 | 来源字段 |
| 5 | source_id | int | 是 | 否 | 来源ID | |
| 6 | title | varchar | 255 | 否 | 否 | 标题 |
| 7 | img | varchar | 255 | 否 | 否 | 封面 |
| 8 | create_time | timestamp | 是 | 否 | 创建时间 | |
| 9 | update_time | timestamp | 是 | 否 | 更新时间 |
表 4-11-comment(评论)
| 编号 | 字段名 | 类型 | 长度 | 是否非空 | 是否主键 | 注释 |
| 1 | comment_id | int | 是 | 是 | 评论ID | |
| 2 | user_id | int | 是 | 是 | 评论人ID | |
| 3 | reply_to_id | int | 是 | 否 | 回复评论ID | |
| 4 | content | longtext | 4294967295 | 否 | 否 | 内容 |
| 5 | nickname | varchar | 255 | 否 | 否 | 昵称 |
| 6 | avatar | varchar | 255 | 否 | 否 | 头像地址 |
| 7 | create_time | timestamp | 是 | 否 | 创建时间 | |
| 8 | update_time | timestamp | 是 | 否 | 更新时间 | |
| 9 | source_table | varchar | 255 | 否 | 否 | 来源表 |
| 10 | source_field | varchar | 255 | 否 | 否 | 来源字段 |
| 11 | source_id | int | 是 | 否 | 来源ID |
表 4-12-food_classification(美食分类)
| 编号 | 字段名 | 类型 | 长度 | 是否非空 | 是否主键 | 注释 |
| 1 | food_classification_id | int | 是 | 是 | 美食分类ID | |
| 2 | food_classification | varchar | 64 | 否 | 否 | 美食分类 |
| 3 | create_time | datetime | 是 | 否 | 创建时间 | |
| 4 | update_time | timestamp | 是 | 否 | 更新时间 |
表 4-13-food_information(美食信息)
| 编号 | 字段名 | 类型 | 长度 | 是否非空 | 是否主键 | 注释 |
| 1 | food_information_id | int | 是 | 是 | 美食信息ID | |
| 2 | food_name | varchar | 64 | 否 | 否 | 美食名称 |
| 3 | food_code | varchar | 64 | 否 | 否 | 美食编号 |
| 4 | food_classification | varchar | 64 | 否 | 否 | 美食分类 |
| 5 | food_pictures | varchar | 255 | 否 | 否 | 美食图片 |
| 6 | gourmet_unit_price | double | 否 | 否 | 美食单价 | |
| 7 | food_details | text | 65535 | 否 | 否 | 美食详情 |
| 8 | hits | int | 是 | 否 | 点击数 | |
| 9 | praise_len | int | 是 | 否 | 点赞数 | |
| 10 | collect_len | int | 是 | 否 | 收藏数 | |
| 11 | comment_len | int | 是 | 否 | 评论数 | |
| 12 | book_a_gourmet_meal_limit_times | int | 是 | 否 | 预约限制次数 | |
| 13 | create_time | datetime | 是 | 否 | 创建时间 | |
| 14 | update_time | timestamp | 是 | 否 | 更新时间 |
表 4-14-hits(用户点击)
| 编号 | 字段名 | 类型 | 长度 | 是否非空 | 是否主键 | 注释 |
| 1 | hits_id | int | 是 | 是 | 点赞ID | |
| 2 | user_id | int | 是 | 否 | 点赞人 | |
| 3 | create_time | timestamp | 是 | 否 | 创建时间 | |
| 4 | update_time | timestamp | 是 | 否 | 更新时间 | |
| 5 | source_table | varchar | 255 | 否 | 否 | 来源表 |
| 6 | source_field | varchar | 255 | 否 | 否 | 来源字段 |
| 7 | source_id | int | 是 | 否 | 来源ID |
表 4-15-notice(公告)
| 编号 | 字段名 | 类型 | 长度 | 是否非空 | 是否主键 | 注释 |
| 1 | notice_id | mediumint | 是 | 是 | 公告ID | |
| 2 | title | varchar | 125 | 是 | 否 | 标题 |
| 3 | content | longtext | 4294967295 | 否 | 否 | 正文 |
| 4 | create_time | timestamp | 是 | 否 | 创建时间 | |
| 5 | update_time | timestamp | 是 | 否 | 更新时间 |
表 4-16-praise(点赞)
| 编号 | 字段名 | 类型 | 长度 | 是否非空 | 是否主键 | 注释 |
| 1 | praise_id | int | 是 | 是 | 点赞ID | |
| 2 | user_id | int | 是 | 是 | 点赞人 | |
| 3 | create_time | timestamp | 是 | 否 | 创建时间 | |
| 4 | update_time | timestamp | 是 | 否 | 更新时间 | |
| 5 | source_table | varchar | 255 | 否 | 否 | 来源表 |
| 6 | source_field | varchar | 255 | 否 | 否 | 来源字段 |
| 7 | source_id | int | 是 | 否 | 来源ID | |
| 8 | status | tinyint | 是 | 否 | 点赞状态:1为点赞,0已取消 |
表 4-17-registered_user(注册用户)
| 编号 | 字段名 | 类型 | 长度 | 是否非空 | 是否主键 | 注释 |
| 1 | registered_user_id | int | 是 | 是 | 注册用户ID | |
| 2 | user_name | varchar | 64 | 否 | 否 | 用户姓名 |
| 3 | user_phone | varchar | 16 | 否 | 否 | 用户电话 |
| 4 | examine_state | varchar | 16 | 是 | 否 | 审核状态 |
| 5 | user_id | int | 是 | 否 | 用户ID | |
| 6 | create_time | datetime | 是 | 否 | 创建时间 | |
| 7 | update_time | timestamp | 是 | 否 | 更新时间 |
表 4-18-room_classification(房间分类)
| 编号 | 字段名 | 类型 | 长度 | 是否非空 | 是否主键 | 注释 |
| 1 | room_classification_id | int | 是 | 是 | 房间分类ID | |
| 2 | room_classification | varchar | 64 | 否 | 否 | 房间分类 |
| 3 | create_time | datetime | 是 | 否 | 创建时间 | |
| 4 | update_time | timestamp | 是 | 否 | 更新时间 |
表 4-19-room_information(房间信息)
| 编号 | 字段名 | 类型 | 长度 | 是否非空 | 是否主键 | 注释 |
| 1 | room_information_id | int | 是 | 是 | 房间信息ID | |
| 2 | room_name | varchar | 64 | 否 | 否 | 房间名称 |
| 3 | room_number | varchar | 64 | 否 | 否 | 房间编号 |
| 4 | room_picture | varchar | 255 | 否 | 否 | 房间图片 |
| 5 | room_classification | varchar | 64 | 否 | 否 | 房间分类 |
| 6 | room_status | varchar | 64 | 否 | 否 | 房间状态 |
| 7 | room_price | double | 否 | 否 | 房间价格 | |
| 8 | room_facilities | varchar | 64 | 否 | 否 | 房间设施 |
| 9 | room_details | text | 65535 | 否 | 否 | 房间详情 |
| 10 | hits | int | 是 | 否 | 点击数 | |
| 11 | praise_len | int | 是 | 否 | 点赞数 | |
| 12 | collect_len | int | 是 | 否 | 收藏数 | |
| 13 | comment_len | int | 是 | 否 | 评论数 | |
| 14 | booking_a_room_limit_times | int | 是 | 否 | 预订限制次数 | |
| 15 | create_time | datetime | 是 | 否 | 创建时间 | |
| 16 | update_time | timestamp | 是 | 否 | 更新时间 |
表 4-20-slides(轮播图)
| 编号 | 字段名 | 类型 | 长度 | 是否非空 | 是否主键 | 注释 |
| 1 | slides_id | int | 是 | 是 | 轮播图ID | |
| 2 | title | varchar | 64 | 否 | 否 | 标题 |
| 3 | content | varchar | 255 | 否 | 否 | 内容 |
| 4 | url | varchar | 255 | 否 | 否 | 链接 |
| 5 | img | varchar | 255 | 否 | 否 | 轮播图 |
| 6 | hits | int | 是 | 否 | 点击量 | |
| 7 | create_time | timestamp | 是 | 否 | 创建时间 | |
| 8 | update_time | timestamp | 是 | 否 | 更新时间 |
表 4-21-upload(文件上传)
| 编号 | 字段名 | 类型 | 长度 | 是否非空 | 是否主键 | 注释 |
| 1 | upload_id | int | 是 | 是 | 上传ID | |
| 2 | name | varchar | 64 | 否 | 否 | 文件名 |
| 3 | path | varchar | 255 | 否 | 否 | 访问路径 |
| 4 | file | varchar | 255 | 否 | 否 | 文件路径 |
| 5 | display | varchar | 255 | 否 | 否 | 显示顺序 |
| 6 | father_id | int | 否 | 否 | 父级ID | |
| 7 | dir | varchar | 255 | 否 | 否 | 文件夹 |
| 8 | type | varchar | 32 | 否 | 否 | 文件类型 |
表 4-22-user(用户账户)
| 编号 | 字段名 | 类型 | 长度 | 是否非空 | 是否主键 | 注释 |
| 1 | user_id | int | 是 | 是 | 用户ID | |
| 2 | state | smallint | 是 | 否 | 账户状态:(1可用|2异常|3已冻结|4已注销) | |
| 3 | user_group | varchar | 32 | 否 | 否 | 所在用户组 |
| 4 | login_time | timestamp | 是 | 否 | 上次登录时间 | |
| 5 | phone | varchar | 11 | 否 | 否 | 手机号码 |
| 6 | phone_state | smallint | 是 | 否 | 手机认证:(0未认证|1审核中|2已认证) | |
| 7 | username | varchar | 16 | 是 | 否 | 用户名 |
| 8 | nickname | varchar | 16 | 否 | 否 | 昵称 |
| 9 | password | varchar | 64 | 是 | 否 | 密码 |
| 10 | | varchar | 64 | 否 | 否 | 邮箱 |
| 11 | email_state | smallint | 是 | 否 | 邮箱认证:(0未认证|1审核中|2已认证) | |
| 12 | avatar | varchar | 255 | 否 | 否 | 头像地址 |
| 13 | open_id | varchar | 255 | 否 | 否 | 针对获取用户信息字段 |
| 14 | create_time | timestamp | 是 | 否 | 创建时间 |
表 4-23-user_group(用户组)
| 编号 | 字段名 | 类型 | 长度 | 是否非空 | 是否主键 | 注释 |
| 1 | group_id | mediumint | 是 | 是 | 用户组ID | |
| 2 | display | smallint | 是 | 否 | 显示顺序 | |
| 3 | name | varchar | 16 | 是 | 否 | 名称 |
| 4 | description | varchar | 255 | 否 | 否 | 描述 |
| 5 | source_table | varchar | 255 | 否 | 否 | 来源表 |
| 6 | source_field | varchar | 255 | 否 | 否 | 来源字段 |
| 7 | source_id | int | 是 | 否 | 来源ID | |
| 8 | register | smallint | 否 | 否 | 注册位置 | |
| 9 | create_time | timestamp | 是 | 否 | 创建时间 | |
| 10 | update_time | timestamp | 是 | 否 | 更新时间 |
第4章 系统实现
4.1普通用户主要功能实现
4.1.1用户注册
普通用户注册:点击注册,进入注册页面,填写好账号、密码、确认密码、昵称、邮箱、身份:普通用户、用户姓名、用户性别、用户电话等字段值,点击下方注册按钮,提示注册成功后,系统将自动跳转回到登录页面。注册界面如下图所示。
图5-1 注册界面
4.1.2用户登录
用户登录:点击“登录”按钮,输入用户名、密码、验证码登录系统,登录时前端会自动校验用户名与密码以及该用户是否审核通过,审核通过的用户输入正确登录
成功,输入错误会有提示信息。登录界面如下图所示。
图5-2 登录界面
4.1.3前台首页
首页:展示轮播图、民宿资讯、美食推荐、活动信息推荐。首页界面如下图所示。
图5-3 首页界面
4.1.4房间信息
房间信息:展示所有发布的房间信息,可进行关键字搜索、可查看房间详细信息、可点赞、收藏,以及预定房间。房间信息列表界面如下图所示。
图5-4 房间信息界面
房间预定界面如下图所示。
图5-5房间预定界面
4.1.5美食信息
美食信息:展示所有发布的美食信息,可进行关键字搜索、可查看美食详细信息、可点赞、收藏,以及预定美食。美食信息列表界面如下图所示。
图5-6 美食信息界面
4.1.6活动信息
活动信息:展示所有发布的活动信息,可进行关键字搜索、可查看活动详细信息、可点赞、收藏,以发表评论。活动信息界面如下图所示。
图5-7活动信息界面
4.1.7预定房间
预定房间:用户可在预定房间列表查看预定详情,支持操作如支付、取消预定以及查看详细信息,预定房间界面如下图所示。
图5-8预定房间界面
4.1.8取消预定
取消预定:取消预定要管理员审核通过后用户才能通过搜索房间名称查询预约订单。取消预定界面如下图所示。
图5-9取消预定界面图
4.1.9评论管理
评论管理:用户通过筛选条件查询评论内容,可查询、重置、删除、回复评论等操作。评论管理界面如下图所示。
图5-10评论管理界面图
4.2管理员模块主要功能实现
4.2.1房间分类管理
房间分类管理:包括房间分类列表和房间分类添加。管理员可在分类列表进行查询、重置、删除进行操作。房间分类管理界面如下图所示。
图5-11房间分类管理界面图
4.2.2房间信息管理
房间信息管理:包含房间信息列表跟房间信息添加。房间信息列表可查看所有房间信息。房间信息添加可添加房间信息。房间信息添加界面如下图所示。
图5-12 房间信息界面
4.2.3房间预定管理
房间预定管理:展示平台所有的房间预定信息,可查看用户的预订记录,。管理员可以对每个预订记录进行操作,如查看详细信息、取消预订、处理支付审核用户所提交房间预定信息。审核回复界面如下图所示。
图5-13 审核回复界面图
4.2.4取消预定管理
取消预定管理:管理员查看和管理用户的房间取消记录。可以查看取消预订的详细信息,并且能够处理取消请求。取消预约管理界面如下图所示。
图5-14 取消预约管理界面图
4.2.5美食信息管理
美食信息管理:包括美食信息列表和美食信息添加。列表展示所有美食信息详情,可对信息列表进行查询、重置或删除等操作,管理员也可添加美食信息。美食信息列表界面如下图所示。
图5-15 美食信息列表界面图
4.2.6活动信息管理
活动信息管理:包括活动信息列表和活动信息添加,管理员可以浏览活动详细内容,并可以对活动进行编辑、删除或查看评论等操作。活动信息列表界面如下图所示。
图5-16 活动信息列表界面图
4.3测试目的
在这个产品被投入使用前,首先需要进行试用,这是重要的环节。考虑到某个部分的开发没有缺陷情况下,把各种模块拼接,也有一定概率就存在矛盾。这就好比每个人都很独特,但聚在一起就显得杂乱无章,需要保证有默契的配合。对于测试,要看它的各项内容是否契合的原则[10]。若与最初定下的标准有一定程度上的出入,那么就需要做出一些调整,让最终的大方向朝着目标前进。
测试是为了发现在开发的程序中所存在的问题,测试这一工作是非常艰巨的,而又是非常困难的,这一部分在程序的设计中占有很大比例,可以说一个程序的开发工作量要是占据了百分至六十,那么剩下的百分之四十必然是测试这一部分,甚至更高。
4.4测试用例
用户登录功能测试
表6-1 用户登录功能测试表
| 用例名称 | 普通用户登录系统 |
| 目的 | 测试用户通过正确的用户名和密码可否登录功能 |
| 前提 | 未登录的情况下 |
| 测试流程 | 1) 进入登录页面 2) 输入正确的用户名和密码 |
| 预期结果 | 用户名和密码正确的时候,跳转到登录成功界面,反之则显示错误信息,提示重新输入 |
| 实际结果 | 实际结果与预期结果一致 |
查看房间信息功能测试:
表6-2 查看房间信息功能测试表
| 用例名称 | 查看房间信息 |
| 目的 | 测试查看房间信息 |
| 前提 | 用户登录 |
| 测试流程 | 点击首页的房间信息 |
| 预期结果 | 可以查看到所有房间信息 |
| 实际结果 | 实际结果与预期结果一致 |
添加房间信息测试:
表6-3 添加房间测试表
| 用例名称 | 添加房间测试用例 |
| 目的 | 测试添加房间功能 |
| 前提 | 用户正常登录情况下 |
| 测试流程 | 1)点击房间信息添加,点击按钮,输入相关房间信息。 2)点击进行提交。 |
| 预期结果 | 提交以后,页面首页会显示新的房间信息 |
| 实际结果 | 实际结果与预期结果一致 |
表6-4房间信息搜索功能测试表
| 用例名称 | 房间信息搜索测试 |
| 目的 | 测试房间信息搜索功能 |
| 前提 | 无 |
| 测试流程 | 1)在搜索框填入搜索关键字。 2)点击搜索按钮。 |
| 预期结果 | 页面显示包含有搜索关键字的房间信息 |
| 实际结果 | 实际结果与预期结果一致 |
房间信息删除功能测试:
表6-5房间信息删除功能测试表
| 用例名称 | 房间信息删除测试 |
| 目的 | 测试房间信息删除功能 |
| 前提 | 登录房间信息管理 |
| 测试流程 | 1)选择一个房间信息。 2)点击删除按钮。 |
| 预期结果 | 提示删除成功,前端页面不在展示该房间信息 |
| 实际结果 | 实际结果与预期结果一致 |
房间预定功能测试:
表6-6房间预定功能测试表
| 用例名称 | 房间预定测试 |
| 目的 | 测试房间预定功能 |
| 前提 | 普通用户登录—》房间信息 |
| 测试流程 | 1)选择一个房间信息,点击查看详情。 2)点击预定按钮。 |
| 预期结果 | 提示预定成功,该房间预定成功 |
| 实际结果 | 实际结果与预期结果一致 |
密码修改功能测试:
表6-7密码修改功能测试表
| 用例名称 | 密码修改测试用例 |
| 目的 | 测试管理员密码修改功能 |
| 前提 | 管理员用户正常登录情况下 |
| 测试流程 | 1)管理员密码修改并完成填写。 2)点击进行提交。 |
| 预期结果 | 使用新的密码可以登录 |
| 实际结果 | 实际结果与预期结果一致 |
4.5测试结果
在本次主要测试用户登录、修改面、以及房间添加、查看、搜索、删除、预定业务流程操作。验证所有操作都能够正常运行,因此能够保证本次设计的,已实现的功能能够正常运行并且相关数据库的信息也同样保存正确。
结 论
Spring Boot民宿在线预约平台毕业设计项目已成功落下帷幕,这一成果不仅是对开发者技术实力与业务理解能力的全面展现,也是对传统房间预定行业数字化转型的一次积极探索。
本次毕业设计充分利用了Spring Boot框架的灵活性与高效性,通过模块化设计与微服务架构,实现了房民宿信息的全面管理、精准搜索与便捷预定。系统界面友好直观,操作流程简洁明了,为用户提供了极佳的使用体验。通过对数据库索引、缓存机制等精心优化,系统性能得到了显著提升,确保了高并发场景下的稳定运行。而且通过实施严格的数据加密策略、访问控制机制及日志审计功能,系统有效防范了数据泄露与非法访问等安全风险。
该毕业设计的完成,不仅标志着Spring Boot技术在民宿预定领域的成功应用,也为传统行业的数字化转型提供了有益的参考与借鉴。通过深入挖掘用户需求与市场趋势,系统不仅满足了管理员和房客的实际需求,还通过数据分析与可视化展示等功能,为市场洞察与决策支持提供了有力工具。这一成果不仅彰显了开发者的专业素养与创新能力,也为推动民宿预定行业的数字化、智能化发展贡献了积极力量。
参考文献
- 韦珍娜,陈宇佳. 基于Springboot的服装租赁系统设计 [J]. 电脑编程技巧与维护, 2025, (01): 35-38. DOI:10.16184/j.cnki.comprg.2025.01.005.
- 姚佰允,张豪,杜瑞庆. 基于SpringBoot与Vue的学院人员管理系统设计与实现 [J]. 无线互联科技, 2025, 22 (02): 78-83.
- 谢海明,张佐中,林顺福.基于自动化技术的MySQL故障处理系统的设计与实现[J].电脑知识与技术,2024,20(33):73-75.DOI:10.14004/j.cnki.ckt.2024.1721.
- 陈芳.基于MySQL数据库的数据录入系统设计研究[J].科技资讯,2024,22(20):35-37.DOI:10.16661/j.cnki.1672-3791.2405-5042-7194.
- 谢帅虎.基于Java语言的翻页功能接口程序设计与实现[J].数字通信世界,2024,(11):92-94.
- 贾琴.Java编程语言的应用策略分析[J].集成电路应用,2024,41(10):84-85.DOI:10.19339/j.issn.1674-2583.2024.10.034.
- 张靖旭,曾晓晶,郭玉坤. 基于SpringBoot的校园植物信息网建设研究 [J]. 信息与电脑(理论版), 2024, 36 (22): 119-121.
- 戴亚哲,李尤,赵利宏,等. 基于SpringBoot+Vue的文旅平台设计与研究 [J]. 无线互联科技, 2024, 21 (21): 70-72.
- 朴明,邱翠花,苗子. 基于SpringBoot+小程序的信息采集系统设计与实现 [J]. 电子技术, 2024, 53 (10): 47-49.
- 刘建,何冬辉,刘维,等.国产通用计算机性能测试系统的设计与验证[J].计算机测量与控制,2024,32(09):44-50.DOI:10.16526/j.cnki.11-4762/tp.2024.09.007.
- Liu H ,Zhang J ,Jia Z , et al.The impact of amenities in rural bed and breakfasts on tourists' emotional experience and behavioral intentions: Perspectives from amenity theory.[J].Acta psychologica,2025,254104828.
- Sarina M N ,Khairil W A ,Aekram F .The Mediating Effect of Smart Technology on the Relationship Between Homestay Management and Collaborative Digital Economy[J].International Journal of Knowledge Management (IJKM),2025,21(1):1-29.
- 陈明红,范海继.肇庆民宿酒店预定火爆[N].西江日报,2024-10-06(002). DOI:10.28877/n.cnki.nxjbr.2024.001842.
- 张玉艳.基于消费者行为的乡村民宿营销创新策略[J].农村经济与科技,2024,35(15):101-104.
- 乔廷峰.乡村民宿发展营销策略优化研究[D].华中农业大学,2024.DOI:10.27158/d.cnki.ghznu.2024.000236.
- 张铭哲.乡村振兴战略背景下兰州市乡村民宿发展研究[D].西北师范大学,2024.DOI:10.27410/d.cnki.gxbfu.2024.001697.
- 马翠雯.S民宿服务营销策略研究[D].广州大学,2024.DOI:10.27040/d.cnki.ggzdu.2024.000172.
- 宋雨柔.基于游客满意度的南宁市近郊乡村民宿发展研究[D].广西大学,2024.DOI:10.27034/d.cnki.ggxiu.2024.002094.
- 张璐.基于网络评论的重庆市精品民宿顾客满意度研究[D].重庆工商大学,2023.DOI:10.27713/d.cnki.gcqgs.2023.000771.
- 沈嘉敏.基于装配式理念的可移动民宿建筑设计研究[D].中国矿业大学,2023.DOI:10.27623/d.cnki.gzkyu.2023.001984.
- 张秋霞.中职旅游类专业《旅游民宿管家服务》项目课程开发[D].重庆师范大学,2023.DOI:10.27672/d.cnki.gcsfc.2023.001377.
- 邱研宁.游客视角下的乡村民宿服务满意度及影响因素研究[D].福建农林大学,2023.DOI:10.27018/d.cnki.gfjnu.2023.000642.
- 陈长松.个性化推荐民宿在线预定平台的设计与实现[D].南昌大学,2021.DOI:10.27232/d.cnki.gnchu.2021.002412.
致 谢
在完成本次 Spring Boot 民宿在线预定平台毕业设计的过程中,我收获了诸多宝贵的经验,也感受到了成长的喜悦,也深刻体会到理论与实践相结合的重要性。在这里我特别感谢我毕设的导师。在整个毕设过程中老师不但给我指明方向也给予我专业的指导,给了我很大的帮助也让我在探索中不断突破自我不断提升我的专业能力,更让我学会了如何以科学的方法解决问题。
我也感谢学校为我提供了一个良好的学习环境和丰富的资源支持。让我得以接触到前沿的技术知识和开发工具,为毕业设计的顺利开展奠定了坚实基础。在开发过程中,我遇到了许多技术难题,但通过查阅大量文献资料和反复实践,我逐渐找到了解决方法。这一过程不仅锻炼了我的自主学习能力,也让我深刻体会到知识的力量。
最后我要感谢我的家人和亲朋们。在我为毕业设计忙碌的日子里,他们始终给予我无条件的支持和鼓励。他们的理解让我能够在紧张的学习中保持良好的心态,专注于项目的每一个细节。这份毕业设计是我大学生活的完美收官,也是我人生旅程中的一个重要里程碑。我将带着这份成长和感恩,继续在未来的道路上努力前行。
附录
系统核心代码设计
用户注册
注册页UserController.java,传入user对象,并将"user_id"、 "state"、 "user_group"、"login_time"、"phone"、"phone_state"、 "username"、"nickname"、"password"、"email"、"email_state"、"avatar"、"create_time"输入,重点是 "username"、"nickname"、"password"必须输入,通过获取username,数据库查询是否有该用户,如果存在,则提示“用户已存在”,否则执行将UserId置为空(数据库表中该字段已设置自动递增),代码如图所示。

图注册核心代码图
用户登录
登录页,首先传入"username"、"email"、"phone"、"password",用户可通过用户名、邮箱、手机号进行登陆,通过判断resultList来确定查询结果,然后执行查询用户组UserGroup,用户组里面不存在,依然报“用户不存在”,执行完以上代码,最后涉及到用户带有“审核”的,会查询examine_state(用户的审核状态),数据库表user_group中含有source_table和source_field进行查询,以上步骤完成,对输入的密码进行存储Token到数据库,匹对账号和密码,数据库中的AccessToken为令牌,用于身份认证,代码如图所示。

用用户登录核心代码图
修改密码
修改密码,通过请求data,获取旧密码,并将新密码重新赋值,期间都是需要通过加密,代码如图所示。

修改密码核心代码图
修改数据
修改一个数据,原理与add基本一致,不同点在于通过readConfig()读取关键字,以及通过readQuery()获取URL后面?指定位置的标识,转成Map对象后,执行update操作,同样通过拼接的sql语句执行,执行过程读取query,toWhereSql()语句完成数据库操作,body为修改对象的值,代码如图所示。

修改数据核心代码图
删除数据
删除一条数据,通过readQuery(),获取URL后面的对象地址,删除FROM具体的table,query删除查询FindConfig语句,代码如图示。

图4-11删除数据核心代码图
获取列表
通过请求的参数获取列表数据,代码如图所示。

图获取列表核心代码图
图片上传
通过请求的参数获取列表数据,代码如图4-13所示。

图片上传核心代码图
请关注点赞+私信博主,免费领取项目源码
767

被折叠的 条评论
为什么被折叠?



