基于Springboot智能点餐系统的设计与实现
摘 要
基于Spring Boot的智能点餐系统设计与实现旨在通过现代信息技术手段提升餐饮服务行业的效率与用户体验。系统采用Java语言进行后端开发,利用Spring Boot框架快速搭建了一个稳定且可扩展的应用架构,确保系统的高效运行与易于维护。通过集成MyBatis作为持久层框架并与MySQL数据库无缝对接,实现了数据处理的安全性和高效性。前端使用Vue.js框架构建了直观易用的操作界面,为用户提供了流畅的点餐体验。系统核心功能包括菜单浏览、智能推荐、在线下单、订单管理、支付处理及用户反馈等模块,涵盖了从顾客点餐到餐厅管理的全流程需求。智能推荐功能基于用户的注册时标签推荐,提供个性化的菜品建议,进一步提升了用户体验。该系统不仅简化了顾客的点餐流程,减少了等待时间,还提高了餐厅的服务效率和管理水平。商家用户可以通过后台实时监控订单状态,优化菜品供应,并根据数据分析制定更精准的经营策略。基于Spring Boot的智能点餐系统为传统餐饮业的数字化转型提供了全面高效的解决方案,具有重要的实用价值和广泛的应用前景。
关键词:Spring Boot;智能点餐;MySQL
ABSTRACT
The design and implementation of an intelligent ordering system based on Spring Boot aims to enhance the efficiency and user experience of the catering service industry through modern information technology. The system uses Java for backend development and leverages the Spring Boot framework to quickly build a stable and scalable application architecture, ensuring efficient operation and ease of maintenance. By integrating MyBatis as the persistence layer framework and achieving seamless connectivity with the MySQL database, the system ensures secure and efficient data processing. The frontend is built using the Vue.js framework, providing an intuitive and user-friendly interface that offers a smooth ordering experience for users. Core functionalities of the system include menu browsing, intelligent recommendations, online ordering, order management, payment processing, and user feedback, covering the entire process from customer ordering to restaurant management. The intelligent recommendation feature provides personalized dish suggestions based on user tags during registration, further enhancing the user experience. This system not only simplifies the ordering process for customers and reduces waiting times but also improves the service efficiency and management level of restaurants. Merchant users can monitor order statuses in real time through the backend, optimize menu offerings, and formulate more precise business strategies based on data analysis. The intelligent ordering system based on Spring Boot provides a comprehensive and efficient solution for the digital transformation of the traditional catering industry, offering significant practical value and broad application prospects.
Keywords: Spring Boot; Intelligent Ordering; MySQL
目 录
1.绪论
1.1.课题背景与意义
1.1.1课题背景
随着信息技术的快速发展和智能设备的广泛普及,消费者对餐饮服务的便捷性和个性化需求日益增加。传统点餐方式不仅效率低下,而且难以满足现代顾客对快速、准确服务的期望。基于Spring Boot的智能点餐系统旨在通过现代信息技术手段提升餐饮行业的服务效率与用户体验。该系统利用Java语言进行后端开发,并借助Spring Boot框架的优势快速搭建了一个稳定且可扩展的应用架构,确保系统的高效运行与易于维护[1]。前端采用Vue.js框架构建直观易用的操作界面,提供流畅的点餐体验。系统通过智能推荐等功能,基于用户偏好提供个性化菜品建议,进一步提升了顾客满意度和服务质量[2]。
1.1.2.课题意义
该系统能够显著提升餐饮服务行业的运营效率,通过自动化订单处理和实时监控功能减少人工错误并加快服务速度[3]。智能推荐功能根据用户注册时选择的推荐标签提供个性化菜系,极大地提升了顾客的用餐体验和满意度。系统的数据分析能力有助于餐厅管理者更好地理解顾客需求,优化菜单设计和服务策略,从而提高客户忠诚度和经营效益[4]。对于商家而言,后台实时监控订单状态的功能使得资源分配更加合理,有助于提升整体管理水平。这套系统不仅增强了餐厅的市场竞争力,还推动了传统餐饮业向数字化、智能化转型,为行业创新和发展提供了新的动力。
1.2.国内外现状
1.2.1.国内现状分析
在国内,随着互联网技术的普及和移动支付的便捷性提升,线上点餐系统已经成为餐饮行业的重要组成部分。许多餐厅已经采用或正在考虑引入基于不同技术平台开发的智能点餐解决方案,以提高服务效率并满足顾客对便捷性的需求。现有的系统多集中在大型连锁餐厅或外卖平台上,小型独立餐厅往往面临成本高、定制化不足的问题。尽管市场上已有不少成熟的点餐系统,但在用户体验、个性化服务以及数据安全方面仍有改进空间[5]。开发一套基于Spring Boot框架的智能点餐系统,不仅能提供高效稳定的解决方案,还能通过智能推荐等先进功能,为用户提供更加个性化的用餐体验,同时帮助餐厅实现精细化管理[6]。
1.2.2.国外现状分析
在国外,智能点餐系统的应用同样广泛,尤其是在美国、欧洲等发达地区,消费者对便捷性和个性化服务的需求推动了这类系统的快速发展。大型餐饮连锁品牌如麦当劳、星巴克等已经在全球范围内推广使用自助点餐机和移动应用程序,显著提高了订单处理速度和服务效率。一些创新型初创公司也在探索利用人工智能和大数据分析技术来提升顾客体验,通过个性化推荐系统增加顾客满意度和忠诚度。尽管市场上的解决方案众多,但它们往往需要较高的初始投资,并且对于小型独立餐厅来说可能过于复杂或成本高昂。开发一个基于Spring Boot的智能点餐系统,能够提供灵活、经济高效的解决方案,同时满足不同规模餐厅的需求,具有重要的市场潜力。这种系统不仅有助于提升餐厅运营效率,还能为顾客带来更加个性化的用餐体验。
2.技术介绍
2.1.springboot框架
Spring Boot框架在智能点餐系统的设计与实现中发挥了重要作用。作为一种轻量级的开发框架,Spring Boot通过自动配置和起步依赖简化了项目的搭建过程,使开发者能够快速构建稳定且可扩展的应用程序[7]。其模块化设计使得系统各功能组件之间的耦合度降低,从而提高了代码的可维护性和复用性。Spring Boot内置了对多种技术的支持,例如RESTful接口开发、数据持久化和安全性管理,为系统的高效运行提供了保障[8]。结合Java语言的强大功能,Spring Boot不仅提升了开发效率,还确保了系统的高性能和稳定性。Spring Boot拥有活跃的开源社区和丰富的插件生态,为系统的技术支持和功能扩展奠定了坚实基础,使其能够灵活应对不断变化的需求。
2.2.MySQL数据
在智能点餐系统的设计与实现中,MySQL数据库扮演了至关重要的角色。作为一款可靠的关系型数据库管理系统,MySQL提供了稳定的数据存储和高效的数据查询功能,确保系统能够处理大量用户请求和订单信息。通过与MyBatis框架的无缝集成,系统实现了数据持久层的优化管理,不仅提升了数据处理的安全性和效率,还简化了开发过程中的数据库操作。MySQL支持复杂的SQL查询,这为系统实现高级功能如销售数据分析、顾客偏好统计等提供了可能,帮助餐厅更好地理解顾客需求并做出相应调整。MySQL的高可用性和可扩展性保证了系统即使在高峰期也能平稳运行,满足了餐饮行业对实时性和稳定性的严格要求。MySQL为智能点餐系统的数据管理提供了坚实的基础。
3.系统分析
3.1.系统可行性分析
3.1.1.技术可行性
Spring Boot通过自动配置和起步依赖简化了开发流程,使得快速搭建稳定的应用成为可能,特别适合构建微服务架构的应用程序。系统采用Java语言进行后端开发,结合MyBatis与MySQL数据库,确保数据处理的安全性和高效性。前端使用Vue.js框架构建直观易用的操作界面,提供了良好的用户体验。系统的模块化设计和自动化功能不仅提升了管理效率,还减少了人工干预错误,增强了系统的可维护性和扩展性。开源社区的支持和丰富的插件生态进一步保障了系统的灵活性和稳定性,使其能够灵活应对不断变化的需求。智能推荐算法的应用提升了用户交互体验,使系统更加个性化和智能化,为项目的成功实施提供了坚实的技术基础。
3.1.2.经济可行性
Spring Boot作为开源框架无需支付许可费用,降低了初始开发成本。系统采用Java语言及其丰富的第三方库(如MyBatis),进一步减少了软件支出。通过优化点餐流程,该系统不仅减少了传统点餐方式带来的人力和时间成本,还提高了服务效率和顾客满意度。前端使用Vue.js构建用户界面,提升了用户体验,有助于吸引更多用户,增加平台粘性。系统的灵活性和可扩展性使其能够根据不同的业务需求进行定制,适应多种规模的应用场景,具有较高的市场潜力和投资回报率。这使得智能点餐系统成为餐饮行业数字化转型中经济高效的选择。
3.2.系统功能分析
Springboot智能点餐系统网站包含普通用户、商家用户和管理员三个角色划分,每个角色对应的主要功能如下:
3.2.1.普通用户注册主要功能
(1)首页:包含轮播图、饮食资讯、在线点餐、店铺信息等推荐。
(2)注册:在用户注册页面中填写好账号、设置密码、确认密码、昵称、选择身份、用户姓名、用户性别、联系方式、选择推荐标签等信息,点击下方注册按钮,提示注册成功后,系统将自动跳转回到首页。
(3)登录:登录是填写好账号、密码以及验证通过,然后点击“登录”。
(4)找回密码:用户忘记密码可通过邮箱以及验证帮助用户找回密码。
(5)我的账户:新用户通过输入个人信息进行注册。系统采用验证技术确保信息的真实性和安全性。系统可以根据用户选择的菜系,在系统会智能推荐。已注册用户通过输入用户名和密码登录系统,若账号或者密码错误,则进行错误提示。用户登录后,以查看自己的个人信息、账号和密码,还可以修改个人信息。
(6)反馈和建议:用户可以对菜品、餐厅服务进行评价,并给出改进建议。系统采用智能分析技术对用户的反馈进行归类和分析,为餐厅提供改进建议。系统可以根据用户评价提供智能推荐菜品。
(7)店铺信息:展示后台发布的店铺信息,用户浏览到感兴趣的菜系店铺,可点击“预约”餐厅。点击信息可发表评论、点赞、收藏等操作。
(8)网站公告:展示后台发布的公告信息,可筛局部搜索,点击信息可发表评论、点赞、收藏等操作。
(9)在线点餐:系统根据用户的点餐历史、口味偏好、季节变化、餐厅库存、注册时选择标签信息等因素,智能推荐菜品。系统可以提供菜品营养信息、用户评价等,帮助用户做出更好的选择。系统支持多种支付方式(微信、支付宝等)。
(10)领取优惠券:展示后台发布的优惠券信息,符合优惠券规则的用户可领取使用优惠券。
(11)饮食资讯:展示后台发布的饮食资讯信息,点击信息可发表评论、点赞、收藏等操作。
(12)个人中心:包含个人首页、订单、购物车、我的优惠券、预约信息、订单取消、订单售后、反馈建议、订单配送、收藏等功能,订单:用户可以查看订单状态,并具备催单、修改订单(需餐厅确认)。购物车:购物车实现了商品的添加、删除、修改数量等操作,并实时显示购物车总价。我的优惠券:用户可查看自己领取的优惠券详情。预约信息:用户可以在系统提供的日历中选择期望的用餐日期和时间。还可以在系统提供的菜单中浏览各类菜品,包括图片、价格、口味描述等信息。预约完成后,可以查看自己的所有预约记录,包括已预约、待支付、已取消等状态的订单。取消订单:用户可以申请修改订单和申请取消订单。订单售后:用户因商品质量问题可申请售后,需后台管理员审核通过才能退货退款。反馈建议:主要展示用户反馈建议记录。订单配送:用户可查看订单物流配送状态。收藏:用户可收藏自己喜欢的美食放到自己的收藏夹,方便日后自己查看购买,并可点击详情进行点赞、收藏等操作。
3.2.2.商家用户注册主要功能
(1)后台首页:展示的是商品销售数量统计、商品销售金额统计等。
(2)注册:商家用户注册由后台管理员自行添加。
(3)登录:登录是填写好账号、密码以及验证通过,然后点击“登录”。
(4)个人信息:用户点击“个人信息”按钮,可以对商家姓名、昵称、店铺名称、店铺电话号码等信息进行更新。修改密码:用户点击“修改密码”按钮,可以对登录密码进行更改,首先输入原密码,然后再输入新密码和确认密码,当原密码正确,输入两次新密码一致,则修改成功,否则给出错误提示信息。
(5)菜系类型管理:包含菜系类型列表和菜系类型添加功能。菜系类型管理列表:展示该商家的菜系类型信息,可进行增删改查等操作。菜系类型添加:可手动添加菜系类型信息。添加的信息可在前台首页展示。
(6)店铺信息管理:包含店铺信息列表和店铺信息添加功能。店铺信息管理列表:展示该商家的店铺信息,可进行增删改查等操作。店铺信息添加:可手动添加店铺信息。添加的信息可在前台首页展示。
(7)预约信息管理:管理该商家客户的预约信息记录。
(8)订单取消管理:管理该商家客户的订单取消记录。商家确认后取消,更新订单状态并处理退款。
(9)订单售后管理:管理该商家的订单售后记录。
(10)商城管理:商城管理包含:在线点餐、分类列表、订单列表、优惠券等功能。在线点餐:商家用户可手动添加上自家菜品信息,添加的菜品信息可在前台展示。可进行增删改查等操作。分类类表:商家用户可查看添加自家菜品分类列表详情。订单列表:商家用户点击可查看自家用户订单列表详情。可进行查询、重置、删除等操作。优惠券:商家用户可手动添加自家优惠券信息。可进行增删改查等操作。
3.2.3.管理员主要功能
(1)后台首页:展示的是商品销售金额统计、商品销售数量统计。
(2)系统用户:管理员可以管理平台的系统用户,确保用户权限和信息的安全性。可进行增删改查等操作。
(3)菜系类型管理:包含菜系类型列表和菜系类型添加功能。菜系类型管理列表:展示所有商家的菜系类型信息,可进行增删改查等操作。菜系类型添加:可手动添加菜系类型信息。添加的信息可在前台首页展示。
(4)店铺信息管理:包含店铺信息列表和店铺信息添加功能。店铺信息管理列表:展示所有商家的店铺信息,可进行增删改查等操作。店铺信息添加:可手动添加店铺信息。添加的信息可在前台首页展示。
(5)预约信息管理:管理所有商家客户的预约信息记录。
(6)订单取消管理:管理所有商家的订单取消记录。
(7)订单售后管理:管理所有商家的订单售后记录。
(8)系统管理:主要是轮播图管理:管理员可以管理平台首页的轮播图内容,提供宣传和推广信息,可进行查询、添加、删除、重置详情等操作。添加的轮播图可在前台首页展示。
(9)留言管理:管理员对所有用户的反馈进行回复,解答用户的问题或解释相关情况。根据反馈的内容将其分类(正面反馈、负面反馈、建议等),并进行标记(已处理、待处理等)。
(10)网站公告管理:管理员可发布公告信息,发布的公告信息可在前台首页展示,并可进行增删改查等操作。
(11)资源管理:包含饮食资讯信息和资讯分类等功能,饮食资讯信息:管理员可查看添加的饮食资讯信息,可进行增删改查等操作。资讯分类:可手动添加资讯分类信息。添加的信息可在前台展示。
(12)商城管理:商城管理包含:在线点餐、分类列表、订单列表、优惠券等功能。在线点餐:管理员可手动添加所有菜品信息,添加的菜品信息可在前台展示。可进行增删改查等操作。分类类表:管理员可查看添加所有菜品分类列表详情。订单列表:管理员点击可查看所有用户订单列表详情。可进行查询、重置、删除等操作。优惠券:管理员可手动添加所有优惠券信息。可进行增删改查等操作。
3.3.非功能性需求分析
在springboot智能点餐系统的设计与实现的网站的毕业设计中,非功能性需求分析是也是很重要的。它主要关注系统除了基本功能外的其他特性,如性能、安全性、易用性、可维护性等,这些特性对于确保系统的稳定运行和用户满意度至关重要。
性能:系统应具备高响应速度,系统需要确保在高并发访问下仍能保持稳定运行,响应时间迅速。系统响应时间应控制在合理范围内,如95%的情况下,一般时段响应时间不超过2秒,高峰时段不超过5秒,以提供良好的用户体验。系统还应具备较高的吞吐量,能够处理大量用户同时访问和请求,确保数据的实时更新和准确性。为了满足这些性能需求,开发者在设计和实现系统时,需要充分考虑系统的架构、数据库设计、缓存策略等方面,以确保系统的整体性能和稳定性。
安全性:系统需确保用户数据的安全存储与传输,采用加密技术保护敏感信息,防止数据泄露。需实施严格的访问控制机制,确保只有授权用户才能访问特定资源。系统还需具备防御常见网络攻击的能力,如SQL注入、跨站脚本等,以保障整体安全性。定期的安全审计和漏洞扫描也是必不可少的,以及时发现并修复潜在的安全隐患。对安全性能的全面考虑将确保系统能够为用户提供安全可靠的菜系类型推荐服务,保护用户隐私和数据安全。
易用性:系统界面应简洁明了,布局合理,使用户能够快速上手并轻松找到所需功能。操作流程需设计得直观易懂,减少用户的操作难度和学习成本。系统还应提供清晰的导航和搜索功能,帮助用户快速定位在线点餐相关信息。需关注不同用户群体的使用习惯和需求,确保系统具有广泛的适用性和良好的用户体验。
可维护性:系统需采用模块化设计,各功能模块独立且可复用,便于故障排查和代码修改。实时监控运行状态和性能指标,及时预警潜在问题。还需确保文档齐全,包括系统架构、接口说明、操作手册等,便于开发人员和维护人员快速理解和上手。这些措施共同确保系统具有良好的可维护性。
3.4.注册用户用例分析
3.4.1.普通用户用例图
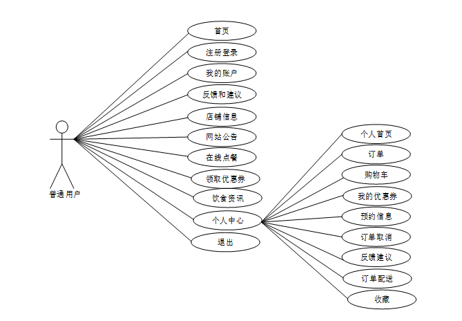
Springboot智能点餐系统的设计与实现中普通用户包含注册登录、首页、我的账户、反馈和建议、店铺信息、网站公告、在线点餐、优惠券、饮食资讯、个人中心等功能模块,对应角色用例图如图3.1所示:

图3.1 普通用户角色用例图
3.4.2.商家用户用例图
Springboot智能点餐系统的设计与实现中商家用户包含注册登录、后台首页、个人信息、菜系类型管理、店铺信息管理、预约信息管理、订单取消管理、订单售后管理、商城管理等功能模块,对应角色用例图如图3.2所示:

图3.2 商家用户角色用例图
3.4.3.管理员用例图
Springboot智能点餐系统的设计与实现中管理员包含登录、后台首页、系统用户、系统管理、通知公告、资源管理、商城管理等功能模块,对应角色用例图如图3.3所示:

图3.3管理员角色用例图
3.5.系统流程分析
3.5.1.用户登录操作流程
所有用户登录系统需要前端校验用户名、密码是否正确以及是否为空,具体流程图如图所示:

图3-4用户登录流程图
3.5.2.用户修改密码操作流程
所有用户可以我的账户信息页面,点击修改修改密码进行修改登录密码操作,修改密码流程如图所示:

图3-5修改密码流程图
3.5.3.添加店铺信息信息流程
添加店铺信息,输入店铺名称、地址、菜系类型等信息,并校验输入是否正确,店铺信息添加流程图,如图所示:

图3-6店铺信息添加流程图
4.系统设计
在上一章节主要体现了Springboot智能点餐系统的设计与实现的功能性需求,并根据需求分析绘制普通用户、商家用户和管理员用例以及系统相关操作流程。本章节主要介绍Springboot智能点餐系统的设计与实现的网站核心功能模块设计、数据库设计、系统详细设计。
4.1.系统功能模块设计
Springboot智能点餐系统的主要涉及有普通用户、商家用户和管理员三个角色,每个角色对应的功能模块如图4.1所示。

图4.1Springboot智能点餐系统的功能模块图
4.2.数据库设计
4.2.1.数据库概念结构设计
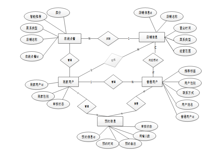
Springboot智能点餐系统的设计与实现的商家用户、普通用户、店铺信息、在线点餐、预约信息等E-R实体关系图。

图4.2Springboot智能点餐系统的设计与实现的E-R关系图
4.2.2.数据库逻辑结构设计
将上述商家用户、普通用户、店铺信息、在线点餐、预约信息等E-R图转换为数据库表结构,如下:
表 4-1-store_information(店铺信息)
| 编号 | 字段名 | 类型 | 长度 | 是否非空 | 是否主键 | 注释 |
| 1 | store_information_id | int | 是 | 是 | 店铺信息ID | |
| 2 | merchant_users | int | 否 | 否 | 商家用户 | |
| 3 | store_name | varchar | 64 | 否 | 否 | 店铺名称 |
| 4 | contact_number | varchar | 64 | 否 | 否 | 联系电话 |
| 5 | business_hours | varchar | 64 | 否 | 否 | 营业时间 |
| 6 | cuisine_type | varchar | 64 | 否 | 否 | 菜系类型 |
| 7 | decoration_style | varchar | 64 | 否 | 否 | 装修风格 |
| 8 | store_sign | varchar | 255 | 否 | 否 | 门店招牌 |
| 9 | store_address | text | 65535 | 否 | 否 | 店铺地址 |
| 10 | nature_of_business | text | 65535 | 否 | 否 | 经营范围 |
| 11 | hits | int | 是 | 否 | 点击数 | |
| 12 | praise_len | int | 是 | 否 | 点赞数 | |
| 13 | collect_len | int | 是 | 否 | 收藏数 | |
| 14 | comment_len | int | 是 | 否 | 评论数 | |
| 15 | recommend | int | 是 | 否 | 智能推荐 | |
| 16 | appointment_information_limit_times | int | 是 | 否 | 预约限制次数 | |
| 17 | create_time | datetime | 是 | 否 | 创建时间 | |
| 18 | update_time | timestamp | 是 | 否 | 更新时间 |
表 4-2-online_ordering(在线点餐)
| 编号 | 字段名 | 类型 | 长度 | 是否非空 | 是否主键 | 注释 |
| 1 | online_ordering_id | int | 是 | 是 | 在线点餐ID | |
| 2 | merchant_users | int | 否 | 否 | 商家用户 | |
| 3 | store_name | varchar | 64 | 否 | 否 | 店铺名称 |
| 4 | cuisine_type | varchar | 64 | 否 | 否 | 菜系类型 |
| 5 | hits | int | 是 | 否 | 点击数 | |
| 6 | collect_len | int | 是 | 否 | 收藏数 | |
| 7 | comment_len | int | 是 | 否 | 评论数 | |
| 8 | recommend | int | 是 | 否 | 智能推荐 | |
| 9 | cart_title | varchar | 125 | 否 | 否 | 标题 |
| 10 | cart_img | text | 65535 | 否 | 否 | 封面图 |
| 11 | cart_description | varchar | 255 | 否 | 否 | 描述 |
| 12 | cart_price_ago | double | 是 | 否 | 原价 | |
| 13 | cart_price | double | 是 | 否 | 卖价 | |
| 14 | cart_inventory | int | 是 | 否 | 商品库存 | |
| 15 | cart_type | varchar | 64 | 是 | 否 | 商品分类 |
| 16 | cart_content | longtext | 4294967295 | 否 | 否 | 正文 |
| 17 | cart_img_1 | text | 65535 | 否 | 否 | 主图1 |
| 18 | cart_img_2 | text | 65535 | 否 | 否 | 主图2 |
| 19 | cart_img_3 | text | 65535 | 否 | 否 | 主图3 |
| 20 | cart_img_4 | text | 65535 | 否 | 否 | 主图4 |
| 21 | cart_img_5 | text | 65535 | 否 | 否 | 主图5 |
| 22 | create_time | datetime | 是 | 否 | 创建时间 | |
| 23 | update_time | timestamp | 是 | 否 | 更新时间 |
表 4-3-appointment_information(预约信息)
| 编号 | 字段名 | 类型 | 长度 | 是否非空 | 是否主键 | 注释 |
| 1 | appointment_information_id | int | 是 | 是 | 预约信息ID | |
| 2 | merchant_users | int | 否 | 否 | 商家用户 | |
| 3 | store_name | varchar | 64 | 否 | 否 | 店铺名称 |
| 4 | contact_number | varchar | 64 | 否 | 否 | 联系电话 |
| 5 | business_hours | varchar | 64 | 否 | 否 | 营业时间 |
| 6 | cuisine_type | varchar | 64 | 否 | 否 | 菜系类型 |
| 7 | ordinary_users | int | 否 | 否 | 普通用户 | |
| 8 | user_name | varchar | 64 | 否 | 否 | 用户姓名 |
| 9 | contact_information | varchar | 64 | 否 | 否 | 联系方式 |
| 10 | time_of_appointment | datetime | 否 | 否 | 预约时间 | |
| 11 | number_of_diners | double | 否 | 否 | 用餐人数 | |
| 12 | appointment_remarks | text | 65535 | 否 | 否 | 预约备注 |
| 13 | examine_state | varchar | 16 | 是 | 否 | 审核状态 |
| 14 | examine_reply | varchar | 255 | 否 | 否 | 审核回复 |
| 15 | create_time | datetime | 是 | 否 | 创建时间 | |
| 16 | update_time | timestamp | 是 | 否 | 更新时间 | |
| 17 | source_table | varchar | 255 | 否 | 否 | 来源表 |
| 18 | source_id | int | 否 | 否 | 来源ID | |
| 19 | source_user_id | int | 否 | 否 | 来源用户 |
表 4-4-ordinary_users(普通用户)
| 编号 | 字段名 | 类型 | 长度 | 是否非空 | 是否主键 | 注释 |
| 1 | ordinary_users_id | int | 是 | 是 | 普通用户ID | |
| 2 | user_name | varchar | 64 | 否 | 否 | 用户姓名 |
| 3 | user_gender | varchar | 64 | 否 | 否 | 用户性别 |
| 4 | contact_information | varchar | 16 | 否 | 否 | 联系方式 |
| 5 | recommended_tags | varchar | 64 | 否 | 否 | 推荐标签 |
| 6 | examine_state | varchar | 16 | 是 | 否 | 审核状态 |
| 7 | user_id | int | 是 | 否 | 用户ID | |
| 8 | create_time | datetime | 是 | 否 | 创建时间 | |
| 9 | update_time | timestamp | 是 | 否 | 更新时间 |
表 4-5-merchant_users(商家用户)
| 编号 | 字段名 | 类型 | 长度 | 是否非空 | 是否主键 | 注释 |
| 1 | merchant_users_id | int | 是 | 是 | 商家用户ID | |
| 2 | store_name | varchar | 64 | 否 | 否 | 店铺名称 |
| 3 | merchant_gender | varchar | 64 | 否 | 否 | 商家性别 |
| 4 | contact_number | varchar | 16 | 否 | 否 | 联系电话 |
| 5 | examine_state | varchar | 16 | 是 | 否 | 审核状态 |
| 6 | user_id | int | 是 | 否 | 用户ID | |
| 7 | create_time | datetime | 是 | 否 | 创建时间 | |
| 8 | update_time | timestamp | 是 | 否 | 更新时间 |
表 4-6-goods(商品信息)
| 编号 | 字段名 | 类型 | 长度 | 是否非空 | 是否主键 | 注释 |
| 1 | goods_id | mediumint | 是 | 是 | 产品ID | |
| 2 | title | varchar | 125 | 否 | 否 | 标题 |
| 3 | img | text | 65535 | 否 | 否 | 封面图:用于显示于产品列表页 |
| 4 | description | varchar | 255 | 否 | 否 | 描述 |
| 5 | price_ago | double | 是 | 否 | 原价 | |
| 6 | price | double | 是 | 否 | 卖价 | |
| 7 | sales | int | 是 | 否 | 销量 | |
| 8 | inventory | int | 是 | 否 | 商品库存 | |
| 9 | type | varchar | 64 | 是 | 否 | 商品分类 |
| 10 | hits | int | 是 | 否 | 点击量 | |
| 11 | content | longtext | 4294967295 | 否 | 否 | 正文 |
| 12 | img_1 | text | 65535 | 否 | 否 | 主图1 |
| 13 | img_2 | text | 65535 | 否 | 否 | 主图2 |
| 14 | img_3 | text | 65535 | 否 | 否 | 主图3 |
| 15 | img_4 | text | 65535 | 否 | 否 | 主图4 |
| 16 | img_5 | text | 65535 | 否 | 否 | 主图5 |
| 17 | create_time | timestamp | 是 | 否 | 创建时间 | |
| 18 | update_time | timestamp | 是 | 否 | 更新时间 | |
| 19 | customize_field | text | 65535 | 否 | 否 | 自定义字段 |
| 20 | source_table | varchar | 255 | 否 | 否 | 来源表 |
| 21 | source_field | varchar | 255 | 否 | 否 | 来源字段 |
| 22 | source_id | int | 是 | 否 | 来源ID | |
| 23 | user_id | int | 否 | 否 | 添加人 |
表 4-7-cart(购物车)
| 编号 | 字段名 | 类型 | 长度 | 是否非空 | 是否主键 | 注释 |
| 1 | cart_id | int | 是 | 是 | 购物车ID | |
| 2 | title | varchar | 64 | 否 | 否 | 标题 |
| 3 | img | varchar | 255 | 是 | 否 | 图片 |
| 4 | user_id | int | 是 | 否 | 用户ID | |
| 5 | create_time | timestamp | 是 | 否 | 创建时间 | |
| 6 | update_time | timestamp | 是 | 否 | 更新时间 | |
| 7 | state | int | 是 | 否 | 状态:使用中,已失效 | |
| 8 | price | double | 是 | 否 | 单价 | |
| 9 | price_ago | double | 是 | 否 | 原价 | |
| 10 | price_count | double | 是 | 否 | 总价 | |
| 11 | num | int | 是 | 否 | 数量 | |
| 12 | goods_id | mediumint | 是 | 是 | 商品id | |
| 13 | type | varchar | 64 | 是 | 否 | 商品分类 |
| 14 | description | varchar | 255 | 否 | 否 | 描述 |
表 4-8-code_token(验证码)
| 编号 | 字段名 | 类型 | 长度 | 是否非空 | 是否主键 | 注释 |
| 1 | code_token_id | int | 是 | 是 | 验证码ID | |
| 2 | token | varchar | 255 | 否 | 否 | 令牌 |
| 3 | code | varchar | 255 | 否 | 否 | 验证码 |
| 4 | expire_time | timestamp | 是 | 否 | 失效时间 | |
| 5 | create_time | timestamp | 是 | 否 | 创建时间 | |
| 6 | update_time | timestamp | 是 | 否 | 更新时间 |
表 4-9-collect(收藏)
| 编号 | 字段名 | 类型 | 长度 | 是否非空 | 是否主键 | 注释 |
| 1 | collect_id | int | 是 | 是 | 收藏ID | |
| 2 | user_id | int | 是 | 是 | 收藏人ID | |
| 3 | source_table | varchar | 255 | 否 | 否 | 来源表 |
| 4 | source_field | varchar | 255 | 否 | 否 | 来源字段 |
| 5 | source_id | int | 是 | 否 | 来源ID | |
| 6 | title | varchar | 255 | 否 | 否 | 标题 |
| 7 | img | varchar | 255 | 否 | 否 | 封面 |
| 8 | create_time | timestamp | 是 | 否 | 创建时间 | |
| 9 | update_time | timestamp | 是 | 否 | 更新时间 |
表 4-10-comment(评论)
| 编号 | 字段名 | 类型 | 长度 | 是否非空 | 是否主键 | 注释 |
| 1 | comment_id | int | 是 | 是 | 评论ID | |
| 2 | user_id | int | 是 | 是 | 评论人ID | |
| 3 | reply_to_id | int | 是 | 否 | 回复评论ID | |
| 4 | content | longtext | 4294967295 | 否 | 否 | 内容 |
| 5 | nickname | varchar | 255 | 否 | 否 | 昵称 |
| 6 | avatar | varchar | 255 | 否 | 否 | 头像地址 |
| 7 | create_time | timestamp | 是 | 否 | 创建时间 | |
| 8 | update_time | timestamp | 是 | 否 | 更新时间 | |
| 9 | source_table | varchar | 255 | 否 | 否 | 来源表 |
| 10 | source_field | varchar | 255 | 否 | 否 | 来源字段 |
| 11 | source_id | int | 是 | 否 | 来源ID |
表 4-11-coupon(优惠券)
| 编号 | 字段名 | 类型 | 长度 | 是否非空 | 是否主键 | 注释 |
| 1 | coupon_id | int | 是 | 是 | 优惠券ID | |
| 2 | coupon_user_id | int | 否 | 否 | 优惠券用户ID | |
| 3 | coupon_user_auth | varchar | 255 | 否 | 否 | 优惠券用户 |
| 4 | coupon_name | varchar | 255 | 否 | 否 | 优惠券名称 |
| 5 | coupon_price | int | 否 | 否 | 优惠券价格 | |
| 6 | coupon_price1 | int | 否 | 否 | 优惠券券后价格 | |
| 7 | coupon_time | varchar | 255 | 否 | 否 | 优惠券时间 |
| 8 | coupon_type | varchar | 255 | 否 | 否 | 优惠券类型 |
| 9 | create_time | timestamp | 否 | 否 | 创建时间 | |
| 10 | update_time | timestamp | 否 | 否 | 更新时间 |
表 4-12-coupon_user(用户优惠券)
| 编号 | 字段名 | 类型 | 长度 | 是否非空 | 是否主键 | 注释 |
| 1 | id | int | 是 | 是 | 用户优惠券ID | |
| 2 | user_id | int | 否 | 否 | 用户ID | |
| 3 | coupon_id | int | 否 | 否 | 优惠券ID | |
| 4 | is_use | int | 否 | 否 | 是否使用 | |
| 5 | coupon_user_id | int | 否 | 否 | 用户优惠券ID |
表 4-13-cuisine_type(菜系类型)
| 编号 | 字段名 | 类型 | 长度 | 是否非空 | 是否主键 | 注释 |
| 1 | cuisine_type_id | int | 是 | 是 | 菜系类型ID | |
| 2 | cuisine_type | varchar | 64 | 否 | 否 | 菜系类型 |
| 3 | create_time | datetime | 是 | 否 | 创建时间 | |
| 4 | update_time | timestamp | 是 | 否 | 更新时间 |
表 4-14-goods_type(商品类型)
| 编号 | 字段名 | 类型 | 长度 | 是否非空 | 是否主键 | 注释 |
| 1 | type_id | int | 是 | 是 | 商品分类ID | |
| 2 | father_id | smallint | 是 | 否 | 上级分类ID | |
| 3 | name | varchar | 255 | 否 | 否 | 商品名称 |
| 4 | desc | varchar | 255 | 否 | 否 | 描述 |
| 5 | icon | varchar | 255 | 否 | 否 | 图标 |
| 6 | source_table | varchar | 255 | 否 | 否 | 来源表 |
| 7 | source_field | varchar | 255 | 否 | 否 | 来源字段 |
| 8 | create_time | timestamp | 是 | 否 | 创建时间 | |
| 9 | update_time | timestamp | 是 | 否 | 更新时间 |
表 4-15-message(留言板)
| 编号 | 字段名 | 类型 | 长度 | 是否非空 | 是否主键 | 注释 |
| 1 | message_id | int | 是 | 是 | 留言板ID | |
| 2 | user_id | int | 是 | 否 | 用户ID | |
| 3 | title | varchar | 64 | 否 | 否 | 标题 |
| 4 | content | longtext | 4294967295 | 是 | 否 | 内容 |
| 5 | nickname | varchar | 32 | 是 | 否 | 昵称 |
| 6 | avatar | varchar | 255 | 否 | 否 | 头像 |
| 7 | | varchar | 125 | 否 | 否 | 留言者邮箱 |
| 8 | phone | varchar | 11 | 否 | 否 | 留言者手机号码 |
| 9 | create_time | timestamp | 是 | 否 | 创建时间 | |
| 10 | update_time | timestamp | 是 | 否 | 更新时间 | |
| 11 | reply | longtext | 4294967295 | 否 | 否 | 回复 |
| 12 | reply_state | tinyint | 否 | 否 | 回复状态 |
表 4-16-order(订单)
| 编号 | 字段名 | 类型 | 长度 | 是否非空 | 是否主键 | 注释 |
| 1 | order_id | int | 是 | 是 | 订单ID | |
| 2 | order_number | varchar | 64 | 否 | 否 | 订单号 |
| 3 | goods_id | mediumint | 是 | 是 | 商品ID | |
| 4 | title | varchar | 255 | 否 | 否 | 商品标题 |
| 5 | img | varchar | 255 | 否 | 否 | 商品图片 |
| 6 | price | double | 是 | 否 | 价格 | |
| 7 | price_ago | double | 是 | 否 | 原价 | |
| 8 | num | int | 是 | 否 | 数量 | |
| 9 | price_count | double | 是 | 否 | 总价 | |
| 10 | norms | varchar | 255 | 否 | 否 | 规格 |
| 11 | type | varchar | 64 | 是 | 否 | 商品分类 |
| 12 | contact_name | varchar | 32 | 否 | 否 | 联系人姓名 |
| 13 | contact_email | varchar | 125 | 否 | 否 | 联系人邮箱 |
| 14 | contact_phone | varchar | 11 | 否 | 否 | 联系人手机 |
| 15 | contact_address | varchar | 255 | 否 | 否 | 收件地址 |
| 16 | postal_code | varchar | 9 | 否 | 否 | 邮政编码 |
| 17 | user_id | int | 是 | 否 | 买家ID | |
| 18 | merchant_id | mediumint | 是 | 否 | 商家ID | |
| 19 | create_time | timestamp | 是 | 否 | 创建时间 | |
| 20 | update_time | timestamp | 是 | 否 | 更新时间 | |
| 21 | description | varchar | 255 | 否 | 否 | 描述 |
| 22 | state | varchar | 16 | 是 | 否 | 订单状态:待付款,待发货,待签收,已签收,待退款,已退款,已拒绝,已完成 |
| 23 | remark | text | 65535 | 否 | 否 | 订单备注 |
| 24 | delivery_state | varchar | 16 | 否 | 否 | 发货状态:未配送,已配送 |
| 25 | vip_discount | double | 否 | 否 | 折扣 |
表 4-17-order_after_sales_service(订单售后)
| 编号 | 字段名 | 类型 | 长度 | 是否非空 | 是否主键 | 注释 |
| 1 | order_after_sales_service_id | int | 是 | 是 | 订单售后ID | |
| 2 | ordinary_users | int | 否 | 否 | 普通用户 | |
| 3 | user_name | varchar | 64 | 否 | 否 | 用户姓名 |
| 4 | contact_information | varchar | 64 | 否 | 否 | 联系方式 |
| 5 | merchant_users | int | 否 | 否 | 商家用户 | |
| 6 | store_name | varchar | 64 | 否 | 否 | 店铺名称 |
| 7 | reasons_for_after_sales_service | varchar | 64 | 否 | 否 | 售后缘由 |
| 8 | after_sales_products | varchar | 64 | 否 | 否 | 售后产品 |
| 9 | after_sales_amount | double | 否 | 否 | 售后金额 | |
| 10 | application_time | date | 否 | 否 | 申请时间 | |
| 11 | after_sales_remarks | text | 65535 | 否 | 否 | 售后备注 |
| 12 | examine_state | varchar | 16 | 是 | 否 | 审核状态 |
| 13 | examine_reply | varchar | 255 | 否 | 否 | 审核回复 |
| 14 | create_time | datetime | 是 | 否 | 创建时间 | |
| 15 | update_time | timestamp | 是 | 否 | 更新时间 |
表 4-18-order_cancellation(订单取消)
| 编号 | 字段名 | 类型 | 长度 | 是否非空 | 是否主键 | 注释 |
| 1 | order_cancellation_id | int | 是 | 是 | 订单取消ID | |
| 2 | ordinary_users | int | 否 | 否 | 普通用户 | |
| 3 | user_name | varchar | 64 | 否 | 否 | 用户姓名 |
| 4 | contact_information | varchar | 64 | 否 | 否 | 联系方式 |
| 5 | merchant_users | int | 否 | 否 | 商家用户 | |
| 6 | store_name | varchar | 64 | 否 | 否 | 店铺名称 |
| 7 | reason_for_cancellation | varchar | 64 | 否 | 否 | 取消缘由 |
| 8 | cancel_product | varchar | 64 | 否 | 否 | 取消商品 |
| 9 | product_amount | double | 否 | 否 | 商品金额 | |
| 10 | application_time | date | 否 | 否 | 申请时间 | |
| 11 | cancel_remarks | text | 65535 | 否 | 否 | 取消备注 |
| 12 | examine_state | varchar | 16 | 是 | 否 | 审核状态 |
| 13 | create_time | datetime | 是 | 否 | 创建时间 | |
| 14 | update_time | timestamp | 是 | 否 | 更新时间 |
5.系统设计
5.1.注册用户主要功能实现
5.1.1.用户注册
注册:在用户注册页面中填写好账号、设置密码、确认密码、昵称、选择身份、用户姓名、用户性别、联系方式、选择推荐标签等信息,点击下方注册按钮,提示注册成功后,系统将自动跳转回到首页。用户注册如图5-1所示

图5-1用户注册界面图
关键代码如下:

5.1.2.用户登录
登录:登录是填写好账号、密码以及验证通过,然后点击“登录”。用户登录如图5-2所示。

图5-2用户登录界面图
关键代码如下:

5.1.3.店铺信息
店铺信息:展示后台发布的店铺信息,用户浏览到感兴趣的菜系店铺,可点击“预约”餐厅。点击信息可发表评论、点赞、收藏等操作。店铺信息如图5-3所示。

图5-3店铺信息界面图
关键代码:

5.1.4.在线点餐
在线点餐:系统根据用户的点餐历史、口味偏好、季节变化、餐厅库存、注册时选择标签信息等因素,智能推荐菜品。系统可以提供菜品营养信息、用户评价等,帮助用户做出更好的选择。系统支持多种支付方式(微信、支付宝等)。在线点餐如图5-4所示。

图5-4在线点餐界面图
5.1.5.饮食资讯
饮食资讯:展示后台发布的饮食资讯信息,点击信息可发表评论、点赞、收藏等操作。饮食资讯如图5-5所示。

图5-5饮食资讯界面图
5.2.商家用户主要功能实现
5.2.1.菜系类型管理
菜系类型管理:包含菜系类型列表和菜系类型添加功能。菜系类型管理列表:展示该商家的菜系类型信息,可进行增删改查等操作。菜系类型添加:可手动添加菜系类型信息。添加的信息可在前台首页展示。菜系类型管理如图5-6所示

图5-6菜系类型管理界面图
关键代码:

5.2.2.店铺信息管理
店铺信息管理:包含店铺信息列表和店铺信息添加功能。店铺信息管理列表:展示该商家的店铺信息,可进行增删改查等操作。店铺信息添加:可手动添加店铺信息。添加的信息可在前台首页展示。店铺信息管理如图5-7所示

图5-7店铺信息界面图
关键代码:

5.2.3.订单取消管理
订单取消管理:管理该商家客户的订单取消记录。商家确认后取消,更新订单状态并处理退款。订单取消管理如图5-8所示

图5-8订单取消管理界面图
5.2.4.商城管理
商城管理:商城管理包含:在线点餐、分类列表、订单列表、优惠券等功能。在线点餐:商家用户可手动添加上自家菜品信息,添加的菜品信息可在前台展示。可进行增删改查等操作。分类类表:商家用户可查看添加自家菜品分类列表详情。订单列表:商家用户点击可查看自家用户订单列表详情。可进行查询、重置、删除等操作。优惠券:商家用户可手动添加自家优惠券信息。可进行增删改查等操作。商城管理如图5-9所示

图5-9商城管理界面图
5.3.管理员主要功能实现
5.3.1系统管理
系统管理:主要是轮播图管理:管理员可以管理平台首页的轮播图内容,提供宣传和推广信息,可进行查询、添加、删除、重置详情等操作。添加的轮播图可在前台首页展示。系统管理如图5-10所示。

图5-10系统管理面图
关键代码:

5.3.2.网站公告
网站公告:管理员可发布公告信息,发布的公告信息可在前台首页展示,并可进行增删改查等操作。通知公告如图5-11所示。

图5-11网站公告界面图
关键代码:

5.3.3.留言管理
留言管理:管理员对所有用户的反馈进行回复,解答用户的问题或解释相关情况。根据反馈的内容将其分类(正面反馈、负面反馈、建议等),并进行标记(已处理、待处理等)。留言管理如图5-12所示。

图5-12留言管理界面图
5.2.4.资源管理
资源管理:包含饮食资讯信息和资讯分类等功能,饮食资讯信息:管理员可查看添加的饮食资讯信息,可进行增删改查等操作。资讯分类:可手动添加资讯分类信息。添加的信息可在前台展示。资源管理如图5-13所示。

图5-13资源管理界面图
6.系统测试
6.1.功能测试
系统测试是软件开发过程中必不可少的环节之一,它旨在验证整个软件系统是否满足需求规格说明书定义的要求。对于springboot智能点餐系统的网站而言主要进行功能测试,以下是部分功能的测试用例:
添加店铺信息测试用例:
| 功能名称 | 测试用例 | 预期结果 | 实际结果 | 通过情况 |
| 添加店铺信息功能 | 店铺信息添加页输入:店铺名称、店铺地址、菜系类型等字段信息,点击提交 | 提交成功,前端页面、后台店铺信息列表展示该信息 | 提交成功,前端页面、后台店铺信息列表展示该信息 | 通过 |
查询店铺信息测试用例:
| 功能名称 | 测试用例 | 预期结果 | 实际结果 | 通过情况 |
| 查询店铺信息功能 | 点击店铺信息:标题名称搜索框输入:来店铺名称,点击查询 | 店铺信息成功过滤筛选出关键字为:店铺名称的店铺信息 | 信息成功过滤筛选出关键字为:店铺名称的店铺信息 | 通过 |
删除店铺信息测试用例:
| 功能名称 | 测试用例 | 预期结果 | 实际结果 | 通过情况 |
| 删除店铺信息详情功能 | 选择店铺信息,点击详情,删除店铺信息,点击提交 | 跳转页面不在展示该店铺信息的详细信息 | 跳转页面不在展示该店铺信息的详细信息 | 通过 |
修改店铺信息测试用例:
| 模块名称 | 测试用例 | 预期结果 | 实际结果 | 通过情况 |
| 修改店铺信息功能 | 选择店铺信息,点击详情,修改店铺信息:店铺1,修改名称:店铺2,点击提交 | 提示修改成功,该店铺信息的名称变更店铺2 | 提示修改成功,该店铺信息的名称变更为店铺2 | 通过 |
通过对店铺信息功能的添加、查询、删除、修改的全业务流程操作测试验证,测试用例执行通过。
6.2.测试结论
在完成Springboot智能点餐系统网站的开发后,进行全面的系统测试,以确保系统的功能、稳定性达到预期要求。通过上述编写的功能模块测试用例,店铺信息功能的添加、查询、查看详情、修改的全业务流程操作测试验证,整个系统的测试验证通过。
结 论
基于Spring Boot的智能点餐系统通过集成现代信息技术,为餐饮行业提供了一个高效、便捷且用户友好的管理平台。该系统利用Java语言进行后端开发,并借助Spring Boot框架快速搭建了一个稳定且可扩展的应用架构,确保系统的高效运行与易于维护。通过MyBatis与MySQL数据库的无缝对接,实现了数据处理的安全性和高效性,支持菜单管理、订单处理及用户反馈等核心功能。前端采用Vue.js框架构建了直观易用的操作界面,提供了优质的用户体验。智能推荐功能基于用户偏好提供个性化菜品建议,提升了顾客满意度。系统不仅简化了顾客的点餐流程,减少了等待时间,还提高了餐厅的服务效率和管理水平。商家可以通过后台实时监控订单状态,优化资源分配,并根据数据分析制定更精准的经营策略。这一体系为提升用户体验、增强管理效率以及推动行业进步提供了强有力的支持,具有重要的实用价值和广泛的应用前景。
致 谢
在开发基于Spring Boot的线上点餐系统的过程中,我心中充满了感激与敬意,向所有给予我帮助和支持的人们表达深深的谢意。特别感谢我的指导老师,他以渊博的专业知识和严谨的教学态度,在我探索项目的道路上点亮了明灯,耐心解答每一个疑问。他的高标准和严要求激励我不停挑战自我,追求技术上的卓越。在他的悉心指导下,我不仅掌握了Spring Boot框架的核心技能,还学会了如何将理论知识转化为实际应用的能力。我要感谢家人的无私奉献、朋友的不断鼓励以及同学们的支持与合作。这段旅程中的每一份关怀与帮助,都是我前进的动力和宝贵的财富,使我能够顺利完成这一项目,并为未来的发展奠定了坚实的基础。
参考文献
- 柯锡汤. 微信订单系统设计与实现[D]. 华南理工大学, 2017.
- 薛晶晶,王彦明. 基于Spring Boot技术微信平台的校园食堂智能点餐系统 [J]. 电子世界, 2018, (14): 193-194. DOI:10.19353/j.cnki.dzsj.2018.14.107.
- 李有三. 基于Spring Boot的智能推荐点餐系统研究与设计[D]. 南昌大学, 2019. DOI:10.27232/d.cnki.gnchu.2019.001241.
- [4]刘琤,赵桓鑫,王先勇. 基于Spring Boot技术的微信平台校园食堂智能点餐系统设计 [J]. 无线互联科技, 2019, 16 (15): 37-38.
- 张永荟,王晨宇,邵逸菲,等. 基于spring boot与mybaits框架的校园点餐APP [J]. 信息通信, 2020, (01): 146-147.
- 黄朝富,姬小波,吕明,等. 基于微信平台的校园点餐系统的设计与实现 [J]. 工业控制计算机, 2020, 33 (01): 112-113+127.
- 王卉. 彭庆福餐厅点单系统的设计与实现[D]. 南京大学, 2020. DOI:10.27235/d.cnki.gnjiu.2020.001531.
- 钟鼎文. 基于人脸识别的智慧餐厅系统的设计与实现[D]. 南京大学, 2020. DOI:10.27235/d.cnki.gnjiu.2020.001637.
- 李昊. 基于微信小程序的智能推荐点餐系统的设计与实现[D]. 南京邮电大学, 2020. DOI:10.27251/d.cnki.gnjdc.2020.000283.
- 时庭庭. 酒店会员点餐系统的设计与实现[D]. 东华大学, 2021. DOI:10.27012/d.cnki.gdhuu.2021.000018.
- 张群. 面向智慧校园的一卡通应用系统的设计与开发[D]. 北方工业大学, 2021. DOI:10.26926/d.cnki.gbfgu.2021.000690.
- 刘帅,姜旭涛,刘进芬. 基于微信小程序的智能食堂系统的设计与实现 [J]. 网络安全技术与应用, 2021, (09): 60-62.
- 张彭飞. 基于协同过滤的微信点餐推荐系统的设计与实现[D]. 吉林大学, 2022. DOI:10.27162/d.cnki.gjlin.2022.007344.
- 刘德凤. 酒店点餐系统的设计与实现 [J]. 电子技术与软件工程, 2022, (22): 173-176. DOI:10.20109/j.cnki.etse.2022.22.039.
- 徐豪. 基于随机森林模型的推荐点餐系统设计与实现[D]. 兰州大学, 2023. DOI:10.27204/d.cnki.glzhu.2023.002414.
- 苏兵. 基于微服务的校园点餐系统后台的设计与实现 [J]. 电脑与电信, 2023, (11): 23-28. DOI:10.15966/j.cnki.dnydx.2023.11.008.
- 刘 梅, 段永良, 刘 号. 基于 Vue+ Spring Boot 的视频管理与推荐系统 [J]. 教育探讨, 2024, 6 (2):
- Ahmet M . Mastering Spring Boot 3.0:A comprehensive guide to building scalable and efficient backend systems with Java and Spring[M]. Packt Publishing Limited: 2024-06-28. DOI:10.0000/9781803245027.
- Miguel F P . Spring Boot 3.0 Cookbook:Proven recipes for building modern and robust Java web applications with Spring Boot[M]. Packt Publishing Limited: 2024-07-12. DOI:10.0000/9781835084908.
- 张圣筛,李云峰. 基于Java Web的用户点餐系统设计与实现 [J]. 现代信息科技, 2025, 9 (03): 96-104. DOI:10.19850/j.cnki.2096-4706.2025.03.018.
请关注点赞+私信博主,免费领取项目源码
SpringBoot智能点餐系统
1359

被折叠的 条评论
为什么被折叠?



