目录
摘 要
SpringBoot的智慧党建考试管理系统为各级党组织提供了一个全面且高效的在线学习与考核平台。通过该系统,注册用户能够方便地参与在线考试、组卷考试及问卷调研,同时获取最新的网站公告和新闻资讯,增强了党员的学习积极性和互动性。系统支持详细的个人资料管理功能,包括修改密码和个人信息更新等操作,确保了用户信息的安全性和隐私保护。在线考试模块允许用户搜索相关考试并进行答题,提交后可即时查看成绩,促进了自我评估和持续学习。系统还提供了错题记录和评价管理功能,帮助用户巩固知识,提高学习效果。
在后台管理方面,不同角色如委员、书记和管理员拥有定制化的权限和功能界面,以满足各自的管理需求。资源管理模块使委员和书记能够高效处理题库维护、试卷生成及评分等任务,提高了工作效率和服务质量。系统还集成了详尽的数据统计工具,如试卷平均分统计图,有助于管理者了解整体学习情况,并据此做出科学合理的决策。对于管理员而言,权限管理和系统用户管理等功能确保了系统的安全运行和合理使用。网站公告和新闻资讯管理模块则提供了透明的信息发布渠道,增强了组织内部的沟通与协作。这种综合性的解决方案不仅优化了党建教育的管理流程,也提升了党员的学习体验和参与度,为推动党建工作向更加规范和高效的方向发展奠定了坚实基础。
关键词:智慧党建考试管理系统;SpringBoot框架
Abstract
The Smart Party Construction Examination Management System based on SpringBoot provides a comprehensive and efficient online learning and assessment platform for party organizations at all levels. Through this system, registered users can conveniently participate in online exams, group paper exams, and questionnaire research, while accessing the latest website announcements and news information, which enhances the learning enthusiasm and interactivity of party members. The system supports detailed personal information management functions, including password modification and personal information updates, ensuring the security and privacy protection of user information. The online examination module allows users to search for relevant exams and answer questions, and they can view their scores immediately after submission, promoting self-assessment and continuous learning. The system also provides functions for recording wrong answers and evaluation management, helping users to consolidate knowledge and improve learning outcomes.
In terms of backend management, different roles such as committee members, secretaries, and administrators have customized permissions and functional interfaces to meet their respective management needs. The resource management module enables committee members and secretaries to efficiently handle tasks such as question bank maintenance, paper generation, and grading, improving work efficiency and service quality. The system also integrates detailed data statistical tools, such as average score charts for papers, which help managers understand the overall learning situation and make scientific and reasonable decisions based on that. For administrators, functions such as permission management and system user management ensure the secure operation and rational use of the system. The website announcement and news information management module provides a transparent information publishing channel, enhancing communication and collaboration within the organization. This comprehensive solution not only optimizes the management process of party construction education but also improves the learning experience and participation of party members, laying a solid foundation for promoting the development of party construction work towards a more standardized and efficient direction.
Keywords: Smart Party Construction Examination Management System; SpringBoot framework
第一章 绪 论
1.1研究背景及意义
随着党建工作的不断深化,传统的教育和考核方式逐渐难以满足现代党组织的需求。纸质考试和手工记录不仅耗时费力,还容易出现错误,降低了工作效率。SpringBoot的智慧党建考试管理系统通过数字化手段解决了这些问题,提供了一个集成化的在线学习与考核平台。该系统使得党员能够便捷地参与在线考试、组卷考试及问卷调研,同时获取最新的网站公告和新闻资讯,极大地提升了学习的便利性和互动性。系统支持详细的个人资料管理功能,确保了用户信息的安全性和隐私保护。
这种综合性的管理系统对于提升党建工作效率和质量具有重要意义。通过详尽的数据管理和便捷的操作流程,工作人员可以更专注于提升党员的学习效果和服务质量,而不是被繁琐的管理工作所困扰。系统的错题记录和评价管理功能帮助党员巩固知识,提高学习效果。同时,后台提供的统计工具如试卷平均分统计图等有助于管理者了解整体学习情况,及时调整策略,优化教育资源配置。通过这种方式,智慧党建考试管理系统不仅简化了管理流程,也增强了党员的学习体验和参与度,为推动党建工作向更加规范和高效的方向发展提供了有力支持。
1.2国内外研究现状
在全球范围内,随着党建工作的现代化推进,越来越多的组织开始探索利用在线平台来增强党员教育和考核的有效性。国外一些先进的政党或组织已经采用了电子化的管理系统,涵盖在线学习、考试测评及反馈收集等功能,以提升成员的知识水平和参与感。这些系统通过提供灵活的学习途径和即时反馈机制,增强了教育效果,并促进了党内交流与合作。
在国内,类似的智慧党建考试管理系统也逐渐受到重视并得到应用。许多地方党组织通过构建这样的平台,实现了从传统纸质考试到在线考试的转变,简化了管理流程,提高了工作效率。例如,某些系统允许用户随时随地进行自我测试和学习,同时支持错题回顾和成绩查询,有助于巩固知识。然在实际操作中,这类系统仍面临用户体验优化和功能扩展的需求。进一步研究如何更好地设计满足国内需求的管理系统显得尤为重要。这不仅有助于提升党建工作的质量和效率,也为其他领域提供了借鉴,推动了各类组织管理方式的创新与发展。
1.3论文组织结构
本论文共分为七个主要章节,具体结构如下:
1. 绪论:介绍研究背景与意义,回顾国内外研究现状,并概述论文的组织结构。
2. 相关技术介绍:详细介绍与本研究相关的技术,包括Java语言、B/S框架、SpringBoot框架、Vue技术和MySQL数据库。
3. 需求分析:对系统的功能需求和非功能需求进行分析,明确用户和管理员的需求,并进行可行性分析,包括技术、操作和经济可行性。
4. 系统设计:涵盖系统架构设计、系统模块设计,并进行数据库的概念设计与表设计。
5. 系统实现:具体描述各个功能模块的实现过程,展示系统如何根据需求进行开发。
6. 系统测试:阐述测试的目的,分析测试结果并得出结论,以验证系统的稳定性和功能完整性。
7. 总结:总结研究的主要成果和贡献,指出存在的不足及未来的研究方向。
第二章 关键技术
2.1Java语言
Java语言是一种广泛使用的高级编程语言,具有平台无关性、面向对象特性和丰富的标准库。Java通过Java虚拟机(JVM)实现跨平台运行,开发者可以编写一次代码,在任何支持JVM的环境中执行[1]。Java的面向对象特性使得代码复用和模块化变得更加容易,促进了软件的维护和扩展。Java支持多线程编程,允许开发者在同一程序中同时执行多个任务,提升了应用程序的性能。
Java语言的语法结构简洁且易于理解,吸引了大量开发者。Java的标准库包含数据结构、输入输出处理、网络编程等众多功能模块。这使得开发者在构建应用程序时能够高效利用已有工具,减少重复劳动。Java广泛应用于企业级应用、移动应用、Web开发和大数据处理等领域。
2.2 B/S框架
B/S(Browser/Server)架构是一种基于浏览器和服务器的系统架构模式,用户通过浏览器与服务器进行交互。B/S架构简化了客户端的部署和管理,用户无需在本地安装复杂的软件,只需使用标准浏览器即可访问应用程序。服务器端负责处理业务逻辑和数据存储,客户端则主要负责展示用户界面和数据交互[2]。B/S架构的设计使得系统更新和维护集中在服务器端,降低了维护成本。
B/S架构通常采用Web技术进行实现,包括HTML、CSS和JavaScript等。用户在浏览器中发起请求,服务器响应并返回数据。数据传输通常通过HTTP或HTTPS协议进行,B/S架构的灵活性使其适用于在线购物、信息管理系统和社交网络等各类应用场景[3]。由于其易于扩展性,B/S架构可以方便地支持大规模用户访问,适应不断变化的业务需求。
2.3 SpringBoot框架
SpringBoot框架是基于Spring框架的开源项目,简化Java应用程序的开发过程。SpringBoot通过约定优于配置的理念,减少了传统Spring应用的繁琐配置,开发者可以快速搭建和部署应用程序。框架提供了一系列默认配置,支持自动化配置,简化了应用启动的复杂性[4]。SpringBoot内置了嵌入式Web服务器,使得开发者能够独立运行Java应用,无需外部容器。
SpringBoot支持微服务架构,开发者可以轻松创建和管理多个微服务。框架集成了丰富的功能模块,包括安全、数据访问和消息中间件等,支持RESTful API和JSON数据格式的处理[5]。SpringBoot还提供了强大的监控和管理功能,允许开发者实时监控应用的健康状态和性能指标。借助SpringBoot,开发者能够高效构建和维护现代企业级应用,满足复杂业务需求。
2.4 Vue技术
Vue是一种渐进式JavaScript框架,专注于构建用户界面。Vue采用组件化的开发模式,允许开发者将应用程序拆分为独立的、可重用的组件,从而提高了开发效率和代码的可维护性[6]。框架的核心库专注于视图层,支持数据绑定和DOM操作,提供了简洁的API。Vue的虚拟DOM机制提升了应用的性能,减少了实际DOM操作的次数。
Vue支持双向数据绑定,能够自动更新视图与模型之间的变化。开发者可以通过Vue的指令系统,简化数据展示和事件处理。Vue还支持路由管理和状态管理,使得开发复杂单页面应用变得更加容易[7]。借助Vue的生态系统,开发者能够使用多种工具和库来扩展功能,满足不同的业务需求。Vue在前端开发中逐渐成为主流选择,受到广泛关注和应用。
2.5 MySQL数据库
MySQL是一种开源关系型数据库管理系统,广泛应用于Web应用和企业级数据存储。MySQL支持结构化查询语言,允许开发者通过标准语句进行数据的创建、读取、更新和删除操作[8]。数据库通过表格形式组织数据,支持数据完整性和约束条件的定义。MySQL的存储引擎机制使得用户可以根据具体需求选择不同的存储引擎,以优化性能和功能。
MySQL具有高性能和可扩展性,支持大规模数据存储和高并发访问。系统提供了丰富的用户权限管理和数据加密安全特性。
第三章 系统分析
3.1系统可行性分析
3.1.1技术可行性
现代软件开发技术已经相当成熟,提供了丰富的工具和框架,可以应对各种复杂的业务需求。采用Java等成熟、稳定的语言进行开发,利用其面向对象、跨平台等特性,实现系统的模块化、可扩展性和可维护性。利用SpringBoot等现代框架,简化开发过程,提高开发效率。对于数据库的选择,使用MySQL等关系型数据库,以满足数据存储和查询的需求。因此,从技术层面来看,开发智慧党建考试管理系统是完全可行的。
3.1.2经济可行性
系统的开发成本相对较低,可以利用开源框架和工具,降低开发成本。其次,系统的运行和维护成本也相对较低,可以采用Java等技术,实现系统的自动化部署和维护。因此,从经济层面来看,开发智慧党建考试管理系统也是可行的。
3.1.3社会可行性
SpringBoot的智慧党建考试管理系统通过提供一个集成化的平台,有效提升了党组织内部的学习和管理效率。该系统让党员能够便捷地参与在线考试与调研,同时获取最新的公告和资讯,增强了学习的主动性和互动性。系统的个人资料管理和隐私保护功能确保了用户信息安全,增加了用户的信任感。详尽的统计工具帮助管理者实时掌握学习情况,便于做出科学决策。错题记录功能支持党员自我检查和知识巩固,提高了学习效果。整体而言,这一系统不仅优化了党建工作的流程,还促进了党内信息透明度和成员间的沟通协作,为构建更加高效和谐的党组织环境提供了有力保障,有助于提升党建工作整体效能和社会影响力。
3.1.4操作可行性
系统的操作界面设计简洁明了,易于用户理解和操作。系统提供了详尽的操作指南和帮助文档,使得用户能够快速上手并熟练使用系统。系统还具备良好的容错性和错误提示功能,当用户操作失误时,能够及时给出提示信息,引导用户进行正确的操作。因此,从操作层面来看,智慧党建考试管理系统同样具备可行性。
3.2系统功能分析
3.2.1功能性分析
智慧党建考试管理系统划分为了前端模块和后端模块两大部分。
前端注册用户模块:
- 注册登录:用户登录、密码找回、新账户创建,系统确保用户信息的安全性,并为忘记密码的用户提供便捷的密码找回途径。
- 首页:动态轮播图、在线考试入口、组卷考试功能、问卷调研模块、网站最新公告以及新闻资讯栏目。首页设计简洁,方便用户快速访问所需功能,动态轮播图展示最新活动或通知,吸引用户关注。
- 在线考试:提供考试搜索、在线答题、提交答案、取消考试等操作。用户可以轻松搜索感兴趣的考试,进行在线答题,并在完成后提交答案,若需取消考试,系统也提供了相应的操作。
- 组卷考试:允许用户搜索考试、在线答题、提交答案、取消考试,并且可以查看自己的考试分数。用户可以自行搜索考试内容,系统提供便捷的组卷工具,同时用户在完成考试后可以查看自己的考试分数,了解学习情况。
- 问卷调研:用户可以搜索问卷、在线答题、提交问卷、取消作答,并且能够查看问卷结果。系统支持创建和发布问卷,用户可以在线填写问卷,并在完成后提交,同时可以查看问卷的统计结果。
- 网站公告:包含网站公告信息、关于我们页面、联系方式、网站详细介绍。用户可以查看网站最新公告,了解网站动态,同时通过关于我们页面了解网站背景,通过联系方式与网站运营方取得联系。
- 新闻资讯:用户可以搜索新闻、点赞、收藏喜欢的文章、发表评论参与讨论。系统提供丰富的新闻资讯内容,用户可以对感兴趣的文章进行点赞和收藏,也可以发表评论参与讨论,与他人分享观点。
- 我的账户:用户可以查看和编辑个人资料、修改密码、确认修改操作、提交修改后的资料、取消操作、退出登录。用户可以方便地管理自己的账户信息,包括查看和编辑个人资料,修改密码等,确保账户安全。
- 个人中心:提供个人首页、在线考试记录、查询功能、错题记录查询与重置、详细查看错题、问卷调研记录、查询与重置、收藏的文章、删除操作、评价管理、查询与重置、删除操作、查看被回复的评论。个人中心是用户管理个人信息和学习记录的重要模块,用户可以查看自己的考试记录,查询错题并进行重置,查看和管理自己收藏的文章,以及进行评价管理等操作。
后端委员用户模块:
- 后台首页:展示了试卷的平均分统计图,提供了功能栏,以及用户个人信息的快速访问入口。
- 资源管理:用户可以在线进行考试,包括考试的查询、重置、删除、添加等操作。同时,还可以对题库进行管理,包括题库的查询、重置、删除、添加、导出、导入等。用户还可以下载导入文档,对题库进行详细的查看和管理。对于答题环节,用户可以进行答题、提交、取消等操作,并对答题结果进行评分。问卷调研功能也包含在内,用户可以进行问卷的查询、重置、删除、添加、详情查看等。题库的管理同样适用于问卷调研,包括题库的查询、重置、删除、添加、导出、导入等操作。用户还可以进行答题、提交、取消,并对答题结果进行点评。
- 组卷考试:用户可以查看科目列表,并进行查询、重置、删除、添加、详情查看等操作。试题库的管理也是必不可少的,包括试题库的查询、重置、删除、添加、导出、导入等。用户还可以下载导入文档,对试题库进行详细的查看和管理。错题记录功能允许用户查询、重置、删除试卷列表,以及进行查询、重置、删除、添加、详情查看等操作。题库的管理同样适用于组卷考试,包括题库的查询、重置、删除、添加、导出、导入等操作。用户还可以生成试卷,进行答题、评分,并查看评分结果。
后端书记用户模块:
- 后台首页:本系统为书记用户提供了直观的后台首页,其中展示了试卷的平均分数统计图表,帮助用户快速了解考试情况。首页上还设置了一系列功能按钮,用户可以方便地查看和管理个人信息,以及进行其他相关操作。
- 资源管理:该模块实现了在线考试的全面管理功能,用户可以轻松执行查询、重置、删除、添加等操作。题库的管理功能也十分完善,用户可以进行题库的详情查看、查询、重置、删除、添加、导出、导入等操作。用户还可以下载导入文档,进行答题、提交、取消、评分等互动。问卷调查功能同样包含在内,用户可以进行问卷的查询、重置、删除、添加、详情查看、题库管理等操作,以及答题、提交、取消、点评等互动,确保了问卷调查的高效和准确。
- 组卷考试:在组卷考试模块中,用户可以对科目列表进行管理,执行查询、重置、删除、添加、详情查看等操作。试题库的管理也包含在内,用户可以进行试题库的查询、重置、删除、添加、导出、导入等操作,以及下载导入文档。用户还可以查看错题记录,进行查询、重置、删除等操作。试卷列表的管理同样重要,用户可以执行查询、重置、删除、添加、详情查看等操作。题库的管理功能也包含在内,用户可以进行题库的查询、重置、删除、添加、导出、导入等操作,以及下载导入文档。用户还可以进行试卷的生成、答题、评分、查看评分等互动,使得整个考试流程更加顺畅和高效。
后端管理员模块:
- 登录:这一部分功能涵盖了执行登录操作、用户注册、密码找回以及支持多种其他登录方式,旨在确保系统的安全性与便捷性。
- 后台首页:该页面展示了试卷平均分的统计图表,通过直观的图形帮助管理员快速了解考试情况。后台首页还提供了一个功能栏,方便管理员快速访问系统各项功能,如用户管理、资源管理、组卷考试等,从而提高工作效率。
- 系统用户:这部分功能允许管理员对不同角色的用户进行管理,包括管理员、书记用户、委员用户等。管理员可以执行查询、重置密码、删除、添加新用户以及查看用户详情等操作,从而实现对用户信息的全面控制和管理,确保系统的有序运行。
- 系统管理:在系统管理中,管理员可以对轮播图进行管理,包括查询、重置、删除、添加新轮播图以及查看轮播图详情。这些功能有助于保持网站内容的更新与吸引力,确保网站能够吸引并保持用户的关注。
- 网站公告管理:管理员可以使用此功能发布、查询、重置、删除和添加网站公告,以及查看公告详情。这些操作确保了网站信息的及时更新和准确传达,帮助用户获取最新资讯。
- 资源管理:涉及新闻资讯的管理,管理员可以执行查询、重置、删除、添加新闻资讯以及查看评论。此外,还有资讯分类的管理,实现对网站内容的细致管理,确保信息的准确性和及时性。
- 组卷考试:这一部分提供了全面的考试管理功能,包括科目列表的管理、试题库的查询、重置、删除、添加、导出、导入以及下载导入文档,错题记录的管理,试卷列表的管理,题库的管理,以及考试的生成、答题、评分和查看评分结果。这些功能确保了考试流程的高效与公正,为考生和管理员提供了便利。
- 权限管理:通过权限管理功能,管理员可以实现对系统权限的精细管理,包括权限列表的查询、重置、修改。这些操作确保了系统的安全性和操作的合理性,防止未授权访问和操作。
3.2.2非功能性分析
智慧党建考试管理系统的非功能性需求比如智慧党建考试管理系统的安全性怎么样,可靠性怎么样,性能怎么样,可拓展性怎么样等,具体可以表示在如下3-1表格中:
表3-1智慧党建考试管理系统非功能需求表
| 安全性 | 主要指智慧党建考试管理系统数据库的安装,数据库的使用和密码的设定必须合乎规范。 |
| 可靠性 | 可靠性是指智慧党建考试管理系统能够安装用户的指示进行操作,经过测试,可靠性90%以上。 |
| 性能 | 性能是影响智慧党建考试管理系统占据市场的必要条件,所以性能最好要佳才好。 |
| 可扩展性 | 比如数据库预留多个属性,比如接口的使用等确保了系统的非功能性需求。 |
| 易用性 | 用户只要跟着智慧党建考试管理系统的页面展示内容进行操作,就可以了。 |
| 可维护性 | 智慧党建考试管理系统开发的可维护性是非常重要的,经过测试,可维护性没有问题 |
3.3系统用例分析
智慧党建考试管理系统的完整UML用例图分别是图3-1、3-2、3-3、3-4。
注册用户角色用例如下图所示。
图 3-1智慧党建考试管理系统注册用户角色用例图
委员用户角色用例如下图所示。
图 3-2智慧党建考试管理系统委员用户角色用例图
书记用户角色用例如下图所示。

图 3-3智慧党建考试管理系统书记用户角色用例图
管理员角色用例如下图所示。
图 3-4智慧党建考试管理系统管理员角色用例图
3.4系统总体流程设计
3.4.1数据开发流程
系统开发流程的主要步骤,从需求分析到系统完成的全过程。流程包括需求分析、总体设计(结构、功能、数据)、详细设计(模块、编码)、模块整合与调用,以及测试、扩展和完善,最终完成系统的开发。本系统的开发流程如下图所示

图 3-4系统开发流程图
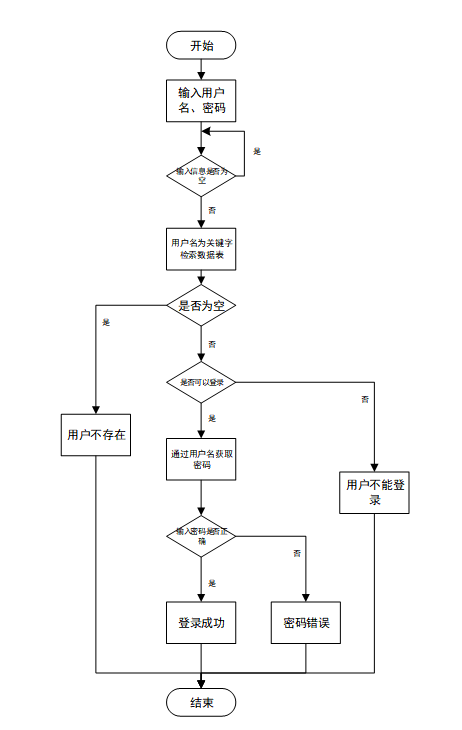
3.4.2用户登录流程
用户输入用户名和密码后,系统先检查输入是否为空,再验证用户名是否存在,若存在则通过用户名获取密码并校验。若密码正确则登录成功,否则提示密码错误。若用户名不存在或无法登录,提示用户操作无效。如下图所示。

图 3-5登录流程图
3.4.3系统操作流程
用户首先进入系统登录界面,输入用户名和密码后,系统验证信息是否正确。若验证失败,返回登录界面重新输入,若验证成功,则进入功能界面,执行相应功能处理后结束操作流程。操作流程如下图所示。

3.4.4添加信息流程
管理员可以添加信息,用户添加可以自己权限内的信息,输入信息后,要想利用这个软件来进行系统的安全管理,首先需要登录到该软件中。添加信息流程如下图所示。

图 3-7 添加信息流程图
3.4.5修改信息流程
用户首先选择需要修改的记录,输入修改后的数据,系统判断输入数据是否合法。若数据不合法,提示重新输入,若数据合法,则将修改后的数据写入数据库,完成操作后流程结束。修改信息流程图如下图所示。

图 3-8 修改信息流程图
3.4.6删除信息流程
用户选择需要删除的记录后,系统判断是否确认删除。若未确认,返回选择环节,若确认删除,则更新数据库,删除对应记录,完成操作后流程结束。删除信息流程图如下图所示。

图 3-9删除信息流程图
第四章 总体设计
本章主要讨论的内容包括智慧党建考试管理系统的功能模块设计、数据库系统设计。
4.1系统架构设计
本智慧党建考试管理系统从架构上分为三层:表现层(UI)、业务逻辑层(BLL)以及数据层(DL)。

图 4-1智慧党建考试管理系统架构设计图
表现层(UI):也称为用户界面层,它负责与用户进行直接的交互。一个优秀的UI设计能够显著提升用户的体验,确保用户在使用智慧党建考试管理系统时感到舒适和便捷。为了确保良好的兼容性,UI界面设计需要适应不同版本的平台和各种屏幕尺寸的分辨率。此外,UI交互功能必须合理设计,确保用户的操作能够得到相应的反馈和结果,这要求表现层与业务逻辑层之间保持良好的通信和协同工作。
业务逻辑层(BLL):这一层主要处理智慧党建考试管理系统的数据和业务逻辑。当用户通过表现层提交数据时,业务逻辑层会接收这些数据,进行处理,并将结果传递给数据层进行存储或查询。同时,当系统需要从数据层读取数据时,业务逻辑层会处理这些数据,并将其传递给表现层进行展示。
数据层(DL):虽然本智慧党建考试管理系统的数据存储在服务端的MySQL数据库中,但数据层仍然作为一个独立的部分存在。它的主要功能是存储和管理智慧党建考试管理系统的数据。数据层与MySQL数据库进行交互,执行数据的增、删、改、查等操作,确保数据的完整性和安全性。
这三个层次相互独立但又紧密协作,共同构成了智慧党建考试管理系统的完整架构。通过合理的分层设计,可以提高系统的可维护性、可扩展性和可重用性,为用户提供更好的服务和体验。
4.2系统模块设计
在上一章节中主要对系统的功能性需求和非功能性需求进行分析,并且根据需求分析了本智慧党建考试管理系统中的用例。那么接下来就要开始对本智慧党建考试管理系统的架构、主要功能和数据库开始进行设计。智慧党建考试管理系统根据前面章节的需求分析得出,智慧党建考试管理系统的功能模块图如下图所示。

图 4-2智慧党建考试管理系统功能模块图
4.3数据库设计
数据库设计一般包括需求分析、概念模型设计、数据库表建立三大过程,其中需求分析前面章节已经阐述,概念模型设计有概念模型和逻辑结构设计两部分。
4.3.1数据库概念结构设计
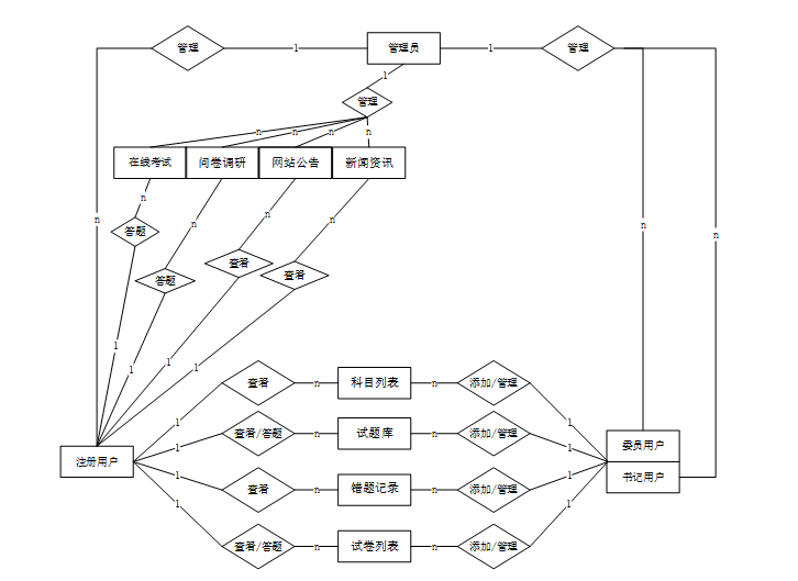
下面是整个智慧党建考试管理系统中主要的数据库表总E-R实体关系图。

图 4-3智慧党建考试管理系统总E-R关系图
4.3.2数据库逻辑结构设计
通过上一小节中智慧党建考试管理系统中总E-R关系图上得出一共需要创建多个数据表。在此主要罗列几个主要的数据库表结构设计。
表 4-1-access_token(登陆访问时长)
| 编号 | 字段名 | 类型 | 长度 | 是否非空 | 是否主键 | 注释 |
| 1 | token_id | int | 是 | 是 | 临时访问牌ID | |
| 2 | token | varchar | 64 | 否 | 否 | 临时访问牌 |
| 3 | info | text | 65535 | 否 | 否 | 信息 |
| 4 | maxage | int | 是 | 否 | 最大寿命:默认2小时 | |
| 5 | create_time | timestamp | 是 | 否 | 创建时间 | |
| 6 | update_time | timestamp | 是 | 否 | 更新时间 | |
| 7 | user_id | int | 是 | 否 | 用户编号 |
表 4-2-activity_evaluation(活动评价)
| 编号 | 字段名 | 类型 | 长度 | 是否非空 | 是否主键 | 注释 |
| 1 | activity_evaluation_id | int | 是 | 是 | 活动评价ID | |
| 2 | registered_user | int | 否 | 否 | 注册用户 | |
| 3 | committee_users | int | 否 | 否 | 委员用户 | |
| 4 | activity_title | varchar | 64 | 否 | 否 | 活动标题 |
| 5 | activity_number | varchar | 64 | 否 | 否 | 活动编号 |
| 6 | activity_type | varchar | 64 | 否 | 否 | 活动类型 |
| 7 | activity_evaluation | varchar | 64 | 否 | 否 | 活动评价 |
| 8 | evaluation_time | datetime | 否 | 否 | 评价时间 | |
| 9 | evaluation_content | text | 65535 | 否 | 否 | 评价内容 |
| 10 | create_time | datetime | 是 | 否 | 创建时间 | |
| 11 | update_time | timestamp | 是 | 否 | 更新时间 | |
| 12 | source_table | varchar | 255 | 否 | 否 | 来源表 |
| 13 | source_id | int | 否 | 否 | 来源ID | |
| 14 | source_user_id | int | 否 | 否 | 来源用户 |
表 4-3-activity_experience(活动心得)
| 编号 | 字段名 | 类型 | 长度 | 是否非空 | 是否主键 | 注释 |
| 1 | activity_experience_id | int | 是 | 是 | 活动心得ID | |
| 2 | registered_user | int | 否 | 否 | 注册用户 | |
| 3 | user_name | varchar | 64 | 否 | 否 | 用户姓名 |
| 4 | committee_users | int | 否 | 否 | 委员用户 | |
| 5 | activity_title | varchar | 64 | 否 | 否 | 活动标题 |
| 6 | activity_number | varchar | 64 | 否 | 否 | 活动编号 |
| 7 | activity_type | varchar | 64 | 否 | 否 | 活动类型 |
| 8 | event_photos | varchar | 255 | 否 | 否 | 活动照片 |
| 9 | submission_time | datetime | 否 | 否 | 提交时间 | |
| 10 | experience | text | 65535 | 否 | 否 | 心得体会 |
| 11 | activity_evaluation_limit_times | int | 是 | 否 | 评价限制次数 | |
| 12 | create_time | datetime | 是 | 否 | 创建时间 | |
| 13 | update_time | timestamp | 是 | 否 | 更新时间 | |
| 14 | source_table | varchar | 255 | 否 | 否 | 来源表 |
| 15 | source_id | int | 否 | 否 | 来源ID | |
| 16 | source_user_id | int | 否 | 否 | 来源用户 |
表 4-4-article(文章)
| 编号 | 字段名 | 类型 | 长度 | 是否非空 | 是否主键 | 注释 |
| 1 | article_id | mediumint | 是 | 是 | 文章id | |
| 2 | title | varchar | 125 | 是 | 是 | 标题 |
| 3 | type | varchar | 64 | 是 | 否 | 文章分类 |
| 4 | hits | int | 是 | 否 | 点击数 | |
| 5 | praise_len | int | 是 | 否 | 点赞数 | |
| 6 | create_time | timestamp | 是 | 否 | 创建时间 | |
| 7 | update_time | timestamp | 是 | 否 | 更新时间 | |
| 8 | source | varchar | 255 | 否 | 否 | 来源 |
| 9 | url | varchar | 255 | 否 | 否 | 来源地址 |
| 10 | tag | varchar | 255 | 否 | 否 | 标签 |
| 11 | content | longtext | 4294967295 | 否 | 否 | 正文 |
| 12 | img | varchar | 255 | 否 | 否 | 封面图 |
| 13 | description | text | 65535 | 否 | 否 | 文章描述 |
表 4-5-article_type(文章分类)
| 编号 | 字段名 | 类型 | 长度 | 是否非空 | 是否主键 | 注释 |
| 1 | type_id | smallint | 是 | 是 | 分类ID | |
| 2 | display | smallint | 是 | 否 | 显示顺序 | |
| 3 | name | varchar | 16 | 是 | 否 | 分类名称 |
| 4 | father_id | smallint | 是 | 否 | 上级分类ID | |
| 5 | description | varchar | 255 | 否 | 否 | 描述 |
| 6 | icon | text | 65535 | 否 | 否 | 分类图标 |
| 7 | url | varchar | 255 | 否 | 否 | 外链地址 |
| 8 | create_time | timestamp | 是 | 否 | 创建时间 | |
| 9 | update_time | timestamp | 是 | 否 | 更新时间 |
表 4-6-auth(用户权限管理)
| 编号 | 字段名 | 类型 | 长度 | 是否非空 | 是否主键 | 注释 |
| 1 | auth_id | int | 是 | 是 | 授权ID | |
| 2 | user_group | varchar | 64 | 否 | 否 | 用户组 |
| 3 | mod_name | varchar | 64 | 否 | 否 | 模块名 |
| 4 | table_name | varchar | 64 | 否 | 否 | 表名 |
| 5 | page_title | varchar | 255 | 否 | 否 | 页面标题 |
| 6 | path | varchar | 255 | 否 | 否 | 路由路径 |
| 7 | parent | varchar | 64 | 否 | 否 | 父级菜单 |
| 8 | parent_sort | int | 是 | 否 | 父级菜单排序 | |
| 9 | position | varchar | 32 | 否 | 否 | 位置 |
| 10 | mode | varchar | 32 | 是 | 否 | 跳转方式 |
| 11 | add | tinyint | 是 | 否 | 是否可增加 | |
| 12 | del | tinyint | 是 | 否 | 是否可删除 | |
| 13 | set | tinyint | 是 | 否 | 是否可修改 | |
| 14 | get | tinyint | 是 | 否 | 是否可查看 | |
| 15 | field_add | text | 65535 | 否 | 否 | 添加字段 |
| 16 | field_set | text | 65535 | 否 | 否 | 修改字段 |
| 17 | field_get | text | 65535 | 否 | 否 | 查询字段 |
| 18 | table_nav_name | varchar | 500 | 否 | 否 | 跨表导航名称 |
| 19 | table_nav | varchar | 500 | 否 | 否 | 跨表导航 |
| 20 | option | text | 65535 | 否 | 否 | 配置 |
| 21 | create_time | timestamp | 是 | 否 | 创建时间 | |
| 22 | update_time | timestamp | 是 | 否 | 更新时间 |
表 4-7-code_token(验证码)
| 编号 | 字段名 | 类型 | 长度 | 是否非空 | 是否主键 | 注释 |
| 1 | code_token_id | int | 是 | 是 | 验证码ID | |
| 2 | token | varchar | 255 | 否 | 否 | 令牌 |
| 3 | code | varchar | 255 | 否 | 否 | 验证码 |
| 4 | expire_time | timestamp | 是 | 否 | 失效时间 | |
| 5 | create_time | timestamp | 是 | 否 | 创建时间 | |
| 6 | update_time | timestamp | 是 | 否 | 更新时间 |
表 4-8-collect(收藏)
| 编号 | 字段名 | 类型 | 长度 | 是否非空 | 是否主键 | 注释 |
| 1 | collect_id | int | 是 | 是 | 收藏ID | |
| 2 | user_id | int | 是 | 是 | 收藏人ID | |
| 3 | source_table | varchar | 255 | 否 | 否 | 来源表 |
| 4 | source_field | varchar | 255 | 否 | 否 | 来源字段 |
| 5 | source_id | int | 是 | 否 | 来源ID | |
| 6 | title | varchar | 255 | 否 | 否 | 标题 |
| 7 | img | varchar | 255 | 否 | 否 | 封面 |
| 8 | create_time | timestamp | 是 | 否 | 创建时间 | |
| 9 | update_time | timestamp | 是 | 否 | 更新时间 |
表 4-9-comment(评论)
| 编号 | 字段名 | 类型 | 长度 | 是否非空 | 是否主键 | 注释 |
| 1 | comment_id | int | 是 | 是 | 评论ID | |
| 2 | user_id | int | 是 | 是 | 评论人ID | |
| 3 | reply_to_id | int | 是 | 否 | 回复评论ID | |
| 4 | content | longtext | 4294967295 | 否 | 否 | 内容 |
| 5 | nickname | varchar | 255 | 否 | 否 | 昵称 |
| 6 | avatar | varchar | 255 | 否 | 否 | 头像地址 |
| 7 | create_time | timestamp | 是 | 否 | 创建时间 | |
| 8 | update_time | timestamp | 是 | 否 | 更新时间 | |
| 9 | source_table | varchar | 255 | 否 | 否 | 来源表 |
| 10 | source_field | varchar | 255 | 否 | 否 | 来源字段 |
| 11 | source_id | int | 是 | 否 | 来源ID |
表 4-10-committee_users(委员用户)
| 编号 | 字段名 | 类型 | 长度 | 是否非空 | 是否主键 | 注释 |
| 1 | committee_users_id | int | 是 | 是 | 委员用户ID | |
| 2 | members_name | varchar | 64 | 否 | 否 | 委员姓名 |
| 3 | age_of_committee_member | varchar | 64 | 否 | 否 | 委员年龄 |
| 4 | gender_of_committee_members | varchar | 64 | 否 | 否 | 委员性别 |
| 5 | examine_state | varchar | 16 | 是 | 否 | 审核状态 |
| 6 | user_id | int | 是 | 否 | 用户ID | |
| 7 | create_time | datetime | 是 | 否 | 创建时间 | |
| 8 | update_time | timestamp | 是 | 否 | 更新时间 |
表 4-11-consultation_information(咨询信息)
| 编号 | 字段名 | 类型 | 长度 | 是否非空 | 是否主键 | 注释 |
| 1 | consultation_information_id | int | 是 | 是 | 咨询信息ID | |
| 2 | registered_user | int | 否 | 否 | 注册用户 | |
| 3 | committee_users | int | 否 | 否 | 委员用户 | |
| 4 | learning_title | varchar | 64 | 否 | 否 | 学习标题 |
| 5 | data_type | varchar | 64 | 否 | 否 | 资料类型 |
| 6 | consultation_time | datetime | 否 | 否 | 咨询时间 | |
| 7 | consultation_content | text | 65535 | 否 | 否 | 咨询内容 |
| 8 | reply_content | text | 65535 | 否 | 否 | 回复内容 |
| 9 | create_time | datetime | 是 | 否 | 创建时间 | |
| 10 | update_time | timestamp | 是 | 否 | 更新时间 | |
| 11 | source_table | varchar | 255 | 否 | 否 | 来源表 |
| 12 | source_id | int | 否 | 否 | 来源ID | |
| 13 | source_user_id | int | 否 | 否 | 来源用户 |
表 4-12-consulting_center(学习中心)
| 编号 | 字段名 | 类型 | 长度 | 是否非空 | 是否主键 | 注释 |
| 1 | consulting_center_id | int | 是 | 是 | 学习中心ID | |
| 2 | committee_users | int | 否 | 否 | 委员用户 | |
| 3 | learning_title | varchar | 64 | 否 | 否 | 学习标题 |
| 4 | data_type | varchar | 64 | 否 | 否 | 资料类型 |
| 5 | data_files | varchar | 255 | 否 | 否 | 资料文件 |
| 6 | cover_photo | varchar | 255 | 否 | 否 | 封面图片 |
| 7 | nature_of_data | varchar | 64 | 否 | 否 | 资料性质 |
| 8 | learning_videos | varchar | 255 | 否 | 否 | 学习视频 |
| 9 | study_article | varchar | 64 | 否 | 否 | 学习文章 |
| 10 | data_introduction | longtext | 4294967295 | 否 | 否 | 资料简介 |
| 11 | hits | int | 是 | 否 | 点击数 | |
| 12 | praise_len | int | 是 | 否 | 点赞数 | |
| 13 | collect_len | int | 是 | 否 | 收藏数 | |
| 14 | comment_len | int | 是 | 否 | 评论数 | |
| 15 | record_your_experience_limit_times | int | 是 | 否 | 学习限制次数 | |
| 16 | consultation_information_limit_times | int | 是 | 否 | 咨询限制次数 | |
| 17 | create_time | datetime | 是 | 否 | 创建时间 | |
| 18 | update_time | timestamp | 是 | 否 | 更新时间 |
表 4-13-data_type(资料类型)
| 编号 | 字段名 | 类型 | 长度 | 是否非空 | 是否主键 | 注释 |
| 1 | data_type_id | int | 是 | 是 | 资料类型ID | |
| 2 | data_type | varchar | 64 | 否 | 否 | 资料类型 |
| 3 | create_time | datetime | 是 | 否 | 创建时间 | |
| 4 | update_time | timestamp | 是 | 否 | 更新时间 |
表 4-14-evaluation(测评问卷)
| 编号 | 字段名 | 类型 | 长度 | 是否非空 | 是否主键 | 注释 |
| 1 | exam_id | mediumint | 是 | 是 | 问卷id | |
| 2 | name | varchar | 32 | 是 | 否 | 问卷名称 |
| 3 | duration | int | 否 | 否 | 答题时长 | |
| 4 | status | varchar | 10 | 否 | 否 | 状态:启用、禁用 |
| 5 | create_time | timestamp | 是 | 否 | 创建时间 | |
| 6 | update_time | timestamp | 是 | 否 | 更新时间 |
表 4-15-evaluation_question(题目)
| 编号 | 字段名 | 类型 | 长度 | 是否非空 | 是否主键 | 注释 |
| 1 | exam_question_id | mediumint | 是 | 是 | 题目ID | |
| 2 | type | varchar | 20 | 否 | 否 | 类型 |
| 3 | title | varchar | 255 | 否 | 否 | 题目 |
| 4 | question_item | varchar | 500 | 否 | 否 | 选项 |
| 5 | question_order | int | 否 | 否 | 排序 | |
| 6 | exam_id | mediumint | 是 | 是 | 所属问卷 | |
| 7 | create_time | timestamp | 是 | 否 | 创建时间 | |
| 8 | update_time | timestamp | 是 | 否 | 更新时间 |
表 4-16-evaluation_user_answer(用户答题)
| 编号 | 字段名 | 类型 | 长度 | 是否非空 | 是否主键 | 注释 |
| 1 | user_answer_id | mediumint | 是 | 是 | 用户答题ID | |
| 2 | user_id | mediumint | 是 | 否 | 用户ID | |
| 3 | exam_id | mediumint | 是 | 是 | 考试ID | |
| 4 | score | double | 否 | 否 | 分数 | |
| 5 | answers | text | 65535 | 否 | 否 | 答案 |
| 6 | comment_state | tinyint | 否 | 否 | 点评状态 | |
| 7 | nickname | varchar | 255 | 否 | 否 | 提交人 |
| 8 | create_time | timestamp | 是 | 否 | 创建时间 | |
| 9 | update_time | timestamp | 是 | 否 | 更新时间 | |
| 10 | comment_desc | varchar | 255 | 否 | 否 | 评语 |
表 4-17-event_check_in(活动签到)
| 编号 | 字段名 | 类型 | 长度 | 是否非空 | 是否主键 | 注释 |
| 1 | event_check_in_id | int | 是 | 是 | 活动签到ID | |
| 2 | registered_user | int | 否 | 否 | 注册用户 | |
| 3 | user_name | varchar | 64 | 否 | 否 | 用户姓名 |
| 4 | committee_users | int | 否 | 否 | 委员用户 | |
| 5 | activity_title | varchar | 64 | 否 | 否 | 活动标题 |
| 6 | activity_number | varchar | 64 | 否 | 否 | 活动编号 |
| 7 | activity_type | varchar | 64 | 否 | 否 | 活动类型 |
| 8 | registration_time | varchar | 64 | 否 | 否 | 报名时间 |
| 9 | number_of_applicants | varchar | 64 | 否 | 否 | 报名人数 |
| 10 | check_in_time | datetime | 否 | 否 | 签到时间 | |
| 11 | sign_in_remarks | text | 65535 | 否 | 否 | 签到备注 |
| 12 | event_sign_off_limit_times | int | 是 | 否 | 签退限制次数 | |
| 13 | create_time | datetime | 是 | 否 | 创建时间 | |
| 14 | update_time | timestamp | 是 | 否 | 更新时间 | |
| 15 | source_table | varchar | 255 | 否 | 否 | 来源表 |
| 16 | source_id | int | 否 | 否 | 来源ID | |
| 17 | source_user_id | int | 否 | 否 | 来源用户 |
表 4-18-event_information(活动信息)
| 编号 | 字段名 | 类型 | 长度 | 是否非空 | 是否主键 | 注释 |
| 1 | event_information_id | int | 是 | 是 | 活动信息ID | |
| 2 | committee_users | int | 否 | 否 | 委员用户 | |
| 3 | activity_title | varchar | 64 | 否 | 否 | 活动标题 |
| 4 | activity_number | varchar | 64 | 否 | 否 | 活动编号 |
| 5 | activity_type | varchar | 64 | 否 | 否 | 活动类型 |
| 6 | cover_photo | varchar | 255 | 否 | 否 | 封面图片 |
| 7 | activity_quota | double | 否 | 否 | 活动名额 | |
| 8 | activity_time | varchar | 64 | 否 | 否 | 活动时间 |
| 9 | event_location | varchar | 64 | 否 | 否 | 活动地点 |
| 10 | activity_content | longtext | 4294967295 | 否 | 否 | 活动内容 |
| 11 | hits | int | 是 | 否 | 点击数 | |
| 12 | praise_len | int | 是 | 否 | 点赞数 | |
| 13 | collect_len | int | 是 | 否 | 收藏数 | |
| 14 | comment_len | int | 是 | 否 | 评论数 | |
| 15 | registration_information_limit_times | int | 是 | 否 | 报名限制次数 | |
| 16 | create_time | datetime | 是 | 否 | 创建时间 | |
| 17 | update_time | timestamp | 是 | 否 | 更新时间 |
表 4-19-event_sign_off(活动签退)
| 编号 | 字段名 | 类型 | 长度 | 是否非空 | 是否主键 | 注释 |
| 1 | event_sign_off_id | int | 是 | 是 | 活动签退ID | |
| 2 | registered_user | int | 否 | 否 | 注册用户 | |
| 3 | user_name | varchar | 64 | 否 | 否 | 用户姓名 |
| 4 | committee_users | int | 否 | 否 | 委员用户 | |
| 5 | activity_title | varchar | 64 | 否 | 否 | 活动标题 |
| 6 | activity_number | varchar | 64 | 否 | 否 | 活动编号 |
| 7 | activity_type | varchar | 64 | 否 | 否 | 活动类型 |
| 8 | registration_time | varchar | 64 | 否 | 否 | 报名时间 |
| 9 | number_of_applicants | varchar | 64 | 否 | 否 | 报名人数 |
| 10 | sign_off_time | datetime | 否 | 否 | 签退时间 | |
| 11 | sign_off_remarks | text | 65535 | 否 | 否 | 签退备注 |
| 12 | create_time | datetime | 是 | 否 | 创建时间 | |
| 13 | update_time | timestamp | 是 | 否 | 更新时间 | |
| 14 | source_table | varchar | 255 | 否 | 否 | 来源表 |
| 15 | source_id | int | 否 | 否 | 来源ID | |
| 16 | source_user_id | int | 否 | 否 | 来源用户 |
表 4-20-exam(考试)
| 编号 | 字段名 | 类型 | 长度 | 是否非空 | 是否主键 | 注释 |
| 1 | exam_id | mediumint | 是 | 是 | 考试ID | |
| 2 | name | varchar | 32 | 是 | 否 | 考试名称 |
| 3 | duration | int | 否 | 否 | 答题时长 | |
| 4 | score | double | 否 | 否 | 总分 | |
| 5 | status | varchar | 10 | 否 | 否 | 状态:启用、禁用 |
| 6 | create_time | timestamp | 是 | 否 | 创建时间 | |
| 7 | update_time | timestamp | 是 | 否 | 更新时间 |
表 4-21-exam_question(试题)
| 编号 | 字段名 | 类型 | 长度 | 是否非空 | 是否主键 | 注释 |
| 1 | exam_question_id | mediumint | 是 | 是 | 试题ID | |
| 2 | type | varchar | 20 | 否 | 否 | 类型 |
| 3 | title | varchar | 255 | 否 | 否 | 题目 |
| 4 | question_item | varchar | 500 | 否 | 否 | 选项 |
| 5 | answer | varchar | 500 | 否 | 否 | 参考答案 |
| 6 | score | double | 否 | 否 | 总分 | |
| 7 | question_order | int | 否 | 否 | 排序 | |
| 8 | exam_id | mediumint | 是 | 是 | 所属试卷 | |
| 9 | create_time | timestamp | 是 | 否 | 创建时间 | |
| 10 | update_time | timestamp | 是 | 否 | 更新时间 |
表 4-22-exam_question_database(试题库)
| 编号 | 字段名 | 类型 | 长度 | 是否非空 | 是否主键 | 注释 |
| 1 | exam_question_id | mediumint | 是 | 是 | 试题库ID | |
| 2 | subject_name | varchar | 255 | 否 | 否 | 科目名称 |
| 3 | type | varchar | 20 | 否 | 否 | 类型 |
| 4 | title | varchar | 255 | 否 | 否 | 题目 |
| 5 | question_item | varchar | 500 | 否 | 否 | 选项 |
| 6 | answer | varchar | 500 | 否 | 否 | 参考答案 |
| 7 | score | double | 否 | 否 | 总分 | |
| 8 | create_time | timestamp | 是 | 否 | 创建时间 | |
| 9 | update_time | timestamp | 是 | 否 | 更新时间 |
表 4-23-hits(用户点击)
| 编号 | 字段名 | 类型 | 长度 | 是否非空 | 是否主键 | 注释 |
| 1 | hits_id | int | 是 | 是 | 点赞ID | |
| 2 | user_id | int | 是 | 否 | 点赞人 | |
| 3 | create_time | timestamp | 是 | 否 | 创建时间 | |
| 4 | update_time | timestamp | 是 | 否 | 更新时间 | |
| 5 | source_table | varchar | 255 | 否 | 否 | 来源表 |
| 6 | source_field | varchar | 255 | 否 | 否 | 来源字段 |
| 7 | source_id | int | 是 | 否 | 来源ID |
表 4-24-notice(公告)
| 编号 | 字段名 | 类型 | 长度 | 是否非空 | 是否主键 | 注释 |
| 1 | notice_id | mediumint | 是 | 是 | 公告ID | |
| 2 | title | varchar | 125 | 是 | 否 | 标题 |
| 3 | content | longtext | 4294967295 | 否 | 否 | 正文 |
| 4 | create_time | timestamp | 是 | 否 | 创建时间 | |
| 5 | update_time | timestamp | 是 | 否 | 更新时间 |
表 4-25-notification_information(通知信息)
| 编号 | 字段名 | 类型 | 长度 | 是否非空 | 是否主键 | 注释 |
| 1 | notification_information_id | int | 是 | 是 | 通知信息ID | |
| 2 | committee_users | int | 否 | 否 | 委员用户 | |
| 3 | registered_user | int | 否 | 否 | 注册用户 | |
| 4 | user_name | varchar | 64 | 否 | 否 | 用户姓名 |
| 5 | notification_time | datetime | 否 | 否 | 通知时间 | |
| 6 | notification_content | text | 65535 | 否 | 否 | 通知内容 |
| 7 | create_time | datetime | 是 | 否 | 创建时间 | |
| 8 | update_time | timestamp | 是 | 否 | 更新时间 | |
| 9 | source_table | varchar | 255 | 否 | 否 | 来源表 |
| 10 | source_id | int | 否 | 否 | 来源ID | |
| 11 | source_user_id | int | 否 | 否 | 来源用户 |
表 4-26-online_voting(在线投票)
| 编号 | 字段名 | 类型 | 长度 | 是否非空 | 是否主键 | 注释 |
| 1 | online_voting_id | int | 是 | 是 | 在线投票ID | |
| 2 | registered_user | int | 否 | 否 | 注册用户 | |
| 3 | user_name | varchar | 64 | 否 | 否 | 用户姓名 |
| 4 | publish_user | int | 否 | 否 | 发布用户 | |
| 5 | voting_title | varchar | 64 | 否 | 否 | 投票标题 |
| 6 | voting_number | varchar | 64 | 否 | 否 | 投票编号 |
| 7 | voting_type | varchar | 64 | 否 | 否 | 投票类型 |
| 8 | number_of_votes_cast | varchar | 64 | 否 | 否 | 投票数量 |
| 9 | voting_date | date | 否 | 否 | 投票日期 | |
| 10 | remarks_information | text | 65535 | 否 | 否 | 备注信息 |
| 11 | create_time | datetime | 是 | 否 | 创建时间 | |
| 12 | update_time | timestamp | 是 | 否 | 更新时间 | |
| 13 | source_table | varchar | 255 | 否 | 否 | 来源表 |
| 14 | source_id | int | 否 | 否 | 来源ID | |
| 15 | source_user_id | int | 否 | 否 | 来源用户 |
表 4-27-party_fee_information(党费信息)
| 编号 | 字段名 | 类型 | 长度 | 是否非空 | 是否主键 | 注释 |
| 1 | party_fee_information_id | int | 是 | 是 | 党费信息ID | |
| 2 | committee_users | int | 否 | 否 | 委员用户 | |
| 3 | registered_user | int | 否 | 否 | 注册用户 | |
| 4 | user_name | varchar | 64 | 否 | 否 | 用户姓名 |
| 5 | payment_month | varchar | 64 | 否 | 否 | 缴费月份 |
| 6 | party_fee_amount | double | 否 | 否 | 党费金额 | |
| 7 | registration_time | datetime | 否 | 否 | 登记时间 | |
| 8 | remarks_information | text | 65535 | 否 | 否 | 备注信息 |
| 9 | pay_state | varchar | 16 | 是 | 否 | 支付状态 |
| 10 | pay_type | varchar | 16 | 否 | 否 | 支付类型: 微信、支付宝、网银 |
| 11 | notification_information_limit_times | int | 是 | 否 | 通知缴费限制次数 | |
| 12 | create_time | datetime | 是 | 否 | 创建时间 | |
| 13 | update_time | timestamp | 是 | 否 | 更新时间 |
表 4-28-party_member_information(党员信息)
| 编号 | 字段名 | 类型 | 长度 | 是否非空 | 是否主键 | 注释 |
| 1 | party_member_information_id | int | 是 | 是 | 党员信息ID | |
| 2 | secretary_user | int | 否 | 否 | 书记用户 | |
| 3 | party_members_name | varchar | 64 | 否 | 否 | 党员姓名 |
| 4 | document_type | varchar | 64 | 否 | 否 | 证件类型 |
| 5 | id_number | varchar | 255 | 否 | 否 | 身份证号 |
| 6 | date_of_birth | date | 否 | 否 | 出生日期 | |
| 7 | date_of_joining_the_party | varchar | 64 | 否 | 否 | 入党年月 |
| 8 | party_member_position | varchar | 64 | 否 | 否 | 党员职位 |
| 9 | work_unit | varchar | 64 | 否 | 否 | 工作单位 |
| 10 | party_branch | varchar | 64 | 否 | 否 | 所在党支部 |
| 11 | party_member_status | varchar | 64 | 否 | 否 | 党员状态 |
| 12 | remarks_information | text | 65535 | 否 | 否 | 备注信息 |
| 13 | create_time | datetime | 是 | 否 | 创建时间 | |
| 14 | update_time | timestamp | 是 | 否 | 更新时间 |
表 4-29-praise(点赞)
| 编号 | 字段名 | 类型 | 长度 | 是否非空 | 是否主键 | 注释 |
| 1 | praise_id | int | 是 | 是 | 点赞ID | |
| 2 | user_id | int | 是 | 是 | 点赞人 | |
| 3 | create_time | timestamp | 是 | 否 | 创建时间 | |
| 4 | update_time | timestamp | 是 | 否 | 更新时间 | |
| 5 | source_table | varchar | 255 | 否 | 否 | 来源表 |
| 6 | source_field | varchar | 255 | 否 | 否 | 来源字段 |
| 7 | source_id | int | 是 | 否 | 来源ID | |
| 8 | status | tinyint | 是 | 否 | 点赞状态:1为点赞,0已取消 |
表 4-30-record_your_experience(记录心得)
| 编号 | 字段名 | 类型 | 长度 | 是否非空 | 是否主键 | 注释 |
| 1 | record_your_experience_id | int | 是 | 是 | 记录心得ID | |
| 2 | registered_user | int | 否 | 否 | 注册用户 | |
| 3 | user_name | varchar | 64 | 否 | 否 | 用户姓名 |
| 4 | committee_users | int | 否 | 否 | 委员用户 | |
| 5 | learning_title | varchar | 64 | 否 | 否 | 学习标题 |
| 6 | data_type | varchar | 64 | 否 | 否 | 资料类型 |
| 7 | learning_duration | varchar | 64 | 否 | 否 | 学习时长 |
| 8 | learning_experience | text | 65535 | 否 | 否 | 学习心得 |
| 9 | thought_report_limit_times | int | 是 | 否 | 汇报思想限制次数 | |
| 10 | create_time | datetime | 是 | 否 | 创建时间 | |
| 11 | update_time | timestamp | 是 | 否 | 更新时间 | |
| 12 | source_table | varchar | 255 | 否 | 否 | 来源表 |
| 13 | source_id | int | 否 | 否 | 来源ID | |
| 14 | source_user_id | int | 否 | 否 | 来源用户 |
表 4-31-registered_user(注册用户)
| 编号 | 字段名 | 类型 | 长度 | 是否非空 | 是否主键 | 注释 |
| 1 | registered_user_id | int | 是 | 是 | 注册用户ID | |
| 2 | user_name | varchar | 64 | 否 | 否 | 用户姓名 |
| 3 | user_age | varchar | 64 | 否 | 否 | 用户年龄 |
| 4 | user_gender | varchar | 64 | 否 | 否 | 用户性别 |
| 5 | student_id_information | varchar | 64 | 否 | 否 | 学号信息 |
| 6 | examine_state | varchar | 16 | 是 | 否 | 审核状态 |
| 7 | user_id | int | 是 | 否 | 用户ID | |
| 8 | create_time | datetime | 是 | 否 | 创建时间 | |
| 9 | update_time | timestamp | 是 | 否 | 更新时间 |
表 4-32-registration_information(报名信息)
| 编号 | 字段名 | 类型 | 长度 | 是否非空 | 是否主键 | 注释 |
| 1 | registration_information_id | int | 是 | 是 | 报名信息ID | |
| 2 | registered_user | int | 否 | 否 | 注册用户 | |
| 3 | user_name | varchar | 64 | 否 | 否 | 用户姓名 |
| 4 | committee_users | int | 否 | 否 | 委员用户 | |
| 5 | activity_title | varchar | 64 | 否 | 否 | 活动标题 |
| 6 | activity_number | varchar | 64 | 否 | 否 | 活动编号 |
| 7 | activity_type | varchar | 64 | 否 | 否 | 活动类型 |
| 8 | number_of_applicants | varchar | 64 | 否 | 否 | 报名人数 |
| 9 | registration_time | datetime | 否 | 否 | 报名时间 | |
| 10 | registration_remarks | text | 65535 | 否 | 否 | 报名备注 |
| 11 | examine_state | varchar | 16 | 是 | 否 | 审核状态 |
| 12 | examine_reply | varchar | 16 | 否 | 否 | 审核回复 |
| 13 | event_check_in_limit_times | int | 是 | 否 | 签到限制次数 | |
| 14 | event_sign_off_limit_times | int | 是 | 否 | 签退限制次数 | |
| 15 | activity_experience_limit_times | int | 是 | 否 | 填写心得限制次数 | |
| 16 | create_time | datetime | 是 | 否 | 创建时间 | |
| 17 | update_time | timestamp | 是 | 否 | 更新时间 | |
| 18 | source_table | varchar | 255 | 否 | 否 | 来源表 |
| 19 | source_id | int | 否 | 否 | 来源ID | |
| 20 | source_user_id | int | 否 | 否 | 来源用户 |
表 4-33-research_center(研究中心)
| 编号 | 字段名 | 类型 | 长度 | 是否非空 | 是否主键 | 注释 |
| 1 | research_center_id | int | 是 | 是 | 研究中心ID | |
| 2 | committee_users | int | 否 | 否 | 委员用户 | |
| 3 | data_name | varchar | 64 | 否 | 否 | 资料名称 |
| 4 | upload_time | datetime | 否 | 否 | 上传时间 | |
| 5 | minutes_of_the_meeting | varchar | 255 | 否 | 否 | 会议记录 |
| 6 | publish_files | varchar | 255 | 否 | 否 | 发布文件 |
| 7 | authors_name | varchar | 64 | 否 | 否 | 作者姓名 |
| 8 | information_details | text | 65535 | 否 | 否 | 信息详情 |
| 9 | create_time | datetime | 是 | 否 | 创建时间 | |
| 10 | update_time | timestamp | 是 | 否 | 更新时间 |
表 4-34-score(评分)
| 编号 | 字段名 | 类型 | 长度 | 是否非空 | 是否主键 | 注释 |
| 1 | score_id | int | 是 | 是 | 评分ID | |
| 2 | user_id | int | 是 | 否 | 评分人 | |
| 3 | nickname | varchar | 64 | 否 | 否 | 昵称 |
| 4 | score_num | double | 是 | 否 | 评分 | |
| 5 | create_time | timestamp | 是 | 否 | 创建时间 | |
| 6 | update_time | timestamp | 是 | 否 | 更新时间 | |
| 7 | source_table | varchar | 255 | 否 | 否 | 来源表 |
| 8 | source_field | varchar | 255 | 否 | 否 | 来源字段 |
| 9 | source_id | int | 是 | 否 | 来源ID |
表 4-35-secretary_user(书记用户)
| 编号 | 字段名 | 类型 | 长度 | 是否非空 | 是否主键 | 注释 |
| 1 | secretary_user_id | int | 是 | 是 | 书记用户ID | |
| 2 | secretarys_name | varchar | 64 | 否 | 否 | 书记姓名 |
| 3 | secretarys_age | varchar | 64 | 否 | 否 | 书记年龄 |
| 4 | secretarys_gender | varchar | 64 | 否 | 否 | 书记性别 |
| 5 | examine_state | varchar | 16 | 是 | 否 | 审核状态 |
| 6 | user_id | int | 是 | 否 | 用户ID | |
| 7 | create_time | datetime | 是 | 否 | 创建时间 | |
| 8 | update_time | timestamp | 是 | 否 | 更新时间 |
表 4-36-slides(轮播图)
| 编号 | 字段名 | 类型 | 长度 | 是否非空 | 是否主键 | 注释 |
| 1 | slides_id | int | 是 | 是 | 轮播图ID | |
| 2 | title | varchar | 64 | 否 | 否 | 标题 |
| 3 | content | varchar | 255 | 否 | 否 | 内容 |
| 4 | url | varchar | 255 | 否 | 否 | 链接 |
| 5 | img | varchar | 255 | 否 | 否 | 轮播图 |
| 6 | hits | int | 是 | 否 | 点击量 | |
| 7 | create_time | timestamp | 是 | 否 | 创建时间 | |
| 8 | update_time | timestamp | 是 | 否 | 更新时间 |
表 4-37-subject(科目)
| 编号 | 字段名 | 类型 | 长度 | 是否非空 | 是否主键 | 注释 |
| 1 | subject_id | int | 是 | 是 | 科目ID | |
| 2 | name | varchar | 255 | 否 | 否 | 科目名称 |
| 3 | update_time | timestamp | 是 | 否 | 更新时间 | |
| 4 | create_time | timestamp | 是 | 否 | 创建时间 |
表 4-38-subject_exam(考试)
| 编号 | 字段名 | 类型 | 长度 | 是否非空 | 是否主键 | 注释 |
| 1 | exam_id | mediumint | 是 | 是 | 考试id | |
| 2 | subject_name | varchar | 255 | 否 | 否 | |
| 3 | name | varchar | 32 | 是 | 否 | 考试名称:[2,32] |
| 4 | duration | int | 否 | 否 | 答题时长 | |
| 5 | score | double | 否 | 否 | 总分 | |
| 6 | status | varchar | 10 | 否 | 否 | 状态:启用、禁用 |
| 7 | create_time | timestamp | 是 | 否 | 创建时间: | |
| 8 | update_time | timestamp | 是 | 否 | 更新时间: | |
| 9 | user_id | int | 否 | 否 | 出题人 |
表 4-39-subject_exam_question(试题)
| 编号 | 字段名 | 类型 | 长度 | 是否非空 | 是否主键 | 注释 |
| 1 | exam_question_id | mediumint | 是 | 是 | 试题ID | |
| 2 | subject_name | varchar | 255 | 否 | 否 | 科目名称 |
| 3 | type | varchar | 20 | 否 | 否 | 类型 |
| 4 | title | varchar | 255 | 否 | 否 | 题目 |
| 5 | question_item | varchar | 500 | 否 | 否 | 选项 |
| 6 | answer | varchar | 500 | 否 | 否 | 参考答案 |
| 7 | score | double | 否 | 否 | 总分 | |
| 8 | question_order | int | 否 | 否 | 排序 | |
| 9 | exam_id | mediumint | 是 | 是 | 所属试卷 | |
| 10 | create_time | timestamp | 是 | 否 | 创建时间 | |
| 11 | update_time | timestamp | 是 | 否 | 更新时间 |
表 4-40-subject_user_answer(用户答题)
| 编号 | 字段名 | 类型 | 长度 | 是否非空 | 是否主键 | 注释 |
| 1 | user_answer_id | mediumint | 是 | 是 | 用户答题ID | |
| 2 | user_id | mediumint | 是 | 否 | 用户ID | |
| 3 | exam_id | mediumint | 是 | 否 | 考试id | |
| 4 | score | double | 否 | 否 | 分数 | |
| 5 | answers | text | 65535 | 否 | 否 | 答案 |
| 6 | score_detail | text | 65535 | 否 | 否 | 评分详情 |
| 7 | objective_score | double | 否 | 否 | 客观题得分 | |
| 8 | subjective_score | double | 否 | 否 | 主观题得分 | |
| 9 | score_state | tinyint | 否 | 否 | 评分状态 | |
| 10 | nickname | varchar | 255 | 否 | 否 | 提交人 |
| 11 | create_time | timestamp | 是 | 否 | 创建时间 | |
| 12 | update_time | timestamp | 是 | 否 | 更新时间 | |
| 13 | comment_desc | varchar | 255 | 否 | 否 | 评语 |
表 4-41-thought_report(思想汇报)
| 编号 | 字段名 | 类型 | 长度 | 是否非空 | 是否主键 | 注释 |
| 1 | thought_report_id | int | 是 | 是 | 思想汇报ID | |
| 2 | registered_user | int | 否 | 否 | 注册用户 | |
| 3 | user_name | varchar | 64 | 否 | 否 | 用户姓名 |
| 4 | committee_users | int | 否 | 否 | 委员用户 | |
| 5 | learning_title | varchar | 64 | 否 | 否 | 学习标题 |
| 6 | data_type | varchar | 64 | 否 | 否 | 资料类型 |
| 7 | report_time | datetime | 否 | 否 | 汇报时间 | |
| 8 | report_content | text | 65535 | 否 | 否 | 汇报内容 |
| 9 | create_time | datetime | 是 | 否 | 创建时间 | |
| 10 | update_time | timestamp | 是 | 否 | 更新时间 | |
| 11 | source_table | varchar | 255 | 否 | 否 | 来源表 |
| 12 | source_id | int | 否 | 否 | 来源ID | |
| 13 | source_user_id | int | 否 | 否 | 来源用户 |
表 4-42-upload(文件上传)
| 编号 | 字段名 | 类型 | 长度 | 是否非空 | 是否主键 | 注释 |
| 1 | upload_id | int | 是 | 是 | 上传ID | |
| 2 | name | varchar | 64 | 否 | 否 | 文件名 |
| 3 | path | varchar | 255 | 否 | 否 | 访问路径 |
| 4 | file | varchar | 255 | 否 | 否 | 文件路径 |
| 5 | display | varchar | 255 | 否 | 否 | 显示顺序 |
| 6 | father_id | int | 否 | 否 | 父级ID | |
| 7 | dir | varchar | 255 | 否 | 否 | 文件夹 |
| 8 | type | varchar | 32 | 否 | 否 | 文件类型 |
表 4-43-user(用户账户)
| 编号 | 字段名 | 类型 | 长度 | 是否非空 | 是否主键 | 注释 |
| 1 | user_id | int | 是 | 是 | 用户ID | |
| 2 | state | smallint | 是 | 否 | 账户状态:(1可用|2异常|3已冻结|4已注销) | |
| 3 | user_group | varchar | 32 | 否 | 否 | 所在用户组 |
| 4 | login_time | timestamp | 是 | 否 | 上次登录时间 | |
| 5 | phone | varchar | 11 | 否 | 否 | 手机号码 |
| 6 | phone_state | smallint | 是 | 否 | 手机认证:(0未认证|1审核中|2已认证) | |
| 7 | username | varchar | 16 | 是 | 否 | 用户名 |
| 8 | nickname | varchar | 16 | 否 | 否 | 昵称 |
| 9 | password | varchar | 64 | 是 | 否 | 密码 |
| 10 | | varchar | 64 | 否 | 否 | 邮箱 |
| 11 | email_state | smallint | 是 | 否 | 邮箱认证:(0未认证|1审核中|2已认证) | |
| 12 | avatar | varchar | 255 | 否 | 否 | 头像地址 |
| 13 | open_id | varchar | 255 | 否 | 否 | 针对获取用户信息字段 |
| 14 | create_time | timestamp | 是 | 否 | 创建时间 |
表 4-44-user_answer(用户答题)
| 编号 | 字段名 | 类型 | 长度 | 是否非空 | 是否主键 | 注释 |
| 1 | user_answer_id | mediumint | 是 | 是 | 用户答题ID | |
| 2 | user_id | mediumint | 是 | 否 | 用户ID | |
| 3 | exam_id | mediumint | 是 | 是 | 考试id | |
| 4 | score | double | 否 | 否 | 分数 | |
| 5 | answers | text | 65535 | 否 | 否 | 答案 |
| 6 | score_detail | text | 65535 | 否 | 否 | 评分详情 |
| 7 | objective_score | double | 否 | 否 | 客观题得分 | |
| 8 | subjective_score | double | 否 | 否 | 主观题得分 | |
| 9 | score_state | tinyint | 否 | 否 | 评分状态 | |
| 10 | nickname | varchar | 255 | 否 | 否 | 提交人 |
| 11 | create_time | timestamp | 是 | 否 | 创建时间 | |
| 12 | update_time | timestamp | 是 | 否 | 更新时间 | |
| 13 | comment_desc | varchar | 255 | 否 | 否 | 评语 |
表 4-45-user_answer_wrong(用户错题)
| 编号 | 字段名 | 类型 | 长度 | 是否非空 | 是否主键 | 注释 |
| 1 | user_answer_id | mediumint | 是 | 是 | 用户错题ID | |
| 2 | subject_name | varchar | 255 | 否 | 否 | 科目名称 |
| 3 | question_item | varchar | 255 | 否 | 否 | 选项 |
| 4 | title | varchar | 255 | 否 | 否 | 题目 |
| 5 | type | varchar | 255 | 否 | 否 | 题目类型 |
| 6 | exam_id | mediumint | 是 | 是 | 考试ID | |
| 7 | score | double | 否 | 否 | 分数 | |
| 8 | answers | text | 65535 | 否 | 否 | 用户提交的答案 |
| 9 | answer | text | 65535 | 否 | 否 | 参考答案 |
| 10 | score_detail | text | 65535 | 否 | 否 | 评分详情 |
| 11 | objective_score | double | 否 | 否 | 客观题得分 | |
| 12 | subjective_score | double | 否 | 否 | 主观题得分 | |
| 13 | score_state | tinyint | 否 | 否 | 评分状态 | |
| 14 | nickname | varchar | 255 | 否 | 否 | 提交人 |
| 15 | user_id | int | 是 | 否 | 提交人ID | |
| 16 | create_time | timestamp | 是 | 否 | 创建时间 | |
| 17 | update_time | timestamp | 是 | 否 | 更新时间 |
表 4-46-user_group(用户组)
| 编号 | 字段名 | 类型 | 长度 | 是否非空 | 是否主键 | 注释 |
| 1 | group_id | mediumint | 是 | 是 | 用户组ID | |
| 2 | display | smallint | 是 | 否 | 显示顺序 | |
| 3 | name | varchar | 16 | 是 | 否 | 名称 |
| 4 | description | varchar | 255 | 否 | 否 | 描述 |
| 5 | source_table | varchar | 255 | 否 | 否 | 来源表 |
| 6 | source_field | varchar | 255 | 否 | 否 | 来源字段 |
| 7 | source_id | int | 是 | 否 | 来源ID | |
| 8 | register | smallint | 否 | 否 | 注册位置 | |
| 9 | create_time | timestamp | 是 | 否 | 创建时间 | |
| 10 | update_time | timestamp | 是 | 否 | 更新时间 |
表 4-47-voting_information(投票信息)
| 编号 | 字段名 | 类型 | 长度 | 是否非空 | 是否主键 | 注释 |
| 1 | voting_information_id | int | 是 | 是 | 投票信息ID | |
| 2 | publish_user | int | 否 | 否 | 发布用户 | |
| 3 | voting_title | varchar | 64 | 否 | 否 | 投票标题 |
| 4 | voting_number | varchar | 64 | 否 | 否 | 投票编号 |
| 5 | voting_type | varchar | 64 | 否 | 否 | 投票类型 |
| 6 | cover_photo | varchar | 255 | 否 | 否 | 封面图片 |
| 7 | total_number_of_votes_cast | double | 否 | 否 | 投票总数 | |
| 8 | voting_time | varchar | 64 | 否 | 否 | 投票时间 |
| 9 | voting_content | longtext | 4294967295 | 否 | 否 | 投票内容 |
| 10 | hits | int | 是 | 否 | 点击数 | |
| 11 | praise_len | int | 是 | 否 | 点赞数 | |
| 12 | collect_len | int | 是 | 否 | 收藏数 | |
| 13 | comment_len | int | 是 | 否 | 评论数 | |
| 14 | online_voting_limit_times | int | 是 | 否 | 在线投票限制次数 | |
| 15 | create_time | datetime | 是 | 否 | 创建时间 | |
| 16 | update_time | timestamp | 是 | 否 | 更新时间 |
第五章 详细设计与实现
智慧党建考试管理系统的详细设计与实现主要是根据前面的智慧党建考试管理系统的需求分析和智慧党建考试管理系统的总体设计来设计页面并实现业务逻辑。主要从智慧党建考试管理系统界面实现、业务逻辑实现这两部分进行介绍。
5.1前端首页模块
动态轮播图、在线考试入口、组卷考试功能、问卷调研模块、网站最新公告以及新闻资讯栏目。首页设计简洁,方便用户快速访问所需功能,动态轮播图展示最新活动或通知,吸引用户关注。前台首页模块展示如下图所示。

图 5-1前台首页模块图
5.2用户注册模块
不是智慧党建考试管理系统中正式用户的是可以在线进行注册的,当填写上自己的账号+设置密码+确认密码+昵称+邮箱+身份等信息后再点击“注册”按钮后,即可用户注册成功。其用户注册模块展示如下图所示。

图 5-2注册模块图
5.3登录模块
智慧党建考试管理系统中的前台上注册后的用户是可以通过自己的用户名+密码进行登录的,当用户输入完整的自己的用户名+密码信息并点击“登录”按钮后,将会登录成功并自动跳转到智慧党建考试管理系统的首页中,登录模块如下图所示。

图 5-3登录模块图
5.4前端注册用户功能模块
5.4.1在线考试模块
用户在该模块中可以方便地搜索到自己感兴趣的考试题目,进行答题,完成后提交答案。如果用户在答题过程中需要暂时离开,可以随时取消考试,系统会保留用户的答题进度,以便用户之后继续完成。在线考试模块如下图所示:

图 5-4在线考试息模块图
5.4.2组卷考试模块
允许用户搜索考试、在线答题、提交答案、取消考试,并且可以查看自己的考试分数。用户可以自行搜索考试内容,系统提供便捷的组卷工具,同时用户在完成考试后可以查看自己的考试分数,了解学习情况。组卷考试模块如下图所示。

图 5-6组卷考试模块图
5.4.3问卷调研模块
用户可以搜索问卷、在线答题、提交问卷、取消作答,并且能够查看问卷结果。系统支持创建和发布问卷,用户可以在线填写问卷,并在完成后提交,同时可以查看问卷的统计结果。问卷调研模块如下图所示。

图 5-7问卷调研模块图
5.4.4新闻资讯模块
用户在新闻资讯模块可以搜索到自己感兴趣的新闻资讯,对文章进行点赞、收藏,发表评论等互动操作,增强用户与内容之间的互动性,提升用户体验。新闻资讯如下图所示。

图 5-5新闻资讯模块图
5.5后端委员用户功能模块
5.5.1资源管理模块
用户可以在线进行考试,包括考试的查询、重置、删除、添加等操作。同时,还可以对题库进行管理,包括题库的查询、重置、删除、添加、导出、导入等。此外,用户还可以下载导入文档,对题库进行详细的查看和管理。对于答题环节,用户可以进行答题、提交、取消等操作,并对答题结果进行评分。问卷调研功能也包含在内,用户可以进行问卷的查询、重置、删除、添加、详情查看等。题库的管理同样适用于问卷调研,包括题库的查询、重置、删除、添加、导出、导入等操作。用户还可以进行答题、提交、取消,并对答题结果进行点评。资源管理模块如下图所示:

图 5-9资源管理模块图
5.5.2组卷考试模块
用户可以查看科目列表,并进行查询、重置、删除、添加、详情查看等操作。试题库的管理也是必不可少的,包括试题库的查询、重置、删除、添加、导出、导入等。用户还可以下载导入文档,对试题库进行详细的查看和管理。错题记录功能允许用户查询、重置、删除试卷列表,以及进行查询、重置、删除、添加、详情查看等操作。题库的管理同样适用于组卷考试,包括题库的查询、重置、删除、添加、导出、导入等操作。用户还可以生成试卷,进行答题、评分,并查看评分结果。组卷考试模块如下图所示:

图 5-10组卷考试模块图
5.6后端书记用户功能模块
5.6.1后台首页模块
展示了试卷的平均分统计图,提供了功能栏,以及用户个人信息的快速访问入口。后台首页模块如下图所示:

图 5-8后台首页模块图
5.6.2资源管理模块
该模块实现了在线考试的全面管理功能,用户可以轻松执行查询、重置、删除、添加等操作。题库的管理功能也十分完善,用户可以进行题库的详情查看、查询、重置、删除、添加、导出、导入等操作。用户还可以下载导入文档,进行答题、提交、取消、评分等互动。问卷调查功能同样包含在内,用户可以进行问卷的查询、重置、删除、添加、详情查看、题库管理等操作,以及答题、提交、取消、点评等互动,确保了问卷调查的高效和准确。资源管理模块如下图所示:

图 5-12资源管理模块图
5.6.3组卷考试模块
在组卷考试模块中,用户可以对科目列表进行管理,执行查询、重置、删除、添加、详情查看等操作。试题库的管理也包含在内,用户可以进行试题库的查询、重置、删除、添加、导出、导入等操作,以及下载导入文档。用户还可以查看错题记录,进行查询、重置、删除等操作。试卷列表的管理同样重要,用户可以执行查询、重置、删除、添加、详情查看等操作。题库的管理功能也包含在内,用户可以进行题库的查询、重置、删除、添加、导出、导入等操作,以及下载导入文档。用户还可以进行试卷的生成、答题、评分、查看评分等互动,使得整个考试流程更加顺畅和高效。组卷考试模块如下图所示:

图 5-13组卷考试模块图
5.7后端管理员功能模块
5.7.1后台首页模块
该页面展示了试卷平均分的统计图表,通过直观的图形帮助管理员快速了解考试情况。后台首页还提供了一个功能栏,方便管理员快速访问系统各项功能,如用户管理、资源管理、组卷考试等,从而提高工作效率。后台首页如下图所示。

图 5-14后台首页模块图
5.7.2系统用户模块
这部分功能允许管理员对不同角色的用户进行管理,包括管理员、书记用户、委员用户等。管理员可以执行查询、重置密码、删除、添加新用户以及查看用户详情等操作,从而实现对用户信息的全面控制和管理,确保系统的有序运行。系统用户模块如下图所示。

图 5-15系统用户模块图
5.7.3系统管理模块
在系统管理中,管理员可以对轮播图进行管理,包括查询、重置、删除、添加新轮播图以及查看轮播图详情。这些功能有助于保持网站内容的更新与吸引力,确保网站能够吸引并保持用户的关注。系统管理模块如下图所示。

图 5-16系统管理模块图
5.7.4资源管理模块
涉及新闻资讯的管理,管理员可以执行查询、重置、删除、添加新闻资讯以及查看评论。此外,还有资讯分类的管理,实现对网站内容的细致管理,确保信息的准确性和及时性。资源管理如下图所示。

图 5-19资源管理模块图
5.7.5组卷考试模块
在组卷考试模块,管理员可以列出科目列表,查询特定科目,重置搜索条件,删除科目,添加新科目,查看科目详情,管理试题库,查询特定试题,重置搜索条件,删除试题,添加新试题,导出试题,导入试题,下载导入文档,查看试题详情,管理错题记录,查询特定错题,重置搜索条件,删除错题,查看错题详情,管理试卷列表,查询特定试卷,重置搜索条件,删除试卷,添加新试卷,查看试卷详情,管理题库,查询特定题库,重置搜索条件,删除题库,添加新题库,导出题库,导入题库,下载导入文档,生成试卷,进行答题,评分,查看评分结果。组卷考试模块如下图所示。

图 5-20组卷考试模块图
5.7.6权限管理模块
通过权限管理功能,管理员可以实现对系统权限的精细管理,包括权限列表的查询、重置、修改。这些操作确保了系统的安全性和操作的合理性,防止未授权访问和操作。权限管理模块如下图所示。

图 5-17权限管理模块图
第六章 系统测试
6.1系统测试的目的
测试的主要目的是确保系统的功能和性能满足预期的需求,同时识别和修复潜在的缺陷。通过系统测试,可以验证各个功能模块的正确性和稳定性,确保系统在不同使用场景下的表现符合设计要求。测试目的包括确认系统功能的完整性、验证数据处理的准确性、评估系统的性能和安全性[10]。测试还可以提高用户满意度,保证用户在使用系统时获得流畅和可靠的体验。通过全面的测试,可以降低后期维护成本,减少系统上线后出现故障的风险,从而保障系统的长期稳定运行。
6.2测试方法
在本系统中,测试方法主要依赖于测试用例的设计与执行。测试用例是根据系统需求文档编写的,覆盖所有功能模块及其边界情况。每个测试用例包含输入数据、预期结果和实际结果的对比,以验证系统的功能是否按预期工作。
常见的测试用例包括功能测试用例、边界测试用例和异常测试用例。功能测试用例针对系统的各项功能进行验证;边界测试用例则侧重于输入数据的边界条件,验证系统在极端情况下是否能够稳定运行;异常测试用例则用于验证系统在处理错误输入或异常情况时的反应。本文选择功能测试用例进行系统测试。
在测试执行过程中,记录每个用例的执行结果,并根据实际结果与预期结果的对比,判断系统是否存在缺陷。通过系统化的测试用例执行,可以有效提高测试的覆盖率和效率,为系统的最终上线提供保障。
6.3测试用例
6.3.1用户登录功能测试
表6-1 用户登录功能测试表
| 用例名称 | 用户登录系统 |
| 目的 | 测试用户通过正确的用户名和密码可否登录功能 |
| 前提 | 未登录的情况下 |
| 测试流程 | 1) 进入登录页面 2) 输入正确的用户名和密码 |
| 预期结果 | 用户名和密码正确的时候,跳转到登录成功界面,反之则显示错误信息,提示重新输入 |
| 实际结果 | 实际结果与预期结果一致 |
6.3.2创建数据测试
在系统中,创建功能也是基础功能之一,因此创建功能的测试很有代表性。在此章节主要列举在创建时各种情况下系统结果的测试。由于系统涉及创建功能操作过多,因此将多处统称创建功能。
创建数据用例如表6-2 所示。
表6-2 创建数据测试用例
| 测试用例编号 | YL_05 | |
| 测试用例名称 | 系统使用者进行创建数据 | |
| 测试用例描述 | 使用者输入要创建的数据 | |
| 系统入口 | 浏览器 | |
| 步骤 | 预期结果 | 实际结果 |
| 输入完整并且格式正确的数据 | 提示“创建成功”,并显示所有数据 | 预期结果 |
| 核心位置数据但非必要位置不输入数据 | 提示“创建成功”,并显示所有数据 | 预期结果 |
| 核心数据位置不输入数据 | 提示“创建失败” | 预期结果 |
6.3.3修改数据测试
在系统中,修改功能是系统主要实现功能,因此修改功能的测试很有代表性。在此章节主要列举在修改时各种情况下系统结果的测试。由于系统涉及修改功能操作过多,因此将多处数据表记录修改和状态修改统称修改功能。
修改数据用例如表6-3所示。
表6-3 修改数据测试用例
| 测试用例编号 | YL_06 | |
| 测试用例名称 | 系统使用者进行修改数据 | |
| 测试用例描述 | 使用者对可修改的数据项进行修改 | |
| 系统入口 | 浏览器 | |
| 步骤 | 预期结果 | 实际结果 |
| 将现有数据修改成正确的数据 | 提示“修改成功”,并显示所有数据 | 预期结果 |
| 将现有数据修改成错误的数据 | 提示“修改失败” | 预期结果 |
6.3.4查询数据测试
在系统中,查询功能是使用系统使用最多也是最基础的功能,因此查询功能的测试很有代表性。在此章节主要列举在查询时各种情况下系统结果的测试。
查询数据用例如表6-4所示。
表6-4 查询数据测试用例
| 测试用例编号 | YL_05 | |
| 测试用例名称 | 系统使用者进行查询数据 | |
| 测试用例描述 | 全部查询以及输入关键词查询 | |
| 系统入口 | 浏览器 | |
| 步骤 | 预期结果 | 实际结果 |
| 界面自动查询全部 | 显示对应所有记录 | 预期结果 |
| 输入已存在且能匹配成功的关键字 | 显示所查询到的数据 | 预期结果 |
| 输入不存在的关键字 | 显示数据界面为空 | 预期结果 |
6.4测试结果
在本次测试的过程主要针对所有功能下的添加操作,修改操作和删除操作,并以真实数据一一进行相关功能项目的输入,最终能够保证每个项目涉及的功能都能够正常运行,因此能够保证本次设计的,已实现的功能能够正常运行并且相关数据库的信息也同样保证正确。
结 论
通过SpringBoot框架实现了智慧党建考试管理系统,集成了在线考试、组卷考试、问卷调研及新闻资讯发布等功能。系统支持详细的个人资料管理与隐私保护,确保用户信息安全。在线考试模块允许党员随时随地参与测试并即时查看成绩,错题记录功能帮助巩固知识。对于管理者而言,详尽的数据统计工具如试卷平均分统计图等有助于了解整体学习情况,优化资源配置。开发过程中深入了解了如何设计高效的数据管理和用户界面,提高了处理复杂业务逻辑的能力。
展望未来,随着技术进步和社会需求的变化,有机会进一步增强平台的功能性和用户体验。例如,可以增加更多个性化学习路径以满足不同党员的需求,或通过更细致的反馈机制提升服务质量。持续关注用户反馈进行迭代更新,将有助于更好地适应党建工作的发展趋势,推动党组织向更加人性化和精细化方向发展。这种综合性的解决方案不仅优化了党建教育的管理流程,也提升了党员的学习体验和参与度,为党建工作提供了强有力的支持,促进了组织内部的有效沟通与协作。
参考文献
- 尹应荆.JAVA编程语言在计算机软件开发中的应用[J].石河子科技,2023,(05):45-47.
- 刘江涛,王亮亮,吴庆茹,等.基于B/S模式的铁路勘测设计案例信息化管理系统设计与实现[J].铁路计算机应用,2021,30(03):32-35.
- 张丹丹,李弘.基于B/S架构的办公管理系统设计与开发[J].铁路通信信号工程技术,2024,21(09):44-48+106.
- 王志亮,纪松波.基于SpringBoot的Web前端与数据库的接口设计[J].工业控制计算机,2023,36(03):51-53.
- 熊永平.基于SpringBoot框架应用开发技术的分析与研究[J].电脑知识与技术,2021,15(36):76-77.
- 赵媛.基于Vue的Web系统前端性能优化分析[J].电脑编程技巧与维护,2024,(09):44-46.
- 秦冬.浅析Vue框架在前端开发中的应用[J].信息与电脑(理论版),2024,36(13):61-63.
- 李艳杰.MySQL数据库下存储过程的综合运用研究[J].现代信息科技,2023,7(11):80-82+88.
- 周晓玉,崔文超.基于Web技术的数据库应用系统设计[J].信息与电脑(理论版),2023,35(09):189-191.
- 李俊萌.计算机软件测试技术与开发应用策略分析[J].信息记录材料,2023,24(03):50-52.
- Mohammed A ,M. E A V .Systematic literature review of lean management in local government organizations[J].International Journal of Lean Six Sigma,2025,16(1):1-24.
- Oluwatosin G O ,Popoola A O ,Owoaje T E .USE OF NATIONAL HEALTH MANAGEMENT INFORMATION SYSTEM (NHMIS) INFORMATION AT FACILITY AND LOCAL GOVERNMENT LEVEL IN OYO STATE: A CASE FOR ARTIFICIAL INTELLIGENCE (AI) TOOLS.[J].West African journal of medicine,2024,41(11 Suppl 1):S41.
- TransAlta Joins Other Water Licence Holders and the Alberta Government to collaborate on flow management on the Bow River System - TransAlta[J].M2 Presswire,2024,
- 张伟, 李娜. 基于SpringBoot框架的党建考试系统设计与实现[J]. 计算机应用研究, 2022, 39(06): 1890-1894.
- 王强. 党建教育信息化平台的设计与开发[D]. 北京: 北京大学, 2021.
- 赵敏, 孙磊. 在线考试系统在党建培训中的应用[J]. 软件导刊, 2023, 22(03): 78-81.
- 刘洋, 钱芳. 党建工作中的在线测评系统研究[J]. 现代远程教育研究, 2022, 45(08): 34-38.
- 陈华, 黄涛. 新时代党建教育模式创新——基于网络平台的探讨[J]. 教学与管理, 2023, 34(01): 56-59.
- 李静, 张勇. 基于SpringBoot的党建知识考核系统构建[J]. 计算机科学, 2021, 48(S2): 250-253.
- 周杰, 吴丽. 智慧党建考试系统的设计与实现[J]. 信息技术与网络安全, 2022, 41(04): 75-78.
致 谢
智慧党建考试管理系统设计与实现工作已结束,虽然过程中充满挑战,但内心充满自豪和满足。感谢大学四年间教导我的所有老师,他们的专业知识与人生智慧让我成长为能独立完成系统的学生。特别感谢指导老师,他耐心解答疑惑,引导我解决问题,提升自主解决能力。室友和同学们的宝贵建议和支持也让我取得长足进步。未来,我将继续努力追求卓越,不辜负所学所悟和老师期望。坚信坚定信念和不懈努力,未来定能取得更辉煌成就。期待更美好未来!
此外,智慧党建考试管理系统设计与实现不仅是技术挑战,挫折和困难是成长的垫脚石,让我更深入理解问题,精确找到解决方案。每次解决问题,都感到满足和自豪。
对于未来,我充满期待和信心。无论道路多崎岖,只要保持坚定信念,持续努力,定能取得更大成就。期待将知识和技能运用到实际中,为社会做出更大贡献。
最后,感谢所有帮助和支持我的人。你们的教诲、鼓励和支持让我有今天的成就。我会继续努力,不辜负期望,为实现更美好的未来而奋斗。
附 录
代码:
连接数据库的文件在Resources 文件夹下的application.yml文件,代码如下:
server:
port: 5000
servlet:
context-path: /api
spring:
mvc:
static-path-pattern: /upload/**
resources:
static-locations: file:此处填写地址/project93355/server/src/main/resources/static
datasource:
jdbc:mysql://127.0.0.1:3306/projectxxxxx?serverTimezone=GMT%2B8&useSSL=false&characterEncoding=utf-8
username: root
password: root
driver-class-name: com.mysql.cj.jdbc.Driver
type: com.alibaba.druid.pool.DruidDataSource
jackson:
property-naming-strategy: CAMEL_CASE_TO_LOWER_CASE_WITH_UNDERSCORES
default-property-inclusion: ALWAYS
time-zone: GMT+8
date-format: yyyy-MM-dd HH:mm:ss
servlet:
项目启动文件Application.java,代码如下:
@SpringBootApplication(exclude = {DataSourceAutoConfiguration.class})
@EnableJpaRepositories
@MapperScan("com.project.demo.dao")
public class Application {
public static void main(String[] args) {
SpringApplication.run(Application.class,args);
}
}
修改数据代码如下:
@PostMapping("/set")
@Transactional
public Map<String, Object> set(HttpServletRequest request) throws IOException {
service.update(service.readQuery(request), service.readConfig(request), service.readBody(request.getReader()));
return success(1);
}
删除一条数据代码如下:
@RequestMapping(value = "/del")
@Transactional
public Map<String, Object> del(HttpServletRequest request) {
service.delete(service.readQuery(request), service.readConfig(request));
return success(1);
}
public void delete(Map<String,String> query,Map<String,String> config){
QueryWrapper wrapper = new QueryWrapper<E>();
toWhereWrapper(query, "0".equals(config.get(FindConfig.GROUP_BY)),wrapper);
baseMapper.delete(wrapper);
log.info("[{}] - 删除操作:{}",wrapper.getSqlSelect());
}
通过请求的参数获取列表数据,代码如下:
@RequestMapping("/get_list")
public Map<String, Object> getList(HttpServletRequest request) {
Map<String, Object> map = service.selectToPage(service.readQuery(request), service.readConfig(request));
return success(map);
}
获取某个组下面的数量,代码如下:
@RequestMapping(value = {"/count_group", "/count"})
public Map<String, Object> count(HttpServletRequest request) {
Integer value= service.selectSqlToInteger(service.groupCount(service.readQuery(request), service.readConfig(request)));
return success(value);
}
注册页登录代码如下:
/**
* 注册
* @param user
* @return
*/
@PostMapping("register")
public Map<String, Object> signUp(@RequestBody User user) {
// 查询用户
Map<String, String> query = new HashMap<>();
Map<String,Object> map = JSON.parseObject(JSON.toJSONString(user));
query.put("username",user.getUsername());
List list = service.selectBaseList(service.select(query, new HashMap<>()));
if (list.size()>0){
return error(30000, "用户已存在");
}
map.put("password",service.encryption(String.valueOf(map.get("password"))));
service.insert(map);
return success(1);
}
MD5加密,代码如下:
public String encryption(String plainText) {
String re_md5 = new String();
try {
MessageDigest md = MessageDigest.getInstance("MD5");
md.update(plainText.getBytes());
byte b[] = md.digest();
int i;
StringBuffer buf = new StringBuffer("");
for (int offset = 0; offset < b.length; offset++) {
i = b[offset];
if (i < 0)
i += 256;
if (i < 16)
buf.append("0");
buf.append(Integer.toHexString(i));
}
re_md5 = buf.toString();
} catch (Exception e) {
e.printStackTrace();
}
return re_md5;
}
登录页代码如下:
/**
* 登录
* @param data
* @param httpServletRequest
* @return
*/
@PostMapping("login")
public Map<String, Object> login(@RequestBody Map<String, String> data, HttpServletRequest httpServletRequest) {
log.info("[执行登录接口]");
String username = data.get("username");
String email = data.get("email");
String phone = data.get("phone");
String password = data.get("password");
List resultList = null;
Map<String, String> map = new HashMap<>();
if(username != null && "".equals(username) == false){
map.put("username", username);
resultList = service.selectBaseList(service.select(map, new HashMap<>()));
}
else if(email != null && "".equals(email) == false){
map.put("email", email);
resultList = service.selectBaseList(service.select(map, new HashMap<>()));
}
找回密码,接收用户输入的用户名、密码、验证码,并进行条件判断,代码如下:
/**
* 找回密码
* @param form
* @return
*/
@PostMapping("forget_password")
public Map<String, Object> forgetPassword(@RequestBody User form,HttpServletRequest request) {
JSONObject ret = new JSONObject();
String username = form.getUsername();
String code = form.getCode();
String password = form.getPassword();
// 判断条件
if(code == null || code.length() == 0){
return error(30000, "验证码不能为空");
}
if(username == null || username.length() == 0){
return error(30000, "用户名不能为空");
}
if(password == null || password.length() == 0){
return error(30000, "密码不能为空");
}
请关注点赞+私信博主,免费领取项目源码

被折叠的 条评论
为什么被折叠?



