目录
摘要
随着电子商务的快速发展,物流管理成为电商企业运营中的重要组成部分。为了提高物流效率和服务质量,构建一个高效、稳定的电商物流管理系统显得尤为重要。本文基于J2EE架构,设计并实现了一套电商物流管理系统。系统采用SSM框架进行开发,充分利用了J2EE技术的优势,确保了系统的高效性、可扩展性与易维护性。
在系统设计上,本文首先分析了电商物流管理的核心需求,明确了系统所需支持的功能模块,包括订单管理、物流追踪、车辆管理、配送信息管理等。通过SSM框架的结合,系统实现了前后端分离,提升了开发效率与用户体验。同时,系统采用MyBatis进行数据持久化操作,确保了数据的高效存储与查询。
在系统实现过程中,本文重点介绍了系统各模块的功能设计与技术实现。通过合理的数据库设计和模块划分,系统具有较好的性能和扩展性。对于电商企业来说,该系统能够实现物流信息的实时跟踪与管理,优化了配送路线,提高了资源的利用率,从而降低了企业的运营成本。
最终,通过实验验证,所设计的电商物流管理系统在实际运行中展现出了较高的稳定性和实用性,符合现代电商企业对物流管理系统的需求,具有较大的应用潜力。
关键词:J2EE;电商物流;SSM框架;系统设计;物流管理
Abstract
With the rapid development of e-commerce, logistics management has become an important component of e-commerce enterprise operations. It is particularly important to build an efficient and stable e-commerce logistics management system in order to improve logistics efficiency and service quality. This article is based on the J2EE architecture and designs and implements an e-commerce logistics management system. The system is developed using the SSM framework, fully utilizing the advantages of J2EE technology to ensure its efficiency, scalability, and ease of maintenance.
In terms of system design, this article first analyzes the core requirements of e-commerce logistics management and clarifies the functional modules that the system needs to support, including order management, logistics tracking, vehicle management, and delivery information management. By combining the SSM framework, the system achieves front-end and back-end separation, improving development efficiency and user experience. At the same time, the system uses MyBatis for data persistence operations, ensuring efficient storage and querying of data.
In the process of system implementation, this article focuses on the functional design and technical implementation of each module of the system. Through reasonable database design and module partitioning, the system has good performance and scalability. For e-commerce enterprises, this system can achieve real-time tracking and management of logistics information, optimize delivery routes, improve resource utilization, and thus reduce the operating costs of the enterprise.
Finally, through experimental verification, the designed e-commerce logistics management system demonstrated high stability and practicality in actual operation, meeting the needs of modern e-commerce enterprises for logistics management systems and having great potential for application.
Keywords:J2EE;E-commerce logistics; SSM framework; System design; logistics management
1 绪论
1.1 研究背景和意义
随着电子商务的快速发展,物流成为支撑电商平台运营的重要环节。电商平台的不断壮大对物流服务提出了更高的要求,传统的物流管理方式已经难以满足快速增长的业务需求。传统物流管理模式多依赖人工操作,存在信息滞后、管理混乱、资源利用率低等问题,且很难实现物流的精确管理与调度。因此,如何提高物流效率、降低运营成本,成为了电商企业亟待解决的课题。
电商物流管理系统的研究与开发,不仅有助于提升物流服务质量,还能有效地降低电商企业的运营成本。通过系统化的管理手段,能够实现订单、配送、库存等信息的实时更新和共享,从而优化物流运作流程,减少人为因素对物流管理的影响。同时,集成了多种功能的物流管理系统还能够帮助电商企业及时掌握物流过程中的每个环节,确保货物能够按时到达消费者手中,提高客户的满意度。
随着市场竞争的日益激烈,物流管理的效率与成本直接影响到企业的市场竞争力。一个高效、稳定的物流管理系统不仅能提升客户的体验,也能提升企业的整体运营效率。对于电商平台而言,构建一套完善的物流管理系统,不仅有助于实现资源的合理调度,还能增强平台的服务能力,为企业的长期发展打下坚实的基础。
因此,电商物流管理系统的研究与实现具有重要的实际意义,它不仅能够优化电商物流运作模式,提升企业的运营效率,还为电商平台在激烈的市场竞争中赢得先机,提供了强有力的技术支持。
1.2国内外研究现状
电商物流管理系统的研究起源较早,并且随着电子商务的发展逐步得到广泛关注。国内外学者在这一领域开展了大量的研究,探索了不同的系统架构、技术实现方式以及优化策略。在国外,随着电子商务的蓬勃发展,物流管理成为了电商平台提高竞争力的重要环节。许多国外企业和研究机构已通过创新的物流管理模式和技术手段实现了物流效率的大幅提升。例如,欧美国家的电商平台通常依靠完善的物流体系,通过信息技术与自动化设备的融合来提高物流作业的精确度和效率。
在国内,随着电商行业的迅速崛起,国内的研究也逐渐深入,电商物流管理系统逐渐成为一个研究热点。许多学者对电商物流的多样化需求进行了分析,提出了多种创新性的解决方案。在国内的研究中,较为关注的方向包括物流信息化管理、智能调度系统、配送路径优化等。这些研究大多数聚焦于如何通过信息技术提升物流管理水平,以应对电商平台对快速配送、高效物流和成本控制的需求。尤其是在近年来,随着技术的不断进步,物流管理的研究逐渐向系统集成和平台化方向发展,强调了通过信息化手段实现资源共享、提升管理精度和时效性的目标。
尽管国内外的电商物流管理系统研究取得了显著进展,但仍存在一些问题。例如,物流配送的精细化管理尚未完全落实,尤其是在复杂的城市配送环境中,如何实现高效且低成本的配送仍然是一个挑战。此外,系统的可扩展性和灵活性问题也是当前研究中的难点之一。如何设计一种既能适应大规模订单处理,又能兼顾个性化需求的系统,仍然是电商物流管理系统研究中的重要议题。
总体来看,电商物流管理系统的研究虽然取得了诸多成果,但在实际应用和技术实现的层面,仍然存在不少挑战。未来的研究将进一步探索如何提高系统的稳定性、可扩展性以及对复杂环境的适应能力,以满足不断变化的电商市场需求。
1.3论文结构与章节安排
本文共分为六章,章节内容安排如下:
第一章为绪论,此章节对所设计和实现的系统的背景和意义以及国内外研究现状进行详细的论述以及说明,同时进行了论文整体框架的结构的简要介绍。
第二章相关技术介绍,研究了电商物流管理系统的所采用的开发技术。
第三章为系统分析,章节所做的主要的工作是对系统进行了技术、经济和操作方面可行性的分析;对系统实行了总体功能的需求、用例分析。
第四章为系统的设计,主要是对系统的功能结构进行设计,并对系统数据库的概念结构以及物理结构的设计进行了分析。
第五章就是对系统的实现,根据系统功能的划分,分别的对系统所需要实现的功能进行了分析和说明。
第六章:系统测试。主要对系统的部分界面进行测试并对主要功能进行测试
2 相关技术介绍
2.1B/S框架
B/S(Browser/Server)架构是一种基于浏览器和服务器的应用架构模式。它以Web浏览器作为客户端,服务器端通过Web技术提供应用服务。客户端通过浏览器与服务器进行交互,用户无需安装专门的客户端应用程序,只需要通过互联网连接即可访问应用程序[1]。在B/S架构中,客户端主要承担用户界面的呈现和基本的输入输出功能,而核心的业务处理、数据存储等操作则由服务器端完成。这种架构的核心优势在于无需在每个客户端机器上安装或更新软件,只要用户的浏览器符合要求,就可以使用系统。
B/S(Browser/Server)架构是一种网络架构模型,其主要特点是客户端通过浏览器与服务器进行通信,所有的业务逻辑和数据处理都在服务器端完成,客户端仅负责展示数据[2]。B/S架构本质上是一种客户端-服务器模式的变体,它通过将传统的C/S(Client/Server)架构中的客户端功能移到浏览器中,简化了客户端的开发和维护工作。在B/S架构中,用户通过浏览器发送请求,浏览器负责展示从服务器获取的数据,服务器则处理请求并返回响应。该架构避免了安装和配置客户端软件的麻烦,也减少了对客户端硬件的依赖,适合于需要大规模部署和跨平台支持的应用系统。
SSM(Spring+SpringMVC+MyBatis)框架集由Spring、MyBatis两个开源框架整合而成(SpringMVC是Spring中的部分内容)。常作为数据源较简单的web项目的框架。
2.2.1 Spring
Spring就像是整个项目中装配bean的大工厂,在配置文件中可以指定使用特定的参数去调用实体类的构造方法来实例化对象[3]。也可以称之为项目中的粘合剂。
Spring的核心思想是IoC(控制反转),即不再需要程序员去显式地`new`一个对象,而是让Spring框架帮你来完成这一切。
2.2.2 SpringMVC
SpringMVC在项目中拦截用户请求,它的核心Servlet即DispatcherServlet承担中介或是前台这样的职责,将用户请求通过HandlerMapping去匹配Controller,Controller就是具体对应请求所执行的操作。SpringMVC相当于SSH框架中struts。
2.2.3 mybatis
mybatis是对jdbc的封装,它让数据库底层操作变的透明[4]。mybatis的操作都是围绕一个sqlSessionFactory实例展开的。mybatis通过配置文件关联到各实体类的Mapper文件,Mapper文件中配置了每个类对数据库所需进行的sql语句映射。在每次与数据库交互时,通过sqlSessionFactory拿到一个sqlSession,再执行sql命令。
页面发送请求给控制器,控制器调用业务层处理逻辑,逻辑层向持久层发送请求,持久层与数据库交互,后将结果返回给业务层,业务层将处理逻辑发送给控制器,控制器再调用视图展现数据。
2.3 Vue技术
Vue.js是一款用于构建用户界面的渐进式JavaScript框架,提供一种灵活而高效的方式来开发单页面应用(SPA)。Vue的设计理念是通过尽量简化开发过程,提供一种声明式的方式来构建用户界面[5]。Vue.js通过数据驱动的视图模型,允许开发者以声明式语法绑定数据与视图,使得应用的状态和界面表现更加简洁和可维护。它的核心思想是通过组件化开发将复杂的UI拆分为可重用的独立模块,从而提升了代码的模块化、可维护性和可扩展性。
Vue.js具备响应式数据绑定和虚拟DOM的特性。响应式数据绑定意味着当数据变化时,Vue会自动更新与之绑定的DOM元素,从而实现视图的实时更新。虚拟DOM则是Vue.js的一种优化手段,通过将对DOM的操作抽象为一个虚拟的DOM树来提高性能,减少实际DOM操作的开销[6]。Vue还提供了丰富的插件和工具,如Vue Router用于路由管理,Vuex用于状态管理,方便开发者构建复杂的前端应用。Vue的灵活性和简洁性使其成为现代Web开发中常用的前端框架之一。
2.4 MySQL数据库
MySQL是一种开源的关系型数据库管理系统(RDBMS),基于SQL(结构化查询语言)进行数据操作。作为一个被广泛使用的数据库系统,MySQL具有高度的性能、可扩展性和可靠性。MySQL使用表格结构来存储数据,每个表由多个列和行组成,数据通过SQL查询语言进行操作[7]。MySQL支持多种数据类型,如整数、浮动小数、字符串、日期等,以满足不同应用场景对数据存储的需求。在实际应用中,MySQL通常用于存储和管理结构化数据,通过索引、视图、触发器等功能提升数据查询的效率和数据的完整性。
MySQL支持ACID事务特性(原子性、一致性、隔离性、持久性),确保数据库操作的可靠性和数据的一致性。它还支持多种存储引擎,其中InnoDB是最常用的存储引擎,具备事务支持、行级锁定和外键约束等特性,适用于高并发、高可靠性的数据存储需求。MySQL可以通过主从复制、分区和分库分表等技术实现横向扩展,以应对大规模数据存储和高负载的应用需求。MySQL还具有灵活的权限管理机制,支持用户角色管理、细粒度的权限控制等,保障数据的安全性。
3系统分析
系统分析是系统开发的一个关键环节,它在系统的设计和实现上起到了一个承上启下的位置。系统需求分析是对所需要做的系统进行一个需求的挖掘,如果分析的准确可以精准的解决现实中碰到的问题。如果分析不到位会影响后期系统的实现。一个系统的优秀程度需求分析也是占据了非常大的比例,如果需求分析不到位,后面的系统设计要实现就是一个偏离导航的设计。
3.1 可行性分析
系统可行行分析是对系统对系统可行性进行一个探讨。在探讨系统的可行性上我们主要从技术上的可行性和经济上的可行性以及操作层面的可行性上进行分析,如果三个层面度通过,则认为系统是比较可行的。
电商物流管理系统存储所使用的是Mysql数据库以及开发中所使用的是IDEA、Tomcat这些开发工具的使用,能够给编写工作带来许多的便利。系统使用SSM框架进行开发,使系统的可扩展性和维护性更佳,减少Java配置代码,简化编程代码,目前SSM框架也是很多用户选择的框架之一。
在开发电商物流管理系统中所使用的开发软件像IDEA开发工具、Tomcat服务器、MySQL数据库等,这些都是开源免费的,这些环境在学校都进行了系统的学习,自己能够独立操作完成,不需要额外花费,而且系统的开发工具从网上都可以直接下载,因此在经济方面是可行的。
3.1.3操作可行性分析
此次项目设计的时候参考了很多类似系统的成功案例,对它们的操作界面以及功能都进行了系统的分析,将众多案例结合在一起,突出以人为本简化操作,所以具有基本计算机知识的人都会操作本项目。因此操作可行性也没有问题。
3.2 系统功能分析
3.2.1 功能性分析
电商物流管理系统划分为了客户用户模块、业务员用户和管理员模块这三大部分。
(一)客户用户模块功能如下:
首页:客户进入系统后的首页展示了平台的核心功能和最新的通知,客户可以快速找到自己需要的服务入口。
网站公告:客户可以查看系统发布的公告、通知,了解物流相关的最新政策、活动或其他重要信息。
物流资讯:客户可以浏览物流行业的最新资讯和公司提供的物流信息,增强对市场的了解。
在线下单:客户能够通过该模块进行在线下单,填写取件和配送需求,系统自动处理订单并生成相应的物流计划。
我的账户:客户可以管理自己的账户信息,包括个人资料、密码修改等,确保账户安全和便捷使用。
个人中心
个人中心提供客户的个性化服务,包括查看历史订单、任务进度、物流信息等,确保客户能够方便地管理自己的物流事务。
个人首页:展示客户的基本信息和订单状态,提供快速入口进入其他模块。
在线下单:客户可以再次提交物流订单,查看和修改现有的订单。
取件任务:查看并跟踪自己提交的取件任务的进展。
物流信息:跟踪货物的运输状态,了解运输的每个环节。
配送信息:查看配送任务的执行情况,获取配送的实时信息。
(二)管理员模块功能如下:
后台首页:管理员登录系统后,首页提供了所有关键功能的快速入口,帮助管理员迅速掌握系统的状态和各项任务进度。
系统用户:管理员可以管理平台上的所有用户,包括客户、业务员等,进行用户信息的增删改查,确保系统安全与用户权限的合理分配。
车辆信息管理:管理员能够管理与维护所有物流车辆的基本信息,包括车辆编号、车主信息、车辆状态等,以便调度和管理。
站点信息管理:该功能允许管理员维护和更新各个物流站点的信息,确保系统中每个站点的基本情况清晰、准确。
快递费用管理:管理员可以设置与更新各类快递费用信息,便于系统对快递费用进行动态管理与计算。
业务员信息管理:管理员负责管理所有业务员的个人信息和工作状态,确保业务员能够有效地执行取件与配送任务。
在线下单管理:管理员可以查看客户的在线下单信息,处理订单的状态和异常,确保订单流程的顺利进行。
取件任务管理:管理员能够查看、分配和管理取件任务,确保取件任务的准确性与及时性。
物流信息管理:该模块帮助管理员查看和调整物流信息,确保每一单的运输过程都能得到有效跟踪。
配送信息管理:管理员负责配送任务的调度与管理,确保货物的及时送达并协调配送流程中的各种问题。
系统管理(轮播图):管理员可以维护系统的视觉展示元素,如轮播图的设置和更新,提升用户体验。
网站公告管理:该模块用于发布公司公告、系统通知和更新,管理员可以管理公告的发布、编辑和删除。
资源管理(物流资讯、资讯分类):管理员可以更新和维护系统内的物流资讯内容,并对资讯进行分类管理。
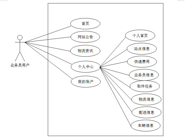
(三 )业务员用户模块功能如下:
首页:业务员登录后的首页展示了重要的任务信息和最新的公告,确保其及时掌握工作内容。
网站公告:业务员可以查看电商平台发布的公告,获取工作所需的最新政策、活动信息等。
物流资讯:提供物流行业的最新动态,帮助业务员了解行业变化,提升其业务能力。
我的账户:业务员可以查看和修改个人账户信息,保证信息的准确性和安全性。
个人中心:个人中心包含了多项业务员管理功能,帮助其更好地执行日常任务:
个人首页:显示业务员的任务情况,提供快速入口进行相关操作。
车辆信息:管理负责的物流车辆信息,确保车辆调度准确无误。
站点信息:查看并管理站点的基本信息,确保工作流畅进行。
快递费用:查看和调整快递费用,确保运输成本准确计算。
业务员信息:查看个人工作记录和业绩,帮助评估和优化工作表现。
取件任务:查看并处理自己负责的取件任务,确保及时完成。
物流信息:跟踪货物运输状态,及时处理运输中的任何问题。
配送信息:查看配送任务和进度,确保任务按时完成。
电商物流管理系统的非功能性需求比如电商物流管理系统的安全性怎么样,可靠性怎么样,性能怎么样,可拓展性怎么样等。具体可以表示在如下3-1表格中:
表3-1电商物流管理系统非功能需求表
| 安全性 | 主要指电商物流管理系统数据库的安装,数据库的使用和密码的设定必须合乎规范。 |
| 可靠性 | 可靠性是指电商物流管理系统能够按照用户提交的指示进行操作,经过测试,可靠性90%以上。 |
| 性能 | 性能是影响电商物流管理系统占据市场的必要条件,所以性能最好要佳才好。 |
| 可扩展性 | 比如数据库预留多个属性,比如接口的使用等确保了系统的非功能性需求。 |
| 易用性 | 用户只要跟着电商物流管理系统的页面展示内容进行操作,就可以了。 |
| 可维护性 | 电商物流管理系统开发的可维护性是非常重要的,经过测试,可维护性没有问题 |
3.3 系统用例分析
电商物流管理系统的完整UML用例图分别是图3-1、图3-2和图3-3。
图3-1就是客户用户角色的用例展示。
图3-1客户用户角色用例图
图3-2就是管理员角色的用例展示。

图3-2管理员角色用例图
图3-3就是业务员用户角色的用例展示。
图3-3业务员用户角色用例图
3.4 系统流程分析
系统须支撑整个机构不同层面的多种职能,而各功能模块间存在着多种关联信息,组成一个有机整体,并针对就业数据自身特点和面临的现实条件,对系统进行流程图设计。活动图是一种用于对系统的动态行为建模的另一种常用图表,通常用于可视化展示系统中各个活动的执行顺序、流程控制和数据交互,展现从一个活动到另一个活动的控制流,活动图在本质上是一种流程图;但活动图着重表现从一个活动到另一个活动的控制流。因此,这里列举了2个业务活动图。
(1)用户登录查询的业务流程如下。
用户注册登录,系统从数据库获取用户数据信息,登录成功用户进入查询页面,用户输入查询关键字,数据库查询用户所输入的关键字,查询成功显示查询的模块信息,查询失败不显示。用户登录查询功能的活动图如图3-4所示。

图3-4用户登录查询活动图
(2)管理员添加信息的业务流程如下。
此活动图描述了管理员添加信息。管理员可以通过信息管理模块页面选择要添加的基本信息。添加成功传入数据库中,失败则不添加。管理员可以保存信息并更新系统中的信息。管理员添加信息功能的活动图如图3-5所示。

图3-5 管理员添加信息活动图
4 总体设计
本系统主要使用了五层架构进行开发,主要分为“表现层”、“控制层”、“服务层”、“业务逻辑层”、“数据访问层”。
“表现层”主要作为与用户交互的接口,提供给用户良好的可体验性,本系统在前后端交互主要使用的是Ajax技术来实现数据传输,不仅可以达到无刷新交互,同时还拥有较稳定的运行状态[8]。
“控制层”主要控制前端界面和后端程序数据之间的同步,然后根据前端请求完成数据更新或者是界面控制。以及负责将“服务层”提供的服务进行最后组装并调用。
“服务层”介于“控制层”和“业务逻辑层”之间,主要是将“业务逻辑层”的数据服务进行再一次组装,之后在作为接口提供给“控制层”使用。
“业务逻辑层”主要是动态的调用“数据访问层”的方法,对复杂的算法进行操作,处理前端传过来的请求并且做出相应的逻辑处理。
“数据访问层”主要负责对数据库的访问,可以访问数据库系统、文本文件、二进制文件、xml文档等等。负责业务对象的增加,修改,删除,加载[9]。
系统架构图如图4-1所示。

图4-1系统架构图
4.2 系统功能模块设计
在上一章节中主要对系统的功能性需求和非功能性需求进行分析,并且根据需求分析了本电商物流管理系统中的用例。那么接下来就要开始对本电商物流管理系统的架构、主要功能和数据库开始进行设计。电商物流管理系统根据前面章节的需求分析得出,其总体设计模块图如图4-2所示。

图4-2 电商物流管理系统功能模块图
4.3 数据库设计
数据库设计一般包括需求分析、概念模型设计、数据库表建立三大过程,其中需求分析前面章节已经阐述,概念模型设计有概念模型和逻辑结构设计两部分。
4.3.1 数据库概念结构设计
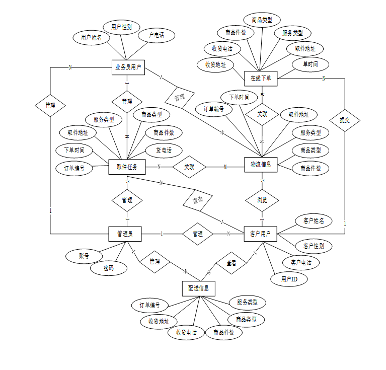
下面是整个电商物流管理系统中主要的数据库表总E-R实体关系图如图4-3所示。
图4-3系统总E-R关系图
4.3.2 数据库逻辑结构设计
通过上一小节中电商物流管理系统中总E-R关系图上得出一共需要创建很多个数据表。在此主要罗列几个主要的数据库表结构设计。
表 4-1-access_token(登陆访问时长)
| 编号 | 字段名 | 类型 | 长度 | 是否非空 | 是否主键 | 注释 |
| 1 | token_id | int | 是 | 是 | 临时访问牌ID | |
| 2 | token | varchar | 64 | 否 | 否 | 临时访问牌 |
| 3 | info | text | 65535 | 否 | 否 | 信息 |
| 4 | maxage | int | 是 | 否 | 最大寿命:默认2小时 | |
| 5 | create_time | timestamp | 是 | 否 | 创建时间 | |
| 6 | update_time | timestamp | 是 | 否 | 更新时间 | |
| 7 | user_id | int | 是 | 否 | 用户编号 |
表 4-2-article(文章)
| 编号 | 字段名 | 类型 | 长度 | 是否非空 | 是否主键 | 注释 |
| 1 | article_id | mediumint | 是 | 是 | 文章id | |
| 2 | title | varchar | 125 | 是 | 是 | 标题 |
| 3 | type | varchar | 64 | 是 | 否 | 文章分类 |
| 4 | hits | int | 是 | 否 | 点击数 | |
| 5 | praise_len | int | 是 | 否 | 点赞数 | |
| 6 | create_time | timestamp | 是 | 否 | 创建时间 | |
| 7 | update_time | timestamp | 是 | 否 | 更新时间 | |
| 8 | source | varchar | 255 | 否 | 否 | 来源 |
| 9 | url | varchar | 255 | 否 | 否 | 来源地址 |
| 10 | tag | varchar | 255 | 否 | 否 | 标签 |
| 11 | content | longtext | 4294967295 | 否 | 否 | 正文 |
| 12 | img | varchar | 255 | 否 | 否 | 封面图 |
| 13 | description | text | 65535 | 否 | 否 | 文章描述 |
表 4-3-article_type(文章分类)
| 编号 | 字段名 | 类型 | 长度 | 是否非空 | 是否主键 | 注释 |
| 1 | type_id | smallint | 是 | 是 | 分类ID | |
| 2 | display | smallint | 是 | 否 | 显示顺序 | |
| 3 | name | varchar | 16 | 是 | 否 | 分类名称 |
| 4 | father_id | smallint | 是 | 否 | 上级分类ID | |
| 5 | description | varchar | 255 | 否 | 否 | 描述 |
| 6 | icon | text | 65535 | 否 | 否 | 分类图标 |
| 7 | url | varchar | 255 | 否 | 否 | 外链地址 |
| 8 | create_time | timestamp | 是 | 否 | 创建时间 | |
| 9 | update_time | timestamp | 是 | 否 | 更新时间 |
表 4-4-auth(用户权限管理)
| 编号 | 字段名 | 类型 | 长度 | 是否非空 | 是否主键 | 注释 |
| 1 | auth_id | int | 是 | 是 | 授权ID | |
| 2 | user_group | varchar | 64 | 否 | 否 | 用户组 |
| 3 | mod_name | varchar | 64 | 否 | 否 | 模块名 |
| 4 | table_name | varchar | 64 | 否 | 否 | 表名 |
| 5 | page_title | varchar | 255 | 否 | 否 | 页面标题 |
| 6 | path | varchar | 255 | 否 | 否 | 路由路径 |
| 7 | parent | varchar | 64 | 否 | 否 | 父级菜单 |
| 8 | parent_sort | int | 是 | 否 | 父级菜单排序 | |
| 9 | position | varchar | 32 | 否 | 否 | 位置 |
| 10 | mode | varchar | 32 | 是 | 否 | 跳转方式 |
| 11 | add | tinyint | 是 | 否 | 是否可增加 | |
| 12 | del | tinyint | 是 | 否 | 是否可删除 | |
| 13 | set | tinyint | 是 | 否 | 是否可修改 | |
| 14 | get | tinyint | 是 | 否 | 是否可查看 | |
| 15 | field_add | text | 65535 | 否 | 否 | 添加字段 |
| 16 | field_set | text | 65535 | 否 | 否 | 修改字段 |
| 17 | field_get | text | 65535 | 否 | 否 | 查询字段 |
| 18 | table_nav_name | varchar | 500 | 否 | 否 | 跨表导航名称 |
| 19 | table_nav | varchar | 500 | 否 | 否 | 跨表导航 |
| 20 | option | text | 65535 | 否 | 否 | 配置 |
| 21 | create_time | timestamp | 是 | 否 | 创建时间 | |
| 22 | update_time | timestamp | 是 | 否 | 更新时间 |
表 4-5-code_token(验证码)
| 编号 | 字段名 | 类型 | 长度 | 是否非空 | 是否主键 | 注释 |
| 1 | code_token_id | int | 是 | 是 | 验证码ID | |
| 2 | token | varchar | 255 | 否 | 否 | 令牌 |
| 3 | code | varchar | 255 | 否 | 否 | 验证码 |
| 4 | expire_time | timestamp | 是 | 否 | 失效时间 | |
| 5 | create_time | timestamp | 是 | 否 | 创建时间 | |
| 6 | update_time | timestamp | 是 | 否 | 更新时间 |
表 4-6-comment(评论)
| 编号 | 字段名 | 类型 | 长度 | 是否非空 | 是否主键 | 注释 |
| 1 | comment_id | int | 是 | 是 | 评论ID | |
| 2 | user_id | int | 是 | 是 | 评论人ID | |
| 3 | reply_to_id | int | 是 | 否 | 回复评论ID | |
| 4 | content | longtext | 4294967295 | 否 | 否 | 内容 |
| 5 | nickname | varchar | 255 | 否 | 否 | 昵称 |
| 6 | avatar | varchar | 255 | 否 | 否 | 头像地址 |
| 7 | create_time | timestamp | 是 | 否 | 创建时间 | |
| 8 | update_time | timestamp | 是 | 否 | 更新时间 | |
| 9 | source_table | varchar | 255 | 否 | 否 | 来源表 |
| 10 | source_field | varchar | 255 | 否 | 否 | 来源字段 |
| 11 | source_id | int | 是 | 否 | 来源ID |
表 4-7-customer_user(客户用户)
| 编号 | 字段名 | 类型 | 长度 | 是否非空 | 是否主键 | 注释 |
| 1 | customer_user_id | int | 是 | 是 | 客户用户ID | |
| 2 | customer_name | varchar | 64 | 否 | 否 | 客户姓名 |
| 3 | customer_gender | varchar | 64 | 否 | 否 | 客户性别 |
| 4 | customer_phone | varchar | 16 | 否 | 否 | 客户电话 |
| 5 | examine_state | varchar | 16 | 是 | 否 | 审核状态 |
| 6 | user_id | int | 是 | 否 | 用户ID | |
| 7 | create_time | datetime | 是 | 否 | 创建时间 | |
| 8 | update_time | timestamp | 是 | 否 | 更新时间 |
表 4-8-distribution_information(配送信息)
| 编号 | 字段名 | 类型 | 长度 | 是否非空 | 是否主键 | 注释 |
| 1 | distribution_information_id | int | 是 | 是 | 配送信息ID | |
| 2 | order_number | varchar | 64 | 否 | 否 | 订单编号 |
| 3 | customer_user | int | 否 | 否 | 客户用户 | |
| 4 | customer_name | varchar | 64 | 否 | 否 | 客户姓名 |
| 5 | customer_phone | varchar | 64 | 否 | 否 | 客户电话 |
| 6 | order_time | date | 否 | 否 | 下单时间 | |
| 7 | pour_address | text | 65535 | 否 | 否 | 取件地址 |
| 8 | service_type | varchar | 64 | 否 | 否 | 服务类型 |
| 9 | commodity_type | varchar | 64 | 否 | 否 | 商品类型 |
| 10 | number_of_commodities | double | 否 | 否 | 商品件数 | |
| 11 | receiving_phone | varchar | 16 | 否 | 否 | 收货电话 |
| 12 | receiving_address | text | 65535 | 否 | 否 | 收货地址 |
| 13 | operator_user | int | 否 | 否 | 业务员用户 | |
| 14 | user_name | varchar | 64 | 否 | 否 | 用户姓名 |
| 15 | billing_method | varchar | 64 | 否 | 否 | 计费方式 |
| 16 | billing_amount | varchar | 64 | 否 | 否 | 计费金额 |
| 17 | total_expenses | varchar | 64 | 否 | 否 | 合计费用 |
| 18 | delivery_progress | varchar | 64 | 否 | 否 | 配送进度 |
| 19 | distribution_remarks | text | 65535 | 否 | 否 | 配送备注 |
| 20 | pay_state | varchar | 16 | 是 | 否 | 支付状态 |
| 21 | pay_type | varchar | 16 | 否 | 否 | 支付类型: 微信、支付宝、网银 |
| 22 | create_time | datetime | 是 | 否 | 创建时间 | |
| 23 | update_time | timestamp | 是 | 否 | 更新时间 | |
| 24 | source_table | varchar | 255 | 否 | 否 | 来源表 |
| 25 | source_id | int | 否 | 否 | 来源ID | |
| 26 | source_user_id | int | 否 | 否 | 来源用户 |
表 4-9-express_fee(快递费用)
| 编号 | 字段名 | 类型 | 长度 | 是否非空 | 是否主键 | 注释 |
| 1 | express_fee_id | int | 是 | 是 | 快递费用ID | |
| 2 | billing_method | varchar | 64 | 否 | 否 | 计费方式 |
| 3 | billing_amount | double | 否 | 否 | 计费金额 | |
| 4 | create_time | datetime | 是 | 否 | 创建时间 | |
| 5 | update_time | timestamp | 是 | 否 | 更新时间 |
表 4-10-hits(用户点击)
| 编号 | 字段名 | 类型 | 长度 | 是否非空 | 是否主键 | 注释 |
| 1 | hits_id | int | 是 | 是 | 点赞ID | |
| 2 | user_id | int | 是 | 否 | 点赞人 | |
| 3 | create_time | timestamp | 是 | 否 | 创建时间 | |
| 4 | update_time | timestamp | 是 | 否 | 更新时间 | |
| 5 | source_table | varchar | 255 | 否 | 否 | 来源表 |
| 6 | source_field | varchar | 255 | 否 | 否 | 来源字段 |
| 7 | source_id | int | 是 | 否 | 来源ID |
表 4-11-logistics_information(物流信息)
| 编号 | 字段名 | 类型 | 长度 | 是否非空 | 是否主键 | 注释 |
| 1 | logistics_information_id | int | 是 | 是 | 物流信息ID | |
| 2 | order_number | varchar | 64 | 否 | 否 | 订单编号 |
| 3 | customer_user | int | 否 | 否 | 客户用户 | |
| 4 | customer_name | varchar | 64 | 否 | 否 | 客户姓名 |
| 5 | customer_phone | varchar | 64 | 否 | 否 | 客户电话 |
| 6 | order_time | date | 否 | 否 | 下单时间 | |
| 7 | pour_address | text | 65535 | 否 | 否 | 取件地址 |
| 8 | service_type | varchar | 64 | 否 | 否 | 服务类型 |
| 9 | commodity_type | varchar | 64 | 否 | 否 | 商品类型 |
| 10 | number_of_commodities | double | 否 | 否 | 商品件数 | |
| 11 | receiving_phone | varchar | 16 | 否 | 否 | 收货电话 |
| 12 | receiving_address | text | 65535 | 否 | 否 | 收货地址 |
| 13 | operator_user | int | 否 | 否 | 业务员用户 | |
| 14 | user_name | varchar | 64 | 否 | 否 | 用户姓名 |
| 15 | transport_vehicles | varchar | 64 | 否 | 否 | 运输车辆 |
| 16 | vehicle_type | varchar | 64 | 否 | 否 | 车辆车型 |
| 17 | number_of_on_board_pieces | double | 否 | 否 | 车载件数 | |
| 18 | transit_site | varchar | 64 | 否 | 否 | 中转站点 |
| 19 | other_remarks | text | 65535 | 否 | 否 | 其他备注 |
| 20 | distribution_information_limit_times | int | 是 | 否 | 配送信息限制次数 | |
| 21 | create_time | datetime | 是 | 否 | 创建时间 | |
| 22 | update_time | timestamp | 是 | 否 | 更新时间 | |
| 23 | source_table | varchar | 255 | 否 | 否 | 来源表 |
| 24 | source_id | int | 否 | 否 | 来源ID | |
| 25 | source_user_id | int | 否 | 否 | 来源用户 |
表 4-12-notice(公告)
| 编号 | 字段名 | 类型 | 长度 | 是否非空 | 是否主键 | 注释 |
| 1 | notice_id | mediumint | 是 | 是 | 公告ID | |
| 2 | title | varchar | 125 | 是 | 否 | 标题 |
| 3 | content | longtext | 4294967295 | 否 | 否 | 正文 |
| 4 | create_time | timestamp | 是 | 否 | 创建时间 | |
| 5 | update_time | timestamp | 是 | 否 | 更新时间 |
表 4-13-online_order(在线下单)
| 编号 | 字段名 | 类型 | 长度 | 是否非空 | 是否主键 | 注释 |
| 1 | online_order_id | int | 是 | 是 | 在线下单ID | |
| 2 | order_number | varchar | 64 | 否 | 否 | 订单编号 |
| 3 | customer_user | int | 否 | 否 | 客户用户 | |
| 4 | customer_name | varchar | 64 | 否 | 否 | 客户姓名 |
| 5 | customer_phone | varchar | 64 | 否 | 否 | 客户电话 |
| 6 | order_time | date | 否 | 否 | 下单时间 | |
| 7 | pour_address | text | 65535 | 否 | 否 | 取件地址 |
| 8 | service_type | varchar | 64 | 否 | 否 | 服务类型 |
| 9 | commodity_type | varchar | 64 | 否 | 否 | 商品类型 |
| 10 | number_of_commodities | double | 否 | 否 | 商品件数 | |
| 11 | receiving_phone | varchar | 16 | 否 | 否 | 收货电话 |
| 12 | receiving_address | text | 65535 | 否 | 否 | 收货地址 |
| 13 | pair_tasks_limit_times | int | 是 | 否 | 分配任务限制次数 | |
| 14 | create_time | datetime | 是 | 否 | 创建时间 | |
| 15 | update_time | timestamp | 是 | 否 | 更新时间 |
表 4-14-operator_information(业务员信息)
| 编号 | 字段名 | 类型 | 长度 | 是否非空 | 是否主键 | 注释 |
| 1 | operator_information_id | int | 是 | 是 | 业务员信息ID | |
| 2 | operator_user | int | 否 | 否 | 业务员用户 | |
| 3 | user_name | varchar | 64 | 否 | 否 | 用户姓名 |
| 4 | user_gender | varchar | 64 | 否 | 否 | 用户性别 |
| 5 | user_phone | varchar | 64 | 否 | 否 | 用户电话 |
| 6 | responsible_area | varchar | 64 | 否 | 否 | 负责区域 |
| 7 | service_level | varchar | 64 | 否 | 否 | 服务等级 |
| 8 | regional_head | varchar | 64 | 否 | 否 | 区域负责人 |
| 9 | other_remarks | text | 65535 | 否 | 否 | 其他备注 |
| 10 | create_time | datetime | 是 | 否 | 创建时间 | |
| 11 | update_time | timestamp | 是 | 否 | 更新时间 |
表 4-15-operator_user(业务员用户)
| 编号 | 字段名 | 类型 | 长度 | 是否非空 | 是否主键 | 注释 |
| 1 | operator_user_id | int | 是 | 是 | 业务员用户ID | |
| 2 | user_name | varchar | 64 | 否 | 否 | 用户姓名 |
| 3 | user_gender | varchar | 64 | 否 | 否 | 用户性别 |
| 4 | user_phone | varchar | 16 | 否 | 否 | 用户电话 |
| 5 | examine_state | varchar | 16 | 是 | 否 | 审核状态 |
| 6 | user_id | int | 是 | 否 | 用户ID | |
| 7 | create_time | datetime | 是 | 否 | 创建时间 | |
| 8 | update_time | timestamp | 是 | 否 | 更新时间 |
表 4-16-pair_tasks(取件任务)
| 编号 | 字段名 | 类型 | 长度 | 是否非空 | 是否主键 | 注释 |
| 1 | pair_tasks_id | int | 是 | 是 | 取件任务ID | |
| 2 | order_number | varchar | 64 | 否 | 否 | 订单编号 |
| 3 | customer_user | int | 否 | 否 | 客户用户 | |
| 4 | customer_name | varchar | 64 | 否 | 否 | 客户姓名 |
| 5 | customer_phone | varchar | 64 | 否 | 否 | 客户电话 |
| 6 | order_time | date | 否 | 否 | 下单时间 | |
| 7 | pour_address | text | 65535 | 否 | 否 | 取件地址 |
| 8 | service_type | varchar | 64 | 否 | 否 | 服务类型 |
| 9 | commodity_type | varchar | 64 | 否 | 否 | 商品类型 |
| 10 | number_of_commodities | double | 否 | 否 | 商品件数 | |
| 11 | receiving_phone | varchar | 16 | 否 | 否 | 收货电话 |
| 12 | receiving_address | text | 65535 | 否 | 否 | 收货地址 |
| 13 | assign_employees | int | 否 | 否 | 分配员工 | |
| 14 | user_name | varchar | 64 | 否 | 否 | 用户姓名 |
| 15 | pair_time | datetime | 否 | 否 | 取件时间 | |
| 16 | pair_requirements | text | 65535 | 否 | 否 | 取件要求 |
| 17 | logistics_information_limit_times | int | 是 | 否 | 物流流转限制次数 | |
| 18 | create_time | datetime | 是 | 否 | 创建时间 | |
| 19 | update_time | timestamp | 是 | 否 | 更新时间 | |
| 20 | source_table | varchar | 255 | 否 | 否 | 来源表 |
| 21 | source_id | int | 否 | 否 | 来源ID | |
| 22 | source_user_id | int | 否 | 否 | 来源用户 |
表 4-17-praise(点赞)
| 编号 | 字段名 | 类型 | 长度 | 是否非空 | 是否主键 | 注释 |
| 1 | praise_id | int | 是 | 是 | 点赞ID | |
| 2 | user_id | int | 是 | 是 | 点赞人 | |
| 3 | create_time | timestamp | 是 | 否 | 创建时间 | |
| 4 | update_time | timestamp | 是 | 否 | 更新时间 | |
| 5 | source_table | varchar | 255 | 否 | 否 | 来源表 |
| 6 | source_field | varchar | 255 | 否 | 否 | 来源字段 |
| 7 | source_id | int | 是 | 否 | 来源ID | |
| 8 | status | tinyint | 是 | 否 | 点赞状态:1为点赞,0已取消 |
表 4-18-site_information(站点信息)
| 编号 | 字段名 | 类型 | 长度 | 是否非空 | 是否主键 | 注释 |
| 1 | site_information_id | int | 是 | 是 | 站点信息ID | |
| 2 | transit_site | varchar | 64 | 否 | 否 | 中转站点 |
| 3 | site_capacity | varchar | 64 | 否 | 否 | 站点容量 |
| 4 | site_address | varchar | 64 | 否 | 否 | 站点地址 |
| 5 | processing_capacity | text | 65535 | 否 | 否 | 处理能力 |
| 6 | create_time | datetime | 是 | 否 | 创建时间 | |
| 7 | update_time | timestamp | 是 | 否 | 更新时间 |
表 4-19-slides(轮播图)
| 编号 | 字段名 | 类型 | 长度 | 是否非空 | 是否主键 | 注释 |
| 1 | slides_id | int | 是 | 是 | 轮播图ID | |
| 2 | title | varchar | 64 | 否 | 否 | 标题 |
| 3 | content | varchar | 255 | 否 | 否 | 内容 |
| 4 | url | varchar | 255 | 否 | 否 | 链接 |
| 5 | img | varchar | 255 | 否 | 否 | 轮播图 |
| 6 | hits | int | 是 | 否 | 点击量 | |
| 7 | create_time | timestamp | 是 | 否 | 创建时间 | |
| 8 | update_time | timestamp | 是 | 否 | 更新时间 |
表 4-20-upload(文件上传)
| 编号 | 字段名 | 类型 | 长度 | 是否非空 | 是否主键 | 注释 |
| 1 | upload_id | int | 是 | 是 | 上传ID | |
| 2 | name | varchar | 64 | 否 | 否 | 文件名 |
| 3 | path | varchar | 255 | 否 | 否 | 访问路径 |
| 4 | file | varchar | 255 | 否 | 否 | 文件路径 |
| 5 | display | varchar | 255 | 否 | 否 | 显示顺序 |
| 6 | father_id | int | 否 | 否 | 父级ID | |
| 7 | dir | varchar | 255 | 否 | 否 | 文件夹 |
| 8 | type | varchar | 32 | 否 | 否 | 文件类型 |
表 4-21-user(用户账户)
| 编号 | 字段名 | 类型 | 长度 | 是否非空 | 是否主键 | 注释 |
| 1 | user_id | int | 是 | 是 | 用户ID | |
| 2 | state | smallint | 是 | 否 | 账户状态:(1可用|2异常|3已冻结|4已注销) | |
| 3 | user_group | varchar | 32 | 否 | 否 | 所在用户组 |
| 4 | login_time | timestamp | 是 | 否 | 上次登录时间 | |
| 5 | phone | varchar | 11 | 否 | 否 | 手机号码 |
| 6 | phone_state | smallint | 是 | 否 | 手机认证:(0未认证|1审核中|2已认证) | |
| 7 | username | varchar | 16 | 是 | 否 | 用户名 |
| 8 | nickname | varchar | 16 | 否 | 否 | 昵称 |
| 9 | password | varchar | 64 | 是 | 否 | 密码 |
| 10 | | varchar | 64 | 否 | 否 | 邮箱 |
| 11 | email_state | smallint | 是 | 否 | 邮箱认证:(0未认证|1审核中|2已认证) | |
| 12 | avatar | varchar | 255 | 否 | 否 | 头像地址 |
| 13 | open_id | varchar | 255 | 否 | 否 | 针对获取用户信息字段 |
| 14 | create_time | timestamp | 是 | 否 | 创建时间 |
表 4-22-user_group(用户组)
| 编号 | 字段名 | 类型 | 长度 | 是否非空 | 是否主键 | 注释 |
| 1 | group_id | mediumint | 是 | 是 | 用户组ID | |
| 2 | display | smallint | 是 | 否 | 显示顺序 | |
| 3 | name | varchar | 16 | 是 | 否 | 名称 |
| 4 | description | varchar | 255 | 否 | 否 | 描述 |
| 5 | source_table | varchar | 255 | 否 | 否 | 来源表 |
| 6 | source_field | varchar | 255 | 否 | 否 | 来源字段 |
| 7 | source_id | int | 是 | 否 | 来源ID | |
| 8 | register | smallint | 否 | 否 | 注册位置 | |
| 9 | create_time | timestamp | 是 | 否 | 创建时间 | |
| 10 | update_time | timestamp | 是 | 否 | 更新时间 |
表 4-23-vehicle_information(车辆信息)
| 编号 | 字段名 | 类型 | 长度 | 是否非空 | 是否主键 | 注释 |
| 1 | vehicle_information_id | int | 是 | 是 | 车辆信息ID | |
| 2 | license_plate_number | varchar | 64 | 否 | 否 | 车牌号码 |
| 3 | vehicle_type | varchar | 64 | 否 | 否 | 车辆车型 |
| 4 | vehicle_load | double | 否 | 否 | 车辆载重 | |
| 5 | current_location | varchar | 64 | 否 | 否 | 当前位置 |
| 6 | maintenance_time | date | 否 | 否 | 维护时间 | |
| 7 | accumulated_mileage | double | 否 | 否 | 累计里程 | |
| 8 | current_status | varchar | 64 | 否 | 否 | 当前状态 |
| 9 | create_time | datetime | 是 | 否 | 创建时间 | |
| 10 | update_time | timestamp | 是 | 否 | 更新时间 |
5 系统详细设计与实现
电商物流管理系统的详细设计与实现主要是根据前面的电商物流管理系统的需求分析和电商物流管理系统的总体设计来设计页面并实现业务逻辑。主要从电商物流管理系统界面实现、业务逻辑实现这两部分进行介绍。
5.1客户用户功能模块
5.1.1 用户登录界面
电商物流管理系统中的前台上注册后的用户是可以通过自己的账户名和密码进行登录的,当用户输入完整的自己的账户名和密码信息并点击“登录”按钮后,将会首先验证输入的有没有空数据,再次验证输入的账户名+密码和数据库中当前保存的用户信息是否一致,只有在一致后将会登录成功并自动跳转到电商物流管理系统的首页中;否则将会提示相应错误信息,用户登录界面如下图所示。
图5-1用户登录界面图
登录代码如下:
public Map<String, Object> login(@RequestBody Map<String, String> data, HttpServletRequest httpServletRequest) {
log.info("[执行登录接口]");
String username = data.get("username");
String email = data.get("email");
String phone = data.get("phone");
String password = data.get("password");
List resultList = null;
QueryWrapper wrapper = new QueryWrapper<User>();
Map<String, String> map = new HashMap<>();
电商物流管理系统的客户用户时可以进行注册登录,当用户右上角“注册”按钮的时候,当填写上自己的账号+密码+确认密码+昵称+邮箱等后再点击“注册”按钮后将会先验证输入的有没有空数据,再次验证密码和确认密码是否是一样的,最后验证输入的账户名和数据库表中已经注册的账户名是否重复,只有都验证没问题后即可注册成功。注册界面展示如下图所示。
图5-2注册界面图
注册关键代码如下:
@PostMapping("register")
public Map<String, Object> signUp(HttpServletRequest request) throws IOException {
Map<String, String> query = new HashMap<>();
Map<String,Object> map = service.readBody(request.getReader());
query.put("username",String.valueOf(map.get("username")));
List list = service.selectBaseList(service.select(query, new HashMap<>()));
if (list.size()>0){
return error(30000, "用户已存在");
}
map.put("password",service.encryption(String.valueOf(map.get("password"))));
service.insert(map);
return success(1);
}
5.1.3物流资讯界面
用户登录后,点击“物流资讯”进入模块。在物流资讯首页,可以查看所有发布的资讯,点击任意资讯标题以查看详细内容。页面下方有“评论”和“点赞”按钮,点击评论按钮后可以进行评论。用户填写标题和内容,选择相关标签,点击“提交”按钮发布评论。物流资讯界面如下图所示。
图5-3物流资讯界面图
客户可以通过系统进行线上下单,填写相关寄件信息(如寄件地址、收件地址、物品信息等),并选择合适的快递服务。此功能简化了传统的线下操作,提高了下单效率。界面如下图所示。
图5-4在线下单界面图
在线下单界面代码:
@RequestMapping("/get_list")
public Map<String, Object> getList(HttpServletRequest request) {
Map<String, Object> map = service.selectToPage(service.readQuery(request), service.readConfig(request));
return success(map);
}
5.1.5物流信息界面
用户可以查询已下单物流信息,包括包裹的实时状态和运输轨迹。界面如下图所示。
图5-5物流信息界面图
5.2管理员功能模块
5.2.1系统用户界面
系统用户模块包含了管理员、客户用户和业务员用户三个部分,管理员在后台都可以查看到用户的信息,但是只有管理员进行增删改查操作;管理员可以对用户进行增删改查,系统用户界面如下图所示。
图5-6系统用户界面图
系统用户添加代码如下:
package com.project.demo.constant;
public class FindConfig {
public static String PAGE = "page";
public static String SIZE = "size";
public static String LIKE = "like";
public static String ORDER_BY = "orderby";
public static String FIELD = "field";
public static String GROUP_BY = "groupby";
public static String MIN_ = "_min";
public static String MAX_ = "_max";
}
管理员点击“车辆信息管理”这一菜单会显示车辆信息列表和车辆信息添加两个子菜单,点击“车辆信息列表”可以查看车辆信息详情,可以进行查询和删除等操作。点击“车辆信息添加”,管理员可以添加新的车辆信息。车辆信息管理界面如下图所示。
图5-7车辆信息管理界面图
车辆信息管理添加代码如下:
@Data
@EqualsAndHashCode(callSuper = false)
public class AccessToken implements Serializable {
private static final long serialVersionUID = 913269304437207500L;
@TableId(value = "token_id", type = IdType.AUTO)
private Integer tokenId;
@TableField(value = "token")
private String token;
@TableField(value = "maxage")
private Integer maxage;
管理员点击“业务员信息管理”这一菜单会显示业务员信息列表和业务员信息添加两个子菜单,点击“业务员信息列表”可以查看业务员信息详情,可以进行查询和删除等操作。点击“业务员信息添加”,管理员可以添加新的业务员信息。业务员信息管理界面如下图所示。
图5-8业务员信息管理界面图
管理员可以管理物流资讯的内容,包括相关的新闻、更新以及资讯分类的管理。资源管理界面如下图所示。
图5-9资源管理界面图
管理员可以对系统前台展示的轮播图增删改查,方便用户进行查看。轮播图界面如下图所示。
图5-10轮播图界面图
管理员点击“网站公告”这个菜单,可以查看到系统中所有添加的公告,支持通过标题对公告进行查询,添加、删除等操作。网站公告界面如下图所示。
图5-11网站公告界面图
站点信息模块为业务员提供与各物流站点相关的信息,如站点位置、工作时间、联系方式等。业务员可以通过该模块了解各物流站点的基本情况,从而根据需求进行任务的安排和调度。界面如下图所示。
图5-12站点信息界面图
快递费用模块是业务员查询和计算物流费用的功能模块。业务员可以根据不同的配送方式、距离、货物重量等条件,查询并计算出相应的快递费用。此功能有助于业务员为客户提供准确的报价信息,并根据费用情况做出合理的物流安排。界面如下图所示。
图5-13快递费用界面图
取件任务模块用于展示业务员所负责的取件任务信息。业务员可以在该模块查看自己当前需要处理的取件任务,包括客户的取件地址、取件时间以及其他相关的细节信息。业务员可以对取件任务进行确认、修改、标记完成等操作。界面如下图所示。
图5-14取件任务用界面图
6系统测试
6.1 系统测试用例
系统测试包括:用户登录功能测试、物流信息查看功能测试、物流资讯搜索、密码修改、评论测试,如表6-1、6-2、6-3、6-4、6-5所示:
表6-1 用户登录功能测试表
| 用例名称 | 用户登录系统 |
| 目的 | 测试用户通过正确的用户名和密码可否登录功能 |
| 前提 | 未登录的情况下 |
| 测试流程 | 1) 进入登录页面 2) 输入正确的用户名和密码 |
| 预期结果 | 用户名和密码正确的时候,跳转到登录成功界面,反之则显示错误信息,提示重新输入 |
| 实际结果 | 实际结果与预期结果一致 |
物流信息查看功能测试:
表6-2 物流信息查看功能测试表
| 用例名称 | 物流信息查看 |
| 目的 | 测试物流信息查看功能 |
| 前提 | 用户登录 |
| 测试流程 | 点击物流信息列表 |
| 预期结果 | 可以查看到所有物流信息 |
| 实际结果 | 实际结果与预期结果一致 |
物流资讯搜索功能测试:
表6-3物流资讯搜索功能测试表
| 用例名称 | 物流资讯搜索测试 |
| 目的 | 测试物流资讯搜索功能 |
| 前提 | 无 |
| 测试流程 | 1)在搜索框填入搜索关键字。 2)点击搜索按钮。 |
| 预期结果 | 页面显示包含有搜索关键字的物流资讯 |
| 实际结果 | 实际结果与预期结果一致 |
密码修改功能测试:
表6-4 密码修改功能测试表
| 用例名称 | 密码修改测试用例 |
| 目的 | 测试管理员密码修改功能 |
| 前提 | 管理员用户正常登录情况下 |
| 测试流程 | 1)管理员密码修改并完成填写。 2)点击进行提交。 |
| 预期结果 | 使用新的密码可以登录 |
| 实际结果 | 实际结果与预期结果一致 |
评论测试:
表6-5评论测试表
| 用例名称 | 评论测试用例 |
| 目的 | 测试用户评价功能 |
| 前提 | 用户正常登录情况下 |
| 测试流程 | 1)搜索查看物流资讯,点击评论。 2)填写评论信息,点击进行提交。 |
| 预期结果 | 评价成功 |
| 实际结果 | 实际结果与预期结果一致 |
6.2 系统测试结果
通过编写电商物流管理系统的测试用例,已经检测完毕用户登录功能测试、物流信息查看功能测试、物流资讯搜索、密码修改、评论测试,通过这5大模块为电商物流管理系统的后期推广运营提供了强力的技术支撑。
结论
本文描述了电商物流管理系统设计与实现的原理和开发过程,该系统是通过SSM框架来搭建后台,中间件使用的是Tomcat服务器,数据库管理平台采用开源的Mysql,前台使用的是JQuery框架,同时使用Validate校验框架,这样就可以减少前端代码的输入量,而且基于JQuery框架的Validat框架使用简单,是流行的前端使用框架,前端使用的主要是Jsp页面展示技术。
在开发前做了许多的准备,在本系统的设计和开发过程中阅览和学习了许多文献资料,从开发这个电商物流管理系统的过程中我也收获了许许多多宝贵的方法以及设计思路,对系统的开发也起到了很重要的作用,系统的开发技术选用的都是自己比较熟悉的,比如Web、SSM、Mysql,这些技术都是在以前的学习中学到了,其中许多的设计思路和方法都是在以前不断地学习中摸索出来的经验,其实对于我们来说工作量还是比较大的,但是正是由于之前的积累与准备,才能顺利的完成这个项目,由此看来,积累经验跟做好准备是十分重要的事情。
当然在该系统的设计与实现的过程中也离不开老师以及同学们的帮助,正是因为他们的指导与帮助,我才能够成功的在预期内完成了这个系统。同时在这个过程当中我也收获了很多东西,此系统也有需要改进的地方,但是由于专业知识的浅薄,并不能做到十分完美,希望以后有机会可以让其真正的投入到使用之中。
参考文献
- 王志涛.基于B/S模式的项目管理信息系统开发与设计[J].办公自动化,2024,29(24):84-86.
- 郦昕昕.基于B/S模式的人事管理系统设计与实现[J].集成电路应用,2024,41(05):246-247.DOI:10.19339/j.issn.1674-2583.2024.05.112.
- 夏禹.基于FreeMarker、ECharts以及SSM的数据可视化平台[J].电脑编程技巧与维护,2019,(07):91-92+99.DOI:10.16184/j.cnki.comprg.2019.07.035.
- 赵静静.基于SSM框架的检查业务数据应用系统开发[J].现代信息科技,2025,9(02):52-57.DOI:10.19850/j.cnki.2096-4706.2025.02.009.
- 赵媛.基于Vue的Web系统前端性能优化分析[J].电脑编程技巧与维护,2024,(09):44-46.
- 秦冬.浅析Vue框架在前端开发中的应用[J].信息与电脑(理论版),2024,36(13):61-63.
- 李艳杰.MySQL数据库下存储过程的综合运用研究[J].现代信息科技,2023,7(11):80-82+88.
- 邱丹萍.Web开发中SSM框架的分析[J].电脑知识与技术,2020,16(17):81-82.DOI:10.14004/j.cnki.ckt.2020.2080.
- 张桓,刘仲会,丁明浩.SSM轻量级框架应用开发教程[M].人民邮电出版社:202007.217.
- 段瑞,李方一.Java项目任务教学研究与设计[C]//河南省民办教育协会.2024年高等教育发展论坛论文集(上册).绵阳城市学院;,2024:287-288.DOI:10.26914/c.cnkihy.2024.009751.
- Wai H K ,Funabiki N,Aung T S, et al.Answer Code Validation Program with Test Data Generation for Code Writing Problem in Java Programming Learning Assistant System[J].Engineering Letters,2024,32(5):
- Ullenboom C .Java Programming Exercises:Volume Two: Java Standard Library[M].CRC Press:2024-03-30.
- Davi V .Designing Hexagonal Architecture with Java:Build maintainable and long-lasting applications with Java and Quarkus[M].Packt Publishing Limited:2023-09-29.DOI:10.0000/9781837630714.
- 刘钱,黄利玲,姚宇峰,等.基于前置仓的电商直播云平台配送信息管理系统构建[J].中国储运,2024,(12):148-149.DOI:10.16301/j.cnki.cn12-1204/f.2024.12.143.
- 张静,杜楠.基于并行验证的IBFT共识算法电商物流信息管理系统中的应用研究[J].自动化与仪器仪表,2024,(07):107-110.DOI:10.14016/j.cnki.1001-9227.2024.07.107.
- 仇奕夫.湘东农产品电商物流信息平台规划研究[D].湖南工业大学,2024.DOI:10.27730/d.cnki.ghngy.2024.000695.
- 李祖伟.基于众包模式的农村电商物流管理系统的设计与实现[D].浙江师范大学,2023.DOI:10.27464/d.cnki.gzsfu.2023.001247.
- 刘睿智,赵守香,张铎.长三角地区生鲜农产品电商物流问题及优化研究——基于冷链供应链管理系统[J].现代管理科学,2019,(05):69-71+87.
致 谢
首先,我要感谢我的论文指导老师。在论文完成的整个过程中,指导老师始终给予我无微不至的关爱与指导。在论文写作的过程中,导师那耐心细致的指导,以及提出的具有建设性的意见,都给予了我极大的帮助,让我受益匪浅。导师严谨的治学态度、敬业精神以及高水平的教学能力,都给我树立了追求卓越的典范,这对我以后的人生道路和学业成就都产生了极大的积极影响。
此外,我还要感谢我班的同学们,他们既是我的同窗好友,又是我的良师益友。正是由于你们的支持和关怀,使得我在大学期间的学习和生活都变得异常充实。感谢那些在大学期间给予我帮助的所有老师和同学们,是你们给予了我在学业道路上的前进动力。
当然,我也不能忘记我的父母,是他们用无私的爱抚养我成人。你们的养育之恩我将永生难忘,将来我一定会用我的成绩回报你们。在成长的道路上,我会不断努力,不负众望,用实际行动来回报你们对我的期望。
总之,在这篇论文中,我要感谢所有给予我帮助的人,包括指导老师、同学们、家人和朋友们。是你们的支持与关爱,让我在学术和个人生活中取得了优异的成绩。我会珍惜这份感恩之情,将这份力量用于学习和未来的生活中,不断追求卓越,成为一个更加优秀的人。
请关注点赞+私信博主,免费领取项目源码
1653

被折叠的 条评论
为什么被折叠?



