摘 要
电商库存管理系统是一款基于Spring Boot框架开发的高效库存管理解决方案,旨在帮助企业管理采购、销售及库存操作。系统核心功能包括订单管理(采购与销售)、商品信息管理、库存调整(入库与出库)以及商品盘点等。管理员通过后台可全面管控用户信息、商品类型、采购和销售订单,并维护商品详情。此外,该系统为采购和销售用户提供了专门的操作入口,使得采购人员能够轻松添加采购订单和入库信息,销售人员可以便捷地管理销售订单和出库记录。
此系统不仅提升了企业内部工作效率,还确保了数据的准确性和实时性,支持企业决策。通过详细的统计图表展示关键业务数据,管理者能够迅速掌握经营状况并作出相应调整。系统的模块化设计允许灵活扩展,适应不同规模企业的需要,同时保障了用户信息和商业数据的安全,是现代电商业务不可或缺的管理工具。
关键词:电商库存管理系统;Spring Boot;Java;MySQL
ABSTRACT
E-commerce inventory management system is an efficient inventory management solution based on Spring Boot framework, designed to help enterprises manage purchasing, sales and inventory operations. The core functions of the system include order management (purchase and sales), commodity information management, inventory adjustment (incoming and outgoing) and commodity inventory. Through the background, the administrator can fully control user information, product types, purchase and sales orders, and maintain product details. In addition, the system provides a special operation entrance for purchasing and sales users, so that purchasing staff can easily add purchase orders and warehouse information, and sales staff can easily manage sales orders and warehouse records.
This system not only improves the internal work efficiency of the enterprise, but also ensures the accuracy and real-time of the data and supports the decision making of the enterprise. By presenting key business data in detailed statistical charts, managers can quickly understand the state of operations and make adjustments accordingly. The modular design of the system allows flexible expansion, ADAPTS to the needs of enterprises of different sizes, and ensures the security of user information and business data, which is an indispensable management tool for modern e-commerce business.
Keywords: E-commerce inventory management system; Spring Boot; Java; MySQL
目 录
第1章绪 论
1.1开发背景
随着电子商务的迅猛发展,企业面临的库存管理挑战日益增多。传统的手工记录和简单的电子表格已无法满足现代企业对效率、准确性和实时性的要求。特别是在处理大量采购订单、销售订单以及复杂的库存操作时,传统方法显得尤为笨拙且易出错。为了解决这些问题,开发一套基于Spring Boot框架的电商库存管理系统成为了必要。该系统旨在通过集成先进的技术解决方案,提供一个全面、高效的库存管理平台,帮助企业优化内部流程,提高工作效率。
在数字化转型的大背景下,企业对于信息技术的需求不仅限于提升内部运作效率,还包括如何利用数据驱动决策,实现精准营销和成本控制。Spring Boot框架以其轻量级、易于部署和扩展的特点,成为构建现代化应用的理想选择。基于这一框架开发的电商库存管理系统不仅能适应快速变化的市场需求,还能为企业提供强大的数据分析支持,助力企业在激烈的市场竞争中脱颖而出。此外,系统还特别考虑了用户体验,确保不同角色(管理员、采购用户、销售用户)都能便捷地完成各自的任务。
1.2开发意义
开发电商库存管理系统具有重要的现实意义。首先,它解决了传统库存管理方式中存在的信息不及时、数据不准确的问题,实现了采购、销售及库存信息的实时更新与共享。这有助于减少库存积压和缺货现象,提高资金周转率,降低运营成本。其次,通过自动化处理日常业务流程,如订单处理、商品出入库等,显著提高了工作效率,减少了人为错误的发生。系统的实施使得企业管理更加科学化、规范化,有利于企业长远发展。
从更广泛的视角来看,这套系统的推出促进了电商业务的可持续发展。它不仅为企业提供了强有力的技术支持,还推动了整个行业的信息化进程。通过整合供应链上下游的信息资源,增强了企业间的协同效应,提升了整体竞争力。同时,系统的模块化设计和灵活配置能力,使其能够根据企业的实际需求进行定制,适应不同类型和规模的企业使用,极大地拓宽了其应用场景和市场潜力。
1.3国内现状
目前,国内电商行业正处于快速发展阶段,但多数中小型企业仍依赖传统的人工或半自动化的库存管理模式,导致管理效率低下和错误频发。尽管一些大型电商平台已经引入了先进的库存管理系统,但由于成本和技术门槛较高,难以被广大中小企业所采纳。此外,市场上现有的部分解决方案缺乏灵活性和可扩展性,不能很好地适应企业不断变化的需求。因此,开发一款性价比高、易于部署的电商库存管理系统显得尤为重要。
近年来,随着云计算和大数据技术的发展,越来越多的企业开始意识到信息化建设的重要性,并尝试向数字化转型。然而,在实际操作过程中,很多企业面临着技术储备不足、资金有限等问题,导致项目推进缓慢。面对这种情况,政府也出台了一系列扶持政策,鼓励企业发展信息技术,提升管理水平。在此背景下,基于Spring Boot框架开发的电商库存管理系统凭借其高效稳定、易于维护的特点,逐渐受到市场的欢迎。
尽管如此,国内电商库存管理系统市场依然存在较大的发展空间。一方面,用户对系统的功能性和用户体验提出了更高的要求;另一方面,技术创新和个性化服务成为行业发展的重要趋势。未来,随着人工智能、物联网等新兴技术的应用,电商库存管理系统将朝着智能化、自动化方向发展,更好地服务于企业的多样化需求。
1.4国外现状
在国外,尤其是欧美发达国家,电商库存管理系统的发展相对成熟。许多企业早已采用了先进的库存管理软件,这些系统通常具备高度的自动化和智能化特性,可以有效提升库存周转率,降低库存成本。例如,亚马逊等大型电商平台利用大数据分析预测客户需求,动态调整库存策略,实现了精细化管理。此外,国外的解决方案提供商还注重产品创新和服务质量,不断推出符合市场需求的新功能和新服务,保持竞争优势。
尽管如此,国外市场上的电商库存管理系统也面临一定的挑战。一方面,高昂的价格和技术复杂度限制了中小型企业的采用;另一方面,由于各国法律法规和商业环境的差异,系统需要进行本地化调整以适应不同的市场需求。为此,一些国际供应商开始采取灵活的定价策略和本地化服务模式,以吸引更多客户。同时,开源解决方案的兴起也为中小企业提供了一个低成本的选择,促进了市场的繁荣和发展。
展望未来,随着全球化进程的加快和跨境电商的兴起,国外电商库存管理系统将继续向着国际化、标准化的方向发展。一方面,系统将更加注重跨区域协作和多语言支持,以满足跨国企业的需求;另一方面,借助区块链等新兴技术,进一步提升数据的安全性和透明度。与此同时,用户体验和界面设计也将成为厂商竞争的关键点,谁能在这些方面取得突破,谁就能在市场上占据有利地位。
第2章相关技术介绍
2.1SpringBoot框架介绍
SpringBoot是Spring家族中的一个重要成员,它简化了Spring应用的初始搭建和开发过程[1]。通过提供一系列默认配置和自动装配机制,SpringBoot使得开发者能够更快地构建出生产级别的Spring应用。它支持多种开发工具和框架,如Maven、Gradle等,并且可以与多种数据库和缓存技术无缝集成[2]。SpringBoot的简洁性和高效性使其成为开发企业级应用的首选框架之一。在本次毕业设计中,SpringBoot框架为电商库存管理系统的后端开发提供了强大的支持。
2.2MySQL数据库
MySQL是一款开源的关系型数据库管理系统,它以其高性能、高可靠性和易用性而著称。MySQL支持多种存储引擎,如InnoDB、MyISAM等,能够满足不同应用场景的需求[3]。它提供了丰富的SQL语法和函数,使得开发者能够方便地进行数据查询、更新和删除操作。MySQL还支持事务处理、索引优化和复制等高级功能,为数据的完整性和安全性提供了有力保障。在本次毕业设计中,MySQL数据库作为电商库存管理系统的数据存储核心,承担着存储和管理房屋信息、用户信息等重要数据的任务。而且通过合理的数据库设计和优化,确保了系统的数据访问效率和数据安全性[4]。
2.3Java语言
JAVA是一种广泛使用的编程语言,具有跨平台、面向对象、安全性高等特点。JAVA语言提供了丰富的类库和API,使得开发者能够轻松地进行网络编程、数据库操作、图形界面开发等任务[4]。JAVA还支持多线程编程和分布式计算,为开发高性能和可扩展的应用提供了有力支持[5]。所以本次毕设选择了JAVA作为电商库存管理系统的开发语言。通过利用JAVA的面向对象特性和丰富的类库资源,成功实现了系统的各个功能模块,并保证了系统的稳定性和可扩展性。而且JAVA的跨平台特性也使得此次毕业设计能够在不同的操作系统和硬件平台上运行,为用户提供了更加便捷的使用体验。
第3章系统分析
3.1可行性分析
3.1.1技术可行性
基于Spring Boot框架开发电商库存管理系统具有显著优势。Spring Boot以其简洁的配置、高效的性能以及强大的集成能力,为快速构建稳定、可扩展的Web应用提供了坚实基础[7]。结合MySQL数据库的高效存储与检索能力,以及Java语言的广泛应用与成熟生态,系统能够实现复杂的数据处理与业务逻辑[8]。此外前端采用Vue.js等现代前端框架,可确保用户界面的流畅与互动性,技术实现路径清晰可行。
3.1.2经济可行性
该系统开发成本相对较低,主要投入在于人力与硬件资源。Spring Boot及MySQL均为开源技术,无需额外购买软件许可,降低了开发成本。如果系统上线可通过提供便捷、透明的租赁服务,可吸引大量用户,进而通过广告、增值服务等方式实现盈利,具有良好的经济回报预期。此外,系统维护成本适中,便于长期运营与迭代升级。
3.1.3操作可行性
系统界面简洁友好,操作流程简单,用户无需复杂培训即可上手。系统功能模块化设计,包括商品信息管理、商品库存管理(入库、出库)、订单管理(采购和销售)、用户管理等,便于用户快速完成操作。且系统支持多角色操作,管理员、学生用户和宿管人员均可根据权限进行相应操作,提升了管理效率。
3.2系统功能需求
电商库存管理系统包含采购用户、销售用户和管理员三个角色划分,每个角色对应的主要功能如下:
3.2.1采购用户主要功能
(1)登录:采购用户的账号是由管理员在后台添加的,可直接使用账号和密码进行登录。
(2)采购订单管理:采购用户点击可查看采购订单列表和采购订单添加;点击进入“采购订单添加”可填写相关信息,包括采购用户、采购姓名、商品名称、商品规格、商品型号、商品品牌、商品分类、采购价格、供应商家、供应电话、供应地址、采购时间、采购数量。
(3)商品信息管理:采购用户点击可查看商品信息列表,点击“入库”按钮可添加入库信息,包括入库时间和入库数量。
(4)商品入库管理:采购用户点击可查看商品入库列表。
3.2.2销售用户主要功能
(1)登录:销售用户的账号是由管理员在后台添加的,可直接使用账号和密码进行登录。
(2)销售订单管理:销售用户点击可查看销售订单列表和销售订单添加;点击进入“销售订单添加”可填写相关信息,包括销售用户、销售姓名、商品名称、商品规格、商品型号、商品品牌、商品分类、销售时间、销售数量。
(3)商品信息管理:销售用户点击可查看商品信息列表,点击“出库”按钮可添加出库信息,包括出库时间和出库数量。
(4)商品出库管理:销售用户点击可查看商商品出库列表。
3.2.3管理员主要功能
(1)登录:管理员账号密码由系统生成,可使用账号密码可进行登录系统后台,使用系统功能进行管理,并可对自己的个人信息和密码进行管控。
(2)后台首页:管理员点击可查看采购订单、销售订单、商品信息、商品出库、入库、盘点等数据统计图。
(3)系统用户:管理员可以查看系统用户(管理员、采购用户、销售用户)列表中某个用户的详情,可以对用户信息进行查询、审核、添加和删除操作。
(4)商品类型管理:管理员点击可查看商品类型列表,同时可对商品类型进行增删改查。
(5)采购订单管理:管理员点击可查看采购订单列表,可对采购用户添加的采购信息进行审核回复,同时可对采购订单进行增删改查。
(6)销售订单管理:管理员点击可查看销售订单列表,可对销售用户添加的销售信息进行审核回复,同时可对销售订单进行增删改查。
(7)商品信息管理:管理员点击可查看商品信息列表和商品信息添加;点击进入“商品信息添加”可填写相关信息,包括商品编号、商品名称、商品规格、商品型号、商品品牌、商品分类、采购价格、销售价格和商品库存。同时可点击“入库”、“出库”和“盘点”按钮添加相关信息。
(8)商品入库管理:管理员点击可查看商品入库列表。
(9)商品出库管理:管理员点击可查看商品出库列表。
(10)商品盘点管理:管理员点击可查看商品盘点列表。
3.3非功能性需求分析
在电商库存管理系统的毕业设计中,非功能性需求分析是也是很重要的。它主要关注系统除了基本功能外的其他特性,如性能、安全性、易用性、可维护性等,这些特性对于确保系统的稳定运行和用户满意度至关重要。
性能:系统需要能够处理高并发请求,确保在多个用户同时操作时仍能保持稳定运行。
安全性:系统必须采取严格的措施来保护敏感数据,如用户信息、交易记录等,防止数据泄露和非法访问。
易用性:系界面友好直观,操作流程简化,提升用户体验。
可维护性:代码结构清晰,文档完备,便于后续开发与问题排查。
3.4系统用户用例分析
3.4.1采购用户用例图
采购用户用例图如下所示:

图3-1 销售用户用例图
3.4.2销售用户用例图

图3-2 销售用户用例图
3.4.3管理员用例图
管理员用例图如下所示:

图3-3 管理员用例图
第4章 系统设计
4.1功能模块设计
电商库存管理系统主要涉及有采购用户、销售用户和管理员三个角色。每个角色对应的功能模块如图所示。

图4-1系统功能结构图
4.2数据库设计
4.2.1概念设计
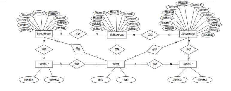
在数据库概念模型设计的时候,一般都采用E-R实体图进行展示,在实体图中可以展示出数据库表中的所有字段名称。下面是整个电商库存管理系统中主要的数据库表总E-R实体关系图。
图4-2总体ER图
4.2.2逻辑设计
通过上一小节电商库存管理系统中总E-R关系图上得出一共需要创建很多个数据表。在此主要罗列几个主要的数据库表结构设计。
介绍了一些根据各类别主要数据库表的设计结构以及基本功能建立数据库表:
表 4-1-access_token(登陆访问时长)
| 编号 | 字段名 | 类型 | 长度 | 是否非空 | 是否主键 | 注释 |
| 1 | token_id | int | 是 | 是 | 临时访问牌ID | |
| 2 | token | varchar | 64 | 否 | 否 | 临时访问牌 |
| 3 | info | text | 65535 | 否 | 否 | 信息 |
| 4 | maxage | int | 是 | 否 | 最大寿命:默认2小时 | |
| 5 | create_time | timestamp | 是 | 否 | 创建时间 | |
| 6 | update_time | timestamp | 是 | 否 | 更新时间 | |
| 7 | user_id | int | 是 | 否 | 用户编号 |
表 4-2-auth(用户权限管理)
| 编号 | 字段名 | 类型 | 长度 | 是否非空 | 是否主键 | 注释 |
| 1 | auth_id | int | 是 | 是 | 授权ID | |
| 2 | user_group | varchar | 64 | 否 | 否 | 用户组 |
| 3 | mod_name | varchar | 64 | 否 | 否 | 模块名 |
| 4 | table_name | varchar | 64 | 否 | 否 | 表名 |
| 5 | page_title | varchar | 255 | 否 | 否 | 页面标题 |
| 6 | path | varchar | 255 | 否 | 否 | 路由路径 |
| 7 | parent | varchar | 64 | 否 | 否 | 父级菜单 |
| 8 | parent_sort | int | 是 | 否 | 父级菜单排序 | |
| 9 | position | varchar | 32 | 否 | 否 | 位置 |
| 10 | mode | varchar | 32 | 是 | 否 | 跳转方式 |
| 11 | add | tinyint | 是 | 否 | 是否可增加 | |
| 12 | del | tinyint | 是 | 否 | 是否可删除 | |
| 13 | set | tinyint | 是 | 否 | 是否可修改 | |
| 14 | get | tinyint | 是 | 否 | 是否可查看 | |
| 15 | field_add | text | 65535 | 否 | 否 | 添加字段 |
| 16 | field_set | text | 65535 | 否 | 否 | 修改字段 |
| 17 | field_get | text | 65535 | 否 | 否 | 查询字段 |
| 18 | table_nav_name | varchar | 500 | 否 | 否 | 跨表导航名称 |
| 19 | table_nav | varchar | 500 | 否 | 否 | 跨表导航 |
| 20 | option | text | 65535 | 否 | 否 | 配置 |
| 21 | create_time | timestamp | 是 | 否 | 创建时间 | |
| 22 | update_time | timestamp | 是 | 否 | 更新时间 |
表 4-3-code_token(验证码)
| 编号 | 字段名 | 类型 | 长度 | 是否非空 | 是否主键 | 注释 |
| 1 | code_token_id | int | 是 | 是 | 验证码ID | |
| 2 | token | varchar | 255 | 否 | 否 | 令牌 |
| 3 | code | varchar | 255 | 否 | 否 | 验证码 |
| 4 | expire_time | timestamp | 是 | 否 | 失效时间 | |
| 5 | create_time | timestamp | 是 | 否 | 创建时间 | |
| 6 | update_time | timestamp | 是 | 否 | 更新时间 |
表 4-4-commodity_information(商品信息)
| 编号 | 字段名 | 类型 | 长度 | 是否非空 | 是否主键 | 注释 |
| 1 | commodity_information_id | int | 是 | 是 | 商品信息ID | |
| 2 | item_code | varchar | 64 | 否 | 否 | 商品编号 |
| 3 | product_name | varchar | 64 | 否 | 否 | 商品名称 |
| 4 | product_specifications | varchar | 64 | 否 | 否 | 商品规格 |
| 5 | marque | varchar | 64 | 否 | 否 | 商品型号 |
| 6 | product_brand | varchar | 64 | 否 | 否 | 商品品牌 |
| 7 | category | varchar | 64 | 否 | 否 | 商品分类 |
| 8 | purchase_price | double | 否 | 否 | 采购价格 | |
| 9 | selling_price | double | 否 | 否 | 销售价格 | |
| 10 | commodity_inventory | double | 否 | 否 | 商品库存 | |
| 11 | goods_warehousing_limit_times | int | 是 | 否 | 入库限制次数 | |
| 12 | product_outbound_limit_times | int | 是 | 否 | 出库限制次数 | |
| 13 | product_inventory_limit_times | int | 是 | 否 | 盘点限制次数 | |
| 14 | create_time | datetime | 是 | 否 | 创建时间 | |
| 15 | update_time | timestamp | 是 | 否 | 更新时间 |
表 4-5-goods_warehousing(商品入库)
| 编号 | 字段名 | 类型 | 长度 | 是否非空 | 是否主键 | 注释 |
| 1 | goods_warehousing_id | int | 是 | 是 | 商品入库ID | |
| 2 | purchasing_users | int | 否 | 否 | 采购用户 | |
| 3 | item_code | varchar | 64 | 否 | 否 | 商品编号 |
| 4 | product_name | varchar | 64 | 否 | 否 | 商品名称 |
| 5 | product_specifications | varchar | 64 | 否 | 否 | 商品规格 |
| 6 | marque | varchar | 64 | 否 | 否 | 商品型号 |
| 7 | product_brand | varchar | 64 | 否 | 否 | 商品品牌 |
| 8 | category | varchar | 64 | 否 | 否 | 商品分类 |
| 9 | commodity_inventory | double | 否 | 否 | 商品库存 | |
| 10 | storage_time | date | 否 | 否 | 入库时间 | |
| 11 | inventory_quantity | double | 否 | 否 | 入库数量 | |
| 12 | create_time | datetime | 是 | 否 | 创建时间 | |
| 13 | update_time | timestamp | 是 | 否 | 更新时间 | |
| 14 | source_table | varchar | 255 | 否 | 否 | 来源表 |
| 15 | source_id | int | 否 | 否 | 来源ID | |
| 16 | source_user_id | int | 否 | 否 | 来源用户 |
表 4-6-hits(用户点击)
| 编号 | 字段名 | 类型 | 长度 | 是否非空 | 是否主键 | 注释 |
| 1 | hits_id | int | 是 | 是 | 点赞ID | |
| 2 | user_id | int | 是 | 否 | 点赞人 | |
| 3 | create_time | timestamp | 是 | 否 | 创建时间 | |
| 4 | update_time | timestamp | 是 | 否 | 更新时间 | |
| 5 | source_table | varchar | 255 | 否 | 否 | 来源表 |
| 6 | source_field | varchar | 255 | 否 | 否 | 来源字段 |
| 7 | source_id | int | 是 | 否 | 来源ID |
表 4-7-product_inventory(商品盘点)
| 编号 | 字段名 | 类型 | 长度 | 是否非空 | 是否主键 | 注释 |
| 1 | product_inventory_id | int | 是 | 是 | 商品盘点ID | |
| 2 | item_code | varchar | 64 | 否 | 否 | 商品编号 |
| 3 | product_name | varchar | 64 | 否 | 否 | 商品名称 |
| 4 | product_specifications | varchar | 64 | 否 | 否 | 商品规格 |
| 5 | marque | varchar | 64 | 否 | 否 | 商品型号 |
| 6 | product_brand | varchar | 64 | 否 | 否 | 商品品牌 |
| 7 | category | varchar | 64 | 否 | 否 | 商品分类 |
| 8 | commodity_inventory | double | 否 | 否 | 商品库存 | |
| 9 | inventory_time | date | 否 | 否 | 盘点时间 | |
| 10 | number_of_damages | double | 否 | 否 | 损坏数量 | |
| 11 | create_time | datetime | 是 | 否 | 创建时间 | |
| 12 | update_time | timestamp | 是 | 否 | 更新时间 | |
| 13 | source_table | varchar | 255 | 否 | 否 | 来源表 |
| 14 | source_id | int | 否 | 否 | 来源ID | |
| 15 | source_user_id | int | 否 | 否 | 来源用户 |
表 4-8-product_outbound(商品出库)
| 编号 | 字段名 | 类型 | 长度 | 是否非空 | 是否主键 | 注释 |
| 1 | product_outbound_id | int | 是 | 是 | 商品出库ID | |
| 2 | item_code | varchar | 64 | 否 | 否 | 商品编号 |
| 3 | product_name | varchar | 64 | 否 | 否 | 商品名称 |
| 4 | product_specifications | varchar | 64 | 否 | 否 | 商品规格 |
| 5 | marque | varchar | 64 | 否 | 否 | 商品型号 |
| 6 | product_brand | varchar | 64 | 否 | 否 | 商品品牌 |
| 7 | category | varchar | 64 | 否 | 否 | 商品分类 |
| 8 | commodity_inventory | double | 否 | 否 | 商品库存 | |
| 9 | delivery_time | date | 否 | 否 | 出库时间 | |
| 10 | outbound_quantity | double | 否 | 否 | 出库数量 | |
| 11 | create_time | datetime | 是 | 否 | 创建时间 | |
| 12 | update_time | timestamp | 是 | 否 | 更新时间 | |
| 13 | source_table | varchar | 255 | 否 | 否 | 来源表 |
| 14 | source_id | int | 否 | 否 | 来源ID | |
| 15 | source_user_id | int | 否 | 否 | 来源用户 |
表 4-9-product_type(商品类型)
| 编号 | 字段名 | 类型 | 长度 | 是否非空 | 是否主键 | 注释 |
| 1 | product_type_id | int | 是 | 是 | 商品类型ID | |
| 2 | product_type | varchar | 64 | 否 | 否 | 商品类型 |
| 3 | create_time | datetime | 是 | 否 | 创建时间 | |
| 4 | update_time | timestamp | 是 | 否 | 更新时间 |
表 4-10-purchase_order(采购订单)
| 编号 | 字段名 | 类型 | 长度 | 是否非空 | 是否主键 | 注释 |
| 1 | purchase_order_id | int | 是 | 是 | 采购订单ID | |
| 2 | purchasing_users | int | 否 | 否 | 采购用户 | |
| 3 | purchase_name | varchar | 64 | 否 | 否 | 采购姓名 |
| 4 | product_name | varchar | 64 | 否 | 否 | 商品名称 |
| 5 | product_specifications | varchar | 64 | 否 | 否 | 商品规格 |
| 6 | marque | varchar | 64 | 否 | 否 | 商品型号 |
| 7 | product_brand | varchar | 64 | 否 | 否 | 商品品牌 |
| 8 | category | varchar | 64 | 否 | 否 | 商品分类 |
| 9 | purchase_price | double | 否 | 否 | 采购价格 | |
| 10 | supplier_merchant | varchar | 64 | 否 | 否 | 供应商家 |
| 11 | supply_phone_number | varchar | 64 | 否 | 否 | 供应电话 |
| 12 | supply_address | varchar | 64 | 否 | 否 | 供应地址 |
| 13 | procurement_time | date | 否 | 否 | 采购时间 | |
| 14 | purchase_quantity | double | 否 | 否 | 采购数量 | |
| 15 | examine_state | varchar | 16 | 是 | 否 | 审核状态 |
| 16 | examine_reply | varchar | 16 | 否 | 否 | 审核回复 |
| 17 | create_time | datetime | 是 | 否 | 创建时间 | |
| 18 | update_time | timestamp | 是 | 否 | 更新时间 |
表 4-11-purchasing_users(采购用户)
| 编号 | 字段名 | 类型 | 长度 | 是否非空 | 是否主键 | 注释 |
| 1 | purchasing_users_id | int | 是 | 是 | 采购用户ID | |
| 2 | purchase_name | varchar | 64 | 否 | 否 | 采购姓名 |
| 3 | procurement_phone_number | varchar | 64 | 否 | 否 | 采购电话 |
| 4 | examine_state | varchar | 16 | 是 | 否 | 审核状态 |
| 5 | user_id | int | 是 | 否 | 用户ID | |
| 6 | create_time | datetime | 是 | 否 | 创建时间 | |
| 7 | update_time | timestamp | 是 | 否 | 更新时间 |
表 4-12-sale_order(销售订单)
| 编号 | 字段名 | 类型 | 长度 | 是否非空 | 是否主键 | 注释 |
| 1 | sale_order_id | int | 是 | 是 | 销售订单ID | |
| 2 | selling_users | int | 否 | 否 | 销售用户 | |
| 3 | sales_name | varchar | 64 | 否 | 否 | 销售姓名 |
| 4 | product_name | varchar | 64 | 否 | 否 | 商品名称 |
| 5 | product_specifications | varchar | 64 | 否 | 否 | 商品规格 |
| 6 | marque | varchar | 64 | 否 | 否 | 商品型号 |
| 7 | product_brand | varchar | 64 | 否 | 否 | 商品品牌 |
| 8 | category | varchar | 64 | 否 | 否 | 商品分类 |
| 9 | sales_time | date | 否 | 否 | 销售时间 | |
| 10 | sales_volumes | double | 否 | 否 | 销售数量 | |
| 11 | examine_state | varchar | 16 | 是 | 否 | 审核状态 |
| 12 | examine_reply | varchar | 16 | 否 | 否 | 审核回复 |
| 13 | create_time | datetime | 是 | 否 | 创建时间 | |
| 14 | update_time | timestamp | 是 | 否 | 更新时间 |
表 4-13-schedule(日程管理)
| 编号 | 字段名 | 类型 | 长度 | 是否非空 | 是否主键 | 注释 |
| 1 | schedule_id | smallint | 是 | 是 | 日程ID | |
| 2 | content | varchar | 255 | 否 | 否 | 日程内容 |
| 3 | scheduled_time | datetime | 否 | 否 | 计划时间 | |
| 4 | user_id | int | 是 | 否 | 用户ID | |
| 5 | create_time | datetime | 否 | 否 | 创建时间 | |
| 6 | update_time | datetime | 否 | 否 | 更新时间 |
表 4-14-score(评分)
| 编号 | 字段名 | 类型 | 长度 | 是否非空 | 是否主键 | 注释 |
| 1 | score_id | int | 是 | 是 | 评分ID | |
| 2 | user_id | int | 是 | 否 | 评分人 | |
| 3 | nickname | varchar | 64 | 否 | 否 | 昵称 |
| 4 | score_num | double | 是 | 否 | 评分 | |
| 5 | create_time | timestamp | 是 | 否 | 创建时间 | |
| 6 | update_time | timestamp | 是 | 否 | 更新时间 | |
| 7 | source_table | varchar | 255 | 否 | 否 | 来源表 |
| 8 | source_field | varchar | 255 | 否 | 否 | 来源字段 |
| 9 | source_id | int | 是 | 否 | 来源ID |
表 4-15-selling_users(销售用户)
| 编号 | 字段名 | 类型 | 长度 | 是否非空 | 是否主键 | 注释 |
| 1 | selling_users_id | int | 是 | 是 | 销售用户ID | |
| 2 | sales_name | varchar | 64 | 否 | 否 | 销售姓名 |
| 3 | sales_tel | varchar | 64 | 否 | 否 | 销售电话 |
| 4 | examine_state | varchar | 16 | 是 | 否 | 审核状态 |
| 5 | user_id | int | 是 | 否 | 用户ID | |
| 6 | create_time | datetime | 是 | 否 | 创建时间 | |
| 7 | update_time | timestamp | 是 | 否 | 更新时间 |
表 4-16-upload(文件上传)
| 编号 | 字段名 | 类型 | 长度 | 是否非空 | 是否主键 | 注释 |
| 1 | upload_id | int | 是 | 是 | 上传ID | |
| 2 | name | varchar | 64 | 否 | 否 | 文件名 |
| 3 | path | varchar | 255 | 否 | 否 | 访问路径 |
| 4 | file | varchar | 255 | 否 | 否 | 文件路径 |
| 5 | display | varchar | 255 | 否 | 否 | 显示顺序 |
| 6 | father_id | int | 否 | 否 | 父级ID | |
| 7 | dir | varchar | 255 | 否 | 否 | 文件夹 |
| 8 | type | varchar | 32 | 否 | 否 | 文件类型 |
表 4-17-user(用户账户)
| 编号 | 字段名 | 类型 | 长度 | 是否非空 | 是否主键 | 注释 |
| 1 | user_id | int | 是 | 是 | 用户ID | |
| 2 | state | smallint | 是 | 否 | 账户状态:(1可用|2异常|3已冻结|4已注销) | |
| 3 | user_group | varchar | 32 | 否 | 否 | 所在用户组 |
| 4 | login_time | timestamp | 是 | 否 | 上次登录时间 | |
| 5 | phone | varchar | 11 | 否 | 否 | 手机号码 |
| 6 | phone_state | smallint | 是 | 否 | 手机认证:(0未认证|1审核中|2已认证) | |
| 7 | username | varchar | 16 | 是 | 否 | 用户名 |
| 8 | nickname | varchar | 16 | 否 | 否 | 昵称 |
| 9 | password | varchar | 64 | 是 | 否 | 密码 |
| 10 | | varchar | 64 | 否 | 否 | 邮箱 |
| 11 | email_state | smallint | 是 | 否 | 邮箱认证:(0未认证|1审核中|2已认证) | |
| 12 | avatar | varchar | 255 | 否 | 否 | 头像地址 |
| 13 | open_id | varchar | 255 | 否 | 否 | 针对获取用户信息字段 |
| 14 | create_time | timestamp | 是 | 否 | 创建时间 |
表 4-18-user_group(用户组)
| 编号 | 字段名 | 类型 | 长度 | 是否非空 | 是否主键 | 注释 |
| 1 | group_id | mediumint | 是 | 是 | 用户组ID | |
| 2 | display | smallint | 是 | 否 | 显示顺序 | |
| 3 | name | varchar | 16 | 是 | 否 | 名称 |
| 4 | description | varchar | 255 | 否 | 否 | 描述 |
| 5 | source_table | varchar | 255 | 否 | 否 | 来源表 |
| 6 | source_field | varchar | 255 | 否 | 否 | 来源字段 |
| 7 | source_id | int | 是 | 否 | 来源ID | |
| 8 | register | smallint | 否 | 否 | 注册位置 | |
| 9 | create_time | timestamp | 是 | 否 | 创建时间 | |
| 10 | update_time | timestamp | 是 | 否 | 更新时间 |
第5章 系统实现
5.1管理员主要功能实现
5.1.1商品类型管理
商品类型管理:管理员点击可查看商品类型列表,同时可对商品类型进行增删改查。界面如下图所示。
图5-1 商品类型管理界面
5.1.2商品信息管理
商品信息管理:管理员点击可查看商品信息列表和商品信息添加;点击进入“商品信息添加”可填写相关信息,包括商品编号、商品名称、商品规格、商品型号、商品品牌、商品分类、采购价格、销售价格和商品库存。同时可点击”入库“、”出库“和”盘点“按钮添加相关信息。界面如下图所示。
图5-2 商品信息添加界面
5.1.3采购订单管理
采购订单管理:管理员点击可查看采购订单列表,可对采购用户添加的采购信息进行审核回复,同时可对采购订单进行增删改查。界面如下图所示。
图5-3 采购订单管理界面
5.1.4销售订单管理
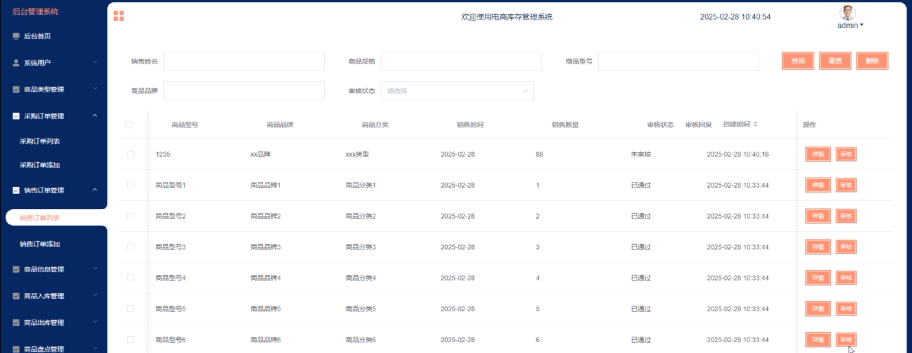
销售订单管理:管理员点击可查看销售订单列表,可对销售用户添加的销售信息进行审核回复,同时可对销售订单进行增删改查。界面如下图所示。
图5-4 销售订单管理界面
5.2采购用户主要功能实现
5.2.1采购订单管理
采购订单管理:采购用户点击可查看采购订单列表和采购订单添加;点击进入“采购订单添加”可填写相关信息,包括采购用户、采购姓名、商品名称、商品规格、商品型号、商品品牌、商品分类、采购价格、供应商家、供应电话、供应地址、采购时间、采购数量。界面如下图所示。
图5-5采购订单添加界面图
5.2.2商品信息管理
商品信息管理:采购用户点击可查看商品信息列表,点击“入库”按钮可添加入库信息,包括入库时间和入库数量。界面如下图所示。
图5-6 商品信息管理界面
5.3销售用户主要功能实现
5.3.1销售订单管理
销售订单管理:销售用户点击可查看销售订单列表和销售订单添加;点击进入“销售订单添加”可填写相关信息,包括销售用户、销售姓名、商品名称、商品规格、商品型号、商品品牌、商品分类、销售时间、销售数量。界面如下图所示。
图5-7 销售订单添加界面
5.3.2商品信息管理
商品信息管理:销售用户点击可查看商品信息列表,点击“出库”按钮可添加出库信息,包括出库时间和出库数量。界面如下图所示。
图5-8 商品信息管理界面
第6章系统测试
6.1测试目的
在这个产品被投入使用前,首先需要进行试用,这是重要的环节。考虑到某个部分的开发没有缺陷情况下,把各种模块拼接,也有一定概率就存在矛盾。这就好比每个人都很独特,但聚在一起就显得杂乱无章,需要保证有默契的配合。对于测试,要看它的各项内容是否契合的原则[10]。若与最初定下的标准有一定程度上的出入,那么就需要做出一些调整,让最终的大方向朝着目标前进。
测试是为了发现在开发的程序中所存在的问题,测试这一工作是非常艰巨的,而又是非常困难的,这一部分在程序的设计中占有很大比例,可以说一个程序的开发工作量要是占据了百分至六十,那么剩下的百分之四十必然是测试这一部分,甚至更高。
6.2测试用例
用户登录功能测试
表6-1 用户登录功能测试表
| 用例名称 | 普通用户登录系统 |
| 目的 | 测试用户通过正确的用户名和密码可否登录功能 |
| 前提 | 未登录的情况下 |
| 测试流程 | 1) 进入登录页面 2) 输入正确的用户名和密码 |
| 预期结果 | 用户名和密码正确的时候,跳转到登录成功界面,反之则显示错误信息,提示重新输入 |
| 实际结果 | 实际结果与预期结果一致 |
添加商品信息功能测试:
表6-2 添加商品信息功能测试表
| 用例名称 | 添加商品信息测试用例 |
| 目的 | 测试添加商品信息功能 |
| 前提 | 管理员正常登录情况下 |
| 测试流程 | 1)点击商品信息管理,点击商品信息添加,输入相关商品信息。 2)点击进行提交。 |
| 预期结果 | 提交以后,页面首页会显示新的商品信息 |
| 实际结果 | 实际结果与预期结果一致 |
添加采购订单测试:
表6-3 添加采购订单测试表
| 用例名称 | 添加采购订单测试用例 |
| 目的 | 测试添加采购订单功能 |
| 前提 | 采购用户正常登录情况下 |
| 测试流程 | 1)点击采购订单管理,点击采购订单添加,输入相关采购订单信息。 2)点击进行提交。 |
| 预期结果 | 提交以后,页面首页会显示新的采购订单信息 |
| 实际结果 | 实际结果与预期结果一致 |
添加销售订单测试:
表6-4 添加销售订单功能测试表
| 用例名称 | 添加销售订单测试用例 | ||
| 目的 | 测试添加销售订单功能 | ||
| 前提 | 销售用户正常登录情况下 | ||
| 测试流程 | 1)点击销售订单管理,点击销售订单添加,输入相关销售订单信息。 2)点击进行提交。 | ||
| 预期结果 | 提交以后,页面首页会显示新的销售订单信息 | ||
| 实际结果 | 实际结果与预期结果一致 |
密码修改功能测试:
表6-5密码修改功能测试表
| 用例名称 | 密码修改测试用例 |
| 目的 | 测试管理员密码修改功能 |
| 前提 | 管理员用户正常登录情况下 |
| 测试流程 | 1)管理员密码修改并完成填写。 2)点击进行提交。 |
| 预期结果 | 使用新的密码可以登录 |
| 实际结果 | 实际结果与预期结果一致 |
6.3测试结果
在本次主要测试用户登录、商品信息添加、采购订单添加、销售订单添加和密码修改等功能。验证所有操作都能够正常运行,因此能够保证本次设计的,已实现的功能能够正常运行并且相关数据库的信息也同样保存正确。
结 论
本研究开发的基于Spring Boot框架的电商库存管理系统,成功解决了传统库存管理方式中存在的信息滞后、数据不准确和操作繁琐等问题。系统通过集成先进的技术手段,实现了采购、销售及库存信息的实时更新与共享,显著提升了企业的运营效率和管理水平。其模块化设计和灵活配置能力,不仅满足了不同规模企业的需求,还为未来功能扩展提供了坚实的基础。此外,系统的实施有效减少了人为错误,优化了库存周转率,降低了运营成本,为企业在激烈的市场竞争中赢得了优势。
该系统的成功应用不仅验证了其理论和技术方案的可行性,也为电商业务的数字化转型提供了新的思路和方法。随着信息技术的不断进步,特别是大数据、人工智能等新兴技术的应用,电商库存管理系统将进一步向智能化、自动化方向发展。这将有助于企业更好地应对市场变化,提升决策精准度,并实现更加高效的资源配置。未来的研究可以进一步探索如何利用这些先进技术,进一步增强系统的功能性和用户体验,推动整个行业的持续创新与发展。
参考文献
- 韦珍娜,陈宇佳. 基于Springboot的服装租赁系统设计 [J]. 电脑编程技巧与维护, 2025, (01): 35-38. DOI:10.16184/j.cnki.comprg.2025.01.005.
- 姚佰允,张豪,杜瑞庆. 基于SpringBoot与Vue的学院人员管理系统设计与实现 [J]. 无线互联科技, 2025, 22 (02): 78-83.
- 谢海明,张佐中,林顺福.基于自动化技术的MySQL故障处理系统的设计与实现[J].电脑知识与技术,2024,20(33):73-75.DOI:10.14004/j.cnki.ckt.2024.1721.
- 陈芳.基于MySQL数据库的数据录入系统设计研究[J].科技资讯,2024,22(20):35-37.DOI:10.16661/j.cnki.1672-3791.2405-5042-7194.
- 谢帅虎.基于Java语言的翻页功能接口程序设计与实现[J].数字通信世界,2024,(11):92-94.
- 贾琴.Java编程语言的应用策略分析[J].集成电路应用,2024,41(10):84-85.DOI:10.19339/j.issn.1674-2583.2024.10.034.
- 张靖旭,曾晓晶,郭玉坤. 基于SpringBoot的校园植物信息网建设研究 [J]. 信息与电脑(理论版), 2024, 36 (22): 119-121.
- 戴亚哲,李尤,赵利宏,等. 基于SpringBoot+Vue的文旅平台设计与研究 [J]. 无线互联科技, 2024, 21 (21): 70-72.
- 朴明,邱翠花,苗子. 基于SpringBoot+小程序的信息采集系统设计与实现 [J]. 电子技术, 2024, 53 (10): 47-49.
- 刘建,何冬辉,刘维,等.国产通用计算机性能测试系统的设计与验证[J].计算机测量与控制,2024,32(09):44-50.DOI:10.16526/j.cnki.11-4762/tp.2024.09.007.
- 莫柳.中小跨境电商企业物流库存管理优化对策研究——以珠海珠至诚国际商务有限公司为例[J].中国航务周刊,2024,(31):72-75.
- 张滟.基于库存分类与需求预测的L跨境电商公司海外仓库存优化研究[D].浙江大学,2024.DOI:10.27461/d.cnki.gzjdx.2024.000711.
- 隋绍顺.基于需求预测的C服装电商公司库存管理优化研究[D].山东师范大学,2024.DOI:10.27280/d.cnki.gsdsu.2024.001821.
- 张云.Z公司跨境电商库存优化研究[D].华中农业大学,2024.DOI:10.27158/d.cnki.ghznu.2024.000542.
- 白鑫洁.Y电商公司库存管理优化研究[D].大连交通大学,2023.DOI:10.26990/d.cnki.gsltc.2023.000238.
- 周旭.基于业财融合的零售批发企业库存管理优化研究[D].四川师范大学,2023.DOI:10.27347/d.cnki.gssdu.2023.000782.
- 王倩楠,葛玉辉,孔飞.基于批量销售的分布式库存管理研究[J].管理工程学报,2022,36(04):177-185.DOI:10.13587/j.cnki.jieem.2022.04.015.
- 乔小明.基于AGV的N公司仓储分拣管理优化研究[D].东南大学,2020.DOI:10.27014/d.cnki.gdnau.2020.004267.
致 谢
在完成本次电商库存管理系统毕业设计的过程中,我收获了诸多宝贵的经验,也感受到了成长的喜悦,也深刻体会到理论与实践相结合的重要性。在这里我特别感谢我毕设的导师。在整个毕设过程中老师不但给我指明方向也给予我专业的指导,给了我很大的帮助也让我在探索中不断突破自我不断提升我的专业能力,更让我学会了如何以科学的方法解决问题。
我也感谢学校为我提供了一个良好的学习环境和丰富的资源支持。让我得以接触到前沿的技术知识和开发工具,为毕业设计的顺利开展奠定了坚实基础。在开发过程中,我遇到了许多技术难题,但通过查阅大量文献资料和反复实践,我逐渐找到了解决方法。这一过程不仅锻炼了我的自主学习能力,也让我深刻体会到知识的力量。
最后我要感谢我的家人和亲朋们。在我为毕业设计忙碌的日子里,他们始终给予我无条件的支持和鼓励。他们的理解让我能够在紧张的学习中保持良好的心态,专注于项目的每一个细节。这份毕业设计是我大学生活的完美收官,也是我人生旅程中的一个重要里程碑。我将带着这份成长和感恩,继续在未来的道路上努力前行。
附录
系统核心代码设计
用户注册
注册页UserController.java,传入user对象,并将"user_id"、 "state"、 "user_group"、"login_time"、"phone"、"phone_state"、 "username"、"nickname"、"password"、"email"、"email_state"、"avatar"、"create_time"输入,重点是 "username"、"nickname"、"password"必须输入,通过获取username,数据库查询是否有该用户,如果存在,则提示“用户已存在”,否则执行将UserId置为空(数据库表中该字段已设置自动递增),代码如图所示。

图注册核心代码图
用户登录
登录页,首先传入"username"、"email"、"phone"、"password",用户可通过用户名、邮箱、手机号进行登陆,通过判断resultList来确定查询结果,然后执行查询用户组UserGroup,用户组里面不存在,依然报“用户不存在”,执行完以上代码,最后涉及到用户带有“审核”的,会查询examine_state(用户的审核状态),数据库表user_group中含有source_table和source_field进行查询,以上步骤完成,对输入的密码进行存储Token到数据库,匹对账号和密码,数据库中的AccessToken为令牌,用于身份认证,代码如图所示。

用用户登录核心代码图
修改密码
修改密码,通过请求data,获取旧密码,并将新密码重新赋值,期间都是需要通过加密,代码如图所示。

修改密码核心代码图
修改数据
修改一个数据,原理与add基本一致,不同点在于通过readConfig()读取关键字,以及通过readQuery()获取URL后面?指定位置的标识,转成Map对象后,执行update操作,同样通过拼接的sql语句执行,执行过程读取query,toWhereSql()语句完成数据库操作,body为修改对象的值,代码如图所示。

修改数据核心代码图
删除数据
删除一条数据,通过readQuery(),获取URL后面的对象地址,删除FROM具体的table,query删除查询FindConfig语句,代码如图示。

图4-11删除数据核心代码图
获取列表
通过请求的参数获取列表数据,代码如图所示。

图获取列表核心代码图
图片上传
通过请求的参数获取列表数据,代码如图4-13所示。

图片上传核心代码图
请关注点赞+私信博主,免费领取项目源码
1995

被折叠的 条评论
为什么被折叠?



