目 录
摘 要
本系统基于SSM框架开发,采用Java语言结合MySQL数据库技术实现医疗陪护服务的数字化管理。系统通过分层架构设计,将业务逻辑、数据持久化和前端交互分离,利用Spring的IoC容器实现组件解耦,MyBatis处理数据持久化操作,Spring MVC完成请求分发与控制。前端运用Vue.js技术实现动态页面交互,结合Ajax技术提升用户体验。系统主要包含护工信息智能推荐、在线预约、即时沟通、服务评价等核心模块,同时集成交流论坛和新闻资讯功能,为医患双方搭建高效便捷的信息交互平台。
系统设置普通用户、护工用户和管理员三类角色,普通用户可通过多维筛选查看护工资质信息并完成在线预约,护工用户可管理个人服务档案与实时沟通记录,管理员通过后台实现全流程监管,包括护工信息、预约订单处理、投诉工单跟踪等。该系统有效整合医疗陪护资源,显著提升服务匹配效率和管理透明度。
关键词:医疗陪护系统;SSM框架;Java语言
Abstract
This system is developed based on the SSM framework, using Java language and MySQL database technology to realize the digital management of medical care services. Through hierarchical architecture design, the system separates business logic, data persistence and front-end interaction. The IoC container of Spring is used to realize component decoupling, MyBatis processes data persistence operation, and Spring MVC completes the request distribution and control. The front-end uses Vue.js technology to realize dynamic page interaction, and combines Ajax technology to improve user experience. The system mainly includes core modules such as intelligent nurse information recommendation, online appointment, instant communication and service evaluation. Meanwhile, it integrates communication forum and news and information functions to build an efficient and convenient information interaction platform for both doctors and patients.
System set up ordinary users, nurses and administrator three roles, ordinary users can check through multidimensional screening to protect salary quality information and complete the online booking, care users can manage personal service files and real-time communication records, the administrator through the background to realize the whole process supervision, including care information, booking order processing, complaint work order tracking, etc. The system effectively integrates medical care resources, and significantly improves the efficiency of service matching and management transparency.
Keywords: medical care system; SSM framework; Java language
第一章 绪 论
1.1研究背景及意义
随着社会人口结构变化与医疗服务需求多元化发展,医疗陪护服务逐渐成为医疗卫生体系的重要组成部分。传统陪护服务模式普遍存在供需信息不对称、服务流程不规范、服务质量监管缺失等问题。医疗机构与患者家庭之间缺乏高效的信息传递渠道,护工资质审核与服务质量缺乏统一标准,导致服务匹配效率低下。患者及家属难以快速获取可信的护工资源信息,线下沟通成本较高,服务纠纷处理机制不完善。医疗陪护行业需建立标准化、透明化的管理机制,通过信息化手段优化资源配置,提升服务全流程的可控性。
该系统的设计与应用为解决行业痛点提供了有效路径。基于SSM框架构建的医疗陪护平台整合了护工档案管理、服务预约跟踪、多方沟通评价等功能模块,形成完整的服务闭环。通过数字化技术实现护工资质审核流程标准化,降低信息筛选成本,保障服务供给质量。在线预约与即时沟通功能缩短了服务响应周期,评价与投诉管理模块建立起服务质量的动态反馈机制,促进服务过程的规范化。系统为医疗机构、患者及护工搭建起协同工作平台,推动行业服务标准建立,增强服务供需双方的信任度,对完善医疗辅助服务体系、提升社会医疗资源使用效能具有实践价值。
1.2国内外研究现状
随着社会人口结构变化与医疗服务需求多元化发展,医疗陪护服务逐渐成为医疗卫生体系的重要组成部分。传统陪护服务模式普遍存在供需信息不对称、服务流程不规范、服务质量监管缺失等问题。医疗机构与患者家庭之间缺乏高效的信息传递渠道,护工资质审核与服务质量缺乏统一标准,导致服务匹配效率低下。患者及家属难以快速获取可信的护工资源信息,线下沟通成本较高,服务纠纷处理机制不完善。医疗陪护行业需建立标准化、透明化的管理机制,通过信息化手段优化资源配置,提升服务全流程的可控性。
该系统的设计与应用为解决行业痛点提供了有效路径。基于SSM框架构建的医疗陪护平台整合了护工档案管理、服务预约跟踪、多方沟通评价等功能模块,形成完整的服务闭环。通过数字化技术实现护工资质审核流程标准化,降低信息筛选成本,保障服务供给质量。在线预约与即时沟通功能缩短了服务响应周期,评价与投诉管理模块建立起服务质量的动态反馈机制,促进服务过程的规范化。系统为医疗机构、患者及护工搭建起协同工作平台,推动行业服务标准建立,增强服务供需双方的信任度,对完善医疗辅助服务体系、提升社会医疗资源使用效能具有实践价值。
1.3论文组织结构
本论文共分为七个主要章节,具体结构如下:
1. 绪论:介绍研究背景与意义,回顾国内外研究现状,并概述论文的组织结构。
2. 相关技术介绍:详细介绍与本研究相关的技术,包括Java语言、B/S框架、SSM框架、Vue技术和MySQL数据库。
3. 需求分析:对系统的功能需求和非功能需求进行分析,明确用户和管理员的需求,并进行可行性分析,包括技术、操作和经济可行性。
4. 系统设计:涵盖系统架构设计、系统模块设计,并进行数据库的概念设计与表设计。
5. 系统实现:具体描述各个功能模块的实现过程,展示系统如何根据需求进行开发。
6. 系统测试:阐述测试的目的,分析测试结果并得出结论,以验证系统的稳定性和功能完整性。
7. 总结:总结研究的主要成果和贡献,指出存在的不足及未来的研究方向。
第二章 关键技术
2.1Java语言
Java语言是一种广泛使用的高级编程语言,具有平台无关性、面向对象特性和丰富的标准库。Java通过Java虚拟机(JVM)实现跨平台运行,开发者可以编写一次代码,在任何支持JVM的环境中执行[1]。Java的面向对象特性使得代码复用和模块化变得更加容易,促进了软件的维护和扩展。Java支持多线程编程,允许开发者在同一程序中同时执行多个任务,提升了应用程序的性能。
Java语言的语法结构简洁且易于理解,吸引了大量开发者。Java的标准库包含数据结构、输入输出处理、网络编程等众多功能模块。这使得开发者在构建应用程序时能够高效利用已有工具,减少重复劳动。Java广泛应用于企业级应用、移动应用、Web开发和大数据处理等领域。
2.2 B/S框架
B/S(Browser/Server)架构是一种基于浏览器和服务器的系统架构模式,用户通过浏览器与服务器进行交互。B/S架构简化了客户端的部署和管理,用户无需在本地安装复杂的软件,只需使用标准浏览器即可访问应用程序。服务器端负责处理业务逻辑和数据存储,客户端则主要负责展示用户界面和数据交互[2]。B/S架构的设计使得系统更新和维护集中在服务器端,降低了维护成本。
B/S架构通常采用Web技术进行实现,包括HTML、CSS和JavaScript等。用户在浏览器中发起请求,服务器响应并返回数据。数据传输通常通过HTTP或HTTPS协议进行,B/S架构的灵活性使其适用于在线购物、信息管理系统和社交网络等各类应用场景[3]。由于其易于扩展性,B/S架构可以方便地支持大规模用户访问,适应不断变化的业务需求。
2.3 SSM框架
SSM框架是Spring、Spring MVC和MyBatis的整合框架集,广泛应用于企业级Java Web应用的开发中。Spring作为一个轻量级的控制反转(IoC)和面向切面(AOP)的容器框架,提供了丰富的功能来管理Java对象[4]。Spring MVC则是一个基于Servlet的MVC设计模式实现的Web框架,负责处理HTTP请求、视图渲染和用户界面展示。MyBatis是一个持久层框架,它支持定制化SQL、存储过程以及高级映射,通过简单的XML或注解用于配置和原始映射,将接口和Java的POJOs(Plain Old Java Objects,简单的Java对象)映射成数据库中的记录[5]。
2.4 Vue技术
Vue是一种渐进式JavaScript框架,专注于构建用户界面。Vue采用组件化的开发模式,允许开发者将应用程序拆分为独立的、可重用的组件,从而提高了开发效率和代码的可维护性[4]。框架的核心库专注于视图层,支持数据绑定和DOM操作,提供了简洁的API。Vue的虚拟DOM机制提升了应用的性能,减少了实际DOM操作的次数。
Vue支持双向数据绑定,能够自动更新视图与模型之间的变化。开发者可以通过Vue的指令系统,简化数据展示和事件处理。Vue还支持路由管理和状态管理,使得开发复杂单页面应用变得更加容易[7]。借助Vue的生态系统,开发者能够使用多种工具和库来扩展功能,满足不同的业务需求。Vue在前端开发中逐渐成为主流选择,受到广泛关注和应用。
2.5 MySQL数据库
MySQL是一种开源关系型数据库管理系统,广泛应用于Web应用和企业级数据存储。MySQL支持结构化查询语言,允许开发者通过标准语句进行数据的创建、读取、更新和删除操作[8]。数据库通过表格形式组织数据,支持数据完整性和约束条件的定义。MySQL的存储引擎机制使得用户可以根据具体需求选择不同的存储引擎,以优化性能和功能。
MySQL具有高性能和可扩展性,支持大规模数据存储和高并发访问。系统提供了丰富的用户权限管理和数据加密安全特性。
第三章 系统分析
3.1系统可行性分析
3.1.1技术可行性
从技术实现角度分析,医疗陪护系统开发具备充分可行性。当前软件开发领域已形成高度成熟的解决方案体系,能够支撑多元化业务场景需求。采用Java这类具备面向对象特性和跨平台优势的编程语言,可有效保证系统的模块化架构设计,同时增强平台适应能力与后期维护便利性。通过整合SSM框架体系,能够系统化规范开发流程,显著提升功能迭代效率。在数据层建设方面,选用MySQL关系型数据库既能保障医疗数据的安全存储,又能实现高效查询处理。整套技术选型方案经过大量项目验证,完全满足系统建设要求。
3.1.2经济可行性
开发医疗陪护系统在经济上是可行的,因为其构建成本不高,能够借助开源框架与工具来减少开支。同时,系统的运行与维护费用也较为低廉,通过使用Java等技术手段,可以实现自动化的部署与维护。因此,从经济角度考虑,开发此类系统是合理的。
3.1.3社会可行性
通过实施该系统,不仅提高了医疗陪护服务的透明度和效率,还促进了服务质量的提升。系统通过整合医疗资源,使得护工与患者之间的匹配更加精准,减少了信息不对称带来的困扰。系统还为医疗机构提供了一个高效的管理工具,有助于提升整体服务水平和患者满意度。因此,从社会可行性角度来看,该系统的开发与应用是符合社会需求的,具有积极的推广价值。
3.1.4操作可行性
系统的操作界面设计简洁明了,易于用户理解和操作。系统提供了详尽的操作指南和帮助文档,使得用户能够快速上手并熟练使用系统。系统还具备良好的容错性和错误提示功能,当用户操作失误时,能够及时给出提示信息,引导用户进行正确的操作。因此,从操作层面来看,医疗陪护系统同样具备可行性。
3.2系统功能分析
3.2.1功能性分析
医疗陪护系统划分为了前端模块和后端模块两大部分。
前端普通用户模块:
- 注册登录:用户可以通过填写必要的信息进行注册,包括手机号码、邮箱、密码等,注册成功后即可登录系统。登录功能支持用户通过已注册的账号和密码进行身份验证,以便访问个人账户信息和使用平台服务。
- 首页:用户登录后首先进入的页面,提供新闻资讯和护工信息推荐。新闻资讯部分展示最新的医疗健康相关资讯,用户可以浏览并进行互动。护工信息推荐则根据用户的偏好和需求展示合适的护工资料,方便用户快速找到合适的陪护服务。
- 交流论坛:用户可以在这里浏览其他用户的帖子,对感兴趣的帖子进行点赞、收藏和评论。同时,用户也可以发布自己的帖子,分享经验或提出问题,与社区内的其他用户进行互动交流。
- 通知公告:此模块包含网站公告、关于我们、联系方式和网站介绍等信息。用户可以在这里查看最新的平台通知和公告,了解平台的最新动态、政策变更或重要信息。同时,用户也可以通过联系方式与平台取得联系,获取帮助或反馈问题。
- 新闻资讯:用户可以浏览平台提供的医疗健康相关新闻,对感兴趣的资讯进行点赞、收藏和评论。新闻资讯旨在为用户提供有价值的信息,帮助他们更好地了解医疗健康知识。
- 护工信息:用户可以浏览护工的详细信息,包括护工的资质、经验和服务评价等。用户可以对感兴趣的护工信息进行点赞、收藏和评论,并且可以直接在平台上预约护工服务。护工信息模块旨在帮助用户找到合适的医疗陪护人员。
- 我的账户:用户可以在此模块修改个人密码和资料,确保账户安全和个人信息的准确性。修改密码功能允许用户更新账户密码,而修改资料功能则允许用户更新个人信息,如联系方式、地址等。
- 个人中心:用户可以在这里查看个人首页,管理个人账户信息。此外,用户可以查看已预约的护工、与护工进行沟通、对护工进行评价以及投诉不满意的护工。个人中心还允许用户管理自己的收藏和评论,方便用户回顾和管理自己的活动记录。
前端护士用户模块:
- 注册登录:护士用户可以通过注册功能创建账户,输入必要的个人信息和工作资质证明,以确保其专业性。登录功能允许护士用户通过用户名和密码安全地访问系统,进行后续操作。
- 首页:护士用户登录系统后,首先看到的是首页,这里提供了新闻资讯和护工信息推荐。新闻资讯部分可以了解最新的医疗行业动态和护理知识,而护工信息推荐则根据护士用户的偏好和需求展示合适的护工资料。
- 交流论坛:护士用户可以在交流论坛中参与讨论,通过点赞、收藏和评论功能与同行交流心得和经验。护士用户还可以发布自己的见解和问题,以获得其他用户的反馈和帮助。
- 通知公告此部分为护士用户提供了网站公告、关于我们、联系方式和网站介绍等信息。护士用户可以在这里查看最新的系统更新、政策变动以及获取平台的官方联系方式,确保信息的及时更新和沟通的便捷性。
- 新闻资讯:护士用户可以浏览各类医疗新闻和护理相关资讯,并通过点赞、收藏和评论功能与社区互动,分享自己的见解,同时也可以通过评论功能与其他用户交流看法。
- 护工信息:护士用户可以查看护工的详细信息,并通过点赞、收藏和评论功能对护工进行评价和反馈。这有助于护士用户在需要时选择合适的护工进行合作。
- 我的账户:护士用户可以在此模块修改个人密码和资料,确保账户安全和个人信息的准确性。修改密码功能允许护士用户更新账户安全设置,而修改资料功能则可以更新个人的联系方式、工作经历等信息。
- 个人中心:个人中心是护士用户管理个人信息和预约记录的地方。护士用户可以查看个人首页,管理护工预约,与用户进行沟通,查看用户对护工的评价,查看用户提出的投诉,以及管理自己的收藏和评论。这为护士用户提供了全面的个人管理功能,方便其高效地使用系统。
后端管理员模块:
- 登录:管理员通过输入账号密码登录系统,进行用户身份验证,确保只有授权的管理员可以访问后台管理功能。
- 后台首页:管理员登录后进入后台首页,首页提供快速导航和概览信息,点击头像可以查看或修改个人信息和密码,方便管理员进行个人资料的管理和安全设置。
- 系统用户:此模块允许管理员管理不同类型的用户账户,包括管理员、普通用户和护士用户。管理员可以添加、删除或修改用户信息,以及分配不同的权限级别。
- 护工信息管理:管理员可以在此模块添加、删除和查询护工信息,查看护工的详细资料,以便于对护工资源进行有效管理。
- 护工预约管理:管理员可以处理护工预约相关事宜,包括删除查询、查看详情、进行沟通、评价、投诉、支付处理以及审核预约状态,确保预约流程的顺畅和透明。
- 护工沟通管理:管理员可以查看和管理护工与用户之间的沟通记录,删除不适当的沟通内容,确保交流的健康和秩序。
- 护工评价管理:管理员可以管理用户对护工的评价,包括删除查询和查看详情,帮助维护服务质量和用户满意度。
- 投诉护工管理:管理员可以处理用户对护工的投诉,进行删除查询、查看详情和审核,以确保问题得到及时解决和反馈。
- 系统管理:系统管理功能涵盖了轮播图管理,对轮播图的添加、删除以及查询操作,并且可以查看轮播图的详细信息。
- 通知公告管理:通知公告管理则允许用户进行通知公告的添加、删除和查询,同时也可以查看每一条通知公告的详细内容。
- 资源管理:管理员可以管理新闻资讯和资讯分类,进行添加、删除、查询和查看详情操作,同时可以查看资讯的评论,确保信息的准确性和时效性。
- 交流管理:管理员负责管理交流论坛和论坛分类,进行添加、删除、查询和查看详情操作,以及查看评论,维护论坛的秩序和活跃度。
3.2.2非功能性分析
医疗陪护系统的非功能性需求比如医疗陪护系统的安全性怎么样,可靠性怎么样,性能怎么样,可拓展性怎么样等,具体可以表示在如下3-1表格中:
表3-1医疗陪护系统非功能需求表
| 安全性 | 主要指医疗陪护系统数据库的安装,数据库的使用和密码的设定必须合乎规范。 |
| 可靠性 | 可靠性是指医疗陪护系统能够安装用户的指示进行操作,经过测试,可靠性90%以上。 |
| 性能 | 性能是影响医疗陪护系统占据市场的必要条件,所以性能最好要佳才好。 |
| 可扩展性 | 比如数据库预留多个属性,比如接口的使用等确保了系统的非功能性需求。 |
| 易用性 | 用户只要跟着医疗陪护系统的页面展示内容进行操作,就可以了。 |
| 可维护性 | 医疗陪护系统开发的可维护性是非常重要的,经过测试,可维护性没有问题 |
3.3系统用例分析
医疗陪护系统的完整UML用例图分别是图3-1、3-2、3-3。
普通用户角色用例如下图所示。
图3-1医疗陪护系统普通用户角色用例图
护士用户角色用例如下图所示。

图3-2医疗陪护系统护士用户角色用例图
管理员角色用例如下图所示。

图3-3医疗陪护系统管理员角色用例图
3.4系统总体流程设计
3.4.1数据开发流程
系统开发流程的主要步骤,从需求分析到系统完成的全过程。流程包括需求分析、总体设计(结构、功能、数据)、详细设计(模块、编码)、模块整合与调用,以及测试、扩展和完善,最终完成系统的开发。本系统的开发流程如下图所示

图3-4系统开发流程图
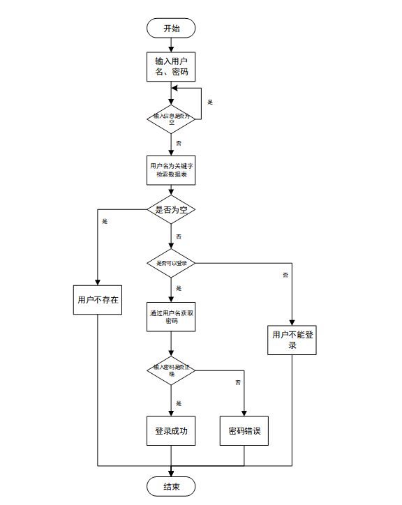
3.4.2用户登录流程
用户输入用户名和密码后,系统先检查输入是否为空,再验证用户名是否存在,若存在则通过用户名获取密码并校验。若密码正确则登录成功,否则提示密码错误。若用户名不存在或无法登录,提示用户操作无效。如下图所示。

图3-5登录流程图
3.4.3系统操作流程
用户首先进入系统登录界面,输入用户名和密码后,系统验证信息是否正确。若验证失败,返回登录界面重新输入,若验证成功,则进入功能界面,执行相应功能处理后结束操作流程。操作流程如下图所示。

图3-6系统操作流程图
3.4.4添加信息流程
管理员可以添加信息,用户添加可以自己权限内的信息,输入信息后,要想利用这个软件来进行系统的安全管理,首先需要登录到该软件中。添加信息流程如下图所示。

图3-7添加信息流程图
3.4.5修改信息流程
用户首先选择需要修改的记录,输入修改后的数据,系统判断输入数据是否合法。若数据不合法,提示重新输入,若数据合法,则将修改后的数据写入数据库,完成操作后流程结束。修改信息流程图如下图所示。

图3-8修改信息流程图
3.4.6删除信息流程
用户选择需要删除的记录后,系统判断是否确认删除。若未确认,返回选择环节,若确认删除,则更新数据库,删除对应记录,完成操作后流程结束。删除信息流程图如下图所示。

图3-9删除信息流程图
3.4.7系统业务流程图
业务流程图展示了内部业务联系和预约信息流动。医疗陪护系统的业务流程和用户预约信息流程如图所示。

图3-10用户预约信息流程图
第四章 总体设计
本章主要讨论的内容包括医疗陪护系统的功能模块设计、数据库系统设计。
4.1系统架构设计
本医疗陪护系统从架构上分为三层:表现层(UI)、业务逻辑层(BLL)以及数据层(DL)。

图4-1医疗陪护系统架构设计图
表现层(UI):也称为用户界面层,它负责与用户进行直接的交互。一个优秀的UI设计能够显著提升用户的体验,确保用户在使用医疗陪护系统时感到舒适和便捷。为了确保良好的兼容性,UI界面设计需要适应不同版本的平台和各种屏幕尺寸的分辨率。此外,UI交互功能必须合理设计,确保用户的操作能够得到相应的反馈和结果,这要求表现层与业务逻辑层之间保持良好的通信和协同工作。
业务逻辑层(BLL):这一层主要处理医疗陪护系统的数据和业务逻辑。当用户通过表现层提交数据时,业务逻辑层会接收这些数据,进行处理,并将结果传递给数据层进行存储或查询。同时,当系统需要从数据层读取数据时,业务逻辑层会处理这些数据,并将其传递给表现层进行展示。
数据层(DL):虽然本医疗陪护系统的数据存储在服务端的MySQL数据库中,但数据层仍然作为一个独立的部分存在。它的主要功能是存储和管理医疗陪护系统的数据。数据层与MySQL数据库进行交互,执行数据的增、删、改、查等操作,确保数据的完整性和安全性。
这三个层次相互独立但又紧密协作,共同构成了医疗陪护系统的完整架构。通过合理的分层设计,可以提高系统的可维护性、可扩展性和可重用性,为用户提供更好的服务和体验。
4.2系统模块设计
在上一章节中主要对系统的功能性需求和非功能性需求进行分析,并且根据需求分析了本医疗陪护系统中的用例。那么接下来就要开始对本医疗陪护系统的架构、主要功能和数据库开始进行设计。医疗陪护系统根据前面章节的需求分析得出,医疗陪护系统的功能模块图如下图所示。

图4-2医疗陪护系统功能模块图
4.3数据库设计
数据库设计一般包括需求分析、概念模型设计、数据库表建立三大过程,其中需求分析前面章节已经阐述,概念模型设计有概念模型和逻辑结构设计两部分。
4.3.1数据库概念结构设计
下面是整个医疗陪护系统中主要的数据库表总E-R实体关系图。

图4-3医疗陪护系统总E-R关系图
4.3.2数据库逻辑结构设计
通过上一小节中医疗陪护系统中总E-R关系图上得出一共需要创建多个数据表。在此主要罗列几个主要的数据库表结构设计。
表 4-1-access_token(登陆访问时长)
| 编号 | 字段名 | 类型 | 长度 | 是否非空 | 是否主键 | 注释 |
| 1 | token_id | int | 是 | 是 | 临时访问牌ID | |
| 2 | token | varchar | 64 | 否 | 否 | 临时访问牌 |
| 3 | info | text | 65535 | 否 | 否 | 信息 |
| 4 | maxage | int | 是 | 否 | 最大寿命:默认2小时 | |
| 5 | create_time | timestamp | 是 | 否 | 创建时间 | |
| 6 | update_time | timestamp | 是 | 否 | 更新时间 | |
| 7 | user_id | int | 是 | 否 | 用户编号 |
表 4-2-article(文章)
| 编号 | 字段名 | 类型 | 长度 | 是否非空 | 是否主键 | 注释 |
| 1 | article_id | mediumint | 是 | 是 | 文章id | |
| 2 | title | varchar | 125 | 是 | 是 | 标题 |
| 3 | type | varchar | 64 | 是 | 否 | 文章分类 |
| 4 | hits | int | 是 | 否 | 点击数 | |
| 5 | praise_len | int | 是 | 否 | 点赞数 | |
| 6 | create_time | timestamp | 是 | 否 | 创建时间 | |
| 7 | update_time | timestamp | 是 | 否 | 更新时间 | |
| 8 | source | varchar | 255 | 否 | 否 | 来源 |
| 9 | url | varchar | 255 | 否 | 否 | 来源地址 |
| 10 | tag | varchar | 255 | 否 | 否 | 标签 |
| 11 | content | longtext | 4294967295 | 否 | 否 | 正文 |
| 12 | img | varchar | 255 | 否 | 否 | 封面图 |
| 13 | description | text | 65535 | 否 | 否 | 文章描述 |
表 4-3-article_type(文章分类)
| 编号 | 字段名 | 类型 | 长度 | 是否非空 | 是否主键 | 注释 |
| 1 | type_id | smallint | 是 | 是 | 分类ID | |
| 2 | display | smallint | 是 | 否 | 显示顺序 | |
| 3 | name | varchar | 16 | 是 | 否 | 分类名称 |
| 4 | father_id | smallint | 是 | 否 | 上级分类ID | |
| 5 | description | varchar | 255 | 否 | 否 | 描述 |
| 6 | icon | text | 65535 | 否 | 否 | 分类图标 |
| 7 | url | varchar | 255 | 否 | 否 | 外链地址 |
| 8 | create_time | timestamp | 是 | 否 | 创建时间 | |
| 9 | update_time | timestamp | 是 | 否 | 更新时间 |
表 4-4-auth(用户权限管理)
| 编号 | 字段名 | 类型 | 长度 | 是否非空 | 是否主键 | 注释 |
| 1 | auth_id | int | 是 | 是 | 授权ID | |
| 2 | user_group | varchar | 64 | 否 | 否 | 用户组 |
| 3 | mod_name | varchar | 64 | 否 | 否 | 模块名 |
| 4 | table_name | varchar | 64 | 否 | 否 | 表名 |
| 5 | page_title | varchar | 255 | 否 | 否 | 页面标题 |
| 6 | path | varchar | 255 | 否 | 否 | 路由路径 |
| 7 | parent | varchar | 64 | 否 | 否 | 父级菜单 |
| 8 | parent_sort | int | 是 | 否 | 父级菜单排序 | |
| 9 | position | varchar | 32 | 否 | 否 | 位置 |
| 10 | mode | varchar | 32 | 是 | 否 | 跳转方式 |
| 11 | add | tinyint | 是 | 否 | 是否可增加 | |
| 12 | del | tinyint | 是 | 否 | 是否可删除 | |
| 13 | set | tinyint | 是 | 否 | 是否可修改 | |
| 14 | get | tinyint | 是 | 否 | 是否可查看 | |
| 15 | field_add | text | 65535 | 否 | 否 | 添加字段 |
| 16 | field_set | text | 65535 | 否 | 否 | 修改字段 |
| 17 | field_get | text | 65535 | 否 | 否 | 查询字段 |
| 18 | table_nav_name | varchar | 500 | 否 | 否 | 跨表导航名称 |
| 19 | table_nav | varchar | 500 | 否 | 否 | 跨表导航 |
| 20 | option | text | 65535 | 否 | 否 | 配置 |
| 21 | create_time | timestamp | 是 | 否 | 创建时间 | |
| 22 | update_time | timestamp | 是 | 否 | 更新时间 |
表 4-5-care_worker_communication(护工沟通)
| 编号 | 字段名 | 类型 | 长度 | 是否非空 | 是否主键 | 注释 |
| 1 | care_worker_communication_id | int | 是 | 是 | 护工沟通ID | |
| 2 | name_of_care_worker | varchar | 64 | 否 | 否 | 护工姓名 |
| 3 | guard_number | varchar | 64 | 否 | 否 | 护工工号 |
| 4 | care_worker_expertise | varchar | 64 | 否 | 否 | 护工专长 |
| 5 | service_fees | double | 否 | 否 | 服务费用 | |
| 6 | care_worker_user | int | 否 | 否 | 护工用户 | |
| 7 | ordinary_user | int | 否 | 否 | 普通用户 | |
| 8 | user_name | varchar | 64 | 否 | 否 | 用户姓名 |
| 9 | appointment_date | datetime | 否 | 否 | 预约日期 | |
| 10 | communication_content | text | 65535 | 否 | 否 | 沟通内容 |
| 11 | guardian_reply | text | 65535 | 否 | 否 | 护工回复 |
| 12 | create_time | datetime | 是 | 否 | 创建时间 | |
| 13 | update_time | timestamp | 是 | 否 | 更新时间 | |
| 14 | source_table | varchar | 255 | 否 | 否 | 来源表 |
| 15 | source_id | int | 否 | 否 | 来源ID | |
| 16 | source_user_id | int | 否 | 否 | 来源用户 |
表 4-6-care_worker_information(护工信息)
| 编号 | 字段名 | 类型 | 长度 | 是否非空 | 是否主键 | 注释 |
| 1 | care_worker_information_id | int | 是 | 是 | 护工信息ID | |
| 2 | care_worker_user | int | 否 | 否 | 护工用户 | |
| 3 | name_of_care_worker | varchar | 64 | 否 | 否 | 护工姓名 |
| 4 | gender_of_caregivers | varchar | 64 | 否 | 否 | 护工性别 |
| 5 | guard_number | varchar | 64 | 否 | 否 | 护工号码 |
| 6 | care_worker_expertise | varchar | 64 | 否 | 否 | 护工专长 |
| 7 | level_of_care_worker | varchar | 64 | 否 | 否 | 护工等级 |
| 8 | qualification_certificate | varchar | 255 | 否 | 否 | 资质证书 |
| 9 | service_fees | double | 否 | 否 | 服务费用/h | |
| 10 | care_worker_picture | varchar | 255 | 否 | 否 | 护工图片 |
| 11 | brief_introduction_of_carers | longtext | 4294967295 | 否 | 否 | 护工简介 |
| 12 | hits | int | 是 | 否 | 点击数 | |
| 13 | praise_len | int | 是 | 否 | 点赞数 | |
| 14 | collect_len | int | 是 | 否 | 收藏数 | |
| 15 | comment_len | int | 是 | 否 | 评论数 | |
| 16 | recommend | int | 是 | 否 | 智能推荐 | |
| 17 | nursing_worker_appointment_limit_times | int | 是 | 否 | 预约限制次数 | |
| 18 | create_time | datetime | 是 | 否 | 创建时间 | |
| 19 | update_time | timestamp | 是 | 否 | 更新时间 |
表 4-7-care_worker_user(护工用户)
| 编号 | 字段名 | 类型 | 长度 | 是否非空 | 是否主键 | 注释 |
| 1 | care_worker_user_id | int | 是 | 是 | 护工用户ID | |
| 2 | name_of_care_worker | varchar | 64 | 否 | 否 | 护工姓名 |
| 3 | gender_of_caregivers | varchar | 64 | 否 | 否 | 护工性别 |
| 4 | guard_number | varchar | 64 | 否 | 否 | 护工号码 |
| 5 | qualification_certificate | varchar | 255 | 否 | 否 | 资质证书 |
| 6 | care_worker_expertise | varchar | 64 | 否 | 否 | 护工专长 |
| 7 | level_of_care_worker | varchar | 64 | 否 | 否 | 护工等级 |
| 8 | examine_state | varchar | 16 | 是 | 否 | 审核状态 |
| 9 | user_id | int | 是 | 否 | 用户ID | |
| 10 | create_time | datetime | 是 | 否 | 创建时间 | |
| 11 | update_time | timestamp | 是 | 否 | 更新时间 |
表 4-8-code_token(验证码)
| 编号 | 字段名 | 类型 | 长度 | 是否非空 | 是否主键 | 注释 |
| 1 | code_token_id | int | 是 | 是 | 验证码ID | |
| 2 | token | varchar | 255 | 否 | 否 | 令牌 |
| 3 | code | varchar | 255 | 否 | 否 | 验证码 |
| 4 | expire_time | timestamp | 是 | 否 | 失效时间 | |
| 5 | create_time | timestamp | 是 | 否 | 创建时间 | |
| 6 | update_time | timestamp | 是 | 否 | 更新时间 |
表 4-9-collect(收藏)
| 编号 | 字段名 | 类型 | 长度 | 是否非空 | 是否主键 | 注释 |
| 1 | collect_id | int | 是 | 是 | 收藏ID | |
| 2 | user_id | int | 是 | 是 | 收藏人ID | |
| 3 | source_table | varchar | 255 | 否 | 否 | 来源表 |
| 4 | source_field | varchar | 255 | 否 | 否 | 来源字段 |
| 5 | source_id | int | 是 | 否 | 来源ID | |
| 6 | title | varchar | 255 | 否 | 否 | 标题 |
| 7 | img | varchar | 255 | 否 | 否 | 封面 |
| 8 | create_time | timestamp | 是 | 否 | 创建时间 | |
| 9 | update_time | timestamp | 是 | 否 | 更新时间 |
表 4-10-comment(评论)
| 编号 | 字段名 | 类型 | 长度 | 是否非空 | 是否主键 | 注释 |
| 1 | comment_id | int | 是 | 是 | 评论ID | |
| 2 | user_id | int | 是 | 是 | 评论人ID | |
| 3 | reply_to_id | int | 是 | 否 | 回复评论ID | |
| 4 | content | longtext | 4294967295 | 否 | 否 | 内容 |
| 5 | nickname | varchar | 255 | 否 | 否 | 昵称 |
| 6 | avatar | varchar | 255 | 否 | 否 | 头像地址 |
| 7 | create_time | timestamp | 是 | 否 | 创建时间 | |
| 8 | update_time | timestamp | 是 | 否 | 更新时间 | |
| 9 | source_table | varchar | 255 | 否 | 否 | 来源表 |
| 10 | source_field | varchar | 255 | 否 | 否 | 来源字段 |
| 11 | source_id | int | 是 | 否 | 来源ID |
表 4-11-complaint_care_worker(投诉护工)
| 编号 | 字段名 | 类型 | 长度 | 是否非空 | 是否主键 | 注释 |
| 1 | complaint_care_worker_id | int | 是 | 是 | 投诉护工ID | |
| 2 | name_of_care_worker | varchar | 64 | 否 | 否 | 护工姓名 |
| 3 | guard_number | varchar | 64 | 否 | 否 | 护工工号 |
| 4 | care_worker_expertise | varchar | 64 | 否 | 否 | 护工专长 |
| 5 | service_fees | double | 否 | 否 | 服务费用 | |
| 6 | care_worker_user | int | 否 | 否 | 护工用户 | |
| 7 | ordinary_user | int | 否 | 否 | 普通用户 | |
| 8 | user_name | varchar | 64 | 否 | 否 | 用户姓名 |
| 9 | number_of_complaints | varchar | 64 | 否 | 否 | 投诉次数 |
| 10 | appointment_date | datetime | 否 | 否 | 预约日期 | |
| 11 | reason_for_complaint | text | 65535 | 否 | 否 | 投诉原因 |
| 12 | examine_state | varchar | 16 | 是 | 否 | 审核状态 |
| 13 | examine_reply | varchar | 255 | 否 | 否 | 审核回复 |
| 14 | create_time | datetime | 是 | 否 | 创建时间 | |
| 15 | update_time | timestamp | 是 | 否 | 更新时间 | |
| 16 | source_table | varchar | 255 | 否 | 否 | 来源表 |
| 17 | source_id | int | 否 | 否 | 来源ID | |
| 18 | source_user_id | int | 否 | 否 | 来源用户 |
表 4-12-evaluation_of_carers(护工评价)
| 编号 | 字段名 | 类型 | 长度 | 是否非空 | 是否主键 | 注释 |
| 1 | evaluation_of_carers_id | int | 是 | 是 | 护工评价ID | |
| 2 | name_of_care_worker | varchar | 64 | 否 | 否 | 护工姓名 |
| 3 | guard_number | varchar | 64 | 否 | 否 | 护工工号 |
| 4 | care_worker_expertise | varchar | 64 | 否 | 否 | 护工专长 |
| 5 | service_fees | double | 否 | 否 | 服务费用 | |
| 6 | care_worker_user | int | 否 | 否 | 护工用户 | |
| 7 | ordinary_user | int | 否 | 否 | 普通用户 | |
| 8 | user_name | varchar | 64 | 否 | 否 | 用户姓名 |
| 9 | degree_of_satisfaction | varchar | 64 | 否 | 否 | 满意程度 |
| 10 | service_score | double | 否 | 否 | 服务打分 | |
| 11 | evaluation_content | text | 65535 | 否 | 否 | 评价内容 |
| 12 | create_time | datetime | 是 | 否 | 创建时间 | |
| 13 | update_time | timestamp | 是 | 否 | 更新时间 | |
| 14 | source_table | varchar | 255 | 否 | 否 | 来源表 |
| 15 | source_id | int | 否 | 否 | 来源ID | |
| 16 | source_user_id | int | 否 | 否 | 来源用户 |
表 4-13-forum(论坛)
| 编号 | 字段名 | 类型 | 长度 | 是否非空 | 是否主键 | 注释 |
| 1 | forum_id | mediumint | 是 | 是 | 论坛ID | |
| 2 | display | smallint | 是 | 否 | 排序 | |
| 3 | user_id | mediumint | 是 | 否 | 用户ID | |
| 4 | nickname | varchar | 16 | 否 | 否 | 昵称 |
| 5 | praise_len | int | 否 | 否 | 点赞数 | |
| 6 | hits | int | 是 | 否 | 访问数 | |
| 7 | title | varchar | 125 | 是 | 否 | 标题 |
| 8 | keywords | varchar | 125 | 否 | 否 | 关键词 |
| 9 | description | varchar | 255 | 否 | 否 | 描述 |
| 10 | url | varchar | 255 | 否 | 否 | 来源地址 |
| 11 | tag | varchar | 255 | 否 | 否 | 标签 |
| 12 | img | text | 65535 | 否 | 否 | 封面图 |
| 13 | content | longtext | 4294967295 | 否 | 否 | 正文 |
| 14 | create_time | timestamp | 是 | 否 | 创建时间 | |
| 15 | update_time | timestamp | 是 | 否 | 更新时间 | |
| 16 | avatar | varchar | 255 | 否 | 否 | 发帖人头像 |
| 17 | type | varchar | 64 | 是 | 否 | 论坛分类 |
| 18 | istop | int | 是 | 否 | 是否置顶 |
表 4-14-forum_type(论坛分类)
| 编号 | 字段名 | 类型 | 长度 | 是否非空 | 是否主键 | 注释 |
| 1 | type_id | smallint | 是 | 是 | 分类ID | |
| 2 | name | varchar | 16 | 是 | 否 | 分类名称 |
| 3 | description | varchar | 255 | 否 | 否 | 描述 |
| 4 | url | varchar | 255 | 否 | 否 | 外链地址 |
| 5 | father_id | smallint | 是 | 否 | 上级分类ID | |
| 6 | icon | varchar | 255 | 否 | 否 | 分类图标 |
| 7 | create_time | timestamp | 是 | 否 | 创建时间 | |
| 8 | update_time | timestamp | 是 | 否 | 更新时间 |
表 4-15-grade_classification(等级分类)
| 编号 | 字段名 | 类型 | 长度 | 是否非空 | 是否主键 | 注释 |
| 1 | grade_classification_id | int | 是 | 是 | 等级分类ID | |
| 2 | grade_classification | varchar | 64 | 否 | 否 | 等级分类 |
| 3 | create_time | datetime | 是 | 否 | 创建时间 | |
| 4 | update_time | timestamp | 是 | 否 | 更新时间 |
表 4-16-hits(用户点击)
| 编号 | 字段名 | 类型 | 长度 | 是否非空 | 是否主键 | 注释 |
| 1 | hits_id | int | 是 | 是 | 点赞ID | |
| 2 | user_id | int | 是 | 否 | 点赞人 | |
| 3 | create_time | timestamp | 是 | 否 | 创建时间 | |
| 4 | update_time | timestamp | 是 | 否 | 更新时间 | |
| 5 | source_table | varchar | 255 | 否 | 否 | 来源表 |
| 6 | source_field | varchar | 255 | 否 | 否 | 来源字段 |
| 7 | source_id | int | 是 | 否 | 来源ID |
表 4-17-notice(公告)
| 编号 | 字段名 | 类型 | 长度 | 是否非空 | 是否主键 | 注释 |
| 1 | notice_id | mediumint | 是 | 是 | 公告ID | |
| 2 | title | varchar | 125 | 是 | 否 | 标题 |
| 3 | content | longtext | 4294967295 | 否 | 否 | 正文 |
| 4 | create_time | timestamp | 是 | 否 | 创建时间 | |
| 5 | update_time | timestamp | 是 | 否 | 更新时间 |
表 4-18-nursing_worker_appointment(护工预约)
| 编号 | 字段名 | 类型 | 长度 | 是否非空 | 是否主键 | 注释 |
| 1 | nursing_worker_appointment_id | int | 是 | 是 | 护工预约ID | |
| 2 | care_worker_user | int | 否 | 否 | 护工用户 | |
| 3 | name_of_care_worker | varchar | 64 | 否 | 否 | 护工姓名 |
| 4 | guard_number | varchar | 64 | 否 | 否 | 护工号码 |
| 5 | care_worker_expertise | varchar | 64 | 否 | 否 | 护工专长 |
| 6 | service_fees | double | 否 | 否 | 服务费用 | |
| 7 | level_of_care_worker | varchar | 64 | 否 | 否 | 护工等级 |
| 8 | ordinary_user | int | 否 | 否 | 普通用户 | |
| 9 | user_name | varchar | 64 | 否 | 否 | 用户姓名 |
| 10 | contact_information | varchar | 64 | 否 | 否 | 联系方式 |
| 11 | appointment_date | date | 否 | 否 | 预约日期 | |
| 12 | reservation_quantity | double | 否 | 否 | 预约数量 | |
| 13 | appointment_type | varchar | 64 | 否 | 否 | 预约类型 |
| 14 | total_payment | double | 否 | 否 | 合计支付 | |
| 15 | appointment_remarks | text | 65535 | 否 | 否 | 预约备注 |
| 16 | pay_state | varchar | 16 | 是 | 否 | 支付状态 |
| 17 | pay_type | varchar | 16 | 否 | 否 | 支付类型: 微信、支付宝、网银 |
| 18 | location_address | varchar | 64 | 否 | 否 | 当前位置 |
| 19 | location_lng | varchar | 64 | 否 | 否 | 当前位置经度 |
| 20 | location_lat | varchar | 64 | 否 | 否 | 当前位置纬度 |
| 21 | care_worker_communication_limit_times | int | 是 | 否 | 沟通限制次数 | |
| 22 | evaluation_of_carers_limit_times | int | 是 | 否 | 评价限制次数 | |
| 23 | complaint_care_worker_limit_times | int | 是 | 否 | 投诉限制次数 | |
| 24 | create_time | datetime | 是 | 否 | 创建时间 | |
| 25 | update_time | timestamp | 是 | 否 | 更新时间 | |
| 26 | source_table | varchar | 255 | 否 | 否 | 来源表 |
| 27 | source_id | int | 否 | 否 | 来源ID | |
| 28 | source_user_id | int | 否 | 否 | 来源用户 |
表 4-19-ordinary_user(普通用户)
| 编号 | 字段名 | 类型 | 长度 | 是否非空 | 是否主键 | 注释 |
| 1 | ordinary_user_id | int | 是 | 是 | 普通用户ID | |
| 2 | user_name | varchar | 64 | 否 | 否 | 用户姓名 |
| 3 | contact_information | varchar | 64 | 否 | 否 | 联系方式 |
| 4 | user_gender | varchar | 64 | 否 | 否 | 用户性别 |
| 5 | user_age | varchar | 64 | 否 | 否 | 用户年龄 |
| 6 | user_occupation | varchar | 64 | 否 | 否 | 用户职业 |
| 7 | residence_address | varchar | 64 | 否 | 否 | 居住地址 |
| 8 | examine_state | varchar | 16 | 是 | 否 | 审核状态 |
| 9 | user_id | int | 是 | 否 | 用户ID | |
| 10 | create_time | datetime | 是 | 否 | 创建时间 | |
| 11 | update_time | timestamp | 是 | 否 | 更新时间 |
表 4-20-praise(点赞)
| 编号 | 字段名 | 类型 | 长度 | 是否非空 | 是否主键 | 注释 |
| 1 | praise_id | int | 是 | 是 | 点赞ID | |
| 2 | user_id | int | 是 | 是 | 点赞人 | |
| 3 | create_time | timestamp | 是 | 否 | 创建时间 | |
| 4 | update_time | timestamp | 是 | 否 | 更新时间 | |
| 5 | source_table | varchar | 255 | 否 | 否 | 来源表 |
| 6 | source_field | varchar | 255 | 否 | 否 | 来源字段 |
| 7 | source_id | int | 是 | 否 | 来源ID | |
| 8 | status | tinyint | 是 | 否 | 点赞状态:1为点赞,0已取消 |
表 4-21-slides(轮播图)
| 编号 | 字段名 | 类型 | 长度 | 是否非空 | 是否主键 | 注释 |
| 1 | slides_id | int | 是 | 是 | 轮播图ID | |
| 2 | title | varchar | 64 | 否 | 否 | 标题 |
| 3 | content | varchar | 255 | 否 | 否 | 内容 |
| 4 | url | varchar | 255 | 否 | 否 | 链接 |
| 5 | img | varchar | 255 | 否 | 否 | 轮播图 |
| 6 | hits | int | 是 | 否 | 点击量 | |
| 7 | create_time | timestamp | 是 | 否 | 创建时间 | |
| 8 | update_time | timestamp | 是 | 否 | 更新时间 |
表 4-22-upload(文件上传)
| 编号 | 字段名 | 类型 | 长度 | 是否非空 | 是否主键 | 注释 |
| 1 | upload_id | int | 是 | 是 | 上传ID | |
| 2 | name | varchar | 64 | 否 | 否 | 文件名 |
| 3 | path | varchar | 255 | 否 | 否 | 访问路径 |
| 4 | file | varchar | 255 | 否 | 否 | 文件路径 |
| 5 | display | varchar | 255 | 否 | 否 | 显示顺序 |
| 6 | father_id | int | 否 | 否 | 父级ID | |
| 7 | dir | varchar | 255 | 否 | 否 | 文件夹 |
| 8 | type | varchar | 32 | 否 | 否 | 文件类型 |
表 4-23-user(用户账户)
| 编号 | 字段名 | 类型 | 长度 | 是否非空 | 是否主键 | 注释 |
| 1 | user_id | int | 是 | 是 | 用户ID | |
| 2 | state | smallint | 是 | 否 | 账户状态:(1可用|2异常|3已冻结|4已注销) | |
| 3 | user_group | varchar | 32 | 否 | 否 | 所在用户组 |
| 4 | login_time | timestamp | 是 | 否 | 上次登录时间 | |
| 5 | phone | varchar | 11 | 否 | 否 | 手机号码 |
| 6 | phone_state | smallint | 是 | 否 | 手机认证:(0未认证|1审核中|2已认证) | |
| 7 | username | varchar | 16 | 是 | 否 | 用户名 |
| 8 | nickname | varchar | 16 | 否 | 否 | 昵称 |
| 9 | password | varchar | 64 | 是 | 否 | 密码 |
| 10 | | varchar | 64 | 否 | 否 | 邮箱 |
| 11 | email_state | smallint | 是 | 否 | 邮箱认证:(0未认证|1审核中|2已认证) | |
| 12 | avatar | varchar | 255 | 否 | 否 | 头像地址 |
| 13 | open_id | varchar | 255 | 否 | 否 | 针对获取用户信息字段 |
| 14 | create_time | timestamp | 是 | 否 | 创建时间 |
表 4-24-user_group(用户组)
| 编号 | 字段名 | 类型 | 长度 | 是否非空 | 是否主键 | 注释 |
| 1 | group_id | mediumint | 是 | 是 | 用户组ID | |
| 2 | display | smallint | 是 | 否 | 显示顺序 | |
| 3 | name | varchar | 16 | 是 | 否 | 名称 |
| 4 | description | varchar | 255 | 否 | 否 | 描述 |
| 5 | source_table | varchar | 255 | 否 | 否 | 来源表 |
| 6 | source_field | varchar | 255 | 否 | 否 | 来源字段 |
| 7 | source_id | int | 是 | 否 | 来源ID | |
| 8 | register | smallint | 否 | 否 | 注册位置 | |
| 9 | create_time | timestamp | 是 | 否 | 创建时间 | |
| 10 | update_time | timestamp | 是 | 否 | 更新时间 |
第五章 详细设计与实现
5.1前端首页模块
用户登录后首先进入的页面,提供新闻资讯和护工信息推荐。新闻资讯部分展示最新的医疗健康相关资讯,用户可以浏览并进行互动。护工信息推荐则根据用户的偏好和需求展示合适的护工资料,方便用户快速找到合适的陪护服务。前台首页模块展示如下图所示。

图5-1前台首页模块图
5.2用户注册模块
不是医疗陪护系统中正式用户的是可以在线进行注册的,当填写上自己的账号+设置密码+确认密码+昵称+邮箱+手机号+身份+用户姓名+用户性别等信息后再点击“注册”按钮后将会先验证输入的有没有空数据,再次验证密码和确认密码是否是一样的,最后验证输入的账户名和数据库表中已经注册的账户名是否重复,只有都验证没问题后即可用户注册成功。其用户注册模块展示如下图所示。

图5-2注册模块图
5.3登录模块
医疗陪护系统中的前台上注册后的用户是可以通过自己的用户名+密码进行登录的,当用户输入完整的自己的用户名+密码信息并点击“登录”按钮后,将会首先验证输入的有没有空数据,再次验证输入的用户名+密码和数据库中当前保存的用户信息是否一致,只有在一致后将会登录成功并自动跳转到医疗陪护系统的首页中,否则将会提示相应错误信息,登录模块如下图所示。

图5-3登录模块图
5.4前端普通用户功能模块
5.4.1交流论坛模块
用户可以在这里浏览其他用户的帖子,对感兴趣的帖子进行点赞、收藏和评论。同时,用户也可以发布自己的帖子,分享经验或提出问题,与社区内的其他用户进行互动交流。模块如下图所示:

图5-4交流论坛模块图
5.4.2新闻资讯模块
用户可以浏览平台提供的医疗健康相关新闻,对感兴趣的资讯进行点赞、收藏和评论。新闻资讯旨在为用户提供有价值的信息,帮助他们更好地了解医疗健康知识。模块如下图所示。

图5-5新闻资讯模块图
5.4.3护工信息模块
用户可以浏览护工的详细信息,包括护工的资质、经验和服务评价等。用户可以对感兴趣的护工信息进行点赞、收藏和评论,并且可以直接在平台上预约护工服务。护工信息模块旨在帮助用户找到合适的医疗陪护人员。模块如下图所示。

图5-6护工信息详情模块图

图5-7护工信息预约模块图
5.4.4个人中心模块
用户可以在这里查看个人首页,管理个人账户信息。此外,用户可以查看已预约的护工、与护工进行沟通、对护工进行评价以及投诉不满意的护工。个人中心还允许用户管理自己的收藏和评论,方便用户回顾和管理自己的活动记录。模块如下图所示。

图5-8个人中心模块图
5.5前端护士用户功能模块
5.5.1个人中心模块
个人中心是护士用户管理个人信息和预约记录的地方。护士用户可以查看个人首页,管理护工预约,与用户进行沟通,查看用户对护工的评价,查看用户提出的投诉,以及管理自己的收藏和评论。这为护士用户提供了全面的个人管理功能,方便其高效地使用系统。模块如下图所示。

图5-9个人中心模块图
5.6后端管理员功能模块
5.6.1系统用户模块
系统用户管理功能允许管理员对系统中的用户进行全面管理。管理员可以添加用户、修改用户信息、设定用户角色以及处理用户账号的停用或删除。这一功能确保了系统用户信息的准确性和安全性,也方便管理员根据实际需要调整用户权限。流程图如下所示。

图 5-11系统用户流程图
系统用户模块如下图所示。

图5-10系统用户模块图
5.6.2护工信息管理模块
管理员可以在此模块添加、删除和查询护工信息,查看护工的详细资料,以便于对护工资源进行有效管理。模块如下图所示。

图5-11护工信息管理模块图
5.6.3护工预约管理模块
管理员可以处理护工预约相关事宜,包括删除查询、查看详情、进行沟通、评价、投诉、支付处理以及审核预约状态,确保预约流程的顺畅和透明。模块如下图所示。

图5-12护工预约管理模块图
5.6.4投诉护工管理模块
管理员可以处理用户对护工的投诉,进行删除查询、查看详情和审核,以确保问题得到及时解决和反馈。模块如下图所示。

图5-13投诉护工管理模块图
第六章 系统测试
6.1系统测试的目的
测试的主要目的是确保系统的功能和性能满足预期的需求,同时识别和修复潜在的缺陷。通过系统测试,可以验证各个功能模块的正确性和稳定性,确保系统在不同使用场景下的表现符合设计要求。测试目的包括确认系统功能的完整性、验证数据处理的准确性、评估系统的性能和安全性[10]。测试还可以提高用户满意度,保证用户在使用系统时获得流畅和可靠的体验。通过全面的测试,可以降低后期维护成本,减少系统上线后出现故障的风险,从而保障系统的长期稳定运行。
6.2测试方法
在本系统中,测试方法主要依赖于测试用例的设计与执行。测试用例是根据系统需求文档编写的,覆盖所有功能模块及其边界情况。每个测试用例包含输入数据、预期结果和实际结果的对比,以验证系统的功能是否按预期工作。
常见的测试用例包括功能测试用例、边界测试用例和异常测试用例。功能测试用例针对系统的各项功能进行验证;边界测试用例则侧重于输入数据的边界条件,验证系统在极端情况下是否能够稳定运行;异常测试用例则用于验证系统在处理错误输入或异常情况时的反应。本文选择功能测试用例进行系统测试。
在测试执行过程中,记录每个用例的执行结果,并根据实际结果与预期结果的对比,判断系统是否存在缺陷。通过系统化的测试用例执行,可以有效提高测试的覆盖率和效率,为系统的最终上线提供保障。
6.3测试用例
6.3.1用户登录功能测试
表6-1 用户登录功能测试表
| 用例名称 | 用户登录系统 |
| 目的 | 测试用户通过正确的用户名和密码可否登录功能 |
| 前提 | 未登录的情况下 |
| 测试流程 | 1) 进入登录页面 2) 输入正确的用户名和密码 |
| 预期结果 | 用户名和密码正确的时候,跳转到登录成功界面,反之则显示错误信息,提示重新输入 |
| 实际结果 | 实际结果与预期结果一致 |
6.3.2创建数据测试
在系统中,创建功能也是基础功能之一,因此创建功能的测试很有代表性。在此章节主要列举在创建时各种情况下系统结果的测试。由于系统涉及创建功能操作过多,因此将多处统称创建功能。
创建数据用例如表6-2 所示。
表6-2 创建数据测试用例
| 测试用例编号 | YL_05 | |
| 测试用例名称 | 系统使用者进行创建数据 | |
| 测试用例描述 | 使用者输入要创建的数据 | |
| 系统入口 | 浏览器 | |
| 步骤 | 预期结果 | 实际结果 |
| 输入完整并且格式正确的数据 | 提示“创建成功”,并显示所有数据 | 预期结果 |
| 核心位置数据但非必要位置不输入数据 | 提示“创建成功”,并显示所有数据 | 预期结果 |
| 核心数据位置不输入数据 | 提示“创建失败” | 预期结果 |
6.3.3修改数据测试
在系统中,修改功能是系统主要实现功能,因此修改功能的测试很有代表性。在此章节主要列举在修改时各种情况下系统结果的测试。由于系统涉及修改功能操作过多,因此将多处数据表记录修改和状态修改统称修改功能。
修改数据用例如表6-3所示。
表6-3 修改数据测试用例
| 测试用例编号 | YL_06 | |
| 测试用例名称 | 系统使用者进行修改数据 | |
| 测试用例描述 | 使用者对可修改的数据项进行修改 | |
| 系统入口 | 浏览器 | |
| 步骤 | 预期结果 | 实际结果 |
| 将现有数据修改成正确的数据 | 提示“修改成功”,并显示所有数据 | 预期结果 |
| 将现有数据修改成错误的数据 | 提示“修改失败” | 预期结果 |
6.3.4查询数据测试
在系统中,查询功能是使用系统使用最多也是最基础的功能,因此查询功能的测试很有代表性。在此章节主要列举在查询时各种情况下系统结果的测试。
查询数据用例如表6-4所示。
表6-4 查询数据测试用例
| 测试用例编号 | YL_05 | |
| 测试用例名称 | 系统使用者进行查询数据 | |
| 测试用例描述 | 全部查询以及输入关键词查询 | |
| 系统入口 | 浏览器 | |
| 步骤 | 预期结果 | 实际结果 |
| 界面自动查询全部 | 显示对应所有记录 | 预期结果 |
| 输入已存在且能匹配成功的关键字 | 显示所查询到的数据 | 预期结果 |
| 输入不存在的关键字 | 显示数据界面为空 | 预期结果 |
6.4测试结果
在本次测试的过程主要针对所有功能下的添加操作,修改操作和删除操作,并以真实数据一一进行相关功能项目的输入,最终能够保证每个项目涉及的功能都能够正常运行,因此能够保证本次设计的,已实现的功能能够正常运行并且相关数据库的信息也同样保证正确。
结 论
本研究基于SSM技术框架,结合Java语言与MySQL数据库,构建了医疗陪护服务管理系统。通过分层架构设计,Spring实现业务逻辑解耦与事务管理,MyBatis完成数据持久化操作,Spring MVC协调请求分发与响应控制。前端采用Vue.js技术实现动态交互,Ajax技术优化异步通信效率。系统集成RBAC权限模型与JWT认证机制,保障多角色操作安全;通过AOP日志模块追踪操作轨迹,数据库连接池技术提升高并发场景下的系统稳定性。功能模块覆盖护工信息管理、在线预约、即时沟通、服务评价与投诉处理,有效整合医疗陪护资源,规范服务流程,提高供需匹配效率。
研究过程中,验证了SSM框架在业务系统开发中的技术优势,强化了对分层架构协作机制的理解,掌握了数据库设计与性能优化的实践方法。系统开发过程深化了对医疗陪护服务场景的需求分析能力,形成从功能设计到安全管控的完整解决方案。未来可探索服务场景的横向扩展,例如结合居家养老或术后康复需求,细化服务分类标准;技术层面可引入微服务架构提升系统扩展性,强化数据分析模块以优化资源调度策略。研究成果为医疗陪护行业的数字化转型提供可复用的技术参考,推动行业服务标准与质量评价体系的完善。
参考文献
- 尹应荆.JAVA编程语言在计算机软件开发中的应用[J].石河子科技,2023,(05):45-47.
- 刘江涛,王亮亮,吴庆茹,等.基于B/S模式的铁路勘测设计案例信息化管理系统设计与实现[J].铁路计算机应用,2021,30(03):32-35.
- 张丹丹,李弘.基于B/S架构的办公管理系统设计与开发[J].铁路通信信号工程技术,2024,21(09):44-48+106.
- 曹华山. SSM框架在Web应用开发中的设计与实现 [J]. 无线互联科技, 2021, 18 (11): 108-109.
- 张浩. SSM框架在Web应用开发中的设计与实现研究 [J]. 电脑知识与技术, 2023, 19 (08): 52-54.
- 赵媛.基于Vue的Web系统前端性能优化分析[J].电脑编程技巧与维护,2024,(09):44-46.
- 秦冬.浅析Vue框架在前端开发中的应用[J].信息与电脑(理论版),2024,36(13):61-63.
- 李艳杰.MySQL数据库下存储过程的综合运用研究[J].现代信息科技,2023,7(11):80-82+88.
- 周晓玉,崔文超.基于Web技术的数据库应用系统设计[J].信息与电脑(理论版),2023,35(09):189-191.
- 李俊萌.计算机软件测试技术与开发应用策略分析[J].信息记录材料,2023,24(03):50-52.
- Java Sunrise Coffee: Better Beans, and Better Coffee [J]. M2 Presswire, 2025,
- Salunke V S ,Ouda A . A Performance Benchmark for the PostgreSQL and MySQL Databases [J]. Future Internet, 2024, 16 (10): 382-382.
- Shao W ,Liu K . Design and Implementation of Online Ordering System Based on SSM [J]. Journal of Big Data and Computing, 2024, 2 (3):
- 王立军, 张晓峰. 基于SSM框架的医疗陪护服务系统设计与实现[J]. 计算机工程与应用, 2022,58(12):245-251.
- 陈思远, 李国栋. SSM架构下的智能医疗陪护平台开发研究[J]. 软件导刊, 2021,20(07):89-93.
- 黄伟, 周明辉. 基于Spring+MyBatis的医院护工调度管理系统[J]. 现代电子技术, 2020,43(18):127-130.
- 刘洋, 赵雨婷. 医疗陪护系统中SSM框架与RBAC权限模型集成研究[J]. 信息技术与网络安全, 2019,38(05):67-71.
- 徐志强, 吴敏. 基于SSM的移动医疗陪护预约系统优化设计[J]. 计算机系统应用, 2023,32(04):112-117.
- 孙佳宁, 胡磊. MyBatis在医疗陪护系统数据持久层的应用实践[J]. 计算机科学与探索, 2021,15(09):1643-1650.
- 郭宇航, 林静. 基于Spring MVC的医疗陪护服务质量评价模块实现[J]. 计算机技术与发展, 2022,32(03):45-49+55.
致 谢
医疗陪护系统设计与实现工作已结束,虽然过程中充满挑战,但内心充满自豪和满足。感谢大学四年间教导我的所有老师,他们的专业知识与人生智慧让我成长为能独立完成系统的学生。特别感谢指导老师,他耐心解答疑惑,引导我解决问题,提升自主解决能力。室友和同学们的宝贵建议和支持也让我取得长足进步。未来,我将继续努力追求卓越,不辜负所学所悟和老师期望。坚信坚定信念和不懈努力,未来定能取得更辉煌成就。期待更美好未来!
医疗陪护系统设计与实现不仅是技术挑战,挫折和困难是成长的垫脚石,让我更深入理解问题,精确找到解决方案。每次解决问题,都感到满足和自豪。
对于未来,我充满期待和信心。无论道路多崎岖,只要保持坚定信念,持续努力,定能取得更大成就。期待将知识和技能运用到实际中,为社会做出更大贡献。
最后,感谢所有帮助和支持我的人。你们的教诲、鼓励和支持让我有今天的成就。我会继续努力,不辜负期望,为实现更美好的未来而奋斗。
springMVC及spring配置文件在server/src/main/webapp/WEB-INF/web.xml,代码如下:
<servlet>
<servlet-name>SpringDispatcherServlet</servlet-name>
<servlet-class>org.springframework.web.servlet.DispatcherServlet</servlet-class>
<init-param>
<param-name>contextConfigLocation</param-name>
<!-- 引入spring配置文件 -->
<param-value>classpath:spring/spring-*.xml</param-value>
</init-param>
</servlet>
<servlet-mapping>
<servlet-name>SpringDispatcherServlet</servlet-name>
<url-pattern>/</url-pattern>
</servlet-mapping>
项目统一采用utf-8,避免中文乱码,代码如下:
<filter>
<filter-name>CharacterEncodingFilter</filter-name>
<filter-class>org.springframework.web.filter.CharacterEncodingFilter</filter-class>
<init-param>
<param-name>encoding</param-name>
<param-value>UTF-8</param-value>
</init-param>
</filter>
<filter-mapping>
<filter-name>CharacterEncodingFilter</filter-name>
<url-pattern>/*</url-pattern>
</filter-mapping>
字符串常量定义代码在FindConfig.java文件中,代码如下:
package com.project.demo.constant;
public class FindConfig {
public static String PAGE = "page";
public static String SIZE = "size";
public static String LIKE = "like";
public static String ORDER_BY = "orderby";
public static String FIELD = "field";
public static String GROUP_BY = "groupby";
public static String MIN_ = "_min";
public static String MAX_ = "_max";
}
entity实体类,使用java类去映射数据库中的数据库表,以AccessToken.java为例,里面含有数据库表名称,表中的主键字段,表中其他字段与Java属性间的映射,代码如下:
@TableName("access_token")
@Data
@EqualsAndHashCode(callSuper = false)
public class AccessToken implements Serializable {
private static final long serialVersionUID = 913269304437207500L;
@TableId(value = "token_id", type = IdType.AUTO)
private Integer tokenId;
@TableField(value = "token")
private String token;
@TableField(value = "maxage")
private Integer maxage;
项目方法集成在BaseController.java文件中,增的代码如下:
@PostMapping("/add")
@Transactional
public Map<String, Object> add(HttpServletRequest request) throws IOException {
service.insert(service.readBody(request.getReader()));
return success(1);
}
@Transactional
public Map<String, Object> addMap(Map<String,Object> map){
service.insert(map);
return success(1);
}
项目方法集成在BaseController.java文件中,删的代码如下:
@RequestMapping(value = "/del")
@Transactional
public Map<String, Object> del(HttpServletRequest request) {
service.delete(service.readQuery(request), service.readConfig(request));
return success(1);
}
项目方法集成在BaseController.java文件中,改的代码如下:
@PostMapping("/set")
@Transactional
public Map<String, Object> set(HttpServletRequest request) throws IOException {
service.update(service.readQuery(request), service.readConfig(request), service.readBody(request.getReader()));
return success(1);
}
项目方法集成在BaseController.java文件中,查询一条数据的代码如下:
@RequestMapping("/get_obj")
public Map<String, Object> obj(HttpServletRequest request) {
List resultList = service.selectBaseList(service.select(service.readQuery(request), service.readConfig(request)));
if (resultList.size() > 0) {
JSONObject jsonObject = new JSONObject();
jsonObject.put("obj",resultList.get(0));
return success(jsonObject);
} else {
return success(null);
}
}
项目方法集成在BaseController.java文件中,查询列表数据的代码如下:
@RequestMapping("/get_list")
public Map<String, Object> getList(HttpServletRequest request) {
Map<String, Object> map = service.selectToPage(service.readQuery(request), service.readConfig(request));
return success(map);
}
项目方法集成在BaseController.java文件中,上传文件的方法代码如下:
@PostMapping("/upload")
public Map<String, Object> upload(@RequestParam(value = "file",required=false) MultipartFile file,HttpServletRequest request) {
log.info("进入方法");
if (file.isEmpty()) {
return error(30000, "没有选择文件");
}
try {
//判断有没路径,没有则创建
String filePath = request.getSession().getServletContext().getRealPath("\\") +"upload\\";
File targetDir = new File(filePath);
if (!targetDir.exists() && !targetDir.isDirectory()) {
if (targetDir.mkdirs()) {
log.info("创建目录成功");
} else {
log.error("创建目录失败");
}
}
String fileName = file.getOriginalFilename();
int lastIndexOf = fileName.lastIndexOf(".");
String suffix = fileName.substring(lastIndexOf);
fileName = IdWorker.getId()+suffix;
File dest = new File(filePath + fileName);
log.info("文件路径:{}", dest.getPath());
log.info("文件名:{}", dest.getName());
file.transferTo(dest);
JSONObject jsonObject = new JSONObject();
jsonObject.put("url", "/api/upload/" + fileName);
return success(jsonObject);
} catch (IOException e) {
log.info("上传失败:{}", e.getMessage());
}
return error(30000, "上传失败");
}
项目方法集成在BaseController.java文件中,格式化的方法代码如下:
public Map<String, Object> success(Object o) {
Map<String, Object> map = new HashMap<>();
if (o == null) {
map.put("result", null);
return map;
}
if (o instanceof List) {
if (((List) o).size() == 1) {
o = ((List) o).get(0);
map.put("result", o);
}else {
String jsonString = JSONObject.toJSONString(o);
JSONArray objects = service.covertArray(JSONObject.parseArray(jsonString));
map.put("result", objects);
}
} else if (o instanceof Integer || o instanceof String) {
map.put("result", o);
} else {
String jsonString = JSONObject.toJSONString(o);
JSONObject jsonObject = JSONObject.parseObject(jsonString);
JSONObject j = service.covertObject(jsonObject);
map.put("result", j);
}
return map;
}
项目方法集成在BaseController.java文件中,错误处理的方法代码如下:
public Map<String, Object> error(Integer code, String message) {
Map<String, Object> map = new HashMap<>();
map.put("error", new HashMap<String, Object>(4) {{
put("code", code);
put("message", message);
}});
return map;
}
在登陆方法钟,有一个map类型的参数,用于存储从浏览器中发送过来的数据,方法的返回值也是一个map类型,键值对结构,非空校验通过后会调用service层的一个select方法,该方法主要是格式化生成一个sql查询语句,生成的sql语句会作为参数传给,servece层的另外一个方法,该方法会直接调用dao层的方法操作数据库,而之前生成的sql语句也会作为参数传送过去,登陆使用了MD5加密,登陆成功后,会给登陆成功的用户发送登陆令牌,登陆令牌为实体类,映射到数据库中的AccessToken表,该实体类含有令牌ID,使用UUID工具,创建不重复的字符串作为ID,然后会将用户的信息同样作为属性,加入到令牌对象中,之后执行service的save方法,与用户登陆时查询用户原理一致,会将令牌信息存入到数据库中,之后采用json格式封装返回给浏览器的数据,返回的数据封装好时,调用success方法,格式化返回的数据,以特定的格式返回给浏览器,浏览器写通用的代码,对返回的数据进行验证和处理,登陆代码如下:
@PostMapping("login")
public Map<String, Object> login(@RequestBody Map<String, String> data, HttpServletRequest httpServletRequest) {
log.info("[执行登录接口]");
String username = data.get("username");
String email = data.get("email");
String phone = data.get("phone");
String password = data.get("password");
List resultList = null;
QueryWrapper wrapper = new QueryWrapper<User>();
Map<String, String> map = new HashMap<>();
项目dao层都声明为interface接口,具体的操作在XML中体现,XML使用namespace后面填上interface的权限命名,实现当前XML与我们的interface之间的绑定,并调用select方法,通过占位符表达式,将参数原封不动的绑定到方法中,mybatis调用此方法时,就会将sql语句,发送给数据库执行,执行后会将结果传给mybatis框架,mybatis框架会根据我们定义的返回结果类型,对数据进行封装,封装成我们的Java对象,代码如下:
<mapper namespace="com.project.demo.dao.base.BaseMapper">
<select id="selectBaseList" resultType="java.util.LinkedHashMap">
${select}
</select>
<select id="selectBaseCount" resultType="Integer">
${count}
</select>
<select id="selectBaseOne" resultType="Object">
${select}
</select>
<update id="updateBaseSql">
${sql}
</update>
<delete id="deleteBaseSql">
${sql}
</delete>
</mapper>
Java对象返回后,会到我们的service层,service拿到数据后会执行一系列操作,这里面时将其中的数据用一个工具类转换成this对象,返回集合结果,代码如下:
public List selectBaseList(String select) {
List<Map<String,Object>> mapList = baseMapper.selectBaseList(select);
List<E> list = new ArrayList<>();
for (Map<String,Object> map:mapList) {
list.add(JSON.parseObject(JSON.toJSONString(map),eClass));
}
return list;
}
MD5加密的实现方法,使用了jdk中的工具,生成的为字节数组,经过一系列操作,会转换为MD5加密密码,代码如下:
public String encryption(String plainText) {
String re_md5 = new String();
try {
MessageDigest md = MessageDigest.getInstance("MD5");
md.update(plainText.getBytes());
byte b[] = md.digest();
int i;
StringBuffer buf = new StringBuffer("");
for (int offset = 0; offset < b.length; offset++) {
i = b[offset];
if (i < 0)
i += 256;
if (i < 16)
buf.append("0");
buf.append(Integer.toHexString(i));
}
re_md5 = buf.toString();
} catch (Exception e) {
e.printStackTrace();
}
return re_md5;
}
登陆拦截管理器,在interceptor文件夹下的LoginInterceptor.java文件,拦截器会首先对用户登陆注册的接口放行,之后会对用户登陆的身份令牌进行校验,如果没有身份令牌,为“未登录用户”,无身份令牌的游客依然允许访问,固对请求做了限制,post请求要求必须要有身份令牌,所以在post请求没有身份令牌的情况下,会禁止用户登陆,并禁止用户访问相关的接口,拦截器中,做了跨域处理,代码如下:
@Slf4j
public class LoginInterceptor implements HandlerInterceptor {
private String tokenName = "x-auth-token";
@Override
public boolean preHandle(HttpServletRequest request, HttpServletResponse response, Object handler) throws Exception {
String token = request.getHeader(this.tokenName);
setHeader(request, response);
log.info("[请求接口] - {} , [请求类型] - {}",request.getRequestURL().toString(),request.getMethod());
private void setHeader(HttpServletRequest request, HttpServletResponse response) {
response.setHeader("Access-control-Allow-Origin", request.getHeader("Origin"));
response.setHeader("Access-Control-Allow-Methods", "GET, HEAD, POST, PUT, DELETE, TRACE, OPTIONS, PATCH");
response.setHeader("Access-Control-Allow-Credentials", "true");
response.setHeader("Access-Control-Allow-Headers", request.getHeader("Access-Control-Request-Headers"));
response.setHeader("Access-Control-Max-Age", "1800");
response.setHeader("Content-Type", "application/json;charset=UTF-8");
response.setStatus(HttpStatus.OK.value());
}
注册方法执行过程中,会调用service下的readBody方法,并将我们的request对象传递进去,将传递过去的数据转换成map形式,并且访问了controller,之后可以在map对象中拿到相应的用户数据,首先判断用户名是否已存在,是否已被其他人注册,保证用户名的唯一性,此处将输入的用户名进行查询数据库,获取一个集合,若该集合非空,则证明该用户名已经被注册,返回一条错误信息“用户已存在”,若用户名可用,先将用户传入进来的密码加密,加密后将用户的信息发给service相应的方法,service层调用dao层相应的方法,将用户注册的信息,存储到数据库中,代码如下:
@PostMapping("register")
public Map<String, Object> signUp(HttpServletRequest request) throws IOException {
Map<String, String> query = new HashMap<>();
Map<String,Object> map = service.readBody(request.getReader());
query.put("username",String.valueOf(map.get("username")));
List list = service.selectBaseList(service.select(query, new HashMap<>()));
if (list.size()>0){
return error(30000, "用户已存在");
}
map.put("password",service.encryption(String.valueOf(map.get("password"))));
service.insert(map);
return success(1);
}
用户的权限,存储在实体类entity下的UserGroup.java中,数据库表中,该表格存储的是用户的相应权限,每一个user用户表下的每一条数据,代表一个用户,里面都有一个UserGroup字段,来判断当前所具有的身份和权限,浏览器通过访问UserGroupController.java相应的方法,获取当前用户具有的权限,根据相应的权限定制该用户菜单显示,代码如下:
@TableName("user_group")
@Data
@EqualsAndHashCode(callSuper = false)
public class UserGroup implements Serializable {
private static final long serialVersionUID = 968356951391304707L;
}
Mybatis框架,是对数据库进行操作的框架,存在一个独立的配置文件mybatis-config.xml,配置使用一些特定的操作,对Java对象中的数据库进行映射配置,项目使用的是mybatis-plus框架,该框架是对mybatis框架的又一层封装,框架提供一些基础的功能,如插入数据到数据库中的insert方法,代码如下:
<?xml version="1.0" encoding="UTF-8" ?>
<!DOCTYPE configuration
PUBLIC "-//mybatis.org//DTD Config 3.0//EN"
"http://mybatis.org/dtd/mybatis-3-config.dtd">
<configuration>
<settings>
<setting name="lazyLoadingEnabled" value="true" />
<setting name="aggressiveLazyLoading" value="false" />
<setting name="useGeneratedKeys" value="true" />
<setting name="useColumnLabel" value="true" />
<setting name="mapUnderscoreToCamelCase" value="false" />
</settings>
</configuration>
<!--mybatis-->
<dependency>
<groupId>com.baomidou</groupId>
<artifactId>mybatis-plus</artifactId>
<version>3.3.1</version>
</dependency>
Mybatis框架,当前接口的具体映射为mapper下的xml文件,可以使用很多mybatis已经定义好的标签,如增删改查的四个标签,在标签中间写的是具体的sql语句,如include标签,会执行固定的sql语句,这样在选取字段时,就不需要重复书写,where标签则为动态查询标签,去除空格的标签为trim,循环遍历标签为foreach,代码如下:
<sql id="selectAccessTokenVo">
select token_id, token, maxage, create_time, update_time, user_id from access_token
</sql>
<select id="selectAccessTokenList" parameterType="com.project.demo.entity.AccessToken" resultMap="AccessTokenResult">
<include refid="selectAccessTokenVo"/>
<where>
<if test="token != null and token != ''"> and token = #{token}</if>
<if test="maxage != null "> and maxage = #{maxage}</if>
<if test="userId != null "> and user_id = #{userId}</if>
</where>
</select>
<select id="selectAccessTokenById" parameterType="Integer" resultMap="AccessTokenResult">
<include refid="selectAccessTokenVo"/>
where token_id = #{tokenId}
</select>
<insert id="insertAccessToken" parameterType="com.project.demo.entity.AccessToken" useGeneratedKeys="true" keyProperty="tokenId">
insert into access_token
<trim prefix="(" suffix=")" suffixOverrides=",">
<if test="token != null and token != ''">token,</if>
<if test="maxage != null ">maxage,</if>
<if test="createTime != null ">create_time,</if>
<if test="updateTime != null ">update_time,</if>
<if test="userId != null ">user_id,</if>
</trim>
<trim prefix="values (" suffix=")" suffixOverrides=",">
<if test="token != null and token != ''">#{token},</if>
<if test="maxage != null ">#{maxage},</if>
<if test="createTime != null ">#{createTime},</if>
<if test="updateTime != null ">#{updateTime},</if>
<if test="userId != null ">#{userId},</if>
</trim>
</insert>
<update id="updateAccessToken" parameterType="com.project.demo.entity.AccessToken">
update access_token
<trim prefix="SET" suffixOverrides=",">
<if test="token != null and token != ''">token = #{token},</if>
<if test="maxage != null ">maxage = #{maxage},</if>
<if test="createTime != null ">create_time = #{createTime},</if>
<if test="updateTime != null ">update_time = #{updateTime},</if>
<if test="userId != null ">user_id = #{userId},</if>
</trim>
where token_id = #{tokenId}
</update>
<delete id="deleteAccessTokenById" parameterType="Integer">
delete from access_token where token_id = #{tokenId}
</delete>
<delete id="deleteAccessTokenByIds" parameterType="String">
delete from access_token where token_id in
<foreach item="tokenId" collection="array" open="(" separator="," close=")">
#{tokenId}
</foreach>
</delete>
项目中,除basecontroller外,其他controlller里面基本不含其他方法,均来自于basecontroller的继承,个别特定controller无法使用通用方法时,会重写相应的增上改查方法,原理是将浏览器中传递过来的数据,直接调用addMap方法、代码如下:
@PostMapping("/add")
@Transactional
public Map<String, Object> add(HttpServletRequest request) throws IOException {
Map<String,Object> paramMap = service.readBody(request.getReader());
this.addMap(paramMap);
return success(1);
}
@Transactional
public Map<String, Object> addMap(Map<String,Object> map){
service.insert(map);
return success(1);
}
请关注点赞+私信博主,免费领取项目源码
4630

被折叠的 条评论
为什么被折叠?



