基于springboot高校学生奖学金评选系设计与实现
摘 要
随着信息技术的发展,传统的高校奖学金评选方式逐渐暴露出一些问题,比如流程繁琐、评选标准不统一、信息不透明等。为了提高奖学金管理的效率和公正性,越来越多的高校开始引入信息化手段,进行系统化的奖学金评选管理。本文设计并实现了一套基于Spring Boot框架的高校学生奖学金评选系统,通过简化管理流程、提高透明度,解决了传统手工管理中存在的一些问题。该系统面向学生、教师和管理员三个用户角色,学生可以通过系统申请奖学金、更新个人信息、查看奖学金发放情况、参与评选反馈和互动;教师可以管理学生的奖学金申请,审核学生资料,评审奖学金申请,并提供反馈;管理员则负责系统的全面管理,包括用户权限控制、奖学金信息管理、新闻和公告发布等。系统采用前后端分离的架构,结合Spring Boot进行开发,保证了高效的运行和良好的可扩展性。通过对奖学金申请、发放、反馈等数据的管理,系统不仅提升了操作效率,也增强了数据的透明度。实验结果表明,该系统运行稳定,能够有效提升高校奖学金评选的公正性和管理效率,具有较好的推广前景。
关键词:Spring Boot;奖学金评选;前后端分离
Design and Implementation of the Student Scholarship Selection Department for Universities Based on Springboot
Abstract
With the development of information technology, the traditional method of selecting university scholarships has gradually exposed some problems, such as cumbersome processes, inconsistent selection criteria, and opaque information. In order to improve the efficiency and fairness of scholarship management, more and more universities are introducing information technology to conduct systematic scholarship selection and management. This article designs and implements a university student scholarship selection system based on the Spring Boot framework. By simplifying the management process and improving transparency, it solves some problems in traditional manual management. The system is aimed at three user roles: students, teachers, and administrators. Students can apply for scholarships, update personal information, view scholarship distribution status, participate in evaluation feedback, and interact through the system; Teachers can manage students' scholarship applications, review student information, evaluate scholarship applications, and provide feedback; Administrators are responsible for the comprehensive management of the system, including user permission control, scholarship information management, news and announcement publishing, etc. The system adopts a front-end and back-end separation architecture, combined with Spring Boot for development, ensuring efficient operation and good scalability. By managing scholarship application, disbursement, feedback and other data, the system not only improves operational efficiency but also enhances data transparency. The experimental results show that the system runs stably and can effectively improve the fairness and management efficiency of university scholarship selection, with good prospects for promotion.
Keywords: Spring Boot; Scholarship selection; Front and rear separation
目 录
1.绪论
1.1.研究背景与意义
随着高等教育规模的不断扩大,高校学生奖学金评选工作的复杂性和重要性日益凸显。传统的奖学金评选方法通常依赖手工操作和纸质文档,这不仅效率低下,而且容易出现信息不准确、透明度不足等问题[1]。基于Spring Boot框架开发的高校学生奖学金评选系统旨在通过现代信息技术手段解决这些问题,提高评选过程的透明度、公正性和效率。该系统采用Java语言进行后端开发,利用Spring Boot的优势快速搭建了一个稳定且可扩展的应用架构,确保系统的高效运行与易于维护。通过集成MyBatis与MySQL数据库,实现了数据处理的安全性和高效性[2]。前端使用Vue.js框架提供了直观易用的操作界面,增强了用户体验。系统不仅简化了奖学金评选流程,减少了人工操作带来的误差,还通过自动化机制提高了评选的公正性和透明度,促进了教育公平,激励学生积极进取,具有重要的实用价值和社会意义。
1.2.国内外现状
1.2.1.国内现状分析
在国内,高校学生奖学金评选过程中普遍存在效率低下和透明度不足的问题。传统的评选方式依赖手工操作和纸质文档,容易导致信息不准确和管理混乱。一些高校已经开始采用信息化手段进行管理,但现有系统往往功能单一,用户体验不佳,且缺乏统一标准。基于Spring Boot框架开发的高校学生奖学金评选系统通过集成MyBatis与MySQL数据库,确保数据处理的安全性和高效性,并利用Vue.js提供直观易用的操作界面,显著提升了系统的实用性和用户体验[3]。系统支持多种奖学金类型的配置,能够满足不同奖项的评选需求,有助于提高评选工作的公正性和透明度,推动教育公平的发展。
1.2.2.国外现状分析
在国外,许多高等教育机构已经采用了先进的信息技术来管理学生奖学金评选过程,以提高效率和透明度。这些系统通常具备自动化数据处理、在线申请与审核以及实时结果公示等功能,极大地简化了管理流程[4]。但不同国家和地区之间的系统往往缺乏互操作性,定制化需求高,导致成本上升。一些解决方案虽然功能全面,可能过于复杂,不适合小型教育机构使用。基于现代框架开发的奖学金评选系统通过提供灵活且用户友好的界面,不仅能够满足复杂的评选需求,还能根据具体要求进行调整,适应不同规模的教育机构,促进更广泛的应用和推广,有助于提升全球教育公平性和学生的积极性。
2.技术介绍
2.1.Spring Boot框架
采用Spring Boot框架开发的高校学生奖学金评选系统充分利用了其简化配置和快速部署的优势,使得开发者能够迅速搭建一个稳定且可扩展的应用架构。框架通过自动配置和起步依赖减少了繁琐设置,特别适合构建微服务架构的应用程序[5]。系统后端使用Java语言进行开发,借助Spring Boot的强大功能实现业务逻辑与控制层的有效分离,提高了代码的模块化和可维护性。Spring Boot的开源社区支持和丰富的插件生态为系统的稳定性和扩展性提供了保障。这种技术选择不仅确保了系统的高效运行和易于维护,还为其未来的功能扩展和技术升级奠定了坚实基础,使其能够灵活应对不断变化的管理需求。
2.2.Java语言
系统采用Java语言进行后端开发,充分利用其跨平台性、稳定性和强大的生态系统[6]。Java作为一种强类型语言,具备丰富的库和工具支持,能够高效处理复杂的业务逻辑和数据操作。通过与框架结合,系统实现了模块化设计,提升了代码的可读性和可维护性。多线程处理能力确保了系统在高并发场景下的性能表现,同时处理多个奖学金申请和审核流程[7]。语言的安全特性为系统的用户数据和支付功能提供了可靠保障。通过集成持久层框架与数据库,代码能够高效完成数据存储与查询操作,进一步增强了系统的整体性能和稳定性。
2.3.Vue.js前端框架
Vue.js 是一款轻量级、渐进式的JavaScript框架,具有高效的响应式数据绑定和组件化开发特点,特别适用于构建动态和交互性强的用户界面。在本系统中,Vue.js 通过响应式机制确保数据变化时界面自动更新,提升用户体验。系统采用组件化开发,将页面拆分为独立模块,如奖学金申请和公告信息等,从而提高代码复用性和维护性。同时,Vuex 被用于集中管理全局状态,确保不同组件间的数据一致性。Vue.js 的虚拟DOM技术优化了页面渲染效率,避免不必要的DOM操作,提升了性能。通过Vue Router,系统实现了单页面应用(SPA)模式,便于用户在不同角色页面之间无缝切换。此外,Vue.js 丰富的生态系统支持,如Vue CLI、Vuetify和Element UI等,使得开发过程更加高效和便捷。总体而言,Vue.js 为系统提供了高效的前端开发解决方案,提升了用户体验和系统的可维护性。
2.4.MySQL数据库
系统使用MySQL作为关系型数据库管理系统,存储所有学生、教师、管理员以及奖学金相关的数据信息。MySQL以其高效的数据处理能力、稳定性和广泛的应用场景成为本系统的数据库选择。通过MySQL的事务处理和数据一致性机制,系统能够有效保证数据的准确性和可靠性。
3.系统分析
3.1.系统可行性分析
3.1.1.技术可行性
本系统采用Spring Boot作为后端框架,Vue.js作为前端框架,结合MySQL数据库进行数据存储,整体技术方案成熟且具有较高的可扩展性。Spring Boot能够快速构建高效且易于维护的后端服务,Vue.js提供了响应式的数据绑定和组件化开发方式,能够有效提升用户界面的交互性和流畅度。此外,MySQL数据库具备良好的性能,能够稳定存储系统的大量数据。所采用的技术在行业中已经得到广泛应用,且有完善的文档支持和社区支持,因此,从技术角度来看,系统设计和开发完全可行[8]。
3.1.2.经济可行性
本系统使用的Spring Boot、Vue.js和MySQL等技术均为开源框架,无需支付高额的许可费用,从而降低了开发和使用成本。系统所需的硬件资源(如服务器和数据库)配置要求适中,可以使用现有的设备进行部署,这进一步减少了硬件投资。此外,系统具备较高的自动化程度,日常的运维和管理成本较低。因此,从经济角度来看,项目实施的总体成本可控,具有较好的性价比。
3.1.3.操作可行性
本系统设计时充分考虑了不同用户角色的需求,界面简洁且操作流畅。学生、教师和管理员各自的功能模块清晰,学生可以申请奖学金并查看申请进度,教师可管理学生申请并进行审核,管理员负责系统配置和数据管理。系统支持Web端访问,兼容多种设备,方便用户在不同场景下使用。操作流程简单直观,用户上手容易,且具备良好的扩展性,可以根据实际需求进行后续功能拓展。因此,系统的操作性非常好,具有较强的可行性。
3.2.系统功能分析
Springboot高校学生奖学金评选系统包含供学生用户,教师用户和管理员三个角色划分,每个角色对应的主要功能如下:
3.2.1.学生用户注册主要功能
(1)首页:展示的是轮播图、新闻资讯、公告消息等推荐。
(2)注册:在学生注册页面中填写好学生姓名、学生性别、学生年龄、选择身份、账号、密码、确认密码、昵称、邮箱等信息,点击下方注册按钮,提示注册成功后,系统将自动跳转回到首页。
(3)登录:登录是填写好账号、密码以及验证通过,然后点击“登录”。
(4)我的账户:学生用户点击“个人信息”按钮,可以对个人的头像、昵称、联系号码等信息进行更新,修改密码:用户点击“修改密码”按钮,可以对登录密码进行更改,首先输入原密码,然后再输入新密码和确认密码,当原密码正确,输入两次新密码一致,则修改成功,否则给出错误提示信息。
(5)公告消息:展示后台发布的公告信息。点击信息可发表评论、点赞、收藏等操作。
(6)新闻资讯:展示后台发布的新闻资讯信息,点击信息可发表评论、点赞、收藏等操作。
(7)奖学金:展示后台发布奖学金信息详情,用户浏览到感兴趣的奖学金项目,学生用户可行申请,申请需教师审核通过才能申请成功。点击信息可发表评论、点赞、收藏等操作。
(8)学生咨询:主要展示学生咨询记录。
(9)个人中心:包含资料申请、奖学金申请、奖学金发放、评选反馈、学生咨询、收藏、评论管理等的功能,资料申请:主要展示该学生用户资料申请的记录和审核状态。奖学金申请:主要展示学生用户奖学金申请记录。奖学金发放:主要展示学生用户奖学金发放记录。评选反馈:主要展示学生用户对奖学金评选的反馈和建议记录。学生咨询:主要展示学生用户车咨询记录。收藏:用户可收藏自己感兴趣的奖学金信息到自己的收藏夹,方便日后自己查看申请。评论管理:用户可查看系统评论信息和交流心得注意事项等功能。
3.2.2.教师用户主要功能
(1)注册:在教师注册页面中填写好教师姓名、教师性别、教师年龄、选择身份、账号、密码、确认密码、昵称、邮箱等信息,点击下方注册按钮,提示注册成功后,系统将自动跳转回到首页。
(2)登录:登录是填写好账号、密码以及验证通过,然后点击“登录”。
(3)资料申管理:管理该教师的学生的资料申请记录。
(5)奖学金申请管理:管理该教师的学生奖学金申请记录。
(6)奖学金发放管:管理该教师的学生的奖学金发放记录。
(7)评审反馈管理:管理该教师的学生用户对评审的反馈和建议信息。
(8)学生咨询管理:管理该教师的学生用户的咨询记录。
3.2.3.管理员主要功能
(1)个人信息:管理员点击“个人信息”按钮,可以对个人的头像、昵称、联系号码等信息进行更新,修改密码:用户点击“修改密码”按钮,可以对登录密码进行更改,首先输入原密码,然后再输入新密码和确认密码,当原密码正确,输入两次新密码一致,则修改成功,否则给出错误提示信息。
(2)系统用户:管理员可以管理平台的所有系统用户,确保用户权限和信息的安全性。可进行增删改查等操作。
(3)奖学金管理:包含奖学金列表和奖学金添加功能。奖学金列表:展示所有的奖学金信息,可进行增删改查等操作。奖学金添加:可手动添加奖学金信息。
(4)资料申管理:管理所有学生的资料申请记录。
(5)奖学金申请管理:管理所有学生奖学金申请记录。
(6)奖学金发放管:管理所有学生的奖学金发放记录。
(7)评选反馈管理:管理所有学生用户对评选的反馈和建议信息。
(8)评审反馈管理:管理所有学生用户对评审的反馈和建议信息。
(9)学生咨询管理:包含学生咨询列表和学生咨询添加功能。学生咨询列表:展示所有的学生咨询信息,可进行增删改查等操作。学生咨询添加:可手动添加学生咨询信息。
(10)系统管理:主要是轮播图管理:管理员可以管理平台首页的轮播图内容,提供宣传和推广信息,可进行查询、添加、删除、重置详情等操作。添加的轮播图可在前台首页展示。
(11)公告消息管理:展示管理员发布的公告消息,可进行增删改查等操作。可手动添加公告消息。添加的信息可在前台首页展示。
(12)资源管理:包含新闻资讯信息、资讯分类等功能,新闻资讯信息:管理员可查看添加的新闻资讯信息,可进行增删改查等操作。资讯分类:管理员可查看添加的资讯分类信息,添加的信息都可在前台展示。
3.3.非功能性需求分析
性能需求:系统应具备良好的响应速度与并发处理能力,能够支持至少500名用户同时在线操作。常规功能(如申请提交、信息查询等)响应时间应控制在2秒以内,保障用户在高访问量下的使用体验。数据库应优化索引,采用适当的缓存策略以提升整体性能。
安全性需求:系统需建立完善的权限管理机制,确保不同角色(学生、教师、管理员)数据隔离。用户信息在传输过程中采用HTTPS加密,登录密码进行加密存储(如MD5加盐或更安全算法),防止敏感信息泄露。同时应具备防SQL注入、非法访问检测、异常操作记录等安全防护措施。
可靠性与稳定性:系统应具有稳定的运行能力,在出现异常时能够及时提示并记录日志,避免数据丢失。服务部署需具备容错和恢复能力,在部分模块故障的情况下能保持核心功能正常运行,保障奖学金评选流程不中断。
可维护性:系统采用模块化结构设计,前后端逻辑清晰,便于代码维护与版本迭代。开发文档齐全,重要模块具备注释和接口说明,方便后期开发人员进行调试、升级或功能扩展。
可扩展性:系统结构应支持后续功能的灵活扩展,如奖学金种类增设、移动端适配、消息推送集成等。模块之间保持低耦合,新增功能可以快速接入,减少对原有系统的影响。
用户体验:界面设计简洁直观,交互流程符合用户操作习惯,提供清晰的引导和提示。重要操作设置确认机制,避免误操作。系统响应及时,常用功能易于访问,提升整体用户满意度。
3.4.注册用户用例分析
3.4.1.学生用户用例图
Springboot高校学生奖学金评选系统中注册学生用户包含注册、登录、首页、我的账户、新闻资讯、公告消息、奖学金、学生咨询、个人中心等功能模块,对应角色用例图如图3.1所示:

图3.1 学生用户角色用例图
3.4.2.教师用户用例图
Springboot高校学生奖学金评选系统中注册教师用户包含注册、登录、个人信息、资料申请管理、奖学金申请管理、奖学金发放管理、评审反馈管理、学生咨询管理等功能模块,对应角色用例图如图3.2所示:

图3.2教师用户角色用例图
3.4.3.管理员用例图
Springboot高校学生奖学金评选系统中管理员涉及系统用户、个人信息、奖学金管理、资料申请管理、奖学金申请管理、奖学金发放管理、评选反馈管理、评审反馈管理、学生咨询管理、系统管理、公告消息管理、资源管理等,管理员对应的用例图如图3.3所示:

图3.3管理员角色用例图
3.5.系统流程分析
3.5.1.用户登录操作流程
所有用户登录系统需要前端校验用户名、密码是否正确以及是否为空,具体流程图如图所示:

图3-3用户登录流程图
3.5.2.用户修改密码操作流程
所有用户可以我的账户信息页面,点击修改修改密码进行修改登录密码操作,修改密码流程如图所示:

图3-4修改密码流程图
3.5.3.添加奖学金流程
添加奖学金功能,输入奖学金名称、奖学金类型、奖学金金额等信息,并校验输入是否正确,奖学金添加流程图,如图所示:

图3-5奖学金添加流程图
4.系统设计
系统设计阶段是开发过程中的核心环节,涉及到系统架构、数据库结构以及各模块的功能设计。为了确保系统的高效性、可扩展性和易维护性,设计过程将依据功能需求和非功能性需求进行优化。
4.1.系统功能模块设计
Springboot高校学生奖学金评选系统中网站功能模块主要涉及有学生用户、教师用户和管理员四个角色,每个角色对应的功能模块如图4.1所示。

图4.1Springboot高校学生奖学金评选系统功能模块图
4.2.数据库设计
4.2.1.数据库概念结构设计
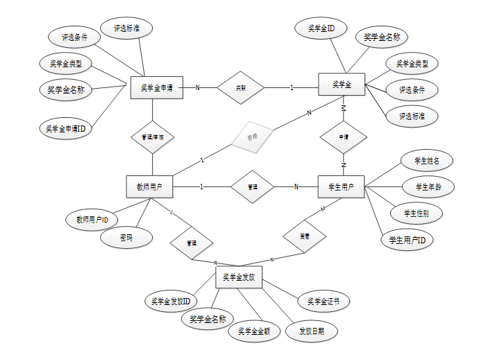
Springboot高校学生奖学金评选系统中停车场教师用户、学生用户、奖学金、奖学金申请、奖学金发放等E-R实体关系图。

图4.2Springboot高校学生奖学金评选系统 E-R关系图
4.2.2.数据库逻辑结构设计
将上述教师用户、学生用户、奖学金、奖学金申请、奖学金发放等E-R图转换为数据库表结构,如下:
表 4-1-scholarship(奖学金)
| 编号 | 字段名 | 类型 | 长度 | 是否非空 | 是否主键 | 注释 |
| 1 | scholarship_id | int | 是 | 是 | 奖学金ID | |
| 2 | name_of_scholarship | varchar | 64 | 否 | 否 | 奖学金名称 |
| 3 | types_of_scholarships | varchar | 64 | 否 | 否 | 奖学金类型 |
| 4 | scholarship_amount | varchar | 64 | 否 | 否 | 奖学金金额 |
| 5 | selection_conditions | varchar | 64 | 否 | 否 | 评选条件 |
| 6 | subsidy_quota | double | 否 | 否 | 资助名额 | |
| 7 | selection_criteria | varchar | 64 | 否 | 否 | 评选标准 |
| 8 | scoring_items | varchar | 64 | 否 | 否 | 评分项目 |
| 9 | item_weight | varchar | 64 | 否 | 否 | 项目权重 |
| 10 | cover_image | varchar | 255 | 否 | 否 | 封面图片 |
| 11 | collect_len | int | 是 | 否 | 收藏数 | |
| 12 | information_application_limit_times | int | 是 | 否 | 申请资料限制次数 | |
| 13 | create_time | datetime | 是 | 否 | 创建时间 | |
| 14 | update_time | timestamp | 是 | 否 | 更新时间 |
表 4-2-scholarship_application(奖学金申请)
| 编号 | 字段名 | 类型 | 长度 | 是否非空 | 是否主键 | 注释 |
| 1 | scholarship_application_id | int | 是 | 是 | 奖学金申请ID | |
| 2 | name_of_scholarship | varchar | 64 | 否 | 否 | 奖学金名称 |
| 3 | types_of_scholarships | varchar | 64 | 否 | 否 | 奖学金类型 |
| 4 | scholarship_amount | varchar | 64 | 否 | 否 | 奖学金金额 |
| 5 | selection_conditions | varchar | 64 | 否 | 否 | 评选条件 |
| 6 | selection_criteria | varchar | 64 | 否 | 否 | 评选标准 |
| 7 | scoring_items | varchar | 64 | 否 | 否 | 评分项目 |
| 8 | item_weight | varchar | 64 | 否 | 否 | 项目权重 |
| 9 | student_users | int | 否 | 否 | 学生用户 | |
| 10 | student_name | varchar | 64 | 否 | 否 | 学生姓名 |
| 11 | transcript | varchar | 255 | 否 | 否 | 成绩单 |
| 12 | award_certificate | varchar | 255 | 否 | 否 | 获奖证书 |
| 13 | practice_report | varchar | 255 | 否 | 否 | 实践报告 |
| 14 | self_evaluation | text | 65535 | 否 | 否 | 自我评价 |
| 15 | teacher_user | int | 否 | 否 | 教师用户 | |
| 16 | teacher_rating | double | 否 | 否 | 教师评分 | |
| 17 | review_comments | text | 65535 | 否 | 否 | 评审意见 |
| 18 | mentor_recommendation_letter | varchar | 255 | 否 | 否 | 导师推荐信 |
| 19 | selection_results | text | 65535 | 否 | 否 | 评选结果 |
| 20 | examine_state | varchar | 16 | 是 | 否 | 审核状态 |
| 21 | examine_reply | varchar | 255 | 否 | 否 | 审核回复 |
| 22 | scholarship_award_limit_times | int | 是 | 否 | 发放奖学金限制次数 | |
| 23 | selection_feedback_limit_times | int | 是 | 否 | 反馈限制次数 | |
| 24 | create_time | datetime | 是 | 否 | 创建时间 | |
| 25 | update_time | timestamp | 是 | 否 | 更新时间 | |
| 26 | source_table | varchar | 255 | 否 | 否 | 来源表 |
| 27 | source_id | int | 否 | 否 | 来源ID | |
| 28 | source_user_id | int | 否 | 否 | 来源用户 |
表 4-3-scholarship_award(奖学金发放)
| 编号 | 字段名 | 类型 | 长度 | 是否非空 | 是否主键 | 注释 |
| 1 | scholarship_award_id | int | 是 | 是 | 奖学金发放ID | |
| 2 | name_of_scholarship | varchar | 64 | 否 | 否 | 奖学金名称 |
| 3 | types_of_scholarships | varchar | 64 | 否 | 否 | 奖学金类型 |
| 4 | scholarship_amount | varchar | 64 | 否 | 否 | 奖学金金额 |
| 5 | student_users | int | 否 | 否 | 学生用户 | |
| 6 | student_name | varchar | 64 | 否 | 否 | 学生姓名 |
| 7 | release_date | date | 否 | 否 | 发放日期 | |
| 8 | scholarship_certificate | varchar | 255 | 否 | 否 | 奖学金证书 |
| 9 | create_time | datetime | 是 | 否 | 创建时间 | |
| 10 | update_time | timestamp | 是 | 否 | 更新时间 | |
| 11 | source_table | varchar | 255 | 否 | 否 | 来源表 |
| 12 | source_id | int | 否 | 否 | 来源ID | |
| 13 | source_user_id | int | 否 | 否 | 来源用户 |
表 4-4-student_users(学生用户)
| 编号 | 字段名 | 类型 | 长度 | 是否非空 | 是否主键 | 注释 |
| 1 | student_users_id | int | 是 | 是 | 学生用户ID | |
| 2 | student_name | varchar | 64 | 否 | 否 | 学生姓名 |
| 3 | student_gender | varchar | 64 | 否 | 否 | 学生性别 |
| 4 | student_age | varchar | 64 | 否 | 否 | 学生年龄 |
| 5 | examine_state | varchar | 16 | 是 | 否 | 审核状态 |
| 6 | user_id | int | 是 | 否 | 用户ID | |
| 7 | create_time | datetime | 是 | 否 | 创建时间 | |
| 8 | update_time | timestamp | 是 | 否 | 更新时间 |
表 4-5-teacher_user(教师用户)
| 编号 | 字段名 | 类型 | 长度 | 是否非空 | 是否主键 | 注释 |
| 1 | teacher_user_id | int | 是 | 是 | 教师用户ID | |
| 2 | teachers_name | varchar | 64 | 否 | 否 | 教师姓名 |
| 3 | gender_of_teachers | varchar | 64 | 否 | 否 | 教师性别 |
| 4 | teachers_age | varchar | 64 | 否 | 否 | 教师年龄 |
| 5 | examine_state | varchar | 16 | 是 | 否 | 审核状态 |
| 6 | user_id | int | 是 | 否 | 用户ID | |
| 7 | create_time | datetime | 是 | 否 | 创建时间 | |
| 8 | update_time | timestamp | 是 | 否 | 更新时间 |
表 4-6-information_application(资料申请)
| 编号 | 字段名 | 类型 | 长度 | 是否非空 | 是否主键 | 注释 |
| 1 | information_application_id | int | 是 | 是 | 资料申请ID | |
| 2 | name_of_scholarship | varchar | 64 | 否 | 否 | 奖学金名称 |
| 3 | types_of_scholarships | varchar | 64 | 否 | 否 | 奖学金类型 |
| 4 | scholarship_amount | varchar | 64 | 否 | 否 | 奖学金金额 |
| 5 | selection_conditions | varchar | 64 | 否 | 否 | 评选条件 |
| 6 | selection_criteria | varchar | 64 | 否 | 否 | 评选标准 |
| 7 | scoring_items | varchar | 64 | 否 | 否 | 评分项目 |
| 8 | item_weight | varchar | 64 | 否 | 否 | 项目权重 |
| 9 | student_users | int | 否 | 否 | 学生用户 | |
| 10 | student_name | varchar | 64 | 否 | 否 | 学生姓名 |
| 11 | transcript | varchar | 255 | 否 | 否 | 成绩单 |
| 12 | award_certificate | varchar | 255 | 否 | 否 | 获奖证书 |
| 13 | practice_report | varchar | 255 | 否 | 否 | 实践报告 |
| 14 | self_evaluation | text | 65535 | 否 | 否 | 自我评价 |
| 15 | teacher_user | int | 否 | 否 | 教师用户 | |
| 16 | teacher_rating | double | 否 | 否 | 教师评分 | |
| 17 | review_comments | text | 65535 | 否 | 否 | 评审意见 |
| 18 | mentor_recommendation_letter | varchar | 255 | 否 | 否 | 导师推荐信 |
| 19 | examine_state | varchar | 16 | 是 | 否 | 审核状态 |
| 20 | examine_reply | varchar | 255 | 否 | 否 | 审核回复 |
| 21 | scholarship_application_limit_times | int | 是 | 否 | 申请奖学金限制次数 | |
| 22 | review_feedback_limit_times | int | 是 | 否 | 反馈限制次数 | |
| 23 | create_time | datetime | 是 | 否 | 创建时间 | |
| 24 | update_time | timestamp | 是 | 否 | 更新时间 | |
| 25 | source_table | varchar | 255 | 否 | 否 | 来源表 |
| 26 | source_id | int | 否 | 否 | 来源ID | |
| 27 | source_user_id | int | 否 | 否 | 来源用户 |
表 4-7-review_feedback(评审反馈)
| 编号 | 字段名 | 类型 | 长度 | 是否非空 | 是否主键 | 注释 |
| 1 | review_feedback_id | int | 是 | 是 | 评审反馈ID | |
| 2 | name_of_scholarship | varchar | 64 | 否 | 否 | 奖学金名称 |
| 3 | types_of_scholarships | varchar | 64 | 否 | 否 | 奖学金类型 |
| 4 | scholarship_amount | varchar | 64 | 否 | 否 | 奖学金金额 |
| 5 | selection_conditions | varchar | 64 | 否 | 否 | 评选条件 |
| 6 | selection_criteria | varchar | 64 | 否 | 否 | 评选标准 |
| 7 | scoring_items | varchar | 64 | 否 | 否 | 评分项目 |
| 8 | item_weight | varchar | 64 | 否 | 否 | 项目权重 |
| 9 | student_users | int | 否 | 否 | 学生用户 | |
| 10 | student_name | varchar | 64 | 否 | 否 | 学生姓名 |
| 11 | teacher_user | int | 否 | 否 | 教师用户 | |
| 12 | feedback_content | text | 65535 | 否 | 否 | 反馈内容 |
| 13 | create_time | datetime | 是 | 否 | 创建时间 | |
| 14 | update_time | timestamp | 是 | 否 | 更新时间 | |
| 15 | source_table | varchar | 255 | 否 | 否 | 来源表 |
| 16 | source_id | int | 否 | 否 | 来源ID | |
| 17 | source_user_id | int | 否 | 否 | 来源用户 |
表 4-8-selection_feedback(评选反馈)
| 编号 | 字段名 | 类型 | 长度 | 是否非空 | 是否主键 | 注释 |
| 1 | selection_feedback_id | int | 是 | 是 | 评选反馈ID | |
| 2 | name_of_scholarship | varchar | 64 | 否 | 否 | 奖学金名称 |
| 3 | types_of_scholarships | varchar | 64 | 否 | 否 | 奖学金类型 |
| 4 | scholarship_amount | varchar | 64 | 否 | 否 | 奖学金金额 |
| 5 | selection_conditions | varchar | 64 | 否 | 否 | 评选条件 |
| 6 | selection_criteria | varchar | 64 | 否 | 否 | 评选标准 |
| 7 | scoring_items | varchar | 64 | 否 | 否 | 评分项目 |
| 8 | item_weight | varchar | 64 | 否 | 否 | 项目权重 |
| 9 | student_users | int | 否 | 否 | 学生用户 | |
| 10 | student_name | varchar | 64 | 否 | 否 | 学生姓名 |
| 11 | feedback_content | text | 65535 | 否 | 否 | 反馈内容 |
| 12 | create_time | datetime | 是 | 否 | 创建时间 | |
| 13 | update_time | timestamp | 是 | 否 | 更新时间 | |
| 14 | source_table | varchar | 255 | 否 | 否 | 来源表 |
| 15 | source_id | int | 否 | 否 | 来源ID | |
| 16 | source_user_id | int | 否 | 否 | 来源用户 |
表 4-9-student_counseling(学生咨询)
| 编号 | 字段名 | 类型 | 长度 | 是否非空 | 是否主键 | 注释 |
| 1 | student_counseling_id | int | 是 | 是 | 学生咨询ID | |
| 2 | student_users | int | 否 | 否 | 学生用户 | |
| 3 | student_name | varchar | 64 | 否 | 否 | 学生姓名 |
| 4 | teacher_user | int | 否 | 否 | 教师用户 | |
| 5 | consultation_time | datetime | 否 | 否 | 咨询时间 | |
| 6 | student_counseling | text | 65535 | 否 | 否 | 学生咨询 |
| 7 | teachers_reply | text | 65535 | 否 | 否 | 教师回复 |
| 8 | create_time | datetime | 是 | 否 | 创建时间 | |
| 9 | update_time | timestamp | 是 | 否 | 更新时间 |
5.系统详细设计
5.1.注册用户主要功能实现
5.1.1.学生用户注册
注册:在学生注册页面中填写好学生姓名、学生性别、学生年龄、选择身份、账号、密码、确认密码、昵称、邮箱等信息,点击下方注册按钮,提示注册成功后,系统将自动跳转回到首页。用户注册如图5-1所示面图

图5-1用户注册界面图
关键代码如下:

5.1.2.登录
登录:登录是填写好账号、密码以及验证通过,然后点击“登录”。登录如图5-2所示。

图5-2登录界面图
关键代码如下:

5.1.3新闻资讯
新闻资讯:展示后台发布的新闻资讯信息,点击信息可发表评论、点赞、收藏等操作。新闻资讯如图5-3所示。

图5-3新闻资讯界面图
关键代码:

5.1.4.奖学金
奖学金:展示后台发布奖学金信息详情,用户浏览到感兴趣的奖学金项目,学生用户可行申请,申请需教师审核通过才能申请成功。点击信息可发表评论、点赞、收藏等操作。奖学金如图5-4所示。

图5-4奖学金界面图
5.1.5.个人中心
个人中心:包含资料申请、奖学金申请、奖学金发放、评选反馈、学生咨询、收藏、评论管理等的功能,资料申请:主要展示该学生用户资料申请的记录和审核状态。奖学金申请:主要展示学生用户奖学金申请记录。奖学金发放:主要展示学生用户奖学金发放记录。评选反馈:主要展示学生用户对奖学金评选的反馈和建议记录。学生咨询:主要展示学生用户车咨询记录。收藏:用户可收藏自己感兴趣的奖学金信息到自己的收藏夹,方便日后自己查看申请。评论管理:用户可查看系统评论信息和交流心得注意事项等功能。充值中心如图5-5所示。进场信息如图5-6所示。

图5-5资料申请界面图

图5-6奖学金申请界面图
关键代码:

5.2.管理员主要功能实现
5.2.1.系统用户
系统用户:管理员可以管理平台的所有系统用户,确保用户权限和信息的安全性。可进行增删改查等操作。系统用户界面图5-6所示。

图5-6系统用户界面图
关键代码:

5.2.2.奖学金管理
奖学金管理:包含奖学金列表和奖学金添加功能。奖学金列表:展示所有的奖学金信息,可进行增删改查等操作。奖学金添加:可手动添加奖学金信息。奖学金管理如图5-7所示。

图5-7奖学金管理界面图
关键代码如下:

5.2.3.学生咨询管理
学生咨询管理:包含学生咨询列表和学生咨询添加功能。学生咨询列表:展示所有的学生咨询信息,可进行增删改查等操作。学生咨询添加:可手动添加学生咨询信息。学生咨询管理如图5-8所示。

图5-8学生咨询管理界面图
关键代码如下:

5.2.4.系统管理
系统管理:主要是轮播图管理:管理员可以管理平台首页的轮播图内容,提供宣传和推广信息,可进行查询、添加、删除、重置详情等操作。添加的轮播图可在前台首页展示。系统管理管理如图5-9所示。

图5-9系统管理界面图
5.2.5.资源管理
资源管理:包含新闻资讯信息、资讯分类等功能,新闻资讯信息:管理员可查看添加的新闻资讯信息,可进行增删改查等操作。资讯分类:管理员可查看添加的资讯分类信息,添加的信息都可在前台展示。资源管理如图5-10所示。

图5-10资源管理界面图
6.系统测试
6.1.功能测试
系统测试是软件开发过程中必不可少的环节之一,它旨在验证整个软件系统是否满足需求规格说明书定义的要求。对于Springboot高校学生奖学金评选系统而言,主要进行功能测试,以下是部分功能的测试用例:
添加奖学金测试用例:
| 功能名称 | 测试用例 | 预期结果 | 实际结果 | 通过情况 |
| 添加奖学金功能 | 奖学金添加页输入:奖学金名称、奖学金类型、奖学金金额等字段信息,点击提交 | 提交成功,前端页面、后台奖学金列表展示该信息 | 提交成功,前端页面、后台奖学金列表展示该信息 | 通过 |
查询奖学金测试用例:
| 功能名称 | 测试用例 | 预期结果 | 实际结果 | 通过情况 |
| 查询奖学金功能 | 奖学金:标题名称搜索框输入:奖学金名称击查询 | 列表成功过滤筛选出关键字为:奖学金名称的奖学金信息 | 列表成功过滤筛选出关键字为:奖学金名称的奖学金信息 | 通过 |
删除奖学金测试用例:
| 功能名称 | 测试用例 | 预期结果 | 实际结果 | 通过情况 |
| 删除奖学金详情功能 | 选择奖学金,点击详情,删除奖学金,点击提交 | 跳转页面不在显示奖学金的详细信息 | 跳转页面不在显示奖学金的详细信息 | 通过 |
修改奖学金测试用例:
| 模块名称 | 测试用例 | 预期结果 | 实际结果 | 通过情况 |
| 修改奖学金功能 | 选择奖学金,点击详情,修改奖学金名称:奖学金1,修改名称:奖学金2,点击提交 | 提示修改成功,该奖学金的标题变更为奖学金2 | 提示修改成功,该奖学金的标题变更为奖学金2 | 通过 |
通过对奖学金功能的添加、查询、删除详情、修改的全业务流程操作测试验证,测试用例执行通过。
6.2.测试结论
在完成Springboot高校学生奖学金评选系统的开发后,进行全面的系统测试,以确保系统的功能、稳定性达到预期要求。通过上述编写的功能模块测试用例,奖学金功能的添加、查询、删除详情、修改的全业务流程操作测试验证,整个系统的测试验证通过。
结 论
系统通过整合现代信息技术,提供了一个高效、安全且便捷的管理平台,显著提升了奖学金评选过程的透明度和公正性。利用快速搭建的应用架构,确保了系统的高效运行与易于维护。数据处理的安全性和高效性得到了保障,同时前端界面提供了良好的用户体验。核心功能包括申请与审核、标准设定及结果公示,简化了评选流程并减少了人工操作带来的误差。管理员能够全面管理学生信息,实时更新成绩和评选状态,并对结果进行公示,接受监督。系统不仅促进了教育公平,激励了学生积极进取,还为高校提供了一套全面高效的管理工具,具有重要的实用价值和广泛的应用前景。
致 谢
在完成本毕业论文的过程中,我得到了许多人的支持与帮助,在此表达我最诚挚的感谢。我要感谢我的导师,感谢您在整个研究和开发阶段给予的悉心指导和宝贵建议,您的专业精神和耐心启发了我对项目的深入理解。我也要感谢家人和朋友的支持与鼓励,是你们的理解和信任给予了我不断前进的动力。感谢所有参与和支持此项目的同学和朋友们,大家的合作和努力使这个系统得以成功实现,并为未来的发展奠定了坚实基础。谢谢你们每一个人。
参考文献
- 邓斯妮,陈家敏,蔡维晟,等. 基于SpringBoot技术的综测N服务管理系统设计与实现 [J]. 现代信息科技, 2021, 5 (05): 13-18.
- 叶开平,蔡维晟,陈家敏,等. 基于SpringBoot的综测可视化管理系统的研究与设计 [J]. 电脑知识与技术, 2021, 17 (12): 100-104.
- Hejing W . Commerce Middle Office Management System Based on Springboot [J]. International Journal of Advanced Network, Monitoring and Controls, 2022, 7 (2): 32-45.
- ]Yang Y . Design and Implementation of Student Information Management System Based on Springboot [J]. Advances in Computer, Signals and Systems, 2022, 6 (6):
- Shao W ,Liu K . Design and Implementation of Online Ordering System Based on SpringBoot [J]. Journal of Big Data and Computing, 2024, 2 (3):
- 李琳,张航,黎俊熙,等. 基于SpringBoot的奖学金评定管理系统设计与实现 [J]. 电脑编程技巧与维护, 2024, (11): 95-97+113.
- 高键,王海淼. 基于SpringBoot的结构化面试一体化系统的设计与实现 [J]. 电脑知识与技术, 2024, 20 (33): 47-50.
- 余波. 基于SpringBoot的高职院校竞赛管理系统研究 [J]. 九江学院学报(自然科学版), 2024, 39 (04): 70-74+113.
- 郭静,胡猛,李维善,等. 基于PyQt5和SpringBoot的电影院票务系统检测平台研究 [J]. 现代信息科技, 2025, 9 (01): 88-92+99.
- 鄂雪妮,沈志涛,王超. 基于Springboot微服务架构的移动网络用户投诉预处理系统设计与实现 [J]. 长江信息通信, 2025, 38 (01): 115-117.
- 黄鹏,晋文聪,李明桂. 基于SpringBoot和Vue的医疗器械管理系统的设计与实现 [J]. 信息与电脑, 2025, 37 (02): 155-157.
- 赵向娜,张金瑀,龚炳江. 基于SpringBoot的基建铁矿管理系统 [J]. 电脑知识与技术, 2025, 21 (03): 100-104.
- 姚佰允,张豪,杜瑞庆. 基于SpringBoot与Vue的学院人员管理系统设计与实现 [J]. 无线互联科技, 2025, 22 (02): 78-83.
- 韦珍娜,陈宇佳. 基于Springboot的服装租赁系统设计 [J]. 电脑编程技巧与维护, 2025, (01): 35-38.
- 汪鹏,姜苏城,钱宝健. 基于Vue和SpringBoot的乡村创业互助系统 [J]. 电脑编程技巧与维护, 2025, (01): 27-30+69.
- 黄江凯,施运应,谢吉煌,等. 基于SpringBoot+Vue的大学生党员发展教育管理平台的设计与实现 [J]. 电脑知识与技术, 2025, 21 (04): 57-60.
- 梁雨中. 基于SpringBoot+Vue的智慧养殖场环境监控系统 [J]. 电脑知识与技术, 2025, 21 (05): 61-63.
- 汪汇泉,汤杰. 高职院校提前招生的数据治理与平台建设研究 [J]. 常州信息职业技术学院学报, 2025, 24 (01): 24-29.
- 于永利. 基于SpringBoot的药品订购系统的设计与实现 [J]. 信息与电脑, 2025, 37 (04): 117-119.
- 韦军,农磊,韦龙腾,等. 基于SpringBoot的矿山安全评价系统的设计与实现 [J]. 电脑编程技巧与维护, 2025, (02): 110-113.
请关注点赞+私信博主,免费领取项目源码
SpringBoot奖学金评选系统设计

被折叠的 条评论
为什么被折叠?



