摘要
在高等教育普及化的今天,大学生兼职现象已变得日益普遍。由于家庭经济压力、对未来职业规划的迷茫或是对专业技能的实践需求,许多大学生选择在校期间参与兼职工作。这种兼职行为不仅为学生提供了经济来源,也有助于他们积累实际工作经验、锻炼社交技能,并更好地规划未来的职业道路。然而,随着兼职市场的不断扩大,大学生在寻找合适兼职岗位时面临着信息不对称、效率低下等问题,从而增加了其就业、经济和生活压力。为了解决上述问题,建立一个有效的大学生兼职信息系统显得尤为重要。
本文提出的大学生兼职信息管理系统是采用C#语言进行开发设计的。本文首先阐述了系统的研究背景和意义;然后对系统进行了可行性、功能性等分析;接着详细介绍了系统的设计原理和实现细节,包括系统架构设计、数据库设计、主要功能模块设计等;最后对系统进行了部署和测试。通过本系统的的成功开发,不仅为大学生兼职信息管理提供了一套有效的解决方案,也为其他类似系统的设计和实现提供了有益的参考。
关键词:大学生;兼职信息管理;C#
Abstract
Today, with the popularization of higher education, the phenomenon of college students taking part-time jobs has become increasingly common. Due to family financial pressure, confusion about future career planning, or practical needs for professional skills, many college students choose to participate in part-time work during their time in school. This part-time job not only provides students with a source of income, but also helps them accumulate practical work experience, exercise social skills, and better plan their future career paths. However, with the continuous expansion of the part-time job market, college students face problems such as information asymmetry and low efficiency when searching for suitable part-time positions, which increases their employment, economic, and life pressures. To address the aforementioned issues, it is particularly important to establish an effective part-time job information system for college students.
The part-time information management system for college students proposed in this article was developed and designed using C # language. This article first elaborates on the research background and significance of the system; Then, feasibility and functionality analyses were conducted on the system; Then, the design principles and implementation details of the system were introduced in detail, including system architecture design, database design, and main functional module design; Finally, the system was deployed and tested. The successful development of this system not only provides an effective solution for part-time information management of college students, but also provides useful references for the design and implementation of other similar systems.
Keywords: College students; Part time information management; C#
1 绪论
1.1 研究背景
随着信息化时代的快速发展,信息技术已经在各行各业中得到了广泛的应用。大学生作为社会的新鲜血液,他们在学业之余也积极参与各种兼职活动,以丰富自己的人生经历、提升专业技能和获取额外的经济收益。然而,传统的兼职信息获取方式,如中介介绍、校内海报、社交媒体等,存在着信息更新不及时、信息不对称、安全性难以保障等问题。因此,开发一个专门为大学生设计的兼职信息系统变得尤为重要。
C#是一种强大且易于学习的编程语言,它拥有丰富的库和框架,特别适用于开发Windows桌面应用程序和Web应用程序。使用C#开发大学生兼职信息系统,可以利用其高效的编程特性、强大的数据库访问能力以及良好的用户界面设计支持,确保系统的稳定性和用户体验。在国内,基于C#的大学生兼职信息系统的开发与应用正逐渐受到关注。随着高校信息化建设的推进和大学生兼职市场的扩大,越来越多的高校和企业开始尝试开发适用于大学生的兼职信息系统。这些系统通常涵盖了兼职信息的发布、查询、筛选、推荐等功能,为大学生提供便捷、高效的兼职信息获取渠道。
城市发展日新月异,交通工具的普及使得城市停车问题日益凸显。尤其是在繁华区、居民区和医院等地方,找车位难、停车难的问题一直困扰着广大车主。因此,开发设计一个大学生兼职信息系统具有重要的意义。
首先,可以高信息获取效率:兼职信息系统可以为大学生提供一个集中、便捷的信
息获取平台。学生可以轻松浏览和筛选适合自己的兼职岗位,减少了传统方式中的信息搜寻成本。
其次,可以增加信息透明度:系统可以对兼职信息进行分类和标准化,减少虚假信息的流通,确保信息的真实性和可靠性。同时,系统的反馈和评价机制也可以让大学生对兼职单位和岗位有更深入的了解。
再次,有助于保障学生权益:系统可以与学校、企业等部门合作,为大学生提供安全的兼职环境,确保学生的合法权益不受侵害。
最后,有助于推动信息化教育:通过开发和使用兼职信息系统,大学生可以更加深入地了解和应用信息技术,增强他们的信息化素养,为未来的工作做好准备。
1.3论文结构与章节安排
论文将分层次进行编排,除去论文摘要致谢文献参考部分,正文部分主要结构如下:
第一章:绪论,主要介绍系统的研究背景和意义、论文整体框架的结构。
第二章:系统分析,主要对系统进行可行性技术、系统功能分析、用例分析。
第三章:系统总体设计,主要是对系统的架构、功能结构、系统数据库进行分析。
第四章:系统详细设计与实现,根据系统功能的划分,主要对系统的部分界面进行展示。
第五章:系统测试,主要对系统的主要功能进行测试。
第六章:结论,主要对系统的开发设计工作进行总结。
2系统分析
系统分析是开发一个项目的先决条件,通过系统分析可以很好的了解系统的主体用户的基本需求情况,同时这也是项目的开发的原因。进而对系统开发进行可行性分析,通常包括技术可行性、经济可行性等,可行性分析同时也是从项目整体角度进行的分析。然后就是对项目的具体需求进行分析,分析的手段一般都是通过用户的用例图来实现。下面是详细的介绍。
2.1 可行性分析
(1)技术可行性
C#是一种强大且易于学习的编程语言,它拥有丰富的库和框架,特别适用于开发Windows桌面应用程序和Web应用程序。使用C#开发大学生兼职信息系统,可以利用其高效的编程特性、强大的数据库访问能力以及良好的用户界面设计支持,确保系统的稳定性和用户体验。因此,从技术层面分析是可行的。
(2)经济可行性
大学生兼职信息系统可以为大学生、兼职提供方和学校带来多方面的经济效益。对于学生而言,系统可以帮助他们快速找到合适的兼职工作,提高收入;对于兼职提供方来说,系统可以降低招聘成本,提高招聘效率;对于学校而言,通过与系统合作,可以更好地了解学生的兼职需求和状况,为学生提供更有针对性的指导和服务。此外,C#的社区支持广泛,有大量现成的开源库和教程可以参考和使用,降低了开发难度和成本。因此,从经济角度分析是可行的。
- 社会可行性
随着信息技术的普及和社会对信息化的要求不断提高,开发一个基于C#的大学生兼职信息系统符合社会的发展趋势。系统可以为大学生提供一个安全、可靠的兼职信息交流平台,促进信息的流通和共享,减少信息不对称现象。同时,系统也可以帮助提高大学生的就业竞争力和实践能力,为社会培养更多优秀的人才。因此,从社会角度分析是可行的。
2.2 系统流程分析
系统流程是用一些特定的符合和线条来进行演示用户在使用系统时的过程,在进行系统分析的时候,业务流程可以帮助开发人员更好的理解业务,发现错误,完善系统。
2.2.1 数据新增流程
用户通过登录才能访问系统及权限以内的功能,对此将实现各种应用及管理等功能,用户登录流程图如下图2-1所示。

图2-1 登录流程图
用户成功登入系统后就能够实现增加数据的操作,增加数据的编号由系统生成,用户不能随意填写,除了编号以外,其他增加信息用户自己填写,填写后的信息需经过系统验证,验证通过后即可完成数据新增,数据新增的流程图如下图2-2所示。

图2-2 数据新增流程图
2.2.3 数据删除流程
如果系统里面存在一些没有用的数据,相关的管理人员还可以对这些数据进行删除,数据删除时流程图如下图2-3所示。

图2-3 数据删除流程图
2.3.1 功能性分析
按照大学生兼职信息系统的角色,主要包括学生用户、管理员和企业用户这三大功能模块,各模块功能内容如下:
- 学生用户功能主要包括注册登录、首页、公告消息、兼职资讯、招聘信息、我的(我的账户、个人中心),其用例图如下图2-4所示。

图2-4 学生用户用例图
2. 管理员功能主要包括后台首页、系统用户、招聘信息管理、应聘信息管理、面试邀请管理、企业评价管理、学生评价管理、系统管理、公告消息管理、资源管理、我的(个人信息、修改密码、网站首页)。其用例图如下图2-5所示。

图2-5 管理员用例图
3.企业用户功能主要包括后台管理、招聘信息管理、应聘信息管理、面试邀请管理、企业评价管理、学生评价管理、我的(个人信息、修改密码、网站首页)。其用例图如下图2-6所示。

图2-6 企业用户用例图
2.3.2 非功能性分析
大学生兼职信息系统的非功能性需求比如大学生兼职信息系统的安全性怎么样,可靠性怎么样,性能怎么样,可拓展性怎么样等。具体可以表示在如下2-1表格中:
表2-1大学生兼职信息系统非功能需求表
| 安全性 | 主要指大学生兼职信息系统数据库的安装,数据库的使用和密码的设定必须合乎规范。 |
| 可靠性 | 可靠性是指大学生兼职信息系统能够安装用户的指示进行操作,经过测试,可靠性90%以上。 |
| 性能 | 性能是影响大学生兼职信息系统占据市场的必要条件,所以性能最好要佳才好。 |
| 可扩展性 | 比如数据库预留多个属性,比如接口的使用等确保了系统的非功能性需求。 |
| 易用性 | 用户只要跟着大学生兼职信息系统的页面展示内容进行操作,就可以了。 |
| 可维护性 | 大学生兼职信息系统开发的可维护性是非常重要的,经过测试,可维护性没有问题 |
2.4本章小结
本章主要通过对大学生兼职信息系统的可行性分析、流程分析、功能需求分析、系统用例分析,确定整个大学生兼职信息系统要实现的功能。同时也为大学生兼职信息系统的代码实现和测试提供了标准。
3 系统总体设计
本章主要讨论的内容包括大学生兼职信息系统的架构设计、功能模块设计、数据库系统设计。
3.1 系统架构设计
本大学生兼职信息系统从架构上分为三层:表现层(UI)、业务逻辑层(BLL)以及数据层(DL)。

图3-1系统架构设计图
表现层(UI):又称UI层,主要完成本大学生兼职信息系统的UI交互功能,一个良好的UI可以打打提高用户的用户体验,增强用户使用本大学生兼职信息系统时的舒适度。UI的界面设计也要适应不同版本的大学生兼职信息系统以及不同尺寸的分辨率,以做到良好的兼容性。UI交互功能要求合理,用户进行交互操作时必须要得到与之相符的交互结果,这就要求表现层要与业务逻辑层进行良好的对接。
业务逻辑层(BLL):主要完成本大学生兼职信息系统的数据处理功能。用户从表现层传输过来的数据经过业务逻辑层进行处理交付给数据层,系统从数据层读取的数据经过业务逻辑层进行处理交付给表现层。
数据层(DL):由于本大学生兼职信息系统的数据是放在服务端的MySQL数据库中,因此本属于服务层的部分可以直接整合在业务逻辑层中,所以数据层中只有数据库,其主要完成本大学生兼职信息系统的数据存储和管理功能。
3.2 系统功能模块设计
在上一章节中主要对系统的功能性需求和非功能性需求进行分析,并且根据需求分析了本大学生兼职信息系统中的用例。那么接下来就要开始对本大学生兼职信息系统主要功能和数据库开始进行设计。大学生兼职信息系统根据前面章节的需求分析得出,其总体功能模块图如图3-2所示。
图3-2 系统功能模块图
3.3 数据库设计
数据库设计一般包括需求分析、概念模型设计、数据库表建立三大过程,其中需求分析前面章节已经阐述,概念模型设计有概念模型和逻辑结构设计两部分。
3.3.1 数据库概念结构设计
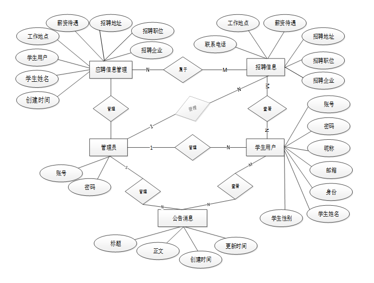
下面是整个大学生兼职信息系统中主要的数据库表总E-R实体关系图。
图3-3 系统总E-R关系图
3.3.2 数据库逻辑结构设计
通过上一小节中大学生兼职信息系统中总E-R关系图上得出一共需要创建很多个数据表。在此主要罗列几个主要的数据库表结构设计。
表access_token (登陆访问时长)
| 编号 | 名称 | 数据类型 | 长度 | 小数位 | 允许空值 | 主键 | 默认值 | 说明 |
| 1 | token_id | int | 10 | 0 | N | Y | 临时访问牌ID | |
| 2 | token | varchar | 64 | 0 | Y | N | 临时访问牌 | |
| 3 | info | text | 65535 | 0 | Y | N | ||
| 4 | maxage | int | 10 | 0 | N | N | 2 | 最大寿命:默认2小时 |
| 5 | create_time | timestamp | 19 | 0 | N | N | CURRENT_TIMESTAMP | 创建时间: |
| 6 | update_time | timestamp | 19 | 0 | N | N | CURRENT_TIMESTAMP | 更新时间: |
| 7 | user_id | int | 10 | 0 | N | N | 0 | 用户编号: |
表article (文章:用于内容管理系统的文章)
| 编号 | 名称 | 数据类型 | 长度 | 小数位 | 允许空值 | 主键 | 默认值 | 说明 |
| 1 | article_id | mediumint | 8 | 0 | N | Y | 文章id:[0,8388607] | |
| 2 | title | varchar | 125 | 0 | N | Y | 标题:[0,125]用于文章和html的title标签中 | |
| 3 | type | varchar | 64 | 0 | N | N | 0 | 文章分类:[0,1000]用来搜索指定类型的文章 |
| 4 | hits | int | 10 | 0 | N | N | 0 | 点击数:[0,1000000000]访问这篇文章的人次 |
| 5 | praise_len | int | 10 | 0 | N | N | 0 | 点赞数 |
| 6 | create_time | timestamp | 19 | 0 | N | N | CURRENT_TIMESTAMP | 创建时间: |
| 7 | update_time | timestamp | 19 | 0 | N | N | CURRENT_TIMESTAMP | 更新时间: |
| 8 | source | varchar | 255 | 0 | Y | N | 来源:[0,255]文章的出处 | |
| 9 | url | varchar | 255 | 0 | Y | N | 来源地址:[0,255]用于跳转到发布该文章的网站 | |
| 10 | tag | varchar | 255 | 0 | Y | N | 标签:[0,255]用于标注文章所属相关内容,多个标签用空格隔开 | |
| 11 | content | longtext | 2147483647 | 0 | Y | N | 正文:文章的主体内容 | |
| 12 | img | varchar | 255 | 0 | Y | N | 封面图 | |
| 13 | description | text | 65535 | 0 | Y | N | 文章描述 |
表article_type (文章分类)
| 编号 | 名称 | 数据类型 | 长度 | 小数位 | 允许空值 | 主键 | 默认值 | 说明 |
| 1 | type_id | smallint | 5 | 0 | N | Y | 分类ID:[0,10000] | |
| 2 | display | smallint | 5 | 0 | N | N | 100 | 显示顺序:[0,1000]决定分类显示的先后顺序 |
| 3 | name | varchar | 16 | 0 | N | N | 分类名称:[2,16] | |
| 4 | father_id | smallint | 5 | 0 | N | N | 0 | 上级分类ID:[0,32767] |
| 5 | description | varchar | 255 | 0 | Y | N | 描述:[0,255]描述该分类的作用 | |
| 6 | icon | text | 65535 | 0 | Y | N | 分类图标: | |
| 7 | url | varchar | 255 | 0 | Y | N | 外链地址:[0,255]如果该分类是跳转到其他网站的情况下,就在该URL上设置 | |
| 8 | create_time | timestamp | 19 | 0 | N | N | CURRENT_TIMESTAMP | 创建时间: |
| 9 | update_time | timestamp | 19 | 0 | N | N | CURRENT_TIMESTAMP | 更新时间: |
表auth (用户权限管理)
| 编号 | 名称 | 数据类型 | 长度 | 小数位 | 允许空值 | 主键 | 默认值 | 说明 |
| 1 | auth_id | int | 10 | 0 | N | Y | 授权ID: | |
| 2 | user_group | varchar | 64 | 0 | Y | N | 用户组: | |
| 3 | mod_name | varchar | 64 | 0 | Y | N | 模块名: | |
| 4 | table_name | varchar | 64 | 0 | Y | N | 表名: | |
| 5 | page_title | varchar | 255 | 0 | Y | N | 页面标题: | |
| 6 | path | varchar | 255 | 0 | Y | N | 路由路径: | |
| 7 | position | varchar | 32 | 0 | Y | N | 位置: | |
| 8 | mode | varchar | 32 | 0 | N | N | _blank | 跳转方式: |
| 9 | add | tinyint | 3 | 0 | N | N | 1 | 是否可增加: |
| 10 | del | tinyint | 3 | 0 | N | N | 1 | 是否可删除: |
| 11 | set | tinyint | 3 | 0 | N | N | 1 | 是否可修改: |
| 12 | get | tinyint | 3 | 0 | N | N | 1 | 是否可查看: |
| 13 | field_add | text | 65535 | 0 | Y | N | 添加字段: | |
| 14 | field_set | text | 65535 | 0 | Y | N | 修改字段: | |
| 15 | field_get | text | 65535 | 0 | Y | N | 查询字段: | |
| 16 | table_nav_name | varchar | 500 | 0 | Y | N | 跨表导航名称: | |
| 17 | table_nav | varchar | 500 | 0 | Y | N | 跨表导航: | |
| 18 | option | text | 65535 | 0 | Y | N | 配置: | |
| 19 | create_time | timestamp | 19 | 0 | N | N | CURRENT_TIMESTAMP | 创建时间: |
| 20 | update_time | timestamp | 19 | 0 | N | N | CURRENT_TIMESTAMP | 更新时间: |
表collect (收藏)
| 编号 | 名称 | 数据类型 | 长度 | 小数位 | 允许空值 | 主键 | 默认值 | 说明 |
| 1 | collect_id | int | 10 | 0 | N | Y | 收藏ID: | |
| 2 | user_id | int | 10 | 0 | N | N | 0 | 收藏人ID: |
| 3 | source_table | varchar | 255 | 0 | Y | N | 来源表: | |
| 4 | source_field | varchar | 255 | 0 | Y | N | 来源字段: | |
| 5 | source_id | int | 10 | 0 | N | N | 0 | 来源ID: |
| 6 | title | varchar | 255 | 0 | Y | N | 标题: | |
| 7 | img | varchar | 255 | 0 | Y | N | 封面: | |
| 8 | create_time | timestamp | 19 | 0 | N | N | CURRENT_TIMESTAMP | 创建时间: |
| 9 | update_time | timestamp | 19 | 0 | N | N | CURRENT_TIMESTAMP | 更新时间: |
表comment (评论)
| 编号 | 名称 | 数据类型 | 长度 | 小数位 | 允许空值 | 主键 | 默认值 | 说明 |
| 1 | comment_id | int | 10 | 0 | N | Y | 评论ID: | |
| 2 | user_id | int | 10 | 0 | N | N | 0 | 评论人ID: |
| 3 | reply_to_id | int | 10 | 0 | N | N | 0 | 回复评论ID:空为0 |
| 4 | content | longtext | 2147483647 | 0 | Y | N | 内容: | |
| 5 | nickname | varchar | 255 | 0 | Y | N | 昵称: | |
| 6 | avatar | varchar | 255 | 0 | Y | N | 头像地址:[0,255] | |
| 7 | create_time | timestamp | 19 | 0 | N | N | CURRENT_TIMESTAMP | 创建时间: |
| 8 | update_time | timestamp | 19 | 0 | N | N | CURRENT_TIMESTAMP | 更新时间: |
| 9 | source_table | varchar | 255 | 0 | Y | N | 来源表: | |
| 10 | source_field | varchar | 255 | 0 | Y | N | 来源字段: | |
| 11 | source_id | int | 10 | 0 | N | N | 0 | 来源ID: |
表enterprise_evaluation (企业评价)
| 编号 | 名称 | 数据类型 | 长度 | 小数位 | 允许空值 | 主键 | 默认值 | 说明 |
| 1 | enterprise_evaluation_id | int | 10 | 0 | N | Y | 企业评价ID | |
| 2 | recruiting_companies | int | 10 | 0 | Y | N | 0 | 招聘企业 |
| 3 | student_users | int | 10 | 0 | Y | N | 0 | 学生用户 |
| 4 | student_name | varchar | 64 | 0 | Y | N | 学生姓名 | |
| 5 | school_name | varchar | 64 | 0 | Y | N | 学校名称 | |
| 6 | degree_name | varchar | 64 | 0 | Y | N | 学位名称 | |
| 7 | evaluation_content | text | 65535 | 0 | Y | N | 评价内容 | |
| 8 | create_time | datetime | 19 | 0 | N | N | CURRENT_TIMESTAMP | 创建时间 |
| 9 | update_time | timestamp | 19 | 0 | N | N | CURRENT_TIMESTAMP | 更新时间 |
表enterprise_users (企业用户)
| 编号 | 名称 | 数据类型 | 长度 | 小数位 | 允许空值 | 主键 | 默认值 | 说明 |
| 1 | enterprise_users_id | int | 10 | 0 | N | Y | 企业用户ID | |
| 2 | enterprise_name | varchar | 64 | 0 | Y | N | 企业名称 | |
| 3 | enterprise_type | varchar | 64 | 0 | Y | N | 企业类型 | |
| 4 | enterprise_address | varchar | 64 | 0 | Y | N | 企业地址 | |
| 5 | examine_state | varchar | 16 | 0 | N | N | 已通过 | 审核状态 |
| 6 | user_id | int | 10 | 0 | N | N | 0 | 用户ID |
| 7 | create_time | datetime | 19 | 0 | N | N | CURRENT_TIMESTAMP | 创建时间 |
| 8 | update_time | timestamp | 19 | 0 | N | N | CURRENT_TIMESTAMP | 更新时间 |
表hits (用户点击)
| 编号 | 名称 | 数据类型 | 长度 | 小数位 | 允许空值 | 主键 | 默认值 | 说明 |
| 1 | hits_id | int | 10 | 0 | N | Y | 点赞ID: | |
| 2 | user_id | int | 10 | 0 | N | N | 0 | 点赞人: |
| 3 | create_time | timestamp | 19 | 0 | N | N | CURRENT_TIMESTAMP | 创建时间: |
| 4 | update_time | timestamp | 19 | 0 | N | N | CURRENT_TIMESTAMP | 更新时间: |
| 5 | source_table | varchar | 255 | 0 | Y | N | 来源表: | |
| 6 | source_field | varchar | 255 | 0 | Y | N | 来源字段: | |
| 7 | source_id | int | 10 | 0 | N | N | 0 | 来源ID: |
表interview_invitation (面试邀请)
| 编号 | 名称 | 数据类型 | 长度 | 小数位 | 允许空值 | 主键 | 默认值 | 说明 |
| 1 | interview_invitation_id | int | 10 | 0 | N | Y | 面试邀请ID | |
| 2 | recruiting_companies | int | 10 | 0 | Y | N | 0 | 招聘企业 |
| 3 | recruitment_title | varchar | 64 | 0 | Y | N | 招聘标题 | |
| 4 | recruitment_positions | varchar | 64 | 0 | Y | N | 招聘职位 | |
| 5 | recruitment_address | varchar | 64 | 0 | Y | N | 招聘地址 | |
| 6 | salary_and_benefits | varchar | 64 | 0 | Y | N | 薪资待遇 | |
| 7 | work_location | varchar | 64 | 0 | Y | N | 工作地点 | |
| 8 | student_users | int | 10 | 0 | Y | N | 0 | 学生用户 |
| 9 | student_name | varchar | 64 | 0 | Y | N | 学生姓名 | |
| 10 | school_name | varchar | 64 | 0 | Y | N | 学校名称 | |
| 11 | degree_name | varchar | 64 | 0 | Y | N | 学位名称 | |
| 12 | invitation_time | datetime | 19 | 0 | Y | N | 邀请时间 | |
| 13 | invitation_notes | text | 65535 | 0 | Y | N | 邀请备注 | |
| 14 | create_time | datetime | 19 | 0 | N | N | CURRENT_TIMESTAMP | 创建时间 |
| 15 | update_time | timestamp | 19 | 0 | N | N | CURRENT_TIMESTAMP | 更新时间 |
表job_application_information (应聘信息)
| 编号 | 名称 | 数据类型 | 长度 | 小数位 | 允许空值 | 主键 | 默认值 | 说明 |
| 1 | job_application_information_id | int | 10 | 0 | N | Y | 应聘信息ID | |
| 2 | recruiting_companies | int | 10 | 0 | Y | N | 0 | 招聘企业 |
| 3 | recruitment_title | varchar | 64 | 0 | Y | N | 招聘标题 | |
| 4 | recruitment_positions | varchar | 64 | 0 | Y | N | 招聘职位 | |
| 5 | recruitment_address | varchar | 64 | 0 | Y | N | 招聘地址 | |
| 6 | salary_and_benefits | varchar | 64 | 0 | Y | N | 薪资待遇 | |
| 7 | work_location | varchar | 64 | 0 | Y | N | 工作地点 | |
| 8 | student_users | int | 10 | 0 | Y | N | 0 | 学生用户 |
| 9 | student_name | varchar | 64 | 0 | Y | N | 学生姓名 | |
| 10 | school_name | varchar | 64 | 0 | Y | N | 学校名称 | |
| 11 | degree_name | varchar | 64 | 0 | Y | N | 学位名称 | |
| 12 | application_time | datetime | 19 | 0 | Y | N | 应聘时间 | |
| 13 | resume_file | varchar | 255 | 0 | Y | N | 简历文件 | |
| 14 | job_application_notes | varchar | 64 | 0 | Y | N | 应聘备注 | |
| 15 | examine_state | varchar | 16 | 0 | N | N | 未审核 | 审核状态 |
| 16 | examine_reply | varchar | 16 | 0 | Y | N | 审核回复 | |
| 17 | create_time | datetime | 19 | 0 | N | N | CURRENT_TIMESTAMP | 创建时间 |
| 18 | update_time | timestamp | 19 | 0 | N | N | CURRENT_TIMESTAMP | 更新时间 |
表notice (公告)
| 编号 | 名称 | 数据类型 | 长度 | 小数位 | 允许空值 | 主键 | 默认值 | 说明 |
| 1 | notice_id | mediumint | 8 | 0 | N | Y | 公告id: | |
| 2 | title | varchar | 125 | 0 | N | N | 标题: | |
| 3 | content | longtext | 2147483647 | 0 | Y | N | 正文: | |
| 4 | create_time | timestamp | 19 | 0 | N | N | CURRENT_TIMESTAMP | 创建时间: |
| 5 | update_time | timestamp | 19 | 0 | N | N | CURRENT_TIMESTAMP | 更新时间: |
表praise (点赞)
| 编号 | 名称 | 数据类型 | 长度 | 小数位 | 允许空值 | 主键 | 默认值 | 说明 |
| 1 | praise_id | int | 10 | 0 | N | Y | 点赞ID: | |
| 2 | user_id | int | 10 | 0 | N | N | 0 | 点赞人: |
| 3 | create_time | timestamp | 19 | 0 | N | N | CURRENT_TIMESTAMP | 创建时间: |
| 4 | update_time | timestamp | 19 | 0 | N | N | CURRENT_TIMESTAMP | 更新时间: |
| 5 | source_table | varchar | 255 | 0 | Y | N | 来源表: | |
| 6 | source_field | varchar | 255 | 0 | Y | N | 来源字段: | |
| 7 | source_id | int | 10 | 0 | N | N | 0 | 来源ID: |
| 8 | status | bit | 1 | 0 | N | N | 1 | 点赞状态:1为点赞,0已取消 |
表recruitment_information (招聘信息)
| 编号 | 名称 | 数据类型 | 长度 | 小数位 | 允许空值 | 主键 | 默认值 | 说明 |
| 1 | recruitment_information_id | int | 10 | 0 | N | Y | 招聘信息ID | |
| 2 | recruiting_companies | int | 10 | 0 | Y | N | 0 | 招聘企业 |
| 3 | recruitment_title | varchar | 64 | 0 | Y | N | 招聘标题 | |
| 4 | recruitment_positions | varchar | 64 | 0 | Y | N | 招聘职位 | |
| 5 | recruitment_address | varchar | 64 | 0 | Y | N | 招聘地址 | |
| 6 | recruitment_number | int | 10 | 0 | Y | N | 0 | 招聘人数 |
| 7 | salary_and_benefits | varchar | 64 | 0 | Y | N | 薪资待遇 | |
| 8 | work_location | varchar | 64 | 0 | Y | N | 工作地点 | |
| 9 | contact_phone_number | varchar | 64 | 0 | Y | N | 联系电话 | |
| 10 | recruitment_requirements | varchar | 64 | 0 | Y | N | 招聘要求 | |
| 11 | cover_photo | varchar | 255 | 0 | Y | N | 封面图片 | |
| 12 | recruitment_introduction | longtext | 2147483647 | 0 | Y | N | 招聘简介 | |
| 13 | create_time | datetime | 19 | 0 | N | N | CURRENT_TIMESTAMP | 创建时间 |
| 14 | update_time | timestamp | 19 | 0 | N | N | CURRENT_TIMESTAMP | 更新时间 |
表slides (轮播图)
| 编号 | 名称 | 数据类型 | 长度 | 小数位 | 允许空值 | 主键 | 默认值 | 说明 |
| 1 | slides_id | int | 10 | 0 | N | Y | 轮播图ID: | |
| 2 | title | varchar | 64 | 0 | Y | N | 标题: | |
| 3 | content | varchar | 255 | 0 | Y | N | 内容: | |
| 4 | url | varchar | 255 | 0 | Y | N | 链接: | |
| 5 | img | varchar | 255 | 0 | Y | N | 轮播图: | |
| 6 | hits | int | 10 | 0 | N | N | 0 | 点击量: |
| 7 | create_time | timestamp | 19 | 0 | N | N | CURRENT_TIMESTAMP | 创建时间: |
| 8 | update_time | timestamp | 19 | 0 | N | N | CURRENT_TIMESTAMP | 更新时间: |
表student_evaluation (学生评价)
| 编号 | 名称 | 数据类型 | 长度 | 小数位 | 允许空值 | 主键 | 默认值 | 说明 |
| 1 | student_evaluation_id | int | 10 | 0 | N | Y | 学生评价ID | |
| 2 | recruiting_companies | int | 10 | 0 | Y | N | 0 | 招聘企业 |
| 3 | recruitment_title | varchar | 64 | 0 | Y | N | 招聘标题 | |
| 4 | recruitment_positions | varchar | 64 | 0 | Y | N | 招聘职位 | |
| 5 | recruitment_address | varchar | 64 | 0 | Y | N | 招聘地址 | |
| 6 | salary_and_benefits | varchar | 64 | 0 | Y | N | 薪资待遇 | |
| 7 | work_location | varchar | 64 | 0 | Y | N | 工作地点 | |
| 8 | student_users | int | 10 | 0 | Y | N | 0 | 学生用户 |
| 9 | evaluation_content | text | 65535 | 0 | Y | N | 评价内容 | |
| 10 | create_time | datetime | 19 | 0 | N | N | CURRENT_TIMESTAMP | 创建时间 |
| 11 | update_time | timestamp | 19 | 0 | N | N | CURRENT_TIMESTAMP | 更新时间 |
表student_users (学生用户)
| 编号 | 名称 | 数据类型 | 长度 | 小数位 | 允许空值 | 主键 | 默认值 | 说明 |
| 1 | student_users_id | int | 10 | 0 | N | Y | 学生用户ID | |
| 2 | student_name | varchar | 64 | 0 | Y | N | 学生姓名 | |
| 3 | student_gender | varchar | 64 | 0 | Y | N | 学生性别 | |
| 4 | student_age | varchar | 64 | 0 | Y | N | 学生年龄 | |
| 5 | examine_state | varchar | 16 | 0 | N | N | 已通过 | 审核状态 |
| 6 | user_id | int | 10 | 0 | N | N | 0 | 用户ID |
| 7 | create_time | datetime | 19 | 0 | N | N | CURRENT_TIMESTAMP | 创建时间 |
| 8 | update_time | timestamp | 19 | 0 | N | N | CURRENT_TIMESTAMP | 更新时间 |
表upload (文件上传)
| 编号 | 名称 | 数据类型 | 长度 | 小数位 | 允许空值 | 主键 | 默认值 | 说明 |
| 1 | upload_id | int | 10 | 0 | N | Y | 上传ID | |
| 2 | name | varchar | 64 | 0 | Y | N | 文件名 | |
| 3 | path | varchar | 255 | 0 | Y | N | 访问路径 | |
| 4 | file | varchar | 255 | 0 | Y | N | 文件路径 | |
| 5 | display | varchar | 255 | 0 | Y | N | 显示顺序 | |
| 6 | father_id | int | 10 | 0 | Y | N | 0 | 父级ID |
| 7 | dir | varchar | 255 | 0 | Y | N | 文件夹 | |
| 8 | type | varchar | 32 | 0 | Y | N | 文件类型 |
表user (用户账户:用于保存用户登录信息)
| 编号 | 名称 | 数据类型 | 长度 | 小数位 | 允许空值 | 主键 | 默认值 | 说明 |
| 1 | user_id | mediumint | 8 | 0 | N | Y | 用户ID:[0,8388607]用户获取其他与用户相关的数据 | |
| 2 | state | smallint | 5 | 0 | N | N | 1 | 账户状态:[0,10](1可用|2异常|3已冻结|4已注销) |
| 3 | user_group | varchar | 32 | 0 | Y | N | 所在用户组:[0,32767]决定用户身份和权限 | |
| 4 | login_time | timestamp | 19 | 0 | N | N | CURRENT_TIMESTAMP | 上次登录时间: |
| 5 | phone | varchar | 11 | 0 | Y | N | 手机号码:[0,11]用户的手机号码,用于找回密码时或登录时 | |
| 6 | phone_state | smallint | 5 | 0 | N | N | 0 | 手机认证:[0,1](0未认证|1审核中|2已认证) |
| 7 | username | varchar | 16 | 0 | N | N | 用户名:[0,16]用户登录时所用的账户名称 | |
| 8 | nickname | varchar | 16 | 0 | Y | N | 昵称:[0,16] | |
| 9 | password | varchar | 64 | 0 | N | N | 密码:[0,32]用户登录所需的密码,由6-16位数字或英文组成 | |
| 10 | | varchar | 64 | 0 | Y | N | 邮箱:[0,64]用户的邮箱,用于找回密码时或登录时 | |
| 11 | email_state | smallint | 5 | 0 | N | N | 0 | 邮箱认证:[0,1](0未认证|1审核中|2已认证) |
| 12 | avatar | varchar | 255 | 0 | Y | N | 头像地址:[0,255] | |
| 13 | open_id | varchar | 255 | 0 | Y | N | 针对获取用户信息字段 | |
| 14 | create_time | timestamp | 19 | 0 | N | N | CURRENT_TIMESTAMP | 创建时间: |
| 15 | vip_level | varchar | 255 | 0 | Y | N | 会员等级 | |
| 16 | vip_discount | double | 11 | 2 | Y | N | 0.00 | 会员折扣 |
表user_group (用户组:用于用户前端身份和鉴权)
| 编号 | 名称 | 数据类型 | 长度 | 小数位 | 允许空值 | 主键 | 默认值 | 说明 |
| 1 | group_id | mediumint | 8 | 0 | N | Y | 用户组ID:[0,8388607] | |
| 2 | display | smallint | 5 | 0 | N | N | 100 | 显示顺序:[0,1000] |
| 3 | name | varchar | 16 | 0 | N | N | 名称:[0,16] | |
| 4 | description | varchar | 255 | 0 | Y | N | 描述:[0,255]描述该用户组的特点或权限范围 | |
| 5 | source_table | varchar | 255 | 0 | Y | N | 来源表: | |
| 6 | source_field | varchar | 255 | 0 | Y | N | 来源字段: | |
| 7 | source_id | int | 10 | 0 | N | N | 0 | 来源ID: |
| 8 | register | smallint | 5 | 0 | Y | N | 0 | 注册位置: |
| 9 | create_time | timestamp | 19 | 0 | N | N | CURRENT_TIMESTAMP | 创建时间: |
| 10 | update_time | timestamp | 19 | 0 | N | N | CURRENT_TIMESTAMP | 更新时间: |
3.4本章小结
整个大学生兼职信息系统的需求分析主要对系统总体架构以及功能模块的设计,通过建立E-R模型和数据库逻辑系统设计完成了数据库系统设计。
4 系统详细设计与实现
4.1学生用户功能模块
4.1.1 前台首页界面
系统首页以上中下的布局进行展示,正上方是系统的导航栏,中间是轮播图,下面是网站公告、兼职资讯等信息。其主界面展示如下图4-1所示。
图4-1 前台首页界面图
4.1.2 用户注册界面
用户点击首页右上角的“注册”按钮进入注册页面填写账号、密码、确认密码、昵称、邮箱、身份等信息后点击“注册”按钮,系统会对输入的信息进行验证,验证通过后即可完成注册,其界面展示如下图4-2所示。
图4-2 用户注册界面图
注册的代码如下:
public object Register(JObject obj)
{
var username = obj["username"].ToString();
if (DapHelper.Exists(TableName, "and username=@username", new Dictionary<string, object>
{
{ "username" , username}
}, DBName.Db))
{
return ReturnData.Error("该账号已存在");
}
var pwd = obj["password"];
var password = EncryptHelper.MD5(obj["password"].ToString());
Dictionary<string, object> dics = GetDics();
dics["password"] = password;
dics["user_group"] = obj["user_group"].ToString();
DapHelper.Add(TableName, dics, DBName.Db);
return ReturnData.Success();
}
4.1.3 用户登录界面
用户注册后可以通过自己的账户名和密码进行登录,用户点击首页右上角的“登录”进入页面输入自己的用户名和密码信息后点击“登录”按钮,系统会对输入的信息进行验证,验证通过后即可完成登录。其界面如下图4-3所示。
图4-3用户登录界面图
登录的代码如下:
public class ValidateAuthorizeAttribute : ValidateAuthorityBase
{
protected override ReturnData ValidateTicket(string encryptTicket, System.Web.Http.Controllers.HttpActionContext actionContext)
{
ReturnData returnData = LoginHelper.Decrypt(encryptTicket);
if (returnData.code != 200)
{
return returnData;
}
UserLoginInfo userInfo = returnData.result as UserLoginInfo;
#region 验证登录状态
bool loginStatus = false;
if (CommonHelper.IsLoged())
{
UserLoginInfo userInfoFromSession = CommonHelper.GetUserLoginInfoFromSession();
if (userInfo.user_id == userInfoFromSession.user_id)
{
loginStatus = true;
}
}
else
{
loginStatus = LoginHelper.ValidateUserInfo(userInfo.user_id,
userInfo.username, userInfo.password);
if (loginStatus)
{
CommonHelper.SetUserSession(userInfo);
}
}
if (loginStatus == false)
{
return ReturnData.Error(30000, "登录失效,请重新登录!");
}
#endregion
return ReturnData.Success();
}
}
4.1.4公告消息界面
用户点击导航栏的“公告消息”进入页面可以查看系统发布的网站公告、关于我们、联系方式、网站介绍信息。点击网站公告进入页面可以查看该公告的详细信息。其界面如下图4-4所示。
图4-4公告消息界面图
4.1.5 兼职资讯界面
用户点击导航栏的“兼职资讯”进入页面可以查看兼职资讯列表中某一资讯详情并可以进行点赞、收藏、发表评论操作。其界面如下图4-5所示。
图5-5兼职资讯界面图
用户点击导航栏的“招聘信息”进入页面可以查看招聘信息列表中某一招聘详情并可以进行收藏;点击详情下方的“应聘”进入页面填写应聘日期、应聘备注、上传简历文件后点击“提交”即可完成应聘简历提交。其界面如下图4-6所示。
图4-6招聘信息界面图
4.1.7 个人中心界面
用户点击右上角我的头像的下拉按钮“个人中心”进入页面可以查看和管理个人中心中的个人首页、应聘信息、面试邀请、企业评价、学生评价和收藏信息。可以对应聘信息、面试邀请、企业评价信息进行查询和重置操作;可以对学生评价信息进行查询、重置和添加操作;可以查看或删除收藏列表信息。其界面如图4-7所示。
图4-7 个人中心界面图
4.2管理员功能模块
管理员可以对系统用户(管理员、企业用户、学生用户)信息进行查询、重置、添加和删除管理。点击“系统用户”下方的“学生用户”进入页面后点击列表中某一用户后面的“详情”可以查看该用户的详细信息。点击“列表上方的“添加”进入页面填写用户账号、密码、昵称等信息后点击“提交”即可完成用户账号的添加。其界面如下图4-8所示。
图4-8系统用户界面图
添加的代码如下:
[HttpGet]
[HttpPost]
public virtual ReturnData add()
{
return baseService.Add();
}
删除的代码如下:
[HttpGet]
[HttpPost]
public object del()
{
return baseService.DeleteData();
}
查询的代码如下:
[HttpGet]
[HttpPost]
public object get_obj()
{
return baseService.GetObj();
}
[HttpGet]
[HttpPost]
[AllowAnonymous]
public virtual object get_list()
{
return baseService.GetList();
}
管理员点击招聘信息管理下方的“招聘信息列表”进入页面可以查看列表中某一招聘的详情;可以对列表信息进行查询和删除操作;点击“招聘信息添加”进入页面填写相关信息后点击“提交”即可完成招聘信息的添加。其界面如下图4-9所示。
图4-9招聘信息管理界面图
管理员点击应聘信息管理下方的“应聘信息列表”进入页面可以查看列表中某一应聘的详情,可以对列表信息进行查询、重置和删除操作。其界面如下图4-10所示。
图4-10应聘信息管理界面图
4.2.4学生评价管理界面
管理员点击学生评价管理下方的“学生评价列表”进入页面可以查看列表中某一学生的详情;可以对对列表信息进行查询、重置和删除操作。其界面如下图4-11所示。
图4-11学生评价管理界面图
管理员点击系统管理下方的“轮播图管理”进入页面可以查看轮播图列表某一轮播图的详情;可以对轮播图信息进行查询、添加和删除操作。点击列表上方的“添加”按钮进入页面上传轮播图图片、填写标题后后点击“提交”即可完成轮播图的添加。其界面如下图4-12所示。
图4-12系统管理界面图
管理员点击公告消息管理下方的“公告消息”进入页面可以查看公告消息列表某一公告的详情;可以对系统公告信息进行查询、重置、添加和删除操作。点击列表上方的“添加”按钮进入页面填写标题、正文信息后点击“提交”即可完成公告消息的添加。其界面如下图4-13所示。
图4-13公告消息管理界面图
管理员点击资源管理下方的“兼职资讯”进入页面可以查看兼职资讯列表中某一资讯的详情和评论信息,可以对兼职资讯信息进行查询、重置、添加和删除操作;点击资源管理下方的“资讯分类”进入页面可以查看资讯分类列表中某一分类详情,可以对资讯分类信息进行查询、重置、添加和删除操作。其界面如下图4-14所示。
图4-14资源管理界面图
用户点击招聘信息管理下方的“招聘信息列表”进入页面可以查看列表中某一招聘的详情;可以对列表信息进行查询和删除操作;点击“招聘信息添加”进入页面填写招聘标题、招聘职位后点击“提交”即可完成招聘信息的添加。其界面如下图4-15所示。
图4-15招聘信息管理界面图
用户点击面试邀请管理下方的“面试邀请列表”进入页面可以查看列表中某一应聘的详情和发出面试邀请;可以对列表信息进行查询和删除操作;其界面如下图4-16所示。
图4-16面试邀请管理界面图
用户点击企业评价管理下方的“企业评价列表”进入页面可以查看列表中某一企业评价的详情;可以对列表信息进行查询和删除操作。其界面如下图4-17所示。
图4-17企业评价管理界面图
5系统测试
5.1 系统测试目的
无论什么样的系统,测试都至关重要,通过测试可以检查出潜藏的缺陷,从而确保系统的性能和稳定性,避免Bug的出现,并确保系统的功能和性价比达到预期的要求。
系统测试包括:用户登录功能测试、兼职资讯查看功能、轮播图信息添加功能、密码修改功能测试,如表5-1、5-2、5-3、5-4所示:
表5-1 用户登录功能测试表
| 用例名称 | 用户登录系统 |
| 目的 | 测试用户通过正确的用户名和密码可否登录功能 |
| 前提 | 未登录的情况下 |
| 测试流程 | 1) 进入登录页面 2) 输入正确的用户名和密码 |
| 预期结果 | 用户名和密码正确的时候,跳转到登录成功界面,反之则显示错误信息,提示重新输入 |
| 实际结果 | 实际结果与预期结果一致 |
兼职资讯查看功能测试:
表5-2 兼职资讯查看功能测试表
| 用例名称 | 兼职资讯查看 |
| 目的 | 测试兼职资讯查看功能 |
| 前提 | 学生用户登录 |
| 测试流程 | 点击兼职资讯 |
| 预期结果 | 可以查看到所有兼职资讯信息 |
| 实际结果 | 实际结果与预期结果一致 |
轮播图信息添加界面测试:
表5-3 轮播图信息添加界面测试表
| 用例名称 | 轮播图信息添加测试用例 |
| 目的 | 测试轮播图信息添加功能 |
| 前提 | 管理员用户正常登录情况下 |
| 测试流程 | 1)管理员点击系统管理下方的轮播图管理,点击添加页面填写信息。 2)填写完毕后点击进行提交。 |
| 预期结果 | 提交以后,页面首页会显示新的轮播图信息 |
| 实际结果 | 实际结果与预期结果一致 |
密码修改功能测试:
表5-4 密码修改功能测试表
| 用例名称 | 密码修改测试用例 |
| 目的 | 测试管理员密码修改功能 |
| 前提 | 管理员正常登录情况下 |
| 测试流程 | 1)点击我的头像下方的“密码修改”。 2)修改后点击“提交”。 |
| 预期结果 | 使用新的密码可以登录 |
| 实际结果 | 实际结果与预期结果一致 |
通过编写大学生兼职信息系统的测试用例,已经检测完毕用户登录功能测试、兼职资讯查看功能、轮播图信息添加功能、密码修改功能测试,通过这四大模块的测试为大学生兼职信息系统的后期推广运营提供了强力的技术支撑。
6 结论
在大学生兼职信息系统开发之前,需要先对用户的具体需求进行分析。包括系统的可行性分析、功能需求分析以及其他需求等。在可行性分析过程中,对系统实现的技术性、经济性等方面进行了分析。总体上证明了系统实施的可行性。
本文总结了大学生兼职信息系统开发背景与意义,然后阐述了系统的具体业务需求,并根据系统需求对系统结构以及功能模块等进行了详细地设计,将整个系统划分为多个不同的功能模块。在分析系统功能需求时,对整个系统的总体架构以及功能模块等进行了分析,并选择合适的系统开发技术完成了对各个模块的开发工作。系统开发完成之后进行了部署,同时进行了系统的测试过程,通过测试证明了系统在功能以及性能等方面都达到了预期的要求,具有较高的稳定性与可靠性。
参考文献
[1]赵燕.大学生校外兼职状况调查分析及对策探析[J].甘肃教育研究,2023,(12):18-21.
[2]吴昊,张丹.基于SpringBoot框架的大学生网上兼职系统设计与实现[J].电脑知识与技术,2023,19(35):68-72.
[3]Cui L .Teaching Reform and Practice of “C Language Programming Fundamentals”[J].International Journal of Mathematics and Systems Science,2023,6(2):
[4]于雨,张卓雅,田力.智能媒体背景下播音专业大学生的兼职现状与职业发展研究[J].西部广播电视,2023,44(12):82-85.
[5]田淑祯,王向红,赵运等.山东省在校大学生兼职权益保护问题调查[J].合作经济与科技,2023,(09):178-181.
[6]张秀平.大学生校内外兼职存在的问题及治理措施[J].山西青年,2023,(02):150-152.
[7]陈海云.基于C语言的在线编程代码缺陷检测系统研究[J].信息与电脑(理论版),2023,35(02):130-133.
[8]仇怡婷,张星宇,李华龙等.大学生兼职满意度影响因素分析[J].合作经济与科技,2023,(03):99-101.
[9]张雨爽,荣阳阳,杜璇等.大学生兼职问题与对策[J].合作经济与科技,2023,(04):93-95.
[10]Wang F ,Zhang C ,Yuan X , et al.Teaching g Reform and Exploration of C Language Programming Design Based on Dual System Teaching Mode[J].Curriculum and Teaching Methodology,2022,5(12):
[11]朱怡晴,杨浩,蒋秀萍等.“零工经济”背景下大学生网络兼职情况调查研究——以宿迁学院为例[J].商展经济,2022,(20):109-111.
[12]李学威,李霞.基于C/S模式的计算机编程语言教学辅助系统设计研究[J].信息与电脑(理论版),2022,34(20):81-83.
[13]刘剑娥.计算机软件编程中的C语言设计和应用[J].信息记录材料,2022,23(10):67-69.
[14]张文静.基于C语言下的计算机软件编程的技术思考[J].数字技术与应用,2022,40(08):162-164+208.
[15]董佳琳,刘聪慧,陆庆虹.基于江苏省在校大学生兼职的现状分析和权益保护调研[J].新经济,2022,(07):73-77.
[16]周爱华,李艳涛,魏雨祺.北京高校大学生兼职对学业和就业影响实证研究[J].合作经济与科技,2022,(14):103-105.
[17]张晓玉,李雨淇,宁婷等.大学生社会兼职状况调查与影响因素分析研究[J].甘肃科技,2022,38(09):73-75+85.
[18]范翔.基于C语言技术的计算机软件编程发展探究构架[J].电子元器件与信息技术,2021,5(12):182-183.
[19]熊子豪,基于C语言的编程教学运维管理系统V1.0.湖北省,武汉东湖学院,2021-12-01.
[20]Cheng F .Talent Recruitment Management System for Small and Micro Enterprises Based on Springboot Framework[J].Advances in Educational Technology and Psychology,2021,5(2):
致 谢
首先,我要感谢我的论文指导老师。在论文完成的整个过程中,指导老师始终给予我无微不至的关爱与指导。在论文写作的过程中,导师那耐心细致的指导,以及提出的具有建设性的意见,都给予了我极大的帮助,让我受益匪浅。导师严谨的治学态度、敬业精神以及高水平的教学能力,都给我树立了追求卓越的典范,这对我以后的人生道路和学业成就都产生了极大的积极影响。
此外,我还要感谢我班的同学们,他们既是我的同窗好友,又是我的良师益友。正是由于你们的支持和关怀,使得我在大学期间的学习和生活都变得异常充实。感谢那些在大学期间给予我帮助的所有老师和同学们,是你们给予了我在学业道路上的前进动力。
当然,我也不能忘记我的父母,是他们用无私的爱抚养我成人。你们的养育之恩我将永生难忘,将来我一定会用我的成绩回报你们。在成长的道路上,我会不断努力,不负众望,用实际行动来回报你们对我的期望。
请关注点赞+私信博主,免费领取项目源码
C#开发大学生兼职信息系统
1872

被折叠的 条评论
为什么被折叠?



