摘 要
在当今快节奏的生活中,随着社区服务的日益增多和人们对效率的追求,一个高效、便捷的社区志愿者代取送服务系统显得尤为重要。这样的系统不仅能够满足居民日常生活中的各种取送需求,还能为社区志愿者提供一个统一、有序的服务平台,从而实现资源的最大化利用和服务的最优化提供。
Spring Boot,作为Spring家族中的一个全新框架,以其简化Spring应用的创建和开发过程的特性,受到了广大开发者的青睐。它采用大量的默认配置,极大地简化了操作,使得编码、配置、部署和监控都变得更加简单。这些特性使得Spring Boot成为构建社区志愿者代取送服务系统的理想选择。
基于Spring Boot开发的社区志愿者代取送服务系统,将能够实现以下功能:订单分类管理、物品种类管理、订单信息管理、已接订单管理、完成订单管理、投诉信息管理、评价信息管理、金额总汇管理等。这样的系统不仅能够提高志愿者的工作效率,还能确保取送服务的质量和安全。
因此,我们期待通过Spring Boot社区志愿者代取送服务系统的建设,为社区居民提供更加便捷、高效的服务体验,同时也为社区志愿者的管理和服务提供一个强有力的支持。我们相信,这样的系统将有助于推动社区服务的现代化和智能化进程,为构建更加和谐、美好的社区环境贡献力量。
关键词:代取送服务系统;社区志愿者;Spring Boot框架
Abstract
In today's fast-paced life, with the increasing number of community services and people's pursuit of efficiency, an efficient and convenient community volunteer pick-up and delivery service system is particularly important. This system can not only meet the various pick-up and delivery needs of residents in their daily lives, but also provide a unified and orderly service platform for community volunteers, thereby achieving maximum utilization of resources and optimal service provision.
Spring Boot, as a brand new framework in the Spring family, has been favored by developers for its ability to simplify the creation and development process of Spring applications. It adopts a large number of default configurations, greatly simplifying operations, making coding, configuration, deployment, and monitoring easier. These features make Spring Boot an ideal choice for building community volunteer pick-up and delivery service systems.
The community volunteer pick-up and delivery service system developed based on Spring Boot will be able to achieve the following functions: order classification management, item type management, order information management, received order management, completed order management, complaint information management, evaluation information management, and amount summary management. This system can not only improve the work efficiency of volunteers, but also ensure the quality and safety of pick-up and delivery services.
Therefore, we look forward to the construction of the Spring Boot community volunteer pick-up and delivery service system to provide community residents with a more convenient and efficient service experience, while also providing strong support for the management and service of community volunteers. We believe that such a system will help promote the modernization and intelligence process of community services, and contribute to building a more harmonious and beautiful community environment.
Key words:Collection and delivery service system; Community volunteers; Spring Boot framework
目 录
随着城市化进程的加速和居民生活节奏的加快,社区服务的多样性和便捷性成为了居民生活质量的重要衡量标准。在这样的背景下,社区志愿者代取送服务应运而生,它不仅满足了居民对于快速、高效、安全取送物品的需求,还体现了社区互助与共享的精神。然而,传统的代取送服务方式往往存在着信息不对称、效率低下、管理困难等问题,制约了服务质量的提升和社区志愿者的积极性。
因此,研究并开发一套社区志愿者代取送服务系统具有重要的现实意义和应用价值。这样的系统能够将居民、志愿者和物品三者有机结合起来,实现信息的实时共享和高效匹配。通过系统化管理,可以优化任务分配,减少不必要的等待和延误,提高服务效率。同时,系统还能够为志愿者提供便捷的服务管理工具,帮助他们更好地组织和参与代取送活动,激发志愿者的参与热情和服务动力。
此外,社区志愿者代取送服务系统还能够促进社区内部的互动与交流,增强社区的凝聚力和归属感。通过系统的数据分析功能,可以深入了解居民的需求和偏好,为社区提供个性化的服务方案,推动社区服务的精细化和个性化发展。
综上所述,社区志愿者代取送服务系统的研究与实践不仅有助于解决当前社区服务中存在的问题,提升服务质量和效率,还能够推动社区服务的创新与发展,为构建和谐、温馨的社区环境提供有力支持。
-
- 国内外研究现状
国内研究现状:
在国内,社区志愿者代取送服务系统作为一个新兴的社区服务模式,近年来逐渐受到了学者和业界的关注。随着信息技术的快速发展,国内的一些社区开始尝试利用信息化手段来提升志愿者代取送服务的效率和质量。例如,一些社区开始建立志愿者代取送的在线平台,通过在线注册、任务发布、志愿者招募、任务匹配等功能,实现志愿者与居民之间的有效对接。同时,国内的研究者也开始对社区志愿者代取送服务系统进行深入研究,探讨其服务模式、管理机制、技术应用等方面的问题,并提出了一些有益的理论和实践建议。
国外研究现状:
在国外,社区志愿者代取送服务系统的发展相对成熟,已经形成了较为完善的服务体系和管理机制。一些发达国家如美国、加拿大、澳大利亚等,早在上世纪就开始探索和发展社区志愿者代取送服务,积累了丰富的经验和案例。这些国家不仅建立了完善的志愿者招募、培训、管理和激励机制,还注重利用现代信息技术手段来提升服务的效率和质量。例如,一些社区志愿者代取送服务系统采用了智能调度算法、物联网技术、大数据分析等先进技术,实现了服务的智能化、个性化和精准化。
综上所述,国内外在社区志愿者代取送服务系统方面都有一定的研究和实践经验。然而,由于国情、文化、经济等方面的差异,国内外在社区志愿者代取送服务系统的发展模式、技术应用、管理机制等方面也存在一定的差异和特色。因此,我们需要结合本国的实际情况,借鉴国内外的成功经验,探索适合本国国情的社区志愿者代取送服务系统的发展路径。
根据市场调研得到的信息数据,结合国内外前沿研究,利用相关系统开发和设计方法,最终设计出社区志愿者代取送服务系统。
本文共有七章,如下所示。
第一章概述了社区志愿者代取送服务系统的研究目的和意义;精炼地总结了国内外在代取送领域的研究情况和未来的研究趋势,最后给出了论文的组成结构。
第二章简要概述了本文所用的开发技术和工具。
第三章简要对系统各业务流程进行需求分析、可行性分析。
第四章对社区志愿者代取送服务系统进行设计。
第五章对社区志愿者代取送服务系统进行实现,并贴出相关页面截图,语言描述出具体功能实现的操作方法。
第六章对社区志愿者代取送服务系统采用测试用例的方式来对一些主要功能模块测试,最后得出测试结果。
第七章总结全文并对未来的研究做出展望。
在软件开发的过程中系统的可行性分析是必不可少的,可行性的研究就是评估问题是否能得到解决并且是要以最少的时间和最少的代价来解决。为实现上面的目标还要必须考虑到解决这些问题的方法的优点和缺点,还要考虑到实现了这些系统规模的开发带来的经济效益。这里可以用技术的可行性,操作的可行性,经济的可行性对我们的系统进行可行性的研究。社区志愿者代取送服务系统的可行性分析如下所示:
社区志愿者代取送服务系统采用的是Java编程语言并于freemarker的模式,数据库部分采用的是当前流行的MySQL数据库,社区志愿者代取送服务系统中的所有数据资源都存储在MySQL数据库中,本系统多处采用了Ajax的异步操作,Ajax技术可以对用户指定部分的数据进行局部刷新,不仅减少了服务器对页面的解析而且极大增加了用户的体验度。本系统的环境配置也较为简单,因为用的是Myeclipse编辑器,而Myeclipse里面有自带的Tomcat服务器和JDK环境,因此不需要我们在重新配置。
社区志愿者代取送服务系统是在Java和MySQL的环境中运行的,而系统的成本也只是主要分布在软件的开发和维护上。但如果系统上线投入使用之后,不仅可以方便人们,还节省了用户的时间和精力,而且还极大限度的方便了运营者,减少了运营者的工作强度。社区志愿者代取送服务系统其实也不太复杂,在开发的时候经济支出也不大,在开发系统时时间用的也不多,从时间的优势和对经济利益方面产生的好处远超过维护和管理的成本,所以开发此系统是可行合适的。
本系统是基于浏览器和服务器的社区志愿者代取送服务系统,系统开发完成之后用户只需要在浏览器中输入正确的URL地址即可进行访问。本系统的前台页面简单明了,在没有操作指导的情况下也可以进行操作,无论是系统管理员还是普通用户在页面中所有的操作都是在浏览器中完成的,因此只要电脑在有网络的情况下,打开浏览器都能操作。而且在使用之前也不用进行相关的环境配置,因此本系统方便、简单、易于使用,所以该系统是容易并且可操作的。
社区志愿者代取送服务系统的设计与实现分为三大部分:管理员模块、普通用户模块和志愿用户。
- 管理员管理功能需求如下:
登录: 提供安全的管理员登录功能,确保只有授权的管理员可以访问系统后台。
后台首页: 展示系统的概况、最新的系统用户信息、通知公告以及快捷入口,方便管理员监控系统运行情况。
系统用户: 管理系统用户,包括添加新用户、编辑用户信息、删除用户等操作,以确保系统安全性。
订单分类管理: 管理订单的分类信息,包括订单类型、状态等,方便管理员进行订单管理和统计。
物品种类管理: 管理需要代取送的物品种类信息,包括添加、编辑、删除物品种类等操作,确保系统的物品分类清晰。
订单信息管理: 管理用户提交的订单信息,包括查看订单详情、处理订单状态等操作,确保订单处理的及时性和准确性。
已接订单管理: 查看和管理已经被志愿者接取的订单,跟踪订单处理进度,保障订单顺利完成。
完成订单管理: 管理已完成的订单信息,包括查看订单完成情况、用户评价等,为服务质量提供参考。
投诉信息管理: 处理用户对服务过程中出现的问题进行投诉的信息,及时处理并解决用户的投诉。
评价信息管理: 管理用户对志愿者服务的评价信息,包括查看评价、回复评价等操作,维护志愿者的服务质量和声誉。
金额总汇管理: 管理订单金额的统计和总汇,包括收入、支出等,方便财务管理和统计分析。
轮播图管理: 管理系统首页的轮播图内容,包括添加、编辑、删除轮播图图片和相关链接,提升系统的视觉效果。
通知公告管理: 管理系统发布的通知公告信息,包括添加新通知、编辑通知内容、删除通知等操作,确保用户及时获取重要消息。
新闻列表管理: 管理系统发布的新闻列表信息,包括添加、编辑、删除新闻等操作,确保新闻信息的及时更新和完整性。
新闻分类列表管理: 管理新闻的分类信息,包括添加、编辑、删除分类等操作,方便用户浏览和检索相关新闻。
(二)普通用户功能需求如下:
注册登录: 提供普通用户注册账号并填写必要信息,以及通过账号密码登录系统,确保用户身份的合法性和安全性。
首页: 展示系统的概况、最新的新闻资讯和通知公告,以及快捷入口,方便用户获取相关信息和进行操作。
新闻资讯: 提供社区相关的新闻资讯信息,包括社区活动、志愿者动态等内容,帮助用户了解社区动态。
通知公告: 提供系统发布的重要通知公告信息,包括活动通知、服务变更等内容,确保用户及时获取重要消息。
订单信息: 提供用户提交的代取送服务订单信息,包括订单状态、物品信息等,方便用户了解订单处理情况。
基本信息: 用户可以查看和修改自己的基本信息,如联系方式、地址等。
订单信息: 用户可以查看自己发布的订单信息和订单处理状态。
已接订单: 用户可以查看已被志愿者接取的订单信息,跟踪订单处理进度。
完成订单: 用户可以查看已完成的订单信息,包括订单完成情况和用户评价等。
投诉信息: 用户可以提交对服务过程中出现问题的投诉信息,帮助改善服务质量。
评价信息: 用户可以查看和发布对志愿者服务的评价信息,为志愿者提供反馈和建议。
(三)志愿用户功能需求如下:
注册登录: 提供志愿用户注册账号并填写必要信息,以及通过账号密码登录系统,确保用户身份的合法性和安全性。
首页: 展示系统的概况、最新的新闻资讯和通知公告,以及快捷入口,方便用户获取相关信息和进行操作。
新闻资讯: 提供社区相关的新闻资讯信息,包括社区活动、志愿者动态等内容,帮助用户了解社区动态。
通知公告: 提供系统发布的重要通知公告信息,包括活动通知、服务变更等内容,确保用户及时获取重要消息。
订单信息: 提供用户接取的代取送服务订单信息,包括订单状态、物品信息等,方便用户了解订单处理情况。
基本信息: 用户可以查看和修改自己的基本信息,如联系方式、地址等。
已接订单: 用户可以查看已接取的订单信息,包括订单详情和处理进度。
完成订单: 用户可以查看已完成的订单信息,包括订单完成情况和用户评价等。
投诉信息: 用户可以提交对服务过程中出现问题的投诉信息,帮助改善服务质量。
评价信息: 用户可以查看和发布对服务对象(用户或志愿者)的评价信息,为服务质量提供反馈和建议。
通过2.2功能的分析,得出了系统的用例图:
普通用户角色用例如图2-1所示。

图2-1普通用户用例图
志愿用户角色用例如图2-2所示。

图2-2志愿用户用例图
管理员角色用例如图2-3所示。

图2-3管理员用例图
(1)增加数据流程
系统中的所有用户(管理员、普通用户和志愿用户)都可以实现增加数据功能,图2-4显示的就是在增加数据时的流程。

图2-4增加数据流程图
(2)修改数据流程
人无完人,每个人都有出错的时候,在录入系统信息的时候如果信息有错,可以对系统中的数据进行编辑。图2-5显示的就是修改数据的流程。

图2-5修改数据流程图
(3)删除数据流程
在系统中经常会出现一些过期的数据,比如订单信息等,那就可以直接删除这些数据,图2-6就是删除数据时的流程图。

图2-6删除数据流程图
由于本系统在逻辑事务处理方面对数据库的操作比较频繁所以系统在底层连接数据库时并没有使用原生的JDBC,而是把JDBC进行了封装,封装之后相当于一个连接数据库的工具DB UTIL,这样使用起来会更加方便而且这样进行封装还可以降低系统中代码的冗余,当我们需要连接和使用数据库时只需要调用这个工具里面的一个方法就可以了。而且通过封装可以把对数据库的操作独立起来,当需要连接不同种类的数据库时只需要加以修改就可以达到目的。
DAO层本来并无这个类,它只是java中MVC构造里的一个model概念,主要就是里面的一些方法,而这些方法就是用来访问数据库的方法。我们在软件开发时DAO层我们一般都放接口和接口的实现类,用于来规范实现类的我们叫它接口,实现类重点用于对数据库的操纵。
MVC是一种系统研发的关键模型,M是Model模型,它是系统内部关键程序运行的核心,主要进行对数据库的各种操作。视图View是V也叫做视图,主要的作用是对一些数据进行显示。控制器Controller 是C执行从View的视图层来读取数据,然后控制用户的输入。
系统架构如下图所示。

图3-1系统架构图
进入系统后首先要进行登录,验证你的身份,赋予你不同的权限。当你成功登录后,页面会有多个板块,分别是后台首页、系统用户、订单分类管理、物品种类管理、订单信息管理、已接订单管理、完成订单管理、投诉信息管理、评价信息管理、金额总汇管理、系统管理、通知公告管理、资源管理。里面界面简单易懂,根据标示可以直接进行方便快捷的操作。
系统功能结构图如下所示。
图3-2系统功能结构图
一个好的系统它的后台数据库一定要考虑的全面,这和我们建造房子一个概念,房子不是随心所欲建起来的,一切都是在合理设计的基础是实现的,地基打牢固了房子才能建的更高。数据库如果设计的很合理,而且每个方面都能考虑到了那么这个系统才能不会出现大的问题。
一个好的数据库可以关系到程序开发的优劣,数据库设计离不开表结构的设计,还有表与表之间的联系,以及系统开发需要设计的数据表内容等信息。在进行数据库设计期间,要结合实际情况来对数据库进行针对性的开发设计。
-
-
- 数据库E-R图设计
-
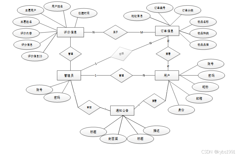
本社区志愿者代取送服务系统采用的是mysql数据库,数据存储快,因为社区志愿者代取送服务系统,主要的就是对信息的管理,信息内容比较多,这就需要好好的设计一个好的数据库,分类要清楚,不能添加信息的时候,造成信息太过混乱,设计好的数据库首先就需要先把各个实体之间的关系表达明确,
系统的主要实体间关系E-R图如下图所示。
图3-3系统E-R图
此环节把概念转变成数据。由于整个数据库所处理的信息过多,就只展示以下几个表。
| 编号 | 名称 | 数据类型 | 长度 | 小数位 | 允许空值 | 主键 | 默认值 | 说明 |
| 1 | token_id | int | 10 | 0 | N | Y | 临时访问牌ID | |
| 2 | token | varchar | 64 | 0 | Y | N | 临时访问牌 | |
| 3 | info | text | 65535 | 0 | Y | N | ||
| 4 | maxage | int | 10 | 0 | N | N | 2 | 最大寿命:默认2小时 |
| 5 | create_time | timestamp | 19 | 0 | N | N | CURRENT_TIMESTAMP | 创建时间: |
| 6 | update_time | timestamp | 19 | 0 | N | N | CURRENT_TIMESTAMP | 更新时间: |
| 7 | user_id | int | 10 | 0 | N | N | 0 | 用户编号: |
| 编号 | 名称 | 数据类型 | 长度 | 小数位 | 允许空值 | 主键 | 默认值 | 说明 |
| 1 | article_id | mediumint | 8 | 0 | N | Y | 文章id:[0,8388607] | |
| 2 | title | varchar | 125 | 0 | N | Y | 标题:[0,125]用于文章和html的title标签中 | |
| 3 | type | varchar | 64 | 0 | N | N | 0 | 文章分类:[0,1000]用来搜索指定类型的文章 |
| 4 | hits | int | 10 | 0 | N | N | 0 | 点击数:[0,1000000000]访问这篇文章的人次 |
| 5 | praise_len | int | 10 | 0 | N | N | 0 | 点赞数 |
| 6 | create_time | timestamp | 19 | 0 | N | N | CURRENT_TIMESTAMP | 创建时间: |
| 7 | update_time | timestamp | 19 | 0 | N | N | CURRENT_TIMESTAMP | 更新时间: |
| 8 | source | varchar | 255 | 0 | Y | N | 来源:[0,255]文章的出处 | |
| 9 | url | varchar | 255 | 0 | Y | N | 来源地址:[0,255]用于跳转到发布该文章的网站 | |
| 10 | tag | varchar | 255 | 0 | Y | N | 标签:[0,255]用于标注文章所属相关内容,多个标签用空格隔开 | |
| 11 | content | longtext | 2147483647 | 0 | Y | N | 正文:文章的主体内容 | |
| 12 | img | varchar | 255 | 0 | Y | N | 封面图 | |
| 13 | description | text | 65535 | 0 | Y | N | 文章描述 |
| 编号 | 名称 | 数据类型 | 长度 | 小数位 | 允许空值 | 主键 | 默认值 | 说明 |
| 1 | type_id | smallint | 5 | 0 | N | Y | 分类ID:[0,10000] | |
| 2 | display | smallint | 5 | 0 | N | N | 100 | 显示顺序:[0,1000]决定分类显示的先后顺序 |
| 3 | name | varchar | 16 | 0 | N | N | 分类名称:[2,16] | |
| 4 | father_id | smallint | 5 | 0 | N | N | 0 | 上级分类ID:[0,32767] |
| 5 | description | varchar | 255 | 0 | Y | N | 描述:[0,255]描述该分类的作用 | |
| 6 | icon | text | 65535 | 0 | Y | N | 分类图标: | |
| 7 | url | varchar | 255 | 0 | Y | N | 外链地址:[0,255]如果该分类是跳转到其他网站的情况下,就在该URL上设置 | |
| 8 | create_time | timestamp | 19 | 0 | N | N | CURRENT_TIMESTAMP | 创建时间: |
| 9 | update_time | timestamp | 19 | 0 | N | N | CURRENT_TIMESTAMP | 更新时间: |
| 编号 | 名称 | 数据类型 | 长度 | 小数位 | 允许空值 | 主键 | 默认值 | 说明 |
| 1 | auth_id | int | 10 | 0 | N | Y | 授权ID: | |
| 2 | user_group | varchar | 64 | 0 | Y | N | 用户组: | |
| 3 | mod_name | varchar | 64 | 0 | Y | N | 模块名: | |
| 4 | table_name | varchar | 64 | 0 | Y | N | 表名: | |
| 5 | page_title | varchar | 255 | 0 | Y | N | 页面标题: | |
| 6 | path | varchar | 255 | 0 | Y | N | 路由路径: | |
| 7 | position | varchar | 32 | 0 | Y | N | 位置: | |
| 8 | mode | varchar | 32 | 0 | N | N | _blank | 跳转方式: |
| 9 | add | tinyint | 3 | 0 | N | N | 1 | 是否可增加: |
| 10 | del | tinyint | 3 | 0 | N | N | 1 | 是否可删除: |
| 11 | set | tinyint | 3 | 0 | N | N | 1 | 是否可修改: |
| 12 | get | tinyint | 3 | 0 | N | N | 1 | 是否可查看: |
| 13 | field_add | text | 65535 | 0 | Y | N | 添加字段: | |
| 14 | field_set | text | 65535 | 0 | Y | N | 修改字段: | |
| 15 | field_get | text | 65535 | 0 | Y | N | 查询字段: | |
| 16 | table_nav_name | varchar | 500 | 0 | Y | N | 跨表导航名称: | |
| 17 | table_nav | varchar | 500 | 0 | Y | N | 跨表导航: | |
| 18 | option | text | 65535 | 0 | Y | N | 配置: | |
| 19 | create_time | timestamp | 19 | 0 | N | N | CURRENT_TIMESTAMP | 创建时间: |
| 20 | update_time | timestamp | 19 | 0 | N | N | CURRENT_TIMESTAMP | 更新时间: |
| 编号 | 名称 | 数据类型 | 长度 | 小数位 | 允许空值 | 主键 | 默认值 | 说明 |
| 1 | comment_id | int | 10 | 0 | N | Y | 评论ID: | |
| 2 | user_id | int | 10 | 0 | N | N | 0 | 评论人ID: |
| 3 | reply_to_id | int | 10 | 0 | N | N | 0 | 回复评论ID:空为0 |
| 4 | content | longtext | 2147483647 | 0 | Y | N | 内容: | |
| 5 | nickname | varchar | 255 | 0 | Y | N | 昵称: | |
| 6 | avatar | varchar | 255 | 0 | Y | N | 头像地址:[0,255] | |
| 7 | create_time | timestamp | 19 | 0 | N | N | CURRENT_TIMESTAMP | 创建时间: |
| 8 | update_time | timestamp | 19 | 0 | N | N | CURRENT_TIMESTAMP | 更新时间: |
| 9 | source_table | varchar | 255 | 0 | Y | N | 来源表: | |
| 10 | source_field | varchar | 255 | 0 | Y | N | 来源字段: | |
| 11 | source_id | int | 10 | 0 | N | N | 0 | 来源ID: |
| 编号 | 名称 | 数据类型 | 长度 | 小数位 | 允许空值 | 主键 | 默认值 | 说明 |
| 1 | complaint_information_id | int | 10 | 0 | N | Y | 投诉信息ID | |
| 2 | regular_users | int | 10 | 0 | Y | N | 0 | 普通用户 |
| 3 | user_name | varchar | 64 | 0 | Y | N | 用户姓名 | |
| 4 | volunteer_users | int | 10 | 0 | Y | N | 0 | 志愿用户 |
| 5 | volunteer_name | varchar | 64 | 0 | Y | N | 志愿姓名 | |
| 6 | complaint_title | varchar | 64 | 0 | Y | N | 投诉标题 | |
| 7 | complaint_content | text | 65535 | 0 | Y | N | 投诉内容 | |
| 8 | feedback_information | text | 65535 | 0 | Y | N | 反馈信息 | |
| 9 | coordination_information | text | 65535 | 0 | Y | N | 协调信息 | |
| 10 | create_time | datetime | 19 | 0 | N | N | CURRENT_TIMESTAMP | 创建时间 |
| 11 | update_time | timestamp | 19 | 0 | N | N | CURRENT_TIMESTAMP | 更新时间 |
| 编号 | 名称 | 数据类型 | 长度 | 小数位 | 允许空值 | 主键 | 默认值 | 说明 |
| 1 | complete_order_id | int | 10 | 0 | N | Y | 完成订单ID | |
| 2 | volunteer_users | int | 10 | 0 | Y | N | 0 | 志愿用户 |
| 3 | volunteer_name | varchar | 64 | 0 | Y | N | 志愿姓名 | |
| 4 | order_number | varchar | 64 | 0 | Y | N | 订单编号 | |
| 5 | regular_users | int | 10 | 0 | Y | N | 0 | 普通用户 |
| 6 | user_name | varchar | 64 | 0 | Y | N | 用户姓名 | |
| 7 | order_amount | int | 10 | 0 | Y | N | 0 | 订单金额 |
| 8 | upload_screenshot | varchar | 255 | 0 | Y | N | 上传截图 | |
| 9 | create_time | datetime | 19 | 0 | N | N | CURRENT_TIMESTAMP | 创建时间 |
| 10 | update_time | timestamp | 19 | 0 | N | N | CURRENT_TIMESTAMP | 更新时间 |
表evaluation_information (评价信息)
| 编号 | 名称 | 数据类型 | 长度 | 小数位 | 允许空值 | 主键 | 默认值 | 说明 |
| 1 | evaluation_information_id | int | 10 | 0 | N | Y | 评价信息ID | |
| 2 | regular_users | int | 10 | 0 | Y | N | 0 | 普通用户 |
| 3 | user_name | varchar | 64 | 0 | Y | N | 用户姓名 | |
| 4 | volunteer_users | int | 10 | 0 | Y | N | 0 | 志愿用户 |
| 5 | volunteer_name | varchar | 64 | 0 | Y | N | 志愿姓名 | |
| 6 | rating_information | int | 10 | 0 | Y | N | 0 | 评分信息 |
| 7 | evaluation_content | text | 65535 | 0 | Y | N | 评价内容 | |
| 8 | create_time | datetime | 19 | 0 | N | N | CURRENT_TIMESTAMP | 创建时间 |
| 9 | update_time | timestamp | 19 | 0 | N | N | CURRENT_TIMESTAMP | 更新时间 |
| 编号 | 名称 | 数据类型 | 长度 | 小数位 | 允许空值 | 主键 | 默认值 | 说明 |
| 1 | hits_id | int | 10 | 0 | N | Y | 点赞ID: | |
| 2 | user_id | int | 10 | 0 | N | N | 0 | 点赞人: |
| 3 | create_time | timestamp | 19 | 0 | N | N | CURRENT_TIMESTAMP | 创建时间: |
| 4 | update_time | timestamp | 19 | 0 | N | N | CURRENT_TIMESTAMP | 更新时间: |
| 5 | source_table | varchar | 255 | 0 | Y | N | 来源表: | |
| 6 | source_field | varchar | 255 | 0 | Y | N | 来源字段: | |
| 7 | source_id | int | 10 | 0 | N | N | 0 | 来源ID: |
| 编号 | 名称 | 数据类型 | 长度 | 小数位 | 允许空值 | 主键 | 默认值 | 说明 |
| 1 | item_type_id | int | 10 | 0 | N | Y | 物品种类ID | |
| 2 | item_type | varchar | 64 | 0 | Y | N | 物品种类 | |
| 3 | create_time | datetime | 19 | 0 | N | N | CURRENT_TIMESTAMP | 创建时间 |
| 4 | update_time | timestamp | 19 | 0 | N | N | CURRENT_TIMESTAMP | 更新时间 |
| 编号 | 名称 | 数据类型 | 长度 | 小数位 | 允许空值 | 主键 | 默认值 | 说明 |
| 1 | notice_id | mediumint | 8 | 0 | N | Y | 公告id: | |
| 2 | title | varchar | 125 | 0 | N | N | 标题: | |
| 3 | content | longtext | 2147483647 | 0 | Y | N | 正文: | |
| 4 | create_time | timestamp | 19 | 0 | N | N | CURRENT_TIMESTAMP | 创建时间: |
| 5 | update_time | timestamp | 19 | 0 | N | N | CURRENT_TIMESTAMP | 更新时间: |
| 编号 | 名称 | 数据类型 | 长度 | 小数位 | 允许空值 | 主键 | 默认值 | 说明 |
| 1 | order_classification_id | int | 10 | 0 | N | Y | 订单分类ID | |
| 2 | order_classification | varchar | 64 | 0 | Y | N | 订单分类 | |
| 3 | create_time | datetime | 19 | 0 | N | N | CURRENT_TIMESTAMP | 创建时间 |
| 4 | update_time | timestamp | 19 | 0 | N | N | CURRENT_TIMESTAMP | 更新时间 |
| 编号 | 名称 | 数据类型 | 长度 | 小数位 | 允许空值 | 主键 | 默认值 | 说明 |
| 1 | order_information_id | int | 10 | 0 | N | Y | 订单信息ID | |
| 2 | regular_users | int | 10 | 0 | Y | N | 0 | 普通用户 |
| 3 | user_name | varchar | 64 | 0 | Y | N | 用户姓名 | |
| 4 | contact_phone_number | varchar | 64 | 0 | Y | N | 联系电话 | |
| 5 | address_information | varchar | 64 | 0 | Y | N | 地址信息 | |
| 6 | order_number | varchar | 64 | 0 | Y | N | 订单编号 | |
| 7 | order_classification | varchar | 64 | 0 | Y | N | 订单分类 | |
| 8 | item_name | varchar | 64 | 0 | Y | N | 物品名称 | |
| 9 | item_type | varchar | 64 | 0 | Y | N | 物品种类 | |
| 10 | item_brand | varchar | 64 | 0 | Y | N | 物品品牌 | |
| 11 | store_name | varchar | 64 | 0 | Y | N | 店铺名称 | |
| 12 | information_remarks | varchar | 64 | 0 | Y | N | 信息备注 | |
| 13 | order_status | varchar | 64 | 0 | Y | N | 订单状态 | |
| 14 | hits | int | 10 | 0 | N | N | 0 | 点击数 |
| 15 | praise_len | int | 10 | 0 | N | N | 0 | 点赞数 |
| 16 | create_time | datetime | 19 | 0 | N | N | CURRENT_TIMESTAMP | 创建时间 |
| 17 | update_time | timestamp | 19 | 0 | N | N | CURRENT_TIMESTAMP | 更新时间 |
| 编号 | 名称 | 数据类型 | 长度 | 小数位 | 允许空值 | 主键 | 默认值 | 说明 |
| 1 | praise_id | int | 10 | 0 | N | Y | 点赞ID: | |
| 2 | user_id | int | 10 | 0 | N | N | 0 | 点赞人: |
| 3 | create_time | timestamp | 19 | 0 | N | N | CURRENT_TIMESTAMP | 创建时间: |
| 4 | update_time | timestamp | 19 | 0 | N | N | CURRENT_TIMESTAMP | 更新时间: |
| 5 | source_table | varchar | 255 | 0 | Y | N | 来源表: | |
| 6 | source_field | varchar | 255 | 0 | Y | N | 来源字段: | |
| 7 | source_id | int | 10 | 0 | N | N | 0 | 来源ID: |
| 8 | status | bit | 1 | 0 | N | N | 1 | 点赞状态:1为点赞,0已取消 |
| 编号 | 名称 | 数据类型 | 长度 | 小数位 | 允许空值 | 主键 | 默认值 | 说明 |
| 1 | received_orders_id | int | 10 | 0 | N | Y | 已接订单ID | |
| 2 | volunteer_users | int | 10 | 0 | Y | N | 0 | 志愿用户 |
| 3 | volunteer_name | varchar | 64 | 0 | Y | N | 志愿姓名 | |
| 4 | regular_users | int | 10 | 0 | Y | N | 0 | 普通用户 |
| 5 | user_name | varchar | 64 | 0 | Y | N | 用户姓名 | |
| 6 | contact_phone_number | varchar | 64 | 0 | Y | N | 联系电话 | |
| 7 | address_information | varchar | 64 | 0 | Y | N | 地址信息 | |
| 8 | order_number | varchar | 64 | 0 | Y | N | 订单编号 | |
| 9 | order_classification | varchar | 64 | 0 | Y | N | 订单分类 | |
| 10 | item_name | varchar | 64 | 0 | Y | N | 物品名称 | |
| 11 | item_type | varchar | 64 | 0 | Y | N | 物品种类 | |
| 12 | item_brand | varchar | 64 | 0 | Y | N | 物品品牌 | |
| 13 | store_name | varchar | 64 | 0 | Y | N | 店铺名称 | |
| 14 | information_remarks | varchar | 64 | 0 | Y | N | 信息备注 | |
| 15 | create_time | datetime | 19 | 0 | N | N | CURRENT_TIMESTAMP | 创建时间 |
| 16 | update_time | timestamp | 19 | 0 | N | N | CURRENT_TIMESTAMP | 更新时间 |
| 编号 | 名称 | 数据类型 | 长度 | 小数位 | 允许空值 | 主键 | 默认值 | 说明 |
| 1 | regular_users_id | int | 10 | 0 | N | Y | 普通用户ID | |
| 2 | user_name | varchar | 64 | 0 | Y | N | 用户姓名 | |
| 3 | user_gender | varchar | 64 | 0 | Y | N | 用户性别 | |
| 4 | contact_phone_number | varchar | 16 | 0 | Y | N | 联系电话 | |
| 5 | address_information | varchar | 64 | 0 | Y | N | 地址信息 | |
| 6 | examine_state | varchar | 16 | 0 | N | N | 已通过 | 审核状态 |
| 7 | user_id | int | 10 | 0 | N | N | 0 | 用户ID |
| 8 | create_time | datetime | 19 | 0 | N | N | CURRENT_TIMESTAMP | 创建时间 |
| 9 | update_time | timestamp | 19 | 0 | N | N | CURRENT_TIMESTAMP | 更新时间 |
| 编号 | 名称 | 数据类型 | 长度 | 小数位 | 允许空值 | 主键 | 默认值 | 说明 |
| 1 | slides_id | int | 10 | 0 | N | Y | 轮播图ID: | |
| 2 | title | varchar | 64 | 0 | Y | N | 标题: | |
| 3 | content | varchar | 255 | 0 | Y | N | 内容: | |
| 4 | url | varchar | 255 | 0 | Y | N | 链接: | |
| 5 | img | varchar | 255 | 0 | Y | N | 轮播图: | |
| 6 | hits | int | 10 | 0 | N | N | 0 | 点击量: |
| 7 | create_time | timestamp | 19 | 0 | N | N | CURRENT_TIMESTAMP | 创建时间: |
| 8 | update_time | timestamp | 19 | 0 | N | N | CURRENT_TIMESTAMP | 更新时间: |
| 编号 | 名称 | 数据类型 | 长度 | 小数位 | 允许空值 | 主键 | 默认值 | 说明 |
| 1 | total_amount_summary_id | int | 10 | 0 | N | Y | 金额总汇ID | |
| 2 | volunteer_users | int | 10 | 0 | Y | N | 0 | 志愿用户 |
| 3 | volunteer_name | varchar | 64 | 0 | Y | N | 志愿姓名 | |
| 4 | total_amount_summary | int | 10 | 0 | Y | N | 0 | 金额总汇 |
| 5 | summary_date | date | 10 | 0 | Y | N | 总汇日期 | |
| 6 | information_remarks | longtext | 2147483647 | 0 | Y | N | 信息备注 | |
| 7 | create_time | datetime | 19 | 0 | N | N | CURRENT_TIMESTAMP | 创建时间 |
| 8 | update_time | timestamp | 19 | 0 | N | N | CURRENT_TIMESTAMP | 更新时间 |
| 编号 | 名称 | 数据类型 | 长度 | 小数位 | 允许空值 | 主键 | 默认值 | 说明 |
| 1 | upload_id | int | 10 | 0 | N | Y | 上传ID | |
| 2 | name | varchar | 64 | 0 | Y | N | 文件名 | |
| 3 | path | varchar | 255 | 0 | Y | N | 访问路径 | |
| 4 | file | varchar | 255 | 0 | Y | N | 文件路径 | |
| 5 | display | varchar | 255 | 0 | Y | N | 显示顺序 | |
| 6 | father_id | int | 10 | 0 | Y | N | 0 | 父级ID |
| 7 | dir | varchar | 255 | 0 | Y | N | 文件夹 | |
| 8 | type | varchar | 32 | 0 | Y | N | 文件类型 |
| 编号 | 名称 | 数据类型 | 长度 | 小数位 | 允许空值 | 主键 | 默认值 | 说明 |
| 1 | user_id | mediumint | 8 | 0 | N | Y | 用户ID:[0,8388607]用户获取其他与用户相关的数据 | |
| 2 | state | smallint | 5 | 0 | N | N | 1 | 账户状态:[0,10](1可用|2异常|3已冻结|4已注销) |
| 3 | user_group | varchar | 32 | 0 | Y | N | 所在用户组:[0,32767]决定用户身份和权限 | |
| 4 | login_time | timestamp | 19 | 0 | N | N | CURRENT_TIMESTAMP | 上次登录时间: |
| 5 | phone | varchar | 11 | 0 | Y | N | 手机号码:[0,11]用户的手机号码,用于找回密码时或登录时 | |
| 6 | phone_state | smallint | 5 | 0 | N | N | 0 | 手机认证:[0,1](0未认证|1审核中|2已认证) |
| 7 | username | varchar | 16 | 0 | N | N | 用户名:[0,16]用户登录时所用的账户名称 | |
| 8 | nickname | varchar | 16 | 0 | Y | N | 昵称:[0,16] | |
| 9 | password | varchar | 64 | 0 | N | N | 密码:[0,32]用户登录所需的密码,由6-16位数字或英文组成 | |
| 10 | | varchar | 64 | 0 | Y | N | 邮箱:[0,64]用户的邮箱,用于找回密码时或登录时 | |
| 11 | email_state | smallint | 5 | 0 | N | N | 0 | 邮箱认证:[0,1](0未认证|1审核中|2已认证) |
| 12 | avatar | varchar | 255 | 0 | Y | N | 头像地址:[0,255] | |
| 13 | open_id | varchar | 255 | 0 | Y | N | 针对获取用户信息字段 | |
| 14 | create_time | timestamp | 19 | 0 | N | N | CURRENT_TIMESTAMP | 创建时间: |
| 15 | vip_level | varchar | 255 | 0 | Y | N | 会员等级 | |
| 16 | vip_discount | double | 11 | 2 | Y | N | 0.00 | 会员折扣 |
| 编号 | 名称 | 数据类型 | 长度 | 小数位 | 允许空值 | 主键 | 默认值 | 说明 |
| 1 | group_id | mediumint | 8 | 0 | N | Y | 用户组ID:[0,8388607] | |
| 2 | display | smallint | 5 | 0 | N | N | 100 | 显示顺序:[0,1000] |
| 3 | name | varchar | 16 | 0 | N | N | 名称:[0,16] | |
| 4 | description | varchar | 255 | 0 | Y | N | 描述:[0,255]描述该用户组的特点或权限范围 | |
| 5 | source_table | varchar | 255 | 0 | Y | N | 来源表: | |
| 6 | source_field | varchar | 255 | 0 | Y | N | 来源字段: | |
| 7 | source_id | int | 10 | 0 | N | N | 0 | 来源ID: |
| 8 | register | smallint | 5 | 0 | Y | N | 0 | 注册位置: |
| 9 | create_time | timestamp | 19 | 0 | N | N | CURRENT_TIMESTAMP | 创建时间: |
| 10 | update_time | timestamp | 19 | 0 | N | N | CURRENT_TIMESTAMP | 更新时间: |
| 编号 | 名称 | 数据类型 | 长度 | 小数位 | 允许空值 | 主键 | 默认值 | 说明 |
| 1 | volunteer_users_id | int | 10 | 0 | N | Y | 志愿用户ID | |
| 2 | volunteer_name | varchar | 64 | 0 | Y | N | 志愿姓名 | |
| 3 | volunteer_gender | varchar | 64 | 0 | Y | N | 志愿性别 | |
| 4 | contact_phone_number | varchar | 16 | 0 | Y | N | 联系电话 | |
| 5 | examine_state | varchar | 16 | 0 | N | N | 已通过 | 审核状态 |
| 6 | user_id | int | 10 | 0 | N | N | 0 | 用户ID |
| 7 | create_time | datetime | 19 | 0 | N | N | CURRENT_TIMESTAMP | 创建时间 |
| 8 | update_time | timestamp | 19 | 0 | N | N | CURRENT_TIMESTAMP | 更新时间 |
-
系统实现
- 普通用户模块的实现
4.1.1 前台首页界面
进入系统首页,系统以上中下的布局进行展示,首先映入眼帘的是系统的导航栏,下面是订单信息,其主界面展示如下图所示。

图4-1 前台首页界面图
4.1.2 用户注册界面
用户注册:当会员用户想要进入系统中对信息进行查看的时候,就必须要登录到系统当中,要是新的用户没有系统的账号的话,点击“注册”按钮,就会进入到新用户注册这个界面上,用户输入对应的账号(必须填写)+密码(必须填写)+确认密码(必须填写,而且要与密码一直)+昵称+邮箱+性别+年龄+联系电话+选择用户身份等等,然后点击“注册”,系统在用户这一数据库中会查询账号是不是存在,两次密码是不是一样,都填写正确就会注册成功,然后再进行登录,如果是之前已经注册过的用户很长时间没有使用,忘记密码,也可以点击“忘记密码”进行找回。用户注册界面如下图所示。

图4-2 用户注册界面图
注册代码如下:
public String encryption(String plainText) {
String re_md5 = new String();
try {
MessageDigest md = MessageDigest.getInstance("MD5");
md.update(plainText.getBytes());
byte b[] = md.digest();
int i;
StringBuffer buf = new StringBuffer("");
for (int offset = 0; offset < b.length; offset++) {
i = b[offset];
if (i < 0)
i += 256;
if (i < 16)
buf.append("0");
buf.append(Integer.toHexString(i));
}
re_md5 = buf.toString();
} catch (Exception e) {
e.printStackTrace();
}
return re_md5;
}
4.1.3 用户登录界面
系统中的前台上注册后的用户是可以通过自己的账户名和密码进行登录的,当用户输入完整的自己的账户名和密码信息并点击“登录”按钮后,将会首先验证输入的有没有空数据,再次验证输入的账户名+密码和数据库中当前保存的用户信息是否一致,只有在一致后将会登录成功并自动跳转到系统的首页中;否则将会提示相应错误信息。用户登录界面如下图所示。

图4-3注册用户登录界面图
登录代码如下:
/**
* 登录
* @param data
* @param httpServletRequest
* @return
*/
@PostMapping("login")
public Map<String, Object> login(@RequestBody Map<String, String> data, HttpServletRequest httpServletRequest) {
log.info("[执行登录接口]");
String username = data.get("username");
String email = data.get("email");
String phone = data.get("phone");
String password = data.get("password");
List resultList = null;
Map<String, String> map = new HashMap<>();
if(username != null && "".equals(username) == false){
map.put("username", username);
resultList = service.selectBaseList(service.select(map, new HashMap<>()));
}
else if(email != null && "".equals(email) == false){
map.put("email", email);
resultList = service.selectBaseList(service.select(map, new HashMap<>()));
}
else if(phone != null && "".equals(phone) == false){
map.put("phone", phone);
resultList = service.selectBaseList(service.select(map, new HashMap<>()));
}else{
return error(30000, "账号或密码不能为空");
}
if (resultList == null || password == null) {
return error(30000, "账号或密码不能为空");
}
//判断是否有这个用户
if (resultList.size()<=0){
return error(30000,"用户不存在");
}
User byUsername = (User) resultList.get(0);
Map<String, String> groupMap = new HashMap<>();
groupMap.put("name",byUsername.getUserGroup());
List groupList = userGroupService.selectBaseList(userGroupService.select(groupMap, new HashMap<>()));
if (groupList.size()<1){
return error(30000,"用户组不存在");
}
UserGroup userGroup = (UserGroup) groupList.get(0);
//查询用户审核状态
if (!StringUtils.isEmpty(userGroup.getSourceTable())){
String res = service.selectExamineState(userGroup.getSourceTable(),byUsername.getUserId());
if (res==null){
return error(30000,"用户不存在");
}
if (!res.equals("已通过")){
return error(30000,"该用户审核未通过");
}
}
//查询用户状态
if (byUsername.getState()!=1){
return error(30000,"用户非可用状态,不能登录");
}
String md5password = service.encryption(password);
if (byUsername.getPassword().equals(md5password)) {
// 存储Token到数据库
AccessToken accessToken = new AccessToken();
accessToken.setToken(UUID.randomUUID().toString().replaceAll("-", ""));
accessToken.setUser_id(byUsername.getUserId());
Duration duration = Duration.ofSeconds(7200L);
redisTemplate.opsForValue().set(accessToken.getToken(), accessToken,duration);
// 返回用户信息
JSONObject user = JSONObject.parseObject(JSONObject.toJSONString(byUsername));
user.put("token", accessToken.getToken());
JSONObject ret = new JSONObject();
ret.put("obj",user);
return success(ret);
} else {
return error(30000, "账号或密码不正确");
}
}
4.1.4 新闻资讯界面
当用户点击“新闻资讯”这一菜单按钮,会显示管理员在后台发布的所有的新闻信息,支持通过关键词对资讯进行搜索,选择需要的资讯信息点击可以进入到资讯信息详细的介绍界面,同时可以进行点赞、收藏等操作,新闻资讯界面如下图所示。

图4-4新闻资讯界面图
当用户点击“订单信息”这一菜单按钮,会显示管理员在后台发布的所有的订单信息列表,支持通过关键词对订单信息进行搜索,选择需要的订单信息点击可以进入到订单信息详细的介绍界面,同时可以进行点赞、收藏等操作,订单信息界面如下图所示。

图4-5订单信息界面图
-
- 管理员功能模块的实现
4.2.1 管理员登录界面
管理员进入到系统登录界面,需要填写正确的登录名、密码、选择权限等信息输入准确无误后登录进入到系统操作界面。管理员的账号是在数据表表中直接设置生成的,不需要进行注册;修改密码:管理员可以随时修改自己进入系统的登录密码,以保证系统的安全性。管理员登录界面如下图所示。
图4-6管理员登录界面图
4.2.2 管理员功能界面
管理员可以查看后台首页、系统用户、订单分类管理、物品种类管理、订单信息管理、已接订单管理、完成订单管理、投诉信息管理、评价信息管理、金额总汇管理、系统管理(轮播图)、通知公告管理、资源管理(新闻列表、新闻分类列表)等,并且可以根据需要进行相应的操作,管理员功能界面如下图所示。
图4-7管理员功能界面图
4.2.3 系统用户管理界面
管理员可以对系统中所有的用户角色进行管控,包含了管理员、普通用户、志愿用户这三种角色,如果需要添加新的用户,点击页面中的“添加”按钮根据提示输入上用户信息,点击“提交”以后在对应的用户界面就可以查看到了,可以点击用户后面的“删除”按钮直接删除某一用户。系统用户管理界面如下图所示。
图4-8系统用户管理界面图
4.2.4订单分类管理界面
点击“订单分类管理”这个菜单,管理员可以对订单分类列表、订单分类添加两个模块进行添加和删除等操作。订单分类列表、订单分类添加界面如下图所示。
图4-9订单分类列表管理界面图
图4-10订单分类添加管理界面图
4.2.5 轮播图管理界面
管理员可以对系统前台展示的轮播图进行增删改查,方便用户进行查看。轮播图管理界面如下图所示。
图4-11轮播图管理界面图
轮播图添加代码:
@PostMapping("/add")
@Transactional
public Map<String, Object> add(HttpServletRequest request) throws IOException {
service.insert(service.readBody(request.getReader()));
return success(1);
}
public Map<String, Object> addMap(Map<String,Object> map){
service.insert(map);
return success(1);
}
管理员可以对系统前台展示的通知公告进行增删改查,方便用户进行查看。通知公告管理界面如下图所示。
图4-12通知公告管理界面图
志愿用户点击“已接订单”这个菜单,可以查看所有的已接订单详情,包括订单详情和处理进度。已接订单界面如下图所示。

图4-13已接订单界面
志愿用户点击“完成订单”会显示出所有完成订单信息,查看已完成的订单信息,包括订单完成情况和订单金额等。完成订单界面如下图所示。

图4-14完成订单界面图
在这个产品被投入使用前,首先需要进行试用,这是重要的环节。考虑到某个部分的开发没有缺陷情况下,把各种模块拼接,也有一定概率就存在矛盾。这就好比每个人都很独特,但聚在一起就显得杂乱无章,需要保证有默契的配合。对于测试,要看它的各项内容是否契合的原则。若与最初定下的标准有一定程度上的出入,那么就需要做出一些调整,让最终的大方向朝着目标前进。
登录测试用例如下表所示。
表5-1登录测试用例
| 输入 | 输出 | |
| 用户名 | 密码 | |
| 空 | 空 | 用户名或密码不能为空 |
| 蔡徐坤 | 123 | 用户名不能为汉字,请重新输入 |
| 789 | 789 | 用户名或密码错误 |
| 678 | 123456 | 登录成功 |
注册测试用例如下表所示。
表5-2注册测试用例
| 输入 | 输出 | |||
| 用户名 | 密码 | 确认密码 | 邮箱 | |
| 空 | 空 | 空 | 空 | 请输入完整 |
| 001 | 001 | 001 | 001@qq.com | 注册成功 |
| 002 | 002 | 003 | 002@qq.com | 注册失败,两次密码不一致 |
| 003 | 003 | 003 | 003.com | 注册失败,邮箱格式不正确 |
-
-
- 已接订单测试
-
已接订单测试用例如下表所示。
表5-3已接订单测试用例
| 功能 | 测试数据 | 预期结果 | 测试结果 |
| 已接订单 | 已接订单内容:用户已接订单 | 在已接订单列表中显示已接订单内容,咨询显示为未回复 | 和预期一致 |
| 回复已接订单 | 已接订单内容:用户已接订单 | 已接订单列表中的已接订单“已接订单”显示已回复 | 和预期一致 |
| 删除已接订单 | 删除“用户已接订单 | 已接订单成功删除 | 和预期一致 |
-
-
- 资源管理测试
-
新闻资讯测试用例如下表所示。
表5-4添加新闻资讯测试用例
| 输入 | 输出 | |||
| 标题 | 类别 | 内容 | 备注 | |
| 空 | 空 | 空 | 空 | 添加失败 |
| 新闻资讯1 | A | 1 | 添加成功 | |
| 空 | A | 1 | 添加失败,标题不能为空 | |
| 新闻资讯2 | 空 | 1 | 添加失败,请选择类别 | |
经过测试,得到测试结果如下表所示。
表5-5测试结果
| 测试项目 | 内容和目的 | 测试结果 |
| 用户登录 | 输入正确用户名与密码 | 可以登录 |
| 输入错误用户名与密码 | 提示错误的信息 | |
| 修改登录密码 | 修改新的密码 | 成功完成 |
| 资源管理(添加,修改,删除) | 输入正确信息 | 成功完成 |
| 输入错误信息 | 操作失败 | |
| 已接订单管理(添加,修改,删除) | 输入正确信息 | 成功完成 |
| 输入错误信息 | 操作失败 | |
| 新闻资讯管理(添加,修改,删除) | 输入正确信息 | 成功完成 |
| 输入错误信息 | 操作失败 |
社区志愿者代取送服务系统的整体功能模块的实现,主要是对自己在大学这几年时间所学内容的一个测试,对于系统,主要是通过现在智能化的社区志愿者代取送服务系统进行开始系统的实现,并且可以根据需求进行数据信息的增加修改删除等操作,完美的解决了当下社区志愿者代取送服务系统所遇到的问题。
经过一个学期的毕业设计的实现完成已接近尾声,到目前为止,当我回想起整个学期的系统开发日,收获颇丰。毕业设计的主要任务是建立一个智能化的社区志愿者代取送服务系统的信息系统,主要使用springboot+vue框架和Mysql数据库的开发工具,对系统的每个功能模块进行相对应的操作,最后,系统调试结果表明系统基本可以满足功能要求。
社区志愿者代取送服务系统的开发对我大学学习的改进有很大帮助。它使我能够学习计算机知识的相关技术方面问题及与人交往的沟通交流方面,让我意识到无论我们做什么,我们都需要坚持不懈,努力工作,只有这样尝试了并且坚持去做了,我们才可以成功,才可以获得成功的喜悦,如果没有尝试,只是想,那连成功的机会都没有,实际操作进行做了,才会越来越近的靠近成功,随着道路一路向前,未来的路是美好的。
社区志愿者代取送服务系统的实现,是自己第一次完成的设计一个管理系统。在项目的设计过程中,我克服了各种困难,并且在面对这些困难,我积极的面对,想办法解决问题,并且更好的掌握了理论知识和动手操作实践能力,从系统的开发到设计完成,我完成了一个更全面、更完善、更安全的平台管理系统,这也让我取得了很大的成就感,也使我对未来的生活更有信心。
参考文献
[1]陆向珍.基于天地图的省域多时相影像服务系统设计与实现[J].测绘与空间地理信息,2024,47(02):67-69.
[2]丁仁鑫,郑涛,王觅也等.基于数据服务的医院文件服务系统设计与实现[J].中国卫生信息管理杂志,2024,21(01):57-63.
[3]陈宇佳.基于Web服务器的宠物托管服务管理系统设计[J].电脑编程技巧与维护,2024,(02):80-82+120.DOI:10.16184/j.cnki.comprg.2024.02.043.
[4]吕锋,张淑萍,刘芬等.基于云-TOPSIS-灰关联分析模型的产品服务系统方案评价技术[J].现代制造工程,2024,(02):38-44.DOI:10.16731/j.cnki.1671-3133.2024.02.006.
[5]胡子萌,李敏.基于可持续性的乡村康养志愿服务系统设计研究[J].设计,2024,37(03):37-41.DOI:10.20055/j.cnki.1003-0069.001501.
[6]林孔文,蔡诗洁.基于5G的车道云可视咨询服务系统浅析[J].中国交通信息化,2024,(02):94-96.DOI:10.13439/j.cnki.itsc.2024.02.013.
[7]白茹鑫.基于SpringBoot+SSM框架的企业安全培训管理系统设计与实现[J].现代信息科技,2024,8(01):44-49.DOI:10.19850/j.cnki.2096-4706.2024.01.009.
[8]吴伶琳.基于SpringBoot的客户关系管理系统设计与实现[J].无线互联科技,2023,20(24):60-62.
[9]姜一波.基于SpringBoot+Vue的在线考试系统设计与实现[J].无线互联科技,2023,20(23):68-71.
[10]Volkan H A .WebCollectives: A light regular expression based web content extractor in Java[J].SoftwareX,2023,24
[11]A S ,A M E ,S R , et al.Diversity of Fruit Flies on Three Varieties of Mango in Kuningan Regency, West Java, Indonesia[J].IOP Conference Series: Earth and Environmental Science,2023,1287(1):
[12]Sigit A ,Koyama M ,Harada M .Flood Risk Assessment Focusing on Exposed Social Characteristics in Central Java, Indonesia[J].Sustainability,2023,15(24):
[13]Sofronas D ,Margounakis D ,Rigou M , et al.SQMetrics: An Educational Software Quality Assessment Tool for Java[J].Knowledge,2023,3(4):557-599.
[14]M Y ,D R ,A S , et al.Determining the slip rate of the Kendeng Fault in East Java through GPS observations[J].IOP Conference Series: Earth and Environmental Science,2023,1266(1):
[15]田玉昆.基于Java Web技术的手机销售网站的设计与实现[J].电脑知识与技术,2023,19(32):47-49.DOI:10.14004/j.cnki.ckt.2023.1766.
[16]张国芳.Java编程语言在计算机软件开发中的应用方向分析[J].信息记录材料,2023,24(11):138-141.DOI:10.16009/j.cnki.cn13-1295/tq.2023.11.042.
[17]郭子傲,杨凯江.基于Java的在线音乐系统的设计与实现[J].工业控制计算机,2023,36(10):66-67+70.
[18]丁玉青,孙逸飞,朱敏.基于JAVA的共享蓝牙耳机小程序设计[J].科技与创新,2023,(20):152-154.DOI:10.15913/j.cnki.kjycx.2023.20.047.
[19]杨志俊,侯江华.基于SpringBoot的智慧养老系统设计[J].无线互联科技,2023,20(17):87-89.
[20]陈冬君,孔海军,吴荷等.基于SpringBoot+Vue的智能随车营销系统[J].电脑与电信,2023,(09):55-59.DOI:10.15966/j.cnki.dnydx.2023.09.017.
致谢
经过几个月时间的努力终于完成了这篇文章,在文章的写作与研究的过程中遇到了很多困难,都在同学和老师的帮助下解决了。尤其非常感谢我最敬爱的老师,他对我进行了无私的指导和帮助,不厌其烦的帮助进行文章的修改。老师严谨的治学态度、渊博的学术知识、诲人不倦的敬业精神以及宽容的待人风范使我获益颇丰。此外,在校图书馆查找资料的时候,图书馆的老师也给我提供了很多方面的支持与帮助。在此,向帮助和指导过我的老师表示最衷心的感谢!感谢这篇文章所涉及到的各位学者。本文引用了数位学者的文献,如果没有各位学者的研究成果的帮助和启发,我将很难完成本篇文章的写作。感谢我的同学和朋友,在我写文章的过程中给与了我很多素材和帮助,还在文章的撰写和排版过程中提供热情的帮助。同时,感谢我的室友对我的热心指导和帮助,经常有不懂之处都是大家在帮助我,才使得我比较顺利的完成了这篇文章。由于我水平有限,所写文章难免有不足之处,恳请各位老师和学友批评和指正!
请关注点赞+私信博主,免费领取项目源码
1040

被折叠的 条评论
为什么被折叠?



