摘 要
中医养生文化源远流长,蕴含着丰富的智慧和实践经验。为了更好地传播和推广中医养生知识,设计并实现了一款基于 uni-app 的中医养生文化宣传小程序。
在现代社会,人们对健康和养生的关注度日益提高。这款小程序旨在通过移动端的便捷渠道,将中医养生文化传递给更多的人。本小程序是在IDEA集成环境下开发的,采用springboot框架,使用tomcat网络服务器,MySQL数据,Java语言,移动端采用小程序框架。另外uni-app 作为一种跨平台的开发框架,为我们提供了高效的开发工具和良好的用户体验。
通过这款小程序的设计与实现,让更多人了解和受益于中医养生文化。它不仅可以提供实用的养生知识和方法,还能促进用户养成健康的生活习惯,提升整体健康水平。
同时,这也是对中医养生文化的传承和发扬。通过数字化的手段,让中医养生文化更好地适应现代社会的需求,为人们的健康和幸福贡献一份力量。
关键词:中医养生文化宣传小程序;JAVA
Abstract
Traditional Chinese medicine health culture has a long and rich history, containing wisdom and practical experience. In order to better disseminate and promote traditional Chinese medicine health knowledge, a uni app based traditional Chinese medicine health culture promotion mini program has been designed and implemented.
In modern society, people's attention to health and wellness is increasing day by day. This mini program aims to transmit traditional Chinese medicine health culture to more people through convenient channels on mobile devices. This mini program was developed in the IDEA integrated environment, using the Springboot framework for the front-end, Tomcat network server, MySQL data, Java language, and the mobile backend using the mini program framework. In addition, uni app, as a cross platform development framework, provides us with efficient development tools and a good user experience.
Through the design and implementation of this mini program, more people can learn about and benefit from traditional Chinese medicine health culture. It can not only provide practical health knowledge and methods, but also promote users to develop healthy lifestyle habits and improve overall health levels.
At the same time, this is also the inheritance and promotion of traditional Chinese medicine health culture. Through digital means, traditional Chinese medicine health culture can better adapt to the needs of modern society and contribute to people's health and happiness.
Key words: Traditional Chinese Medicine Health Culture Promotion Mini Program; JAVA
目 录
第一章 绪 论
1.1选题背景
随着人们对健康养生的重视,中医养生文化作为中华传统文化的重要组成部分,正在逐渐受到更多人的关注。然而,由于现代生活节奏快、信息碎片化等原因,许多人对中医养生知识了解有限,传统文化的传承面临挑战。因此,设计并实现一个基于uni-app的中医养生文化宣传小程序,旨在通过现代化的手段将中医养生知识传播给更多人,提升大众对中医养生文化的认知和理解,促进人们关注健康、养生和中医养生文化的重要性,推动中医养生文化的传承和发展。通过小程序的设计与实现,将传统中医养生文化与现代科技有机结合,为人们提供便捷、实用的中医养生知识,让更多人受益于中医养生文化的智慧,从而推动社会健康发展与中医养生文化的传承。
1.2选题意义
基于uni-app的中医养生文化宣传小程序的设计与实现具有重要的研究意义。首先,通过小程序的开发,可以将中医养生文化与现代科技相结合,提升传统文化的传播效率和覆盖面,有利于推动中医养生文化在现代社会的传承和发展。其次,小程序的设计与实现将为用户提供便捷、实用的中医养生知识,有助于增强公众对中医养生文化的认知和理解,促进人们关注健康、养生和中医养生文化的重要性,有利于提升整个社会的健康意识和养生意识。此外,通过小程序的开发与推广,还可以促进中医养生文化的国际传播,有助于增进世界各国对中医文化的了解和认可,推动中医药在国际上的传播与交流。因此,基于uni-app的中医养生文化宣传小程序的设计与实现具有重要的理论和实践意义,对于促进中医养生文化的传承与发展,提升公众健康意识,推动中医药国际化具有深远的影响。
1.3研究内容
- 根据用户的身份,系统可以为其设定不同的登录权限,从而提供多样化的操作界面,以满足用户的需求。
连接数据库是系统的核心技术,它对于整个系统的运行至关重要。
- 为了确保数据的完整性与可靠性,我们需要确保所有的信息都是经过严格的验证,以便于任何人都可以访问、使用,同时也要求每个用户都要及时完成数据的备份,以确保信息的完整与可靠。
- 设计界面是非常重要的,它能够让用户感觉到亲切。
- 分析中医养生信息化的现状。
- 研究市面上类似系统的现状及问题点。
- 本研究旨在深入探讨系统平台的架构、构建、数据库管理、安全性和功能实现等方面的内容。
- 研究如何利用多种IT来提升平台的性能,并确保其可靠性和安全性。
- 进行系统的详细功能设计并完成测试。
第二章 系统分析
2.1可行性分析
2.1.1技术可行性
通过采用JAVA技术,我们开发出一款功能强大、操作简便的中医养生文化宣传小程序,同时还建立了一个完善、安全、可靠的后台数据库,以确保其运行的稳定性和可靠性。
通过采用JAVA技术和Mysql数据库,我们可以轻松实现中医养生文化宣传小程序的设计,并且将用户角色有机地融入其中,这种创新的方式值得一试。此外,数据的完整性和多样性也为数据的有效分配和管理提供了坚实的基础。数据库安全平台是一个至关重要的组成部分,它不仅可以提升数据安全性,还可以通过提供更加灵活、智能、有效的基础控制方法,来实现对安全计算环境的支撑,从而确保数据的安全性。由于中医养生文化宣传小程序拥有强大的功能、免费的特性以及出色的用户体验,因此它在技术上是一个可行的选择。
2.1.2经济可行性
这款中医养生文化宣传小程序完全免费,无论您想使用哪种软件,只需要花一点点时间就可以完成。此外,您还可以参与市场调研,并获得免费资源。除了这些,您还可以与小伙伴一起完成更复杂、更具挑战性的项目。因此,中医养生文化宣传小程序的研究和开发具备巨大的经济效益,几乎不需要投入任何资金。
JAVA技术已经相当成熟,因此,开发中医养生文化宣传小程序完全不会带来任何经济负担。
2.1.3操作可行性:
中医养生文化宣传小程序设计完成后,其可操作性得到了显著提升,管理员可以轻松访问系统,快速管理各种数据信息,而用户也可以轻松访问系统界面,通过界面导航菜单,快速查看各个功能模块,满足用户的信息需求,同时也为养生信息管理提供了便利。此外,系统的操作也不再需要专业人员,只需要普通用户就可以轻松完成各个功能模块的操作管理。因此,我们的系统具有很高的可操作性。通过使用界面窗口,我们能够轻松地让用户进行登录。因此,只需要掌握基础的电脑操作技能,我们就能够满足您的需求。
2.2系统功能分析
2.2.1 功能性分析
按照中医养生文化宣传小程序的角色,划分了普通用户管理模块、管理员管理模块这两大部分。
普通用户管理模块:
- 用户注册登录:用户注册为会员并登录中医养生文化宣传小程序;用户对个人信息的增删改查,比如个人资料,密码修改。
- 气功健身:提供各种气功健身方法的介绍和教学视频。用户可以学习和练习气功,以达到强身健体的目的。
- 中医疗法:介绍中医的各种疗法,如针灸、艾灸、推拿等。提供相关的治疗方法和注意事项,让用户了解中医疗法的魅力。
- 养生食补:推荐各种养生食谱和食材,介绍它们的营养价值和功效。用户可以根据自己的需求选择合适的食谱进行养生食补。
- 交流论坛:一个用户互动交流的平台,用户可以分享养生经验、提问、解答疑问等。 促进用户之间的互动和知识分享。
- 文化科普:介绍中医养生文化的历史、理论、概念等基础知识。帮助用户深入了解中医养生文化的内涵和背景。
- 我的:
● 基本信息:用户可以查看和编辑个人基本信息,如头像、昵称等。
● 收藏:用户可以收藏自己感兴趣的气功健身视频、养生食谱等,方便随时查看。
管理员管理模块:
- 系统用户:管理系统中的用户信息,包括添加、修改、删除用户等操作。 设置用户角色和权限,控制用户对系统功能的访问。
- 治疗类型管理:对中医疗法的分类和类型进行管理,可以添加、修改或删除不同的治疗类型。
- 食补类型管理:管理养生食补的分类,如药膳、营养汤品等。对不同的食补类型进行维护和更新。
- 气功健身管理:管理气功健身相关的内容,如气功招式、练习方法等,可以更新气功健身的资料和信息。
- 中医疗法管理:对中医疗法的具体内容进行管理,如治疗方法的介绍、注意事项等。确保中医疗法信息的准确性和及时性。
- 养生食补管理:管理养生食谱和食材的信息,包括更新食谱内容、推荐食材等。保证养生食补部分的实用性和针对性。
- 系统管理:管理员可以对系统前台展示的轮播图进行增删改查,方便用户进行查看。
- 通知公告管理:发布、编辑和删除系统的通知公告,确保用户能够及时获取到相关的重要信息。
- 资源管理:对小程序中的文化科普、科普分类进行管理,如上传、更新或删除。保证资源的质量和内容的完整性。
- 交流管理:审核和管理用户在交流论坛中的发言和互动。解答用户的疑问,促进用户之间的交流和互动。
2.2.2 非功能性分析
中医养生文化宣传小程序的非功能性需求比如中医养生文化宣传小程序的安全性怎么样,可靠性怎么样,性能怎么样,可拓展性怎么样等。具体可以表示在如下2-1表格中:
表2-1中医养生文化宣传小程序非功能需求表
| 安全性 | 主要指中医养生文化宣传小程序数据库的安装,数据库的使用和密码的设定必须合乎规范。 |
| 可靠性 | 可靠性是指中医养生文化宣传小程序能够安装用户的指示进行操作,经过测试,可靠性90%以上。 |
| 性能 | 性能是影响中医养生文化宣传小程序占据市场的必要条件,所以性能最好要佳才好。 |
| 可扩展性 | 比如数据库预留多个属性,比如接口的使用等确保了系统的非功能性需求。 |
| 易用性 | 用户只要跟着中医养生文化宣传小程序的页面展示内容进行操作,就可以了。 |
| 可维护性 | 中医养生文化宣传小程序开发的可维护性是非常重要的,经过测试,可维护性没有问题 |
2.3系统操作流程
2.3.1用户登录流程
对于系统的安全性的第一关,就是用户想要进入系统,必须通过登录窗口,输入自己的登录信息才可以进行登录,用户输入的信息准确无误后才可以进入到操作系统界面,进行功能模块的相对应操作,如果用户输入的信息不正确,则窗口出现提示框,用户登录失败,返回到第一步进行重新输入,如图2-2所示。
图2-2登录操作流程图
2.3.2信息添加流程
对于中医养生文化宣传小程序,需要随时添加所需要的数据信息,对于用户添加信息,需要根据添加界面,根据选框的内容进行填写所要添加的数据信息,信息输入完成后判断数据信息是否符合要求,符合要求则添加完成,用户所添加的信息不符合要求,则需要返回到第一步,重新输入数据信息,再进行判断操作,如图2-3所示。

图2-3信息添加流程图
2.3.3信息删除流程
不管是哪个用户角色进入到不通的系统操作界面,都可以进行不同的信息内容的操作功能,对用系统数据信息的删除,用户一旦将信息删除,那么该删除的数据信息将无法恢复,所以用户在对数据删除事,一定判断删除的内容是否是确定要删除的,确定无误后选择确定删除操作,如图2-4所示。

图2-4信息删除流程图
2.4 系统用例分析
通过2.2功能的分析,得出了中医养生文化宣传小程序的用例图:
普通用户角色用例如图2-5所示。

图2-5中医养生文化宣传小程序普通用户角色用例图
后台管理上的管理员是维护整个中医养生文化宣传小程序中所有数据信息的。管理员角色用例如图2-6所示。

第三章 系统设计与实现
3.1系统架构设计
本中医养生文化宣传小程序从架构上分为三层:表现层(UI)、业务逻辑层(BLL)以及数据层(DL)。

图3-1 中医养生文化宣传小程序架构设计图
表现层(UI):又称UI层,主要完成本中医养生文化宣传小程序的UI交互功能,一个良好的UI可以打打提高用户的用户体验,增强用户使用本中医养生文化宣传小程序时的舒适度。UI的界面设计也要适应不同版本的中医养生文化宣传小程序以及不同尺寸的分辨率,以做到良好的兼容性。UI交互功能要求合理,用户进行交互操作时必须要得到与之相符的交互结果,这就要求表现层要与业务逻辑层进行良好的对接。
业务逻辑层(BLL):主要完成本中医养生文化宣传小程序的数据处理功能。用户从表现层传输过来的数据经过业务逻辑层进行处理交付给数据层,系统从数据层读取的数据经过业务逻辑层进行处理交付给表现层。
数据层(DL):由于本中医养生文化宣传小程序的数据是放在服务端的mysql数据库中,因此本属于服务层的部分可以直接整合在业务逻辑层中,所以数据层中只有数据库,其主要完成本中医养生文化宣传小程序的数据存储和管理功能。
3.2开发流程设计
中医养生文化宣传小程序的开发对管理模块和系统使用的数据库进行分析,编写代开发,规划和操作是构建信息管理应用程序的必要三步曲,它决定了系统是否能够真正实现预设功能以及是否可以在成功设计后实施。在开发过程中,每个阶段必须严格按照线性顺序进行开发,并且在相应阶段生成的每个工作都可以通过技术进行验证和检查。确保一个阶段完成后是正确的,不会造成下一阶段拖拽现象,使系统完成设计功能后得到保证。
从中医养生文化宣传小程序的成功开发经验来看,上述方法效果最为明显,最大程度地降低了系统开发的复杂性。如图3-2所示。

图3-2开发系统流程图
3.3数据库设计
数据库是信息系统的基础和核心。数据库设计的好坏直接影响到信息系统开发的成败。创建数据库表首先确定实体的属性和实体之间的关系。根据关系创建一个数据表。
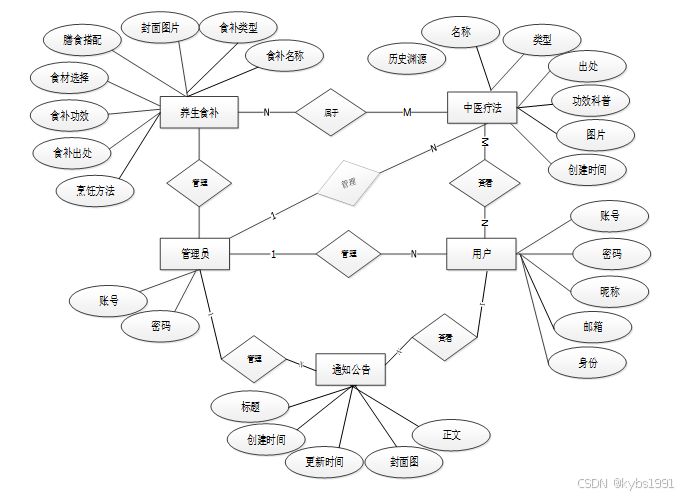
3.3.1实体ER图
数据库是整个软件编程中最重要的一个步骤,对于数据库问题主要是判定数据库的数量和结构公式的创建。展示系统使用的是Mysql进行对数据库进行管理,进行保证数据的安全性、稳定性等。
概念模型的设计是为了抽象真实世界的信息,并对信息世界进行建模。它是数据库设计的强大工具。数据库概念模型设计可以通过E-R图描述现实世界的概念模型。系统的E-R图显示了系统中实体之间的链接。而且Mysql数据库是自我保护能力比较强的数据库,下图主要是数据库实体的E-R图如图3-3所示:
图3-3实体的E-R图
这些功能可以充分满足中医养生文化宣传小程序的需求。此系统功能较为全面,系统功能结构图如3-4所示。
图3-4系统功能结构图
3.3.2数据表
我们可以根据数据结构的详细分析要求,我们根据输入和输出数据量的要求进行分析,确定什么表表,结构之间的关系,我们可以验证,调整和完善,查询和浏览过程,可以实现数据库,以使用户对数据和功能有更多要求。
基于系统使用的数据库管理系统的特点,对数据库的概念模型进行了转换和构建。但是,这个系统只需要充分考虑中医养生文化宣传小程序的功能,而且组织比较清晰。
| 编号 | 名称 | 数据类型 | 长度 | 小数位 | 允许空值 | 主键 | 默认值 | 说明 |
| 1 | token_id | int | 10 | 0 | N | Y | 临时访问牌ID | |
| 2 | token | varchar | 64 | 0 | Y | N | 临时访问牌 | |
| 3 | info | text | 65535 | 0 | Y | N | ||
| 4 | maxage | int | 10 | 0 | N | N | 2 | 最大寿命:默认2小时 |
| 5 | create_time | timestamp | 19 | 0 | N | N | CURRENT_TIMESTAMP | 创建时间: |
| 6 | update_time | timestamp | 19 | 0 | N | N | CURRENT_TIMESTAMP | 更新时间: |
| 7 | user_id | int | 10 | 0 | N | N | 0 | 用户编号: |
| 编号 | 名称 | 数据类型 | 长度 | 小数位 | 允许空值 | 主键 | 默认值 | 说明 |
| 1 | article_id | mediumint | 8 | 0 | N | Y | 文章id:[0,8388607] | |
| 2 | title | varchar | 125 | 0 | N | Y | 标题:[0,125]用于文章和html的title标签中 | |
| 3 | type | varchar | 64 | 0 | N | N | 0 | 文章分类:[0,1000]用来搜索指定类型的文章 |
| 4 | hits | int | 10 | 0 | N | N | 0 | 点击数:[0,1000000000]访问这篇文章的人次 |
| 5 | praise_len | int | 10 | 0 | N | N | 0 | 点赞数 |
| 6 | create_time | timestamp | 19 | 0 | N | N | CURRENT_TIMESTAMP | 创建时间: |
| 7 | update_time | timestamp | 19 | 0 | N | N | CURRENT_TIMESTAMP | 更新时间: |
| 8 | source | varchar | 255 | 0 | Y | N | 来源:[0,255]文章的出处 | |
| 9 | url | varchar | 255 | 0 | Y | N | 来源地址:[0,255]用于跳转到发布该文章的网站 | |
| 10 | tag | varchar | 255 | 0 | Y | N | 标签:[0,255]用于标注文章所属相关内容,多个标签用空格隔开 | |
| 11 | content | longtext | 2147483647 | 0 | Y | N | 正文:文章的主体内容 | |
| 12 | img | varchar | 255 | 0 | Y | N | 封面图 | |
| 13 | description | text | 65535 | 0 | Y | N | 文章描述 |
| 编号 | 名称 | 数据类型 | 长度 | 小数位 | 允许空值 | 主键 | 默认值 | 说明 |
| 1 | type_id | smallint | 5 | 0 | N | Y | 分类ID:[0,10000] | |
| 2 | display | smallint | 5 | 0 | N | N | 100 | 显示顺序:[0,1000]决定分类显示的先后顺序 |
| 3 | name | varchar | 16 | 0 | N | N | 分类名称:[2,16] | |
| 4 | father_id | smallint | 5 | 0 | N | N | 0 | 上级分类ID:[0,32767] |
| 5 | description | varchar | 255 | 0 | Y | N | 描述:[0,255]描述该分类的作用 | |
| 6 | icon | text | 65535 | 0 | Y | N | 分类图标: | |
| 7 | url | varchar | 255 | 0 | Y | N | 外链地址:[0,255]如果该分类是跳转到其他网站的情况下,就在该URL上设置 | |
| 8 | create_time | timestamp | 19 | 0 | N | N | CURRENT_TIMESTAMP | 创建时间: |
| 9 | update_time | timestamp | 19 | 0 | N | N | CURRENT_TIMESTAMP | 更新时间: |
| 编号 | 名称 | 数据类型 | 长度 | 小数位 | 允许空值 | 主键 | 默认值 | 说明 |
| 1 | auth_id | int | 10 | 0 | N | Y | 授权ID: | |
| 2 | user_group | varchar | 64 | 0 | Y | N | 用户组: | |
| 3 | mod_name | varchar | 64 | 0 | Y | N | 模块名: | |
| 4 | table_name | varchar | 64 | 0 | Y | N | 表名: | |
| 5 | page_title | varchar | 255 | 0 | Y | N | 页面标题: | |
| 6 | path | varchar | 255 | 0 | Y | N | 路由路径: | |
| 7 | position | varchar | 32 | 0 | Y | N | 位置: | |
| 8 | mode | varchar | 32 | 0 | N | N | _blank | 跳转方式: |
| 9 | add | tinyint | 3 | 0 | N | N | 1 | 是否可增加: |
| 10 | del | tinyint | 3 | 0 | N | N | 1 | 是否可删除: |
| 11 | set | tinyint | 3 | 0 | N | N | 1 | 是否可修改: |
| 12 | get | tinyint | 3 | 0 | N | N | 1 | 是否可查看: |
| 13 | field_add | text | 65535 | 0 | Y | N | 添加字段: | |
| 14 | field_set | text | 65535 | 0 | Y | N | 修改字段: | |
| 15 | field_get | text | 65535 | 0 | Y | N | 查询字段: | |
| 16 | table_nav_name | varchar | 500 | 0 | Y | N | 跨表导航名称: | |
| 17 | table_nav | varchar | 500 | 0 | Y | N | 跨表导航: | |
| 18 | option | text | 65535 | 0 | Y | N | 配置: | |
| 19 | create_time | timestamp | 19 | 0 | N | N | CURRENT_TIMESTAMP | 创建时间: |
| 20 | update_time | timestamp | 19 | 0 | N | N | CURRENT_TIMESTAMP | 更新时间: |
| 编号 | 名称 | 数据类型 | 长度 | 小数位 | 允许空值 | 主键 | 默认值 | 说明 |
| 1 | collect_id | int | 10 | 0 | N | Y | 收藏ID: | |
| 2 | user_id | int | 10 | 0 | N | N | 0 | 收藏人ID: |
| 3 | source_table | varchar | 255 | 0 | Y | N | 来源表: | |
| 4 | source_field | varchar | 255 | 0 | Y | N | 来源字段: | |
| 5 | source_id | int | 10 | 0 | N | N | 0 | 来源ID: |
| 6 | title | varchar | 255 | 0 | Y | N | 标题: | |
| 7 | img | varchar | 255 | 0 | Y | N | 封面: | |
| 8 | create_time | timestamp | 19 | 0 | N | N | CURRENT_TIMESTAMP | 创建时间: |
| 9 | update_time | timestamp | 19 | 0 | N | N | CURRENT_TIMESTAMP | 更新时间: |
| 编号 | 名称 | 数据类型 | 长度 | 小数位 | 允许空值 | 主键 | 默认值 | 说明 |
| 1 | comment_id | int | 10 | 0 | N | Y | 评论ID: | |
| 2 | user_id | int | 10 | 0 | N | N | 0 | 评论人ID: |
| 3 | reply_to_id | int | 10 | 0 | N | N | 0 | 回复评论ID:空为0 |
| 4 | content | longtext | 2147483647 | 0 | Y | N | 内容: | |
| 5 | nickname | varchar | 255 | 0 | Y | N | 昵称: | |
| 6 | avatar | varchar | 255 | 0 | Y | N | 头像地址:[0,255] | |
| 7 | create_time | timestamp | 19 | 0 | N | N | CURRENT_TIMESTAMP | 创建时间: |
| 8 | update_time | timestamp | 19 | 0 | N | N | CURRENT_TIMESTAMP | 更新时间: |
| 9 | source_table | varchar | 255 | 0 | Y | N | 来源表: | |
| 10 | source_field | varchar | 255 | 0 | Y | N | 来源字段: | |
| 11 | source_id | int | 10 | 0 | N | N | 0 | 来源ID: |
| 编号 | 名称 | 数据类型 | 长度 | 小数位 | 允许空值 | 主键 | 默认值 | 说明 |
| 1 | forum_id | mediumint | 8 | 0 | N | Y | 论坛id | |
| 2 | display | smallint | 5 | 0 | N | N | 100 | 排序 |
| 3 | user_id | mediumint | 8 | 0 | N | N | 0 | 用户ID |
| 4 | nickname | varchar | 16 | 0 | Y | N | 昵称:[0,16] | |
| 5 | praise_len | int | 10 | 0 | Y | N | 0 | 点赞数 |
| 6 | hits | int | 10 | 0 | N | N | 0 | 访问数 |
| 7 | title | varchar | 125 | 0 | N | N | 标题 | |
| 8 | keywords | varchar | 125 | 0 | Y | N | 关键词 | |
| 9 | description | varchar | 255 | 0 | Y | N | 描述 | |
| 10 | url | varchar | 255 | 0 | Y | N | 来源地址 | |
| 11 | tag | varchar | 255 | 0 | Y | N | 标签 | |
| 12 | img | text | 65535 | 0 | Y | N | 封面图 | |
| 13 | content | longtext | 2147483647 | 0 | Y | N | 正文 | |
| 14 | create_time | timestamp | 19 | 0 | N | N | CURRENT_TIMESTAMP | 创建时间: |
| 15 | update_time | timestamp | 19 | 0 | N | N | CURRENT_TIMESTAMP | 更新时间: |
| 16 | avatar | varchar | 255 | 0 | Y | N | 发帖人头像: | |
| 17 | type | varchar | 64 | 0 | N | N | 0 | 论坛分类:[0,1000]用来搜索指定类型的论坛帖 |
| 编号 | 名称 | 数据类型 | 长度 | 小数位 | 允许空值 | 主键 | 默认值 | 说明 |
| 1 | type_id | smallint | 5 | 0 | N | Y | 分类ID:[0,10000] | |
| 2 | name | varchar | 16 | 0 | N | N | 分类名称:[2,16] | |
| 3 | description | varchar | 255 | 0 | Y | N | 描述:[0,255]描述该分类的作用 | |
| 4 | url | varchar | 255 | 0 | Y | N | 外链地址:[0,255]如果该分类是跳转到其他网站的情况下,就在该URL上设置 | |
| 5 | father_id | smallint | 5 | 0 | N | N | 0 | 上级分类ID:[0,32767] |
| 6 | icon | varchar | 255 | 0 | Y | N | 分类图标: | |
| 7 | create_time | timestamp | 19 | 0 | N | N | CURRENT_TIMESTAMP | 创建时间: |
| 8 | update_time | timestamp | 19 | 0 | N | N | CURRENT_TIMESTAMP | 更新时间: |
表healthy_dietary_supplements (养生食补)
| 编号 | 名称 | 数据类型 | 长度 | 小数位 | 允许空值 | 主键 | 默认值 | 说明 |
| 1 | healthy_dietary_supplements_id | int | 10 | 0 | N | Y | 养生食补ID | |
| 2 | dietary_supplement_name | varchar | 64 | 0 | Y | N | 食补名称 | |
| 3 | type_of_dietary_supplement | varchar | 64 | 0 | Y | N | 食补类型 | |
| 4 | cover_photo | varchar | 255 | 0 | Y | N | 封面图片 | |
| 5 | source_of_dietary_supplements | varchar | 64 | 0 | Y | N | 食补出处 | |
| 6 | nutritional_benefits | varchar | 64 | 0 | Y | N | 食补功效 | |
| 7 | dietary_pairing | text | 65535 | 0 | Y | N | 膳食搭配 | |
| 8 | ingredients_selection | text | 65535 | 0 | Y | N | 食材选择 | |
| 9 | cooking_methods | text | 65535 | 0 | Y | N | 烹饪方法 | |
| 10 | hits | int | 10 | 0 | N | N | 0 | 点击数 |
| 11 | praise_len | int | 10 | 0 | N | N | 0 | 点赞数 |
| 12 | create_time | datetime | 19 | 0 | N | N | CURRENT_TIMESTAMP | 创建时间 |
| 13 | update_time | timestamp | 19 | 0 | N | N | CURRENT_TIMESTAMP | 更新时间 |
| 编号 | 名称 | 数据类型 | 长度 | 小数位 | 允许空值 | 主键 | 默认值 | 说明 |
| 1 | hits_id | int | 10 | 0 | N | Y | 点赞ID: | |
| 2 | user_id | int | 10 | 0 | N | N | 0 | 点赞人: |
| 3 | create_time | timestamp | 19 | 0 | N | N | CURRENT_TIMESTAMP | 创建时间: |
| 4 | update_time | timestamp | 19 | 0 | N | N | CURRENT_TIMESTAMP | 更新时间: |
| 5 | source_table | varchar | 255 | 0 | Y | N | 来源表: | |
| 6 | source_field | varchar | 255 | 0 | Y | N | 来源字段: | |
| 7 | source_id | int | 10 | 0 | N | N | 0 | 来源ID: |
| 编号 | 名称 | 数据类型 | 长度 | 小数位 | 允许空值 | 主键 | 默认值 | 说明 |
| 1 | notice_id | mediumint | 8 | 0 | N | Y | 公告id: | |
| 2 | title | varchar | 125 | 0 | N | N | 标题: | |
| 3 | content | longtext | 2147483647 | 0 | Y | N | 正文: | |
| 4 | create_time | timestamp | 19 | 0 | N | N | CURRENT_TIMESTAMP | 创建时间: |
| 5 | update_time | timestamp | 19 | 0 | N | N | CURRENT_TIMESTAMP | 更新时间: |
| 编号 | 名称 | 数据类型 | 长度 | 小数位 | 允许空值 | 主键 | 默认值 | 说明 |
| 1 | praise_id | int | 10 | 0 | N | Y | 点赞ID: | |
| 2 | user_id | int | 10 | 0 | N | N | 0 | 点赞人: |
| 3 | create_time | timestamp | 19 | 0 | N | N | CURRENT_TIMESTAMP | 创建时间: |
| 4 | update_time | timestamp | 19 | 0 | N | N | CURRENT_TIMESTAMP | 更新时间: |
| 5 | source_table | varchar | 255 | 0 | Y | N | 来源表: | |
| 6 | source_field | varchar | 255 | 0 | Y | N | 来源字段: | |
| 7 | source_id | int | 10 | 0 | N | N | 0 | 来源ID: |
| 8 | status | bit | 1 | 0 | N | N | 1 | 点赞状态:1为点赞,0已取消 |
| 编号 | 名称 | 数据类型 | 长度 | 小数位 | 允许空值 | 主键 | 默认值 | 说明 |
| 1 | qigong_fitness_id | int | 10 | 0 | N | Y | 气功健身ID | |
| 2 | qigong_technique | varchar | 64 | 0 | Y | N | 气功功法 | |
| 3 | cover_photo | varchar | 255 | 0 | Y | N | 封面图片 | |
| 4 | qigong_therapeutic_effect | varchar | 64 | 0 | Y | N | 气功疗效 | |
| 5 | teaching_videos | varchar | 255 | 0 | Y | N | 教学视频 | |
| 6 | introduction_to_qigong | text | 65535 | 0 | Y | N | 气功介绍 | |
| 7 | hits | int | 10 | 0 | N | N | 0 | 点击数 |
| 8 | praise_len | int | 10 | 0 | N | N | 0 | 点赞数 |
| 9 | create_time | datetime | 19 | 0 | N | N | CURRENT_TIMESTAMP | 创建时间 |
| 10 | update_time | timestamp | 19 | 0 | N | N | CURRENT_TIMESTAMP | 更新时间 |
| 编号 | 名称 | 数据类型 | 长度 | 小数位 | 允许空值 | 主键 | 默认值 | 说明 |
| 1 | regular_users_id | int | 10 | 0 | N | Y | 普通用户ID | |
| 2 | user_name | varchar | 64 | 0 | Y | N | 用户姓名 | |
| 3 | user_gender | varchar | 64 | 0 | Y | N | 用户性别 | |
| 4 | examine_state | varchar | 16 | 0 | N | N | 已通过 | 审核状态 |
| 5 | user_id | int | 10 | 0 | N | N | 0 | 用户ID |
| 6 | create_time | datetime | 19 | 0 | N | N | CURRENT_TIMESTAMP | 创建时间 |
| 7 | update_time | timestamp | 19 | 0 | N | N | CURRENT_TIMESTAMP | 更新时间 |
| 编号 | 名称 | 数据类型 | 长度 | 小数位 | 允许空值 | 主键 | 默认值 | 说明 |
| 1 | sensitive_vocabulary_id | int | 10 | 0 | N | Y | 敏感词汇ID | |
| 2 | sensitive_vocabulary | varchar | 64 | 0 | Y | N | 敏感词汇 | |
| 3 | create_time | datetime | 19 | 0 | N | N | CURRENT_TIMESTAMP | 创建时间 |
| 4 | update_time | timestamp | 19 | 0 | N | N | CURRENT_TIMESTAMP | 更新时间 |
| 编号 | 名称 | 数据类型 | 长度 | 小数位 | 允许空值 | 主键 | 默认值 | 说明 |
| 1 | slides_id | int | 10 | 0 | N | Y | 轮播图ID: | |
| 2 | title | varchar | 64 | 0 | Y | N | 标题: | |
| 3 | content | varchar | 255 | 0 | Y | N | 内容: | |
| 4 | url | varchar | 255 | 0 | Y | N | 链接: | |
| 5 | img | varchar | 255 | 0 | Y | N | 轮播图: | |
| 6 | hits | int | 10 | 0 | N | N | 0 | 点击量: |
| 7 | create_time | timestamp | 19 | 0 | N | N | CURRENT_TIMESTAMP | 创建时间: |
| 8 | update_time | timestamp | 19 | 0 | N | N | CURRENT_TIMESTAMP | 更新时间: |
表traditional_chinese_medicine_therapy (中医疗法)
| 编号 | 名称 | 数据类型 | 长度 | 小数位 | 允许空值 | 主键 | 默认值 | 说明 |
| 1 | traditional_chinese_medicine_therapy_id | int | 10 | 0 | N | Y | 中医疗法ID | |
| 2 | therapy_name | varchar | 64 | 0 | Y | N | 疗法名称 | |
| 3 | treatment_type | varchar | 64 | 0 | Y | N | 治疗类型 | |
| 4 | source_of_therapy | varchar | 64 | 0 | Y | N | 疗法出处 | |
| 5 | cover_photo | varchar | 255 | 0 | Y | N | 封面图片 | |
| 6 | historical_origin | text | 65535 | 0 | Y | N | 历史渊源 | |
| 7 | functional_science_popularization | text | 65535 | 0 | Y | N | 功效科普 | |
| 8 | hits | int | 10 | 0 | N | N | 0 | 点击数 |
| 9 | praise_len | int | 10 | 0 | N | N | 0 | 点赞数 |
| 10 | create_time | datetime | 19 | 0 | N | N | CURRENT_TIMESTAMP | 创建时间 |
| 11 | update_time | timestamp | 19 | 0 | N | N | CURRENT_TIMESTAMP | 更新时间 |
| 编号 | 名称 | 数据类型 | 长度 | 小数位 | 允许空值 | 主键 | 默认值 | 说明 |
| 1 | treatment_type_id | int | 10 | 0 | N | Y | 治疗类型ID | |
| 2 | treatment_type | varchar | 64 | 0 | Y | N | 治疗类型 | |
| 3 | create_time | datetime | 19 | 0 | N | N | CURRENT_TIMESTAMP | 创建时间 |
| 4 | update_time | timestamp | 19 | 0 | N | N | CURRENT_TIMESTAMP | 更新时间 |
表type_of_dietary_supplement (食补类型)
| 编号 | 名称 | 数据类型 | 长度 | 小数位 | 允许空值 | 主键 | 默认值 | 说明 |
| 1 | type_of_dietary_supplement_id | int | 10 | 0 | N | Y | 食补类型ID | |
| 2 | type_of_dietary_supplement | varchar | 64 | 0 | Y | N | 食补类型 | |
| 3 | create_time | datetime | 19 | 0 | N | N | CURRENT_TIMESTAMP | 创建时间 |
| 4 | update_time | timestamp | 19 | 0 | N | N | CURRENT_TIMESTAMP | 更新时间 |
| 编号 | 名称 | 数据类型 | 长度 | 小数位 | 允许空值 | 主键 | 默认值 | 说明 |
| 1 | upload_id | int | 10 | 0 | N | Y | 上传ID | |
| 2 | name | varchar | 64 | 0 | Y | N | 文件名 | |
| 3 | path | varchar | 255 | 0 | Y | N | 访问路径 | |
| 4 | file | varchar | 255 | 0 | Y | N | 文件路径 | |
| 5 | display | varchar | 255 | 0 | Y | N | 显示顺序 | |
| 6 | father_id | int | 10 | 0 | Y | N | 0 | 父级ID |
| 7 | dir | varchar | 255 | 0 | Y | N | 文件夹 | |
| 8 | type | varchar | 32 | 0 | Y | N | 文件类型 |
| 编号 | 名称 | 数据类型 | 长度 | 小数位 | 允许空值 | 主键 | 默认值 | 说明 |
| 1 | user_id | mediumint | 8 | 0 | N | Y | 用户ID:[0,8388607]用户获取其他与用户相关的数据 | |
| 2 | state | smallint | 5 | 0 | N | N | 1 | 账户状态:[0,10](1可用|2异常|3已冻结|4已注销) |
| 3 | user_group | varchar | 32 | 0 | Y | N | 所在用户组:[0,32767]决定用户身份和权限 | |
| 4 | login_time | timestamp | 19 | 0 | N | N | CURRENT_TIMESTAMP | 上次登录时间: |
| 5 | phone | varchar | 11 | 0 | Y | N | 手机号码:[0,11]用户的手机号码,用于找回密码时或登录时 | |
| 6 | phone_state | smallint | 5 | 0 | N | N | 0 | 手机认证:[0,1](0未认证|1审核中|2已认证) |
| 7 | username | varchar | 16 | 0 | N | N | 用户名:[0,16]用户登录时所用的账户名称 | |
| 8 | nickname | varchar | 16 | 0 | Y | N | 昵称:[0,16] | |
| 9 | password | varchar | 64 | 0 | N | N | 密码:[0,32]用户登录所需的密码,由6-16位数字或英文组成 | |
| 10 | | varchar | 64 | 0 | Y | N | 邮箱:[0,64]用户的邮箱,用于找回密码时或登录时 | |
| 11 | email_state | smallint | 5 | 0 | N | N | 0 | 邮箱认证:[0,1](0未认证|1审核中|2已认证) |
| 12 | avatar | varchar | 255 | 0 | Y | N | 头像地址:[0,255] | |
| 13 | open_id | varchar | 255 | 0 | Y | N | 针对获取用户信息字段 | |
| 14 | create_time | timestamp | 19 | 0 | N | N | CURRENT_TIMESTAMP | 创建时间: |
| 15 | vip_level | varchar | 255 | 0 | Y | N | 会员等级 | |
| 16 | vip_discount | double | 11 | 2 | Y | N | 0.00 | 会员折扣 |
| 编号 | 名称 | 数据类型 | 长度 | 小数位 | 允许空值 | 主键 | 默认值 | 说明 |
| 1 | group_id | mediumint | 8 | 0 | N | Y | 用户组ID:[0,8388607] | |
| 2 | display | smallint | 5 | 0 | N | N | 100 | 显示顺序:[0,1000] |
| 3 | name | varchar | 16 | 0 | N | N | 名称:[0,16] | |
| 4 | description | varchar | 255 | 0 | Y | N | 描述:[0,255]描述该用户组的特点或权限范围 | |
| 5 | source_table | varchar | 255 | 0 | Y | N | 来源表: | |
| 6 | source_field | varchar | 255 | 0 | Y | N | 来源字段: | |
| 7 | source_id | int | 10 | 0 | N | N | 0 | 来源ID: |
| 8 | register | smallint | 5 | 0 | Y | N | 0 | 注册位置: |
| 9 | create_time | timestamp | 19 | 0 | N | N | CURRENT_TIMESTAMP | 创建时间: |
| 10 | update_time | timestamp | 19 | 0 | N | N | CURRENT_TIMESTAMP | 更新时间: |
第四章 系统实现
4.1用户端:普通用户功能模块
用户登录,用户通过输入账号和密码,选择角色并点击登录进行系统登录操作,如下图所示。

图4-1用户登录界面图
登录的关键代码如下:
public function login()
{
if (Request::isPost()) {
$request = Request::param();
$result = $this->validate($request, $this->validate);
if (true !== $result) {
$data['error'] = 30000;
$data['message'] = $result;
} else {
$request['password'] = md5($request['password']);
$result = $this->model->login($request, $this->table);
$data = $result;
}
} else {
$data['error'] = 30000;
$data['message'] = "field的值不能为空!";
}
return json_encode($data);
}
public function login($request=[],$table_name = ''){
$username = $request['username'];
$password = $request['password'];
$bol = $this->where(['username'=>$username])->find();
if ($bol){
$password = md5($password);
if ($request['password']==$bol['password']) {
//添加token信息
$access_token['create_time'] = date('Y-m-d H:i:s');
$access_token['update_time'] = date('Y-m-d H:i:s');
$access_token['info'] = json_encode($bol);
// $access_token['info'] = $bol;
$access_token['token'] = md5(date('Y-m-d H:i:s'));
$bol_token = Db::name('AccessToken')->insert($access_token);
if ($bol_token){
$data['obj'] = $bol;
$data['obj']['token'] = $access_token['token'];
return ['result' => $data];
}else{
return ['error' => ['code' => 5000, 'message' => '登录失败,token生成失败']];
}
} else {
return ['error' => ['code' => 5000, 'message' => '登录失败,密码不正确']];
}
}else{
return ['error' => ['code' => 5000, 'message' => '登录失败,账号不存在']];
}
}
注册,通过填写密码、昵称、邮箱、性别、姓名、邮箱、电话等信息,输入完成后选择提交即可注册成功,如下图所示。

图4-2注册界面图
注册的关键代码如下:
public function register()
{
if (Request::isPost()) {
$request = Request::param();
$request['create_time'] = isset($request['create_time']) ? $request['create_time'] : date('Y-m-d H:i:s');
$request['update_time'] = isset($request['update_time']) ? $request['update_time'] : date('Y-m-d H:i:s');
$result = $this->validate($request, $this->validate);
if (true !== $result) {
$data['error'] = 30000;
$data['message'] = $result;
} else {
$request['password'] = md5($request['password']);
$result = $this->model->register($request, $this->table);
$data = $result;
}
} else {
$data['error'] = 30000;
$data['message'] = "field的值不能为空!";
}
return json_encode($data);
}
public function register($request=[],$table_name = ''){
$username = $request['username'];
$bol = $this->where(['username'=>$username])->find();
if (!$bol){
$result = self::allowField(true)->save($request);
if ($result) {
return ['result' => 1];
} else {
return ['error' => ['code' => 3000, 'message' => '注册失败']];
}
}else{
return ['error' => ['code' => 3000, 'message' => '注册失败,账号已存在']];
}
}
前台首页,普通用户进入中医养生文化宣传小程序,可以对首页、气功健身、中医疗法、养生食补、交流论坛、文化科普、我的(基本信息、收藏)等功能模块进行相对应操作,如下图所示。

图4-3前台首页界面图
基本信息,在基本信息页面用户可以修改头像、昵称、密码等操作,如下图所示。

图4-4基本信息界面图
气功健身,可以查看中医养生文化宣传小程序提供的气功健身列表,包括气功功法等信息,还可以进行点赞、评论和收藏。如下图所示。

图4-5气功健身界面图
养生食补,可以查看中医养生文化宣传小程序的养生食补信息,包括食补名称、食补类型、食补出处、食补功效等。还可以进行点赞和评论,如下图所示。

图4-6养生食补界面图
4.2 管理端:管理员功能模块
管理员进入到操作界面,通过登录窗口进行在线填写自己的用户名、密码、角色进行登录,登录成功后进入到系统操作界面进行相应信息的获取,如下图所示。
图4-7管理员登录主界面图
管理员登陆系统后,可以对后台首页、系统用户、治疗类型管理、食补类型管理、气功健身管理、中医疗法管理、养生食补管理、系统管理、通知公告管理、资源管理、交流管理等功能模块进行相对应操作,如下图所示。
图4-8管理员功能界面图
系统用户,在系统用户页面,管理员可以对系统中所有的用户角色进行管控,包含了管理员、普通用户这两种角色,如果需要添加新的用户,点击页面中的“添加”按钮根据提示输入上用户信息,点击“提交”以后在对应的用户界面就可以查看到了,可以点击用户后面的“删除”按钮直接删除某一用户。如下图所示。
图4-9系统用户界面图
添加的关键代码如下:
public function add()
{
if (Request::isPost()) {
$request = Request::param();
$request['create_time'] = isset($request['create_time']) ? $request['create_time'] : date('Y-m-d H:i:s');
$request['update_time'] = isset($request['update_time']) ? $request['update_time'] : date('Y-m-d H:i:s');
$result = $this->validate($request, $this->validate);
if (true !== $result) {
// 验证失败 输出错误信息
$data['error'] = 30000;
$data['message'] = $result;
} else {
if($this->table == 'user'){
$request['password'] = md5($request['password']);
}
$res = $this->add_before($request, $this->table, $this->table_id);
if($res['code'] == 200){
$result = $this->model->add($request, $this->table, $this->table_id);
$this->add_after($this->table);
$data = $result;
}else{
$data['error'] = $res;
}
}
} else {
$data['error']['code'] = 30000;
$data['error']['message'] = "field的值不能为空!";
}
return json_encode($data);
}
删除的关键代码如下:
public function del()
{
$request = Request::param();
$result = $this->model->del_data($request, $this->table, $this->table_id);
$data = $result;
return json_encode($data);
}
治疗类型管理,管理员可以查看治疗类型列表信息包括治疗类型、创建时间和更新时间等。还可以对治疗类型列表进行添加。如下图所示。
图4-10治疗类型列表界面图
图4-11治疗类型列表添加界面图
系统管理,在系统管理页面管理员可以对系统前台展示的轮播图进行增删改查,方便用户进行查看。如下图所示。
图4-12系统管理界面图
轮播图上传的关键代码如下:
public function upload()
{
$month = date('Ym', time());
$data = 'file';
$path = 'upload/file/' . $month . "/";//上传文件保存位置
$allow_ext = explode(",", "jpg,jpeg,png,jfif,bmp,gif,ico,xls,xlsx,AVI,mov,rmvb,rm,FLV,mp4,3GP");
if ($_FILES) {
$file = $_FILES[$data];
$rst = [];
if (!empty($file['name'])) {
$file_type = explode('.', $file['name']);
$ext = end($file_type); //获取文件的格式
$ext = strtolower($ext);
if (!in_array($ext, $allow_ext)) {
$rst['error']['code'] = 30000;
$rst['message'] = '只能上传jpg,jpeg,png,jfif,bmp,gif,ico,xls,xlsx,AVI,mov,rmvb,rm,FLV,mp4,3GP类型文件';
} else {
if (!is_dir($path))
{
mkdir($path, 0777, true);
};
$name = date('YmdHis') . '_' . rand(10000, 99999) . '.' . $ext;
$save_rst = move_uploaded_file($file['tmp_name'], $path . $name);
if ($save_rst !== false) {
$rst['result']['url'] = 'http://'.$_SERVER['HTTP_HOST'].'/'.$path . $name;
} else {
$rst['error']['code'] = 30000;
$rst['error']['message'] = '文件上传失败';
}
}
} else {
$rst['error']['code'] = 30000;
$rst['error']['message'] = '未选择文件';
}
} else {
$rst['error']['code'] = 30000;
$rst['error']['message'] = '未获取到文件';
}
return json_encode($rst);
}
通知公告管理,可以查看到系统中所有添加的系统公告,支持通过标题对系统公告进行查询,添加、删除等操作。通知公告管理界面如下图所示。
图4-13通知公告管理界面图
第五章 系统的测试
系统开发到了最后一个阶段那就是系统测试,系统测试对软件的开发其实是非常有必要的。因为没什么系统一经开发出来就可能会尽善尽美,再厉害的系统开发工程师也会在系统开发的时候出现纰漏,系统测试能够较好的改正一些错误,为后期系统的维护性提供很好的支持。通过系统测试,开发人员也可以建立自己对系统的信心,为后期的系统版本的跟新提供支持。
5.2 系统测试用例
系统测试包括:用户登录功能测试、食疗类型查看功能测试、添加中医疗法、气功健身搜索、密码修改功能测试,如表5-1、5-2、5-3、5-4、5-5所示:
表5-1 用户登录功能测试表
| 用例名称 | 用户登录系统 |
| 目的 | 测试用户通过正确的用户名和密码可否登录功能 |
| 前提 | 未登录的情况下 |
| 测试流程 | 1) 进入登录页面 2) 输入正确的用户名和密码 |
| 预期结果 | 用户名和密码正确的时候,跳转到登录成功界面,反之则显示错误信息,提示重新输入 |
| 实际结果 | 实际结果与预期结果一致 |
食疗类型查看功能测试:
表5-2 食疗类型查看功能测试表
| 用例名称 | 食疗类型查看 |
| 目的 | 测试食疗类型查看功能 |
| 前提 | 用户登录 |
| 测试流程 | 点击食疗类型列表 |
| 预期结果 | 可以查看到所有食疗类型 |
| 实际结果 | 实际结果与预期结果一致 |
管理员添加中医疗法界面测试:
表5-3 管理员添加中医疗法界面测试表
| 用例名称 | 中医疗法发布测试用例 |
| 目的 | 测试中医疗法发布功能 |
| 前提 | 用户正常登录情况下 |
| 测试流程 | 1)点击中医疗法管理,然后点击添加后并填写信息。 2)点击进行提交。 |
| 预期结果 | 提交以后,页面首页会显示新的中医疗法 |
| 实际结果 | 实际结果与预期结果一致 |
气功健身搜索功能测试:
表5-4气功健身搜索功能测试表
| 用例名称 | 气功健身搜索测试 |
| 目的 | 测试气功健身搜索功能 |
| 前提 | 无 |
| 测试流程 | 1)在搜索框填入搜索关键字。 2)点击搜索按钮。 |
| 预期结果 | 页面显示包含有搜索关键字的气功健身 |
| 实际结果 | 实际结果与预期结果一致 |
密码修改功能测试:
表5-5 密码修改功能测试表
| 用例名称 | 密码修改测试用例 |
| 目的 | 测试管理员密码修改功能 |
| 前提 | 管理员用户正常登录情况下 |
| 测试流程 | 1)管理员密码修改并完成填写。 2)点击进行提交。 |
| 预期结果 | 使用新的密码可以登录 |
| 实际结果 | 实际结果与预期结果一致 |
5.3 系统测试结果
通过编写中医养生文化宣传小程序的测试用例,已经检测完毕用户登录功能测试、食疗类型查看功能测试、添加中医疗法、气功健身搜索、密码修改功能测试,通过这些测试为中医养生文化宣传小程序的后期推广运营提供了强力的技术支撑
结 论
在这个设计中,我花了大量的时间去理解系统开发中使用的知识,经过这段时间的努力工作最终完成了系统设计。通过这一阶段的学习,我发现了自己的不足,充分掌握了必要的应用技能,进一步的学习使我充实了自己的知识基础,完成了这个艰巨的任务。当遇到问题时,我很及时的寻求老师的帮助,通过专业的网站和论坛来解决,他们的帮助让我一步一步的成功克服了困难的问题。系统设计过程不容易,你需要不断充实自己,有勇气克服困难。系统开发的一些功能还不完善,需要继续改善后,通过用户体验来修改设计完美的系统,让用户得到更好的体验,我觉得很高兴,因为这是我第一次通过自己的努力实现这个系统,但绝不是我的最后一个,在未来我将努力实现更多的优秀的系统。
在一些编程语言的系统实现中,对词汇表不太熟悉,导致了开发的困难,但是我通过了合适的字典软件来解决这个大问题。由此,我学会了自己的英语缺陷。在那之后,我不断地提高自己的英语知识,这样我就不会有任何未来的工作和生活。毕业设计过程我感觉很深刻,从一开始就不熟悉开发技术,一步一步的使用,接触到文献和信息,不难理解,系统是一次又一次的实现,系统本身对于在线学习是有用的。我从这个设计中获益良多,论文的编写需要有自己的意愿去实现一点,学习生活中所有的问题的勇气,学习的过程就是学习的过程。毕业设计,我学会了将理论知识应用于实践。让我知道该怎么做,我们必须认真对待。勇于克服困难,相信未来,我会做得更好。
参考文献
[1]刘乂毓.应用Java的加密解密算法实验教学软件包[J].福建电脑,2024,40(01):89-93.DOI:10.16707/j.cnki.fjpc.2024.01.017.
[2]谭光兴,甘景,戚秋晨.基于Java语言的远程数据采集系统设计与实现[J].科技与创新,2024,(01):19-22.DOI:10.15913/j.cnki.kjycx.2024.01.005.
[3]宋晓燕,杨芬.Java程序设计语言的分层教学实践[J].电子技术,2023,52(11):182-183.
[4]张永军,李翔.多维度Java EE课程教学改革探索[J].中国信息技术教育,2023,(22):97-99.
[5]田玉昆.基于Java Web技术的手机销售网站的设计与实现[J].电脑知识与技术,2023,19(32):47-49.DOI:10.14004/j.cnki.ckt.2023.1766.
[6]Abdul K ,Fuad K M R ,Abdul M , et al.Nyai Sabirah’s folklore and sacred local heritage in Central Java[J].Cogent Arts Humanities,2023,10(1):
[7]Ernest I ,Setiawan S ,Rikrik A K , et al.Urban villages as living gallery: Shaping place identity with participatory art in Java, Indonesia[J].Cogent Arts Humanities,2023,10(1):
[8]Krill P .Oracle Helidon 4 Java microservices framework stresses virtual threads[J].InfoWorld.com,2023,
[9]Nathan F .A History of Plague in Java, 1911–1942[J].History: Reviews of New Books,2023,51(6):136-137.
[10]Machdalena S ,Dienaputra D R ,Suryadimulya S A , et al.What’s a Name? Uncovering the Heortonyms in Sundanese Ethnicity in West Java: An Ethnolinguistic Study[J].Journal of Language Teaching and Research,2023,14(6):1739-1748.
[11]刘红鸽.基于Java Web的远程数学实验教学系统设计与实现[J].办公自动化,2023,28(19):31-34.
[12]尹应荆.JAVA编程语言在计算机软件开发中的应用[J].石河子科技,2023,(05):45-47.
[13]施海涛.基于Java的连锁餐饮管理系统设计[J].无线互联科技,2023,20(18):83-85.
[14]唐型基,柴群,杨光临.基于Java平台的远程线上教学系统设计[J].信息与电脑(理论版),2023,35(18):75-77.
[15]刘征,李井竹.基于OBE和思政的Java程序设计教学改革研究[J].互联网周刊,2023,(18):73-75.
[16]尉译心.Java程序设计课程的教学设计与实践分析[J].电子技术,2023,52(09):364-365.
[17]贾梦婧,张峰义,王轩宇等.基于微信小程序的中医智慧小儿推拿平台的设计与实现[J].电脑知识与技术,2023,19(05):42-45.DOI:10.14004/j.cnki.ckt.2023.0255.
[18]刘志勇.基于微信小程序的“云中医”智能医疗APP的研究与实现[J].现代计算机,2022,28(21):114-116+120.
[19]徐路城,唐珂驿,孙大勇.基于中医药知识的微信小程序设计与开发[J].电脑知识与技术,2022,18(27):50-52.DOI:10.14004/j.cnki.ckt.2022.1746.
[20]郑晓昆,李芳芳,刘思雨等.基于UGC架构中医类云线上学习小程序的研发[J].电脑知识与技术,2022,18(11):72-73+76.DOI:10.14004/j.cnki.ckt.2022.0809.
致 谢
中医养生文化宣传小程序的完成,如何实现的更好,其中付出的努力是很大的,这段时光将会终身难忘。
中医养生文化宣传小程序的设计可以顺利完成,首先,我要感谢我的指导老师,他在我遇到设计问题时及时帮助了我,并在我对设计感到困惑时给了我充分的指导。在他的帮助下,我可以完成高质量的毕业设计。在中医养生文化宣传小程序的设计和开发中,指导老师提出了许多实用的意见和建议,并为我提供了大量相关的研究资料,使我对设计有了更深入的了解。只有在老师的指导下,才能在毕业设计中取得成功。在此,我要向指导老师表示深深的谢意。
在此,我还要感谢我的同学们,他们为我的设计提供了许多参考意见,并与我讨论了设计中的问题,从而使我的设计一步一步走向成熟。
请关注点赞+私信博主,免费领取项目源码

被折叠的 条评论
为什么被折叠?



