摘 要
21世纪的今天,随着社会的不断发展与进步,人们对于信息科学化的认识,已由低层次向高层次发展,由原来的感性认识向理性认识提高,管理工作的重要性已逐渐被人们所认识,科学化的管理,使信息存储达到准确、快速、完善,并能提高工作管理效率,促进其发展。
论文主要是对宠物领养管理信息系统进行了介绍,包括研究的现状,还有涉及的开发背景,然后还对系统的设计目标进行了论述,还有系统的需求,以及整个的设计方案,对系统的设计以及实现,也都论述的比较细致,最后对宠物领养管理信息系统进行了一些具体测试。
具体在系统设计上,采用的是Java语言,基于B/S结构以及运用了Mysql数据库进行开发。系统操作非常的简单,设计界面清晰,管理十分方便,功能也比较完善,有很高的使用价值,为宠物领养管理信息系统提供服务,满足宠物领养管理信息系统的需求。
关键词 :宠物领养管理信息系统;SSM框架;Mysql数据库;
Abstract
Today in the 21st century, with the continuous development and progress of society, people's understanding of information science has developed from low to high levels, from intuitive understanding to rational understanding, and the importance of management work has gradually been recognized by people. Scientific management enables information storage to achieve accuracy, speed, and completeness, and can improve work management efficiency and promote its development.
The paper mainly introduces the pet adoption management information system, including the current research status, the development background involved, and then discusses the design goals, system requirements, and the entire design scheme. The design and implementation of the system are also discussed in detail. Finally, some specific tests are conducted on the pet adoption management information system.
In terms of system design, Java language is used, based on B/S structure and MySQL database is used for development. The system operation is very simple, the design interface is clear, the management is very convenient, and the functions are also relatively complete, with high practical value. It provides services for the pet adoption management information system and meets the needs of the pet adoption management information system.
Key words: Pet adoption management information system; SSM framework; MySQL database;
目录
1 概述
1.1课题背景及意义
随着人们生活水平的提高,宠物数量急剧增长,而宠物领养需求也日益旺盛。然而,传统的宠物领养管理方式往往存在效率低下、信息不对称等问题,导致宠物资源浪费、领养流程繁琐,给宠物寻找合适主人和人们选择心仪宠物都带来了诸多不便。因此,开发一套高效、便捷的宠物领养管理信息系统显得尤为重要。
SSM宠物领养管理信息系统的研发,旨在通过信息化手段,优化宠物领养流程,提升管理效率。通过整合宠物资源信息,实现信息的实时更新和共享,方便用户查询和筛选心仪的宠物。同时,系统还提供了在线申请、审核、匹配等功能,简化了领养流程,提高了领养成功率。该系统的研发不仅有助于改善宠物领养体验,提升领养成功率,还能促进人与动物之间的和谐共生。通过信息化手段,我们能够更好地关爱宠物,为它们提供更好的生活环境和更多的关爱机会。同时,这也将推动社会对宠物福利事业的关注和投入,为构建更加文明、和谐的社会做出积极贡献。
1.2 国内外研究现状
在国内,随着宠物文化的普及和宠物市场的不断扩大,宠物领养管理信息系统的研发与应用逐渐受到重视。越来越多的学者、研究机构和宠物保护组织开始关注这一领域,致力于通过信息化手段优化宠物领养流程,提升管理效率,促进宠物福利事业的发展。同时,一些具有前瞻性的企业也开始投入研发力量,探索宠物领养管理信息系统的商业化应用。
在国际上,宠物领养管理信息系统的研究与应用已经相对成熟。许多发达国家在宠物领养管理信息系统的技术研发、功能完善以及实际应用等方面都取得了显著进展。他们不仅拥有先进的技术和成熟的系统架构,还积累了丰富的实践经验。这些成功的案例为国内的研究提供了宝贵的经验和启示,也进一步推动了SSM宠物领养管理信息系统的研究与发展。
目前,国内外的研究者正在不断探索宠物领养管理信息系统的创新应用。他们关注如何更好地整合宠物资源信息、提升信息更新与共享的效率、优化领养流程以及提升用户体验等方面。同时,他们还积极探索如何运用大数据、人工智能等先进技术,对宠物健康状况、领养者信用等信息进行深度分析和挖掘,为宠物保护组织、动物收容所以及相关管理部门提供决策支持。
综上所述,SSM宠物领养管理信息系统的国内外研究现状呈现出活跃且日益深入的趋势。随着技术的不断进步和市场的不断扩大,这一领域的研究与应用将取得更加显著的成果,为宠物领养事业的健康发展提供有力支撑。
1.3研究内容
本论文一共分为六章,具体内容如下:
第一章主要介绍的是本系统的研究背景,目的意义和研究内容。
第二章主要给大家介绍了开发宠物领养管理信息系统使用的相关技术。
第三章主要描述宠物领养管理信息系统的系统分析,包括可行性分析,系统的功能需求分析,性能需求分析等。
第四章主要介绍了系统的详细设计,包括了数据库实体以及数据库表等。
第五章主要为用户展示了系统的具体功能的实现。
第六章向用户介绍了对系统的测试。
2 系统开发环境
2.1 .JAVA简介
Java主要采用CORBA技术和安全模型,可以在互联网应用的数据保护。它还提供了对EJB(Enterprise JavaBeans)的全面支持,java servlet API,JSP(java server pages),和XML技术。JAVA语言是一种面向对象的语言,它通过提供最基本的方法来完成指定的任务,开发者只需要知道一些概念就能够编写出一些应用程序。Java程序相对较小,其代码能够在小机器上运行。Java是一种计算机编程语言,具有封装、继承和多态性三个主要特性,广泛应用于企业Web应用程序开发和移动应用程序开发。
Java语言和一般编译器以及直译的区别在于,Java首先将源代码转换为字节码,然后将其转换为JVM的可执行文件,JVM可以在各种不同的JVM上运行。因此,实现了它的跨平台特性。虽然这使得Java在早期非常缓慢,但是随着Java的开发,它已经得到了改进。
2.2 MySQL数据库
科技的进步,给日常带来许多便利:教室的投影器用到了虚拟成像技术,数码相机用到了光电检测技术,比如超市货物进出库的记录需要一个信息仓库。这个信息仓库就是数据库,而这次的流浪宠物领养系统也需要这项技术的支持。
用MySQL这个软件,是因为它能接受多个使用者访问,而且里面存在Archive等。它会先把数据进行分类,然后分别保存在表里,这样的特别操作就会提高数据管理系统自身的速度,让数据库能被灵活运用。MySQL的代码是公开的,而且允许别人二次编译升级。这个特点能够降低使用者的成本,再搭配合适的软件后形成一个良好的网站系统。虽然它有缺点,但是综合各方面来说,它是使用者的主流运用的对象。
2.3 B/S结构
B/S(Browser/Server)比前身架构更为省事的架构。它借助Web server完成数据的传递交流。只需要下载浏览器作为客户端,那么工作就达到“瘦身”效果, 不需要考虑不停装软件的问题。
2.4 SSM框架介绍
SSM(Spring+SpringMVC+MyBatis)框架集由Spring、MyBatis两个开源框架整合而成(SpringMVC是Spring中的部分内容)。常作为数据源较简单的web项目的框架。
Spring就像是整个项目中装配bean的大工厂,在配置文件中可以指定使用特定的参数去调用实体类的构造方法来实例化对象。也可以称之为项目中的粘合剂。
Spring的核心思想是IoC(控制反转),即不再需要程序员去显式地`new`一个对象,而是让Spring框架帮你来完成这一切。
SpringMVC在项目中拦截用户请求,它的核心Servlet即DispatcherServlet承担中介或是前台这样的职责,将用户请求通过HandlerMapping去匹配Controller,Controller就是具体对应请求所执行的操作。SpringMVC相当于SSH框架中struts。
mybatis是对jdbc的封装,它让数据库底层操作变的透明。mybatis的操作都是围绕一个sqlSessionFactory实例展开的。mybatis通过配置文件关联到各实体类的Mapper文件,Mapper文件中配置了每个类对数据库所需进行的sql语句映射。在每次与数据库交互时,通过sqlSessionFactory拿到一个sqlSession,再执行sql命令。
页面发送请求给控制器,控制器调用业务层处理逻辑,逻辑层向持久层发送请求,持久层与数据库交互,后将结果返回给业务层,业务层将处理逻辑发送给控制器,控制器再调用视图展现数据。
3 系统分析
所谓系统分析就是,需求人员通过与用户的沟通,所获取的信息,然后把这些信息通过需求说明书的方式展示给用户和开发人员。在软件功能发展的历史长河中,很长时间,特别是最开始的时候,需求分析的重要性并不被人们所认同,例如当时美国IBM公司为英国电信公司开发一套信息管理系统,在需求不明确的情况下开始开发,最初的工期为一年,由于需求获取不清晰导致工期推迟了半年多,造成巨大损失。我们很多软件公司也存在这种情况,边需求,边开发,甚至与用户没有沟通清楚的情况下,直接照搬同类型的项目进行更改,导致到系统验收的时候,重新更改,造成了人力、物力的极大浪费。而导致这一切后果的原因就是需求获取不及时、不清楚、不全面。
3.1 可行性分析
宠物领养管理信息系统主要目标是实现网上在线宠物领养管理信息系统保护的相关信息管理服务。在确定了目标后,我们从以下四方面对能否实现本系统目标进行可行性分析。
3.1.1 技术可行性
宠物领养管理信息系统主要采用java技术,基于B/S结构,Mysql数据库,对于应用程序的开发要求具备完整功能,使用简单的特点,并建立一个数据完整安全稳定的数据库。宠物领养管理信息系统的开发技术具有很高可行性,且开发人员掌握了一定的开发技术,所以系统的开发具有可行性。
3.1.2操作可行性
宠物领养管理信息系统的登录界面简单易于操作,采用常见的界面窗口来登录界面,通过电脑进行访问操作,会员只要平时使用过电脑都能进行访问操作。此系统的开发采用java语言开发,基于B/S结构,这些开发环境使系统更加完善。本系统具有易操作、易管理、交互性好的特点,在操作上是非常简单的。因此本系统可以进行开发。
3.1.3 经济可行性
宠物领养管理信息系统是基于B/S模式,采用Mysql数据库储存数据,所要求的硬件和软件环境,市场上都很容易购买,程序开发主要是管理系统的开发和维护。所以程序在开发人力、财力上要求不高,而且此系统不是很复杂,开发周期短,在经济方面具有较高的可行性。
3.1.4 法律可行性
此宠物领养管理信息系统是自己设计的管理系统,具有很大的实际意义。因为无论是软件还是数据库,采用的都是开源代码,因此这个系统的开发和设计,并不存在侵权等问题,在法律上完全具有可行性。
综上所述,宠物领养管理信息系统在技术、经济、操作和法律上都具有很高的可行性,开发此程序是可行的。
3.2系统流程分析
3.2.1系统开发流程
宠物领养管理信息系统开发时,首先进行需求分析,进而对系统进行总体的设计规划,设计系统功能模块,数据库的选择等,本系统的开发流程如图3-1所示

图3-1系统开发流程图
3.2.2 用户登录流程
为了保证系统的安全性,要使用本系统对系统信息进行管理,必须先登陆到系统中。如图3-2所示。

图3-2 登录流程图
3.2.3添加信息流程
管理员可以对宠物的信息等进行信息的添加,用户可以对自己权限内的信息进行添加,输入信息后,系统会自行验证输入的信息和数据,若信息正确,会将其添加到数据库内,若信息有误,则会提示重新输入信息,添加信息流程如图3-3所示。

图3-3添加信息流程图
3.2.4修改信息流程
管理员可以对领养信息等进行的修改,用户可以对自己权限内的信息进行修改,首先进入修改信息界面,输入修改信息数据,系统进行数据的判断验证,修改信息合法则修改成功,信息更新至数据库,信息不合法则修改失败,重新输入。修改信息流程图如图3-4所示。

图3-4 修改信息流程图
3.25 删除信息流程
管理员可以对宠物管理信息等进行信息的删除,对要删除的信息进行选中后,点击删除按钮,系统会询问是否确定,若点击确定,则系统会删除掉选中的信息,并在数据库内对信息进行删除,删除信息流程图如图3-5所示。

图3-5 删除信息流程图
3.3系统用例分析
3.3.1管理员用例图
系统中的核心用户是系统管理员,管理员登录后,通过管理员来管理后台系统。主要功能有:首页、系统用户(管理员、普通用户、团队用户)、宠物领养管理、宠物用品管理、爱心公益管理、领养信息管理、团队申请管理、宠物品种管理、商品类型管理、系统管理、通知公告管理、资源管理(宠物资讯、资讯分类)、个人信息、修改密码等功能。管理员用例如图3-6所示。

图3-6 管理员用例图
3.3.2普通用户用例图
普通用户进入系统可以查看:首页、通知公告、宠物资讯、宠物领养、宠物用品、爱心公益、我的账户、个人中心(个人首页、领养信息、团队申请、收藏)。普通用户用例如图3-7所示。

图3-7普通用户用例图
3.3.3团队用户用例图
团队用户进入系统可以查看:首页、通知公告、宠物资讯、宠物领养、宠物用品、爱心公益、我的账户、个人中心(个人首页、爱心公益、收藏)等。团队用户用例如图3-8所示。

图3-8 团队用户用例图
4 系统设计
4.1 系统概述
进过系统的分析后,就开始系统的设计,系统设计包含总体设计和详细设计。总体设计只是一个大体的设计,经过了总体设计,我们能够划分出系统的一些东西,例如文件、文档、数据等。而且我们通过总体设计,大致可以划分出了程序的模块,以及功能。但是只是一个初步的分类,并没有真正的实现。
整体设计,只是一个初步设计,而且,对于一个项目,我们可以进行多个整体设计,通过对比,包括性能的对比、成本的对比、效益的对比,来最终确定一个最优的设计方案,选择优秀的整体设计可以降低开发成本,增加公司效益,从这一点来讲,整体设计还是非常重要的。
宠物领养管理信息系统工作原理图如图4-1所示:

图4-1 系统工作原理图
4.2 系统结构设计
系统架构图属于系统设计阶段,系统架构图只是这个阶段一个产物,系统的总体架构决定了整个系统的模式,是系统的基础。宠物领养管理信息系统的整体结构设计如图4-2所示。
图4-2 系统结构图
4.3数据库设计
数据库是计算机信息系统的基础。目前,电脑系统的关键与核心部分就是数据库。数据库开发的优劣对整个系统的质量和速度有着直接影响。
4.3.1 数据库设计原则
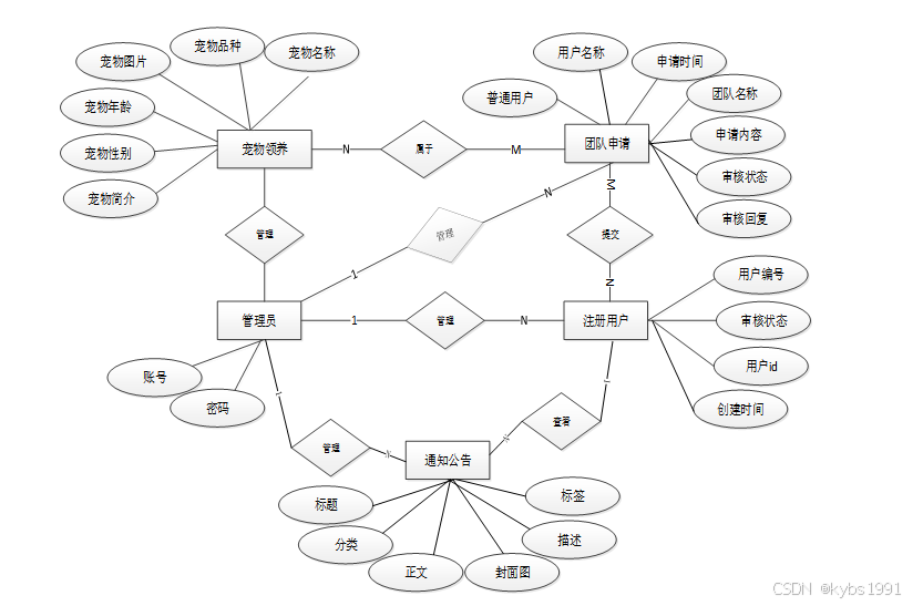
数据库的概念结构设计采用实体—联系(E-R)模型设计方法。E-R模型法的组成元素有:实体、属性、联系,E-R模型用E-R图表示,是提示用户工作环境中所涉及的事物,属性则是对实体特性的描述。在系统设计当中数据库起着决定性的因素。下面设计出这几个关键实体的实体—关系图。
4.3.2 数据库概念结构设计
下面是整个宠物领养管理信息系统中主要的数据库表总E-R实体关系图。
图4-3系统ER图
4.3.3 数据库表设计
数据库的表信息属于设计的一部分,下面介绍数据库中的各个表的详细信息。
表access_token (登陆访问时长)
| 编号 | 名称 | 数据类型 | 长度 | 小数位 | 允许空值 | 主键 | 默认值 | 说明 |
| 1 | token_id | int | 10 | 0 | N | Y | 临时访问牌ID | |
| 2 | token | varchar | 64 | 0 | Y | N | 临时访问牌 | |
| 3 | info | text | 65535 | 0 | Y | N | ||
| 4 | maxage | int | 10 | 0 | N | N | 2 | 最大寿命:默认2小时 |
| 5 | create_time | timestamp | 19 | 0 | N | N | CURRENT_TIMESTAMP | 创建时间: |
| 6 | update_time | timestamp | 19 | 0 | N | N | CURRENT_TIMESTAMP | 更新时间: |
| 7 | user_id | int | 10 | 0 | N | N | 0 | 用户编号: |
| 编号 | 名称 | 数据类型 | 长度 | 小数位 | 允许空值 | 主键 | 默认值 | 说明 |
| 1 | adoption_information_id | int | 10 | 0 | N | Y | 领养信息ID | |
| 2 | regular_users | int | 10 | 0 | Y | N | 0 | 普通用户 |
| 3 | user_name | varchar | 64 | 0 | Y | N | 用户姓名 | |
| 4 | pet_name | varchar | 64 | 0 | Y | N | 宠物名称 | |
| 5 | pet_breeds | varchar | 64 | 0 | Y | N | 宠物品种 | |
| 6 | application_date | datetime | 19 | 0 | Y | N | 申请日期 | |
| 7 | application_content | text | 65535 | 0 | Y | N | 申请内容 | |
| 8 | examine_state | varchar | 16 | 0 | N | N | 未审核 | 审核状态 |
| 9 | examine_reply | varchar | 16 | 0 | Y | N | 审核回复 | |
| 10 | create_time | datetime | 19 | 0 | N | N | CURRENT_TIMESTAMP | 创建时间 |
| 11 | update_time | timestamp | 19 | 0 | N | N | CURRENT_TIMESTAMP | 更新时间 |
| 编号 | 名称 | 数据类型 | 长度 | 小数位 | 允许空值 | 主键 | 默认值 | 说明 |
| 1 | article_id | mediumint | 8 | 0 | N | Y | 文章id:[0,8388607] | |
| 2 | title | varchar | 125 | 0 | N | Y | 标题:[0,125]用于文章和html的title标签中 | |
| 3 | type | varchar | 64 | 0 | N | N | 0 | 文章分类:[0,1000]用来搜索指定类型的文章 |
| 4 | hits | int | 10 | 0 | N | N | 0 | 点击数:[0,1000000000]访问这篇文章的人次 |
| 5 | praise_len | int | 10 | 0 | N | N | 0 | 点赞数 |
| 6 | create_time | timestamp | 19 | 0 | N | N | CURRENT_TIMESTAMP | 创建时间: |
| 7 | update_time | timestamp | 19 | 0 | N | N | CURRENT_TIMESTAMP | 更新时间: |
| 8 | source | varchar | 255 | 0 | Y | N | 来源:[0,255]文章的出处 | |
| 9 | url | varchar | 255 | 0 | Y | N | 来源地址:[0,255]用于跳转到发布该文章的网站 | |
| 10 | tag | varchar | 255 | 0 | Y | N | 标签:[0,255]用于标注文章所属相关内容,多个标签用空格隔开 | |
| 11 | content | longtext | 2147483647 | 0 | Y | N | 正文:文章的主体内容 | |
| 12 | img | varchar | 255 | 0 | Y | N | 封面图 | |
| 13 | description | text | 65535 | 0 | Y | N | 文章描述 |
| 编号 | 名称 | 数据类型 | 长度 | 小数位 | 允许空值 | 主键 | 默认值 | 说明 |
| 1 | type_id | smallint | 5 | 0 | N | Y | 分类ID:[0,10000] | |
| 2 | display | smallint | 5 | 0 | N | N | 100 | 显示顺序:[0,1000]决定分类显示的先后顺序 |
| 3 | name | varchar | 16 | 0 | N | N | 分类名称:[2,16] | |
| 4 | father_id | smallint | 5 | 0 | N | N | 0 | 上级分类ID:[0,32767] |
| 5 | description | varchar | 255 | 0 | Y | N | 描述:[0,255]描述该分类的作用 | |
| 6 | icon | text | 65535 | 0 | Y | N | 分类图标: | |
| 7 | url | varchar | 255 | 0 | Y | N | 外链地址:[0,255]如果该分类是跳转到其他网站的情况下,就在该URL上设置 | |
| 8 | create_time | timestamp | 19 | 0 | N | N | CURRENT_TIMESTAMP | 创建时间: |
| 9 | update_time | timestamp | 19 | 0 | N | N | CURRENT_TIMESTAMP | 更新时间: |
| 编号 | 名称 | 数据类型 | 长度 | 小数位 | 允许空值 | 主键 | 默认值 | 说明 |
| 1 | auth_id | int | 10 | 0 | N | Y | 授权ID: | |
| 2 | user_group | varchar | 64 | 0 | Y | N | 用户组: | |
| 3 | mod_name | varchar | 64 | 0 | Y | N | 模块名: | |
| 4 | table_name | varchar | 64 | 0 | Y | N | 表名: | |
| 5 | page_title | varchar | 255 | 0 | Y | N | 页面标题: | |
| 6 | path | varchar | 255 | 0 | Y | N | 路由路径: | |
| 7 | position | varchar | 32 | 0 | Y | N | 位置: | |
| 8 | mode | varchar | 32 | 0 | N | N | _blank | 跳转方式: |
| 9 | add | tinyint | 3 | 0 | N | N | 1 | 是否可增加: |
| 10 | del | tinyint | 3 | 0 | N | N | 1 | 是否可删除: |
| 11 | set | tinyint | 3 | 0 | N | N | 1 | 是否可修改: |
| 12 | get | tinyint | 3 | 0 | N | N | 1 | 是否可查看: |
| 13 | field_add | text | 65535 | 0 | Y | N | 添加字段: | |
| 14 | field_set | text | 65535 | 0 | Y | N | 修改字段: | |
| 15 | field_get | text | 65535 | 0 | Y | N | 查询字段: | |
| 16 | table_nav_name | varchar | 500 | 0 | Y | N | 跨表导航名称: | |
| 17 | table_nav | varchar | 500 | 0 | Y | N | 跨表导航: | |
| 18 | option | text | 65535 | 0 | Y | N | 配置: | |
| 19 | create_time | timestamp | 19 | 0 | N | N | CURRENT_TIMESTAMP | 创建时间: |
| 20 | update_time | timestamp | 19 | 0 | N | N | CURRENT_TIMESTAMP | 更新时间: |
| 编号 | 名称 | 数据类型 | 长度 | 小数位 | 允许空值 | 主键 | 默认值 | 说明 |
| 1 | collect_id | int | 10 | 0 | N | Y | 收藏ID: | |
| 2 | user_id | int | 10 | 0 | N | N | 0 | 收藏人ID: |
| 3 | source_table | varchar | 255 | 0 | Y | N | 来源表: | |
| 4 | source_field | varchar | 255 | 0 | Y | N | 来源字段: | |
| 5 | source_id | int | 10 | 0 | N | N | 0 | 来源ID: |
| 6 | title | varchar | 255 | 0 | Y | N | 标题: | |
| 7 | img | varchar | 255 | 0 | Y | N | 封面: | |
| 8 | create_time | timestamp | 19 | 0 | N | N | CURRENT_TIMESTAMP | 创建时间: |
| 9 | update_time | timestamp | 19 | 0 | N | N | CURRENT_TIMESTAMP | 更新时间: |
| 编号 | 名称 | 数据类型 | 长度 | 小数位 | 允许空值 | 主键 | 默认值 | 说明 |
| 1 | comment_id | int | 10 | 0 | N | Y | 评论ID: | |
| 2 | user_id | int | 10 | 0 | N | N | 0 | 评论人ID: |
| 3 | reply_to_id | int | 10 | 0 | N | N | 0 | 回复评论ID:空为0 |
| 4 | content | longtext | 2147483647 | 0 | Y | N | 内容: | |
| 5 | nickname | varchar | 255 | 0 | Y | N | 昵称: | |
| 6 | avatar | varchar | 255 | 0 | Y | N | 头像地址:[0,255] | |
| 7 | create_time | timestamp | 19 | 0 | N | N | CURRENT_TIMESTAMP | 创建时间: |
| 8 | update_time | timestamp | 19 | 0 | N | N | CURRENT_TIMESTAMP | 更新时间: |
| 9 | source_table | varchar | 255 | 0 | Y | N | 来源表: | |
| 10 | source_field | varchar | 255 | 0 | Y | N | 来源字段: | |
| 11 | source_id | int | 10 | 0 | N | N | 0 | 来源ID: |
| 编号 | 名称 | 数据类型 | 长度 | 小数位 | 允许空值 | 主键 | 默认值 | 说明 |
| 1 | hits_id | int | 10 | 0 | N | Y | 点赞ID: | |
| 2 | user_id | int | 10 | 0 | N | N | 0 | 点赞人: |
| 3 | create_time | timestamp | 19 | 0 | N | N | CURRENT_TIMESTAMP | 创建时间: |
| 4 | update_time | timestamp | 19 | 0 | N | N | CURRENT_TIMESTAMP | 更新时间: |
| 5 | source_table | varchar | 255 | 0 | Y | N | 来源表: | |
| 6 | source_field | varchar | 255 | 0 | Y | N | 来源字段: | |
| 7 | source_id | int | 10 | 0 | N | N | 0 | 来源ID: |
表love_and_public_welfare (爱心公益)
| 编号 | 名称 | 数据类型 | 长度 | 小数位 | 允许空值 | 主键 | 默认值 | 说明 |
| 1 | love_and_public_welfare_id | int | 10 | 0 | N | Y | 爱心公益ID | |
| 2 | team_users | int | 10 | 0 | Y | N | 0 | 团队用户 |
| 3 | team_name | varchar | 64 | 0 | Y | N | 团队名称 | |
| 4 | activity_name | varchar | 64 | 0 | Y | N | 活动名称 | |
| 5 | event_cover | varchar | 255 | 0 | Y | N | 活动封面 | |
| 6 | release_time | datetime | 19 | 0 | Y | N | 发布时间 | |
| 7 | activity_content | text | 65535 | 0 | Y | N | 活动内容 | |
| 8 | hits | int | 10 | 0 | N | N | 0 | 点击数 |
| 9 | examine_state | varchar | 16 | 0 | N | N | 未审核 | 审核状态 |
| 10 | examine_reply | varchar | 16 | 0 | Y | N | 审核回复 | |
| 11 | create_time | datetime | 19 | 0 | N | N | CURRENT_TIMESTAMP | 创建时间 |
| 12 | update_time | timestamp | 19 | 0 | N | N | CURRENT_TIMESTAMP | 更新时间 |
| 编号 | 名称 | 数据类型 | 长度 | 小数位 | 允许空值 | 主键 | 默认值 | 说明 |
| 1 | notice_id | mediumint | 8 | 0 | N | Y | 公告id: | |
| 2 | title | varchar | 125 | 0 | N | N | 标题: | |
| 3 | content | longtext | 2147483647 | 0 | Y | N | 正文: | |
| 4 | create_time | timestamp | 19 | 0 | N | N | CURRENT_TIMESTAMP | 创建时间: |
| 5 | update_time | timestamp | 19 | 0 | N | N | CURRENT_TIMESTAMP | 更新时间: |
| 编号 | 名称 | 数据类型 | 长度 | 小数位 | 允许空值 | 主键 | 默认值 | 说明 |
| 1 | pet_adoption_id | int | 10 | 0 | N | Y | 宠物领养ID | |
| 2 | pet_name | varchar | 64 | 0 | Y | N | 宠物名称 | |
| 3 | pet_breeds | varchar | 64 | 0 | Y | N | 宠物品种 | |
| 4 | pet_pictures | varchar | 255 | 0 | Y | N | 宠物图片 | |
| 5 | pet_age | int | 10 | 0 | Y | N | 0 | 宠物年龄 |
| 6 | pet_gender | varchar | 64 | 0 | Y | N | 宠物性别 | |
| 7 | introduction_to_pets | text | 65535 | 0 | Y | N | 宠物简介 | |
| 8 | hits | int | 10 | 0 | N | N | 0 | 点击数 |
| 9 | recommend | int | 10 | 0 | N | N | 0 | 智能推荐 |
| 10 | create_time | datetime | 19 | 0 | N | N | CURRENT_TIMESTAMP | 创建时间 |
| 11 | update_time | timestamp | 19 | 0 | N | N | CURRENT_TIMESTAMP | 更新时间 |
| 编号 | 名称 | 数据类型 | 长度 | 小数位 | 允许空值 | 主键 | 默认值 | 说明 |
| 1 | pet_breeds_id | int | 10 | 0 | N | Y | 宠物品种ID | |
| 2 | pet_breeds | varchar | 64 | 0 | Y | N | 宠物品种 | |
| 3 | create_time | datetime | 19 | 0 | N | N | CURRENT_TIMESTAMP | 创建时间 |
| 4 | update_time | timestamp | 19 | 0 | N | N | CURRENT_TIMESTAMP | 更新时间 |
| 编号 | 名称 | 数据类型 | 长度 | 小数位 | 允许空值 | 主键 | 默认值 | 说明 |
| 1 | pet_supplies_id | int | 10 | 0 | N | Y | 宠物用品ID | |
| 2 | product_name | varchar | 64 | 0 | Y | N | 商品名称 | |
| 3 | product_type | varchar | 64 | 0 | Y | N | 商品类型 | |
| 4 | product_images | varchar | 255 | 0 | Y | N | 商品图片 | |
| 5 | commodity_price | int | 10 | 0 | Y | N | 0 | 商品价格 |
| 6 | product_introduction | text | 65535 | 0 | Y | N | 商品简介 | |
| 7 | hits | int | 10 | 0 | N | N | 0 | 点击数 |
| 8 | recommend | int | 10 | 0 | N | N | 0 | 智能推荐 |
| 9 | create_time | datetime | 19 | 0 | N | N | CURRENT_TIMESTAMP | 创建时间 |
| 10 | update_time | timestamp | 19 | 0 | N | N | CURRENT_TIMESTAMP | 更新时间 |
| 编号 | 名称 | 数据类型 | 长度 | 小数位 | 允许空值 | 主键 | 默认值 | 说明 |
| 1 | praise_id | int | 10 | 0 | N | Y | 点赞ID: | |
| 2 | user_id | int | 10 | 0 | N | N | 0 | 点赞人: |
| 3 | create_time | timestamp | 19 | 0 | N | N | CURRENT_TIMESTAMP | 创建时间: |
| 4 | update_time | timestamp | 19 | 0 | N | N | CURRENT_TIMESTAMP | 更新时间: |
| 5 | source_table | varchar | 255 | 0 | Y | N | 来源表: | |
| 6 | source_field | varchar | 255 | 0 | Y | N | 来源字段: | |
| 7 | source_id | int | 10 | 0 | N | N | 0 | 来源ID: |
| 8 | status | bit | 1 | 0 | N | N | 1 | 点赞状态:1为点赞,0已取消 |
| 编号 | 名称 | 数据类型 | 长度 | 小数位 | 允许空值 | 主键 | 默认值 | 说明 |
| 1 | product_type_id | int | 10 | 0 | N | Y | 商品类型ID | |
| 2 | product_type | varchar | 64 | 0 | Y | N | 商品类型 | |
| 3 | create_time | datetime | 19 | 0 | N | N | CURRENT_TIMESTAMP | 创建时间 |
| 4 | update_time | timestamp | 19 | 0 | N | N | CURRENT_TIMESTAMP | 更新时间 |
| 编号 | 名称 | 数据类型 | 长度 | 小数位 | 允许空值 | 主键 | 默认值 | 说明 |
| 1 | regular_users_id | int | 10 | 0 | N | Y | 普通用户ID | |
| 2 | user_name | varchar | 64 | 0 | Y | N | 用户姓名 | |
| 3 | user_gender | varchar | 64 | 0 | Y | N | 用户性别 | |
| 4 | contact_information | varchar | 64 | 0 | Y | N | 联系方式 | |
| 5 | examine_state | varchar | 16 | 0 | N | N | 未审核 | 审核状态 |
| 6 | user_id | int | 10 | 0 | N | N | 0 | 用户ID |
| 7 | create_time | datetime | 19 | 0 | N | N | CURRENT_TIMESTAMP | 创建时间 |
| 8 | update_time | timestamp | 19 | 0 | N | N | CURRENT_TIMESTAMP | 更新时间 |
| 编号 | 名称 | 数据类型 | 长度 | 小数位 | 允许空值 | 主键 | 默认值 | 说明 |
| 1 | slides_id | int | 10 | 0 | N | Y | 轮播图ID: | |
| 2 | title | varchar | 64 | 0 | Y | N | 标题: | |
| 3 | content | varchar | 255 | 0 | Y | N | 内容: | |
| 4 | url | varchar | 255 | 0 | Y | N | 链接: | |
| 5 | img | varchar | 255 | 0 | Y | N | 轮播图: | |
| 6 | hits | int | 10 | 0 | N | N | 0 | 点击量: |
| 7 | create_time | timestamp | 19 | 0 | N | N | CURRENT_TIMESTAMP | 创建时间: |
| 8 | update_time | timestamp | 19 | 0 | N | N | CURRENT_TIMESTAMP | 更新时间: |
| 编号 | 名称 | 数据类型 | 长度 | 小数位 | 允许空值 | 主键 | 默认值 | 说明 |
| 1 | team_application_id | int | 10 | 0 | N | Y | 团队申请ID | |
| 2 | regular_users | int | 10 | 0 | Y | N | 0 | 普通用户 |
| 3 | user_name | varchar | 64 | 0 | Y | N | 用户姓名 | |
| 4 | application_time | datetime | 19 | 0 | Y | N | 申请时间 | |
| 5 | team_name | varchar | 64 | 0 | Y | N | 团队名称 | |
| 6 | application_content | text | 65535 | 0 | Y | N | 申请内容 | |
| 7 | examine_state | varchar | 16 | 0 | N | N | 未审核 | 审核状态 |
| 8 | examine_reply | varchar | 16 | 0 | Y | N | 审核回复 | |
| 9 | create_time | datetime | 19 | 0 | N | N | CURRENT_TIMESTAMP | 创建时间 |
| 10 | update_time | timestamp | 19 | 0 | N | N | CURRENT_TIMESTAMP | 更新时间 |
| 编号 | 名称 | 数据类型 | 长度 | 小数位 | 允许空值 | 主键 | 默认值 | 说明 |
| 1 | team_users_id | int | 10 | 0 | N | Y | 团队用户ID | |
| 2 | team_name | varchar | 64 | 0 | Y | N | 团队名称 | |
| 3 | contact_information | varchar | 64 | 0 | Y | N | 联系方式 | |
| 4 | examine_state | varchar | 16 | 0 | N | N | 已通过 | 审核状态 |
| 5 | user_id | int | 10 | 0 | N | N | 0 | 用户ID |
| 6 | create_time | datetime | 19 | 0 | N | N | CURRENT_TIMESTAMP | 创建时间 |
| 7 | update_time | timestamp | 19 | 0 | N | N | CURRENT_TIMESTAMP | 更新时间 |
| 编号 | 名称 | 数据类型 | 长度 | 小数位 | 允许空值 | 主键 | 默认值 | 说明 |
| 1 | upload_id | int | 10 | 0 | N | Y | 上传ID | |
| 2 | name | varchar | 64 | 0 | Y | N | 文件名 | |
| 3 | path | varchar | 255 | 0 | Y | N | 访问路径 | |
| 4 | file | varchar | 255 | 0 | Y | N | 文件路径 | |
| 5 | display | varchar | 255 | 0 | Y | N | 显示顺序 | |
| 6 | father_id | int | 10 | 0 | Y | N | 0 | 父级ID |
| 7 | dir | varchar | 255 | 0 | Y | N | 文件夹 | |
| 8 | type | varchar | 32 | 0 | Y | N | 文件类型 |
| 编号 | 名称 | 数据类型 | 长度 | 小数位 | 允许空值 | 主键 | 默认值 | 说明 |
| 1 | user_id | mediumint | 8 | 0 | N | Y | 用户ID:[0,8388607]用户获取其他与用户相关的数据 | |
| 2 | state | smallint | 5 | 0 | N | N | 1 | 账户状态:[0,10](1可用|2异常|3已冻结|4已注销) |
| 3 | user_group | varchar | 32 | 0 | Y | N | 所在用户组:[0,32767]决定用户身份和权限 | |
| 4 | login_time | timestamp | 19 | 0 | N | N | CURRENT_TIMESTAMP | 上次登录时间: |
| 5 | phone | varchar | 11 | 0 | Y | N | 手机号码:[0,11]用户的手机号码,用于找回密码时或登录时 | |
| 6 | phone_state | smallint | 5 | 0 | N | N | 0 | 手机认证:[0,1](0未认证|1审核中|2已认证) |
| 7 | username | varchar | 16 | 0 | N | N | 用户名:[0,16]用户登录时所用的账户名称 | |
| 8 | nickname | varchar | 16 | 0 | Y | N | 昵称:[0,16] | |
| 9 | password | varchar | 64 | 0 | N | N | 密码:[0,32]用户登录所需的密码,由6-16位数字或英文组成 | |
| 10 | | varchar | 64 | 0 | Y | N | 邮箱:[0,64]用户的邮箱,用于找回密码时或登录时 | |
| 11 | email_state | smallint | 5 | 0 | N | N | 0 | 邮箱认证:[0,1](0未认证|1审核中|2已认证) |
| 12 | avatar | varchar | 255 | 0 | Y | N | 头像地址:[0,255] | |
| 13 | open_id | varchar | 255 | 0 | Y | N | 针对获取用户信息字段 | |
| 14 | create_time | timestamp | 19 | 0 | N | N | CURRENT_TIMESTAMP | 创建时间: |
| 15 | vip_level | varchar | 255 | 0 | Y | N | 会员等级 | |
| 16 | vip_discount | double | 11 | 2 | Y | N | 0.00 | 会员折扣 |
| 编号 | 名称 | 数据类型 | 长度 | 小数位 | 允许空值 | 主键 | 默认值 | 说明 |
| 1 | group_id | mediumint | 8 | 0 | N | Y | 用户组ID:[0,8388607] | |
| 2 | display | smallint | 5 | 0 | N | N | 100 | 显示顺序:[0,1000] |
| 3 | name | varchar | 16 | 0 | N | N | 名称:[0,16] | |
| 4 | description | varchar | 255 | 0 | Y | N | 描述:[0,255]描述该用户组的特点或权限范围 | |
| 5 | source_table | varchar | 255 | 0 | Y | N | 来源表: | |
| 6 | source_field | varchar | 255 | 0 | Y | N | 来源字段: | |
| 7 | source_id | int | 10 | 0 | N | N | 0 | 来源ID: |
| 8 | register | smallint | 5 | 0 | Y | N | 0 | 注册位置: |
| 9 | create_time | timestamp | 19 | 0 | N | N | CURRENT_TIMESTAMP | 创建时间: |
| 10 | update_time | timestamp | 19 | 0 | N | N | CURRENT_TIMESTAMP | 更新时间: |
5统详细设计
5.1管理员功能模块
管理员登录,通过填写注册时输入的用户名、密码权限进行登录,如图5-1所示。
图5-1管理员登录界面图
登录关键代码如下:
public class LoginInterceptor implements HandlerInterceptor {
private String tokenName = "x-auth-token";
@Override
public boolean preHandle(HttpServletRequest request, HttpServletResponse response, Object handler) throws Exception {
String token = request.getHeader(this.tokenName);
setHeader(request, response);
log.info("[请求接口] - {} , [请求类型] - {}",request.getRequestURL().toString(),request.getMethod());
private void setHeader(HttpServletRequest request, HttpServletResponse response) {
response.setHeader("Access-control-Allow-Origin", request.getHeader("Origin"));
response.setHeader("Access-Control-Allow-Methods", "GET, HEAD, POST, PUT, DELETE, TRACE, OPTIONS, PATCH");
response.setHeader("Access-Control-Allow-Credentials", "true");
response.setHeader("Access-Control-Allow-Headers", request.getHeader("Access-Control-Request-Headers"));
response.setHeader("Access-Control-Max-Age", "1800");
response.setHeader("Content-Type", "application/json;charset=UTF-8");
response.setStatus(HttpStatus.OK.value());
}
5.1.1管理员功能界面
管理员登录进入宠物领养管理信息系统可以查看个系统首页、系统用户(管理员、普通用户、团队用户)、宠物领养管理、宠物用品管理、爱心公益管理、领养信息管理、团队申请管理、宠物品种管理、商品类型管理、系统管理、通知公告管理、资源管理(宠物资讯、资讯分类)、个人信息、修改密码等信息。如图5-2所示:
图5-2管理员功能界面图
5.1.2系统用户界面
系统用户管理,在系统用户管理页面中可以对管理员用户密码修改功能,如图5-3所示:
图5-3系统用户界面图
系统管理关键代码如下:
@TableName("user_group")
@Data
@EqualsAndHashCode(callSuper = false)
public class UserGroup implements Serializable {
private static final long serialVersionUID = 968356951391304707L;
}
5.1.3爱心公益管理界面
爱心公益管理,在爱心公益管理管理页面中可以查看团队用户、团队名称、活动名称、活动封面、发布时间、活动内容等信息,并可根据需要进行增删改查详细等操作,如图5-4所示。
图5-4爱心公益管理界面图
5.2团队用户功能模块
5.2.1团队用户功能界面
团队用户后台功能界面图,功能为首页、通知公告、宠物资讯、宠物领养、宠物用品、爱心公益、我的账户、个人中心(个人首页、爱心公益、收藏)等。如图5-5。
图5-5团队用户功能界面图
5.2.2领养信息界面
宠物用品,在宠物用户页面可以查看宠物用品详情,可以进行收藏、评论详细操作。如图5-6。
图5-6宠物用品界面图
5.3普通用户功能模块
5.3.1普通用户注册界面
普通用户登录进入宠物领养管理信息系统可以填写个人信息进行用户注册等内容。如图5-7。
图5-7普通用户注册界面图
注册关键代码如下:
@PostMapping("register")
public Map<String, Object> signUp(HttpServletRequest request) throws IOException {
Map<String, String> query = new HashMap<>();
Map<String,Object> map = service.readBody(request.getReader());
query.put("username",String.valueOf(map.get("username")));
List list = service.selectBaseList(service.select(query, new HashMap<>()));
if (list.size()>0){
return error(30000, "用户已存在");
}
map.put("password",service.encryption(String.valueOf(map.get("password"))));
service.insert(map);
return success(1);
}
5.3.2普通用户功能界面
普通用户后台功能界面图,功能为:首页、通知公告、宠物资讯、宠物领养、宠物用品、爱心公益、我的账户、个人中心(个人首页、领养信息、团队申请、收藏)等。如图5-8。
图5-8普通用户功能界面图
5.3.3宠物领养功能界面
宠物领养,在宠物领养页面可以查看宠物名称、宠物品种、宠物年龄、宠物性别等信息进行详细操作。如图5-9。
6系统测试
系统开发的最后一个步骤就是系统测试,系统测试也是整个系统十分重要的一个环节,测试的好坏关系到产品的发展。用户对软件的质量、性能和可靠性等需求就要通过测试来实现。测试过程要必须遵循严谨性、完善性、规范性的原则,测试的主要目的就是看看在系统运行中,是否会出现bug,然后对出现的bug进行调试,直到程序完美运行。但是软件的测试只能尽可能的减少bug,理论上来说是无法达到消除bug。但是bug越少,系统出错的几率就越低,用户使用起来也更方便、更安全。
近年来,软件包含测试从现在的检验当中来看,系统接近预期目标可能出现的问题,并对这些错误做出相应的修正,假如我们不进行早期的测试错误就会延续下去,最后所做出的成品就会有很大的困难。
我们要在这个测试的过程当中找出错误。测试成软件开发的主要一部分,自从有了程序的设计那天开始,它就成为了重要的组成部分。经过统计来看,软件测试可以占据这个系统45%的工作量,而在软件开发的成本当中,对于测试成本来说它包含了很多的测试工作。每个程序测试时都会出现和遇到错误。在整个程序的开发过程当中,人为去查找错误是非常复杂和困难的,所以我们一般都会找一些测试的工具来进行测试。
6.1系统测试的意义
随着现代信息的快速发展,在社会各大领域中已经都开始应用网络信息技术,在应用网络技术的同时人们也开始把软件的质量问题作为了一个重要焦点来关注,因为一个软件的好与坏它决定着这个系统在市场上的生存,所以我们必须要把软件质量来做好,这样才有一定的生存能力。对于用户来说它们首先选用的都是保证这个系统软件的质量问题,因为一个系统的软件质量决定着用户在后期上成本经济的问题。图6-1就是纠错测试流程。
图6-1 测试与纠错信息流程
6.2 测试方法
黑盒测试又被人们称作为功能测试,通常是在程序的接口来做一些测试的方法,它一般包括对程序的功能和使用的方法来做出一些数据的接受和输出,同时还可以做出正确的输出信息,并保证与外部信息的完整性。
白盒测试通常被人们称作为结构测试,在整个程序的结构和处理当中它是由程序当中的逻辑测试和检验程序来完成一些正确的工作。
具体的功能测试它是包括:系统的适用性、准确性、安全性等功能测试。
6.3测试分析
本宠物领养管理信息系统满足相关信息的管理需求,在设计时借鉴了国内外优秀网站的优点,从界面到系统设计都保证了管理员以及用户能够方便操作。系统的主要特点和优点归纳如下:
(1)本系统用的移置性和针对性都比较高,因为针对性高可以提供更好的服务而移置性可以在多个系统上运行,更给用户带来了极大的方便。
(2)该宠物领养管理信息系统内容全面,管理方便可以及时的全面的处理各种错误,异常,这样避免了很多因用户的马虎操作而出现的失误,其操作方便,用户界面友好,能够上网的人都可以很好的进行操作。
经过对上述的测试结果分析,所有基本功能齐全,操作简单,系统运行性能良好,系统安全可靠,能促进宠物领养管理信息系统平台的发展,发展前景广阔。
结 论
经过了几个月的努力,本宠物领养管理信息系统终于完成了,虽然在校期间也开发过一些小型的系统,但是都是在老师的讲解以及辅助下完成的,没有经历过开发之前的需求分析、系统分析,都是直接从系统设计开始的,因此本次开发的宠物领养管理信息系统对我意义重大。
在开发系统最初,首先对各个流浪动物领养方面的需求进行调研,了解对于用户来说,开发的系统需要实现哪些功能才能满足他们的需求,对需求进行分析;其次选择自己比较熟悉的Java语言,MYSQL数据库,使用SSM框架来设计开发,通过知网库、学校图书馆等地方查阅、学习这些技术,掌握编程的思想和方法,然后就是对系统进行分析,从系统开发的可行性、系统实现的功能、系统应该具备的性能以及系统的操作流程方面,对系统进行全方位的分析,确定系统的最终功能,从而对系统的功能和数据库进行设计,最后就是系统的实现以及对实现的功能的测试,确保系统能够稳定的运行。
在开发的过程中暴露出了自己的很多问题,比如前期的准备还是不够充分,不能完全掌握其操作流程;在开发过程中对Java的编程掌握的还不够熟练以及对系统的环境配置上还存在很多问题,经常会导致项目在运行的时候出现错误。学无止境,通过一边查阅资料一边向导师请教,慢慢的解决了这些问题,在以后的学习、工作者我会更加严谨,通过本项目的开发,我将会受益终生!
致 谢
大学的学习生活在这个季节将结束,但是在我的生命这仅仅只是一个逗号,我将面对另一个新的环境开始。通过这次毕业设计的整个开发过程,从需求分析到具体功能实现,再到最终测试和维护的理解有了很大的进步,让我对系统开发有了更深刻的认识,对我个人的实践能力和解决问题的能力,都有了很大的帮助。这是这次毕业设计最大的收获。
首先要感谢我的指导老师,他在论文写作上,给予了我各种无私的帮助,治学严谨,严格要求,使我获得了很大的收获。老师深厚的理论知识和丰富的实践经验,都深深的影响到我,在这方面,我谨表示衷心的感谢。
其次,我还要对所有的老师和同学表示感谢,他们在我学习的过程中,都积极的提供了很多帮助,无论是专业知识,还是实践操作技能,也能够让我在论文写作中,遇到的一些难题迎刃而解。
最后,对阅读和评审本论文的各位老师表示衷心的感谢!
参考文献
[1]A. S L ,A. S Z ,M. L K S , et al. Geographic Information System Mapping Tool for Rainwater Harvesting in the United States [J]. Journal of Water Resources Planning and Management, 2024, 150 (5):
[2]宋蕙帆. 基于SSM的精准就业服务平台设计与实现 [J]. 科技创新与应用, 2024, 14 (08): 102-105. DOI:10.19981/j.CN23-1581/G3.2024.08.023.
[3]Farid S ,Mohammed K ,Bietsch K , et al. Evaluation of Emergency Contraceptive Pill Use with Health Management Information Systems Data in Pakistan. [J]. Studies in family planning, 2024,
[4]黄耀腾. 一个医院病历管理信息系统设计与实现 [J]. 电脑知识与技术, 2024, 20 (05): 41-43+47. DOI:10.14004/j.cnki.ckt.2024.0187.
[5]申娇娣. 基于SSM框架的大学生创新创业申报系统构建 [J]. 中国新技术新产品, 2024, (03): 27-30. DOI:10.13612/j.cnki.cntp.2024.03.018.
[6]修健. 智慧交通管理信息系统的设计 [J]. 集成电路应用, 2024, 41 (02): 298-299. DOI:10.19339/j.issn.1674-2583.2024.02.137.
[7]彭琪. 事业单位财务管理信息化建设的必要性及路径探索 [J]. 行政事业资产与财务, 2024, (01): 59-61.
[8]白茹鑫. 基于SpringBoot+SSM框架的企业安全培训管理系统设计与实现 [J]. 现代信息科技, 2024, 8 (01): 44-49. DOI:10.19850/j.cnki.2096-4706.2024.01.009.
[9]Ketki R ,Arjun K ,Nicole T F . Corrigendum to “Mental health law, policy & program in India – A fragmented narrative of change, contradictions and possibilities” [SSM - Mental Health 2 (2022) 100174] [J]. SSM - Mental Health, 2023, 4
[10]王淑伟. 辽宁省大中型水库移民管理信息系统的建设与探讨[C]// 辽宁省水利学会. 辽宁省水利学会2023年学术年会论文集. 辽宁江河水利水电新技术设计研究院有限公司;, 2023: 4. DOI:10.26914/c.cnkihy.2023.075643.
[11]钮嘉颖,徐蓝青. 实验室耗材管理信息系统的设计与开发 [J]. 办公自动化, 2023, 28 (24): 50-52.
[12]李孝亮,钟明锋,杨小菲. 基于智慧平台的校园管理信息系统设计与实现 [J]. 集成电路应用, 2023, 40 (12): 73-75. DOI:10.19339/j.issn.1674-2583.2023.12.028.
[13]陈伟锋. 大数据环境下企业财务管理信息系统应用分析 [J]. 财讯, 2023, (23): 162-164.
[14]亓惠琳. Web技术在船舶综合信息管理系统的应用 [J]. 舰船科学技术, 2023, 45 (22): 194-197.
[15]Dimitrios K ,Vasileios K . Addressing geometric and material nonlinearities in fluid-structure interaction with the ALE-SSM framework [J]. Engineering Structures, 2023, 295
[16]安琪. 基于服务设计思维的城市流浪动物助养系统设计研究[D]. 北京化工大学, 2022. DOI:10.26939/d.cnki.gbhgu.2022.001964.
[17]金馨. 基于SSM的宠物店线上运营系统的设计与实现[D]. 首都经济贸易大学, 2021. DOI:10.27338/d.cnki.gsjmu.2021.000769.
[18]周粉妹,吴仁平,钱荣华,等. 基于SSM的宠物领养网站设计 [J]. 扬州职业大学学报, 2021, 25 (01): 32-35. DOI:10.15954/j.cnki.cn32-1529/g4.2021.01.009.
[19]吴文洋,刘世宇. 基于B/S架构宠物领养管理系统设计 [J]. 软件, 2020, 41 (11): 85-87.
[20]杨芹. 宠物领养Web App的设计与实现[D]. 华中科技大学, 2020. DOI:10.27157/d.cnki.ghzku.2020.006892.
请关注点赞+私信博主,免费领取项目源码
1117

被折叠的 条评论
为什么被折叠?



